下周五(7月28日),丁二烯橡胶期货及期权就要上市交易了。
昨日,上海期货交易所(下称上期所)发布合成橡胶期货、期权合约及相关业务规则,以及关于合成橡胶期货及期权上市交易有关事项的通知等。通知显示,上期所合成橡胶期货合约正式挂牌交易时间为2023年7月28日9时,合成橡胶期权合约正式挂牌交易时间为2023年7月28日21时。
根据通知,合成橡胶期货及期权的合约名称与交割品级为丁二烯橡胶。
为何选择丁二烯橡胶为合成橡胶期货交割标的物?上期所相关负责人在接受媒体采访时介绍,合成橡胶是由人工合成的高弹性聚合物,也称合成弹性体,广义上指用化学方法合成制造的橡胶;而天然橡胶是指从橡胶树上采集的天然胶乳,经过凝固、干燥等加工工序而制成的弹性固状物。合成橡胶在特殊性能方面表现较为突出,因此可以部分代替天然橡胶使用,在实际生产过程中,合成橡胶多与天然橡胶结合使用来改善橡胶制品的最终使用性能。以丁二烯橡胶为例,具有强度高、耐屈挠、低生热、抗湿滑及滚动阻力低等特点,是发展高性能轮胎和节能轮胎的优选胶种。
丁二烯橡胶标准化程度高,理化特征稳定,具有特别优异的耐寒性、耐磨性、弹性,还有较好的耐老化性能;国家标准明晰、包装规格统一,通用牌号为BR 9000,较为单一、体量较大。我国是世界最大的丁二烯橡胶生产和消费国,现货交易顺畅,可供交割资源十分充足。2022年,我国丁二烯橡胶表观消费量达142万吨,市场规模187亿元,其中可交割资源约为158万吨,可交割资源货物价值约为123亿元。
丁二烯橡胶期货及期权合约及相关业务规则公布
丁二烯橡胶期货合约的交易单位为每手5吨,交割单位为每一标准仓单10吨。最小变动价位为5元/吨,交易保证金为合约价值的12%;涨跌停板幅度为±10%,首日涨跌停板幅度为其2倍。交易手续费为成交金额的万分之零点一,平今仓交易暂免收交易手续费。

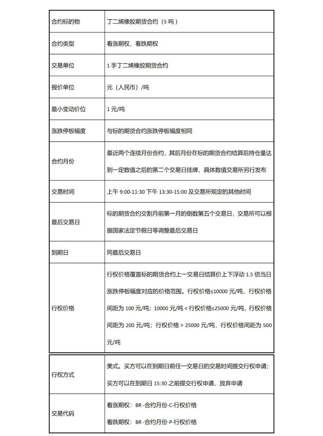
丁二烯橡胶期货期权合约标的物为丁二烯橡胶期货合约,交易单位为1手丁二烯橡胶期货合约,最小变动价位为1元/吨。涨跌停板幅度与丁二烯橡胶期货合约涨跌停板幅度相同,行权方式为美式期权。

在合成橡胶期货及期权的设计思路上,上期所既借鉴了已上市品种的成功经验,也充分考虑了品种特性,着力风险防范,重视市场发展。合成橡胶期货及期权的合约名称和交割品级为丁二烯橡胶。一方面,制定符合合成橡胶市场特征的涨跌停板、保证金、限仓制度等风险控制措施。另一方面,在众多合成橡胶种类当中,选择了体量较大、标准稳定、具有代表性的丁二烯橡胶作为期货交割标的物,制定了满足产业现状和发展趋势,符合现货贸易习惯、储运特点和产品特性的丁二烯橡胶期货实物交割制度,在可交割商品方面实施国内外商品认证,在交割方面采用“仓库”和“厂库”并行等业务规则。
在上期所现有业务规则框架下,与合成橡胶期货及期权相关的规则修订主要体现在以下几个方面:一是制定《上海期货交易所丁二烯橡胶期货合约》《上海期货交易所丁二烯橡胶期货期权合约》;二是《上海期货交易所交割细则》中增加“丁二烯橡胶的交割”章节,涉及交割品管理、标准仓单有效期等;三是制定《上海期货交易所丁二烯橡胶厂库交割办法(试行)》,规定丁二烯橡胶厂库标准仓单的生成、流转、注销等;四是在《上海期货交易所风险控制管理办法》中增加丁二烯橡胶期货的风险控制参数;五是分别在《上海期货交易所结算细则》《上海期货交易所标准仓单管理办法》《上海期货交易所套期保值交易管理办法》《上海期货交易所套利交易管理办法》中增加丁二烯橡胶交割结算价、丁二烯橡胶厂库仓单、套期保值交易、套利交易等相关内容。
其中,值得关注的,一是合成橡胶是上期所首个期货与期权同步上市的品种,合成橡胶的代表品种丁二烯橡胶在合成橡胶序列中占有重要地位,它们的上市将为产业链上下游提供更丰富的风险管理工具,有助于进一步提高企业经营效率,提升企业竞争力。上期所也将持续优化期货及期权合约规则,积极引导产业企业利用期货及期权管理风险,促进期货市场功能有效发挥,确保我国能源化工产业链、供应链安全,推动能源化工产业实现更高质量发展。二是采用仓库和厂库交割的方式。仓库交割采用标准的出入库流程管理,实施定置化管理。厂库交割,作为仓库交割制度的有益补充,对优化交割机制, 提高交割效率,切实服务实体经济,将起到积极作用。
完善橡胶工业衍生品体系 为合成橡胶行业提供价格风险管理工具
上期所相关负责人表示,上市合成橡胶期货及期权主要是基于三点考虑:
一是主动融入国家战略,服务国家重要产业链供应链稳定。党的二十大报告指出,要充分发挥市场在资源配置中的决定性作用,更好发挥政府作用;要依托我国超大规模市场优势,增强国内国际两个市场两种资源联动效应,推动共建“一带一路”高质量发展;要加强重点领域安全能力建设,确保粮食、能源资源、重要产业链供应链安全稳定。
近年全球轮胎业投资增加,中国轮胎国外建厂步伐加快,建设合成橡胶期现货市场,一方面有利于推动“一带一路”沿线国家之间的合成橡胶贸易、投资与基础设施建设,有利于推动形成中国标准,促进双循环发展新格局,提升中国行业或企业的全球竞争力,推进高水平对外开放。另一方面,依托我国作为全球合成橡胶第一大生产和消费国的规模优势,可以吸引“一带一路”沿线国家和地区合成橡胶产业链上下游企业和投资者广泛参与期货市场,促进期现市场有效对接和循环畅通,提高资源配置效率。此外,上市合成橡胶期货及期权,有利于提升现货市场的流动性、优化企业生产采购,进一步提高我国石油化工产业链供应链韧性和安全水平。
二是服务产业结构调整,落实国家产业政策。当前,我国合成橡胶行业及其下游轮胎、汽车产业正处在产业升级的关键时期。合成橡胶被广泛应用于轮胎和胶管胶带行业,具有耐磨、耐腐蚀、耐老化等特点,在轮胎应用领域特别是胎侧、胎面以及子口这些轮胎易磨损的局部区域有着较好的发挥。推出合成橡胶期货及期权,可以完善橡胶工业衍生产品体系,提升产业客户服务水平,助力产业转型升级。
三是满足企业风险管理需求,助力企业稳健经营。近年来,合成橡胶现货价格受到上游丁二烯价格的影响,波动剧烈,致使很多合成橡胶生产厂商面临着风险管理和套期保值的压力。上市合成橡胶期货及期权将有助于企业管理风险。企业可根据市场变化和自身需求,灵活运用期货、期权等多种组合“量身定做”套期保值策略,有效管理各项成本,为企业稳定经营系上“安全带”。
合成橡胶期货还能够与其他能源化工期货品种形成联动。原油作为全球大宗商品之王,其价格走势对其他大宗商品价格有着广泛的影响。据介绍,合成橡胶作为原油的下游产品,各类基础有机原料均从原油中提炼而来,原油价格的波动影响着整个石化产业链。因此,合成橡胶价格与国际油价呈现出较强的联动性。
此外,合成橡胶与天然橡胶可部分替代使用,二者价格关联并相互影响。天然橡胶的供需状况、价格走势对合成橡胶价格均产生一定的拉动作用。目前国内期货市场中的天然橡胶、20号胶期货已上市多年,运行平稳,功能发挥良好。而合成橡胶作为天然橡胶的部分替代品,两者的结合联动能为国内橡胶上下游产业提供更好的价格参考。
在服务实体经济方面,合成橡胶下游轮胎企业大多处于产业转型期,在“一带一路”倡议推动下已经“走出去”。在此期间推出合成橡胶期货及期权能有效完善橡胶工业期货产业链,可为我国合成橡胶企业提供价格风险管理工具。丁二烯橡胶是最主要的合成橡胶胶种之一,选择丁二烯橡胶作为交割标的能够有效地映射上游端的丁二烯原料价格,起到辅助定价的作用,是期货市场服务我国实体经济的具体体现。
未来,上期所表示,将秉承使命与广大市场参与者紧密合作,全力推动合成橡胶期货市场蓬勃发展。我们将紧密结合市场需求,以创新为引领,通过构建稳定、透明、规范的交易体系,助力企业有效管理价格风险,促进能源化工产业高质量发展。
*END*
首席编辑:孙亚宁 主管:崔利华
突发!克里米亚大桥遇袭,普京凌晨表态!俄方宣布:中止协议!这个板块全线大跌... 深夜,爆雷!恒大负债2.4万亿,净亏8000亿!一则乌龙引爆油市→