
来源 | 时代商学院
作者 | 陈丽娜
编辑 | 孙一鸣
根据Wind数据统计,2023年上半年,A股共有207家企业上会,其中175家成功过会,名义过会率达84.54%。
从另一个角度看,包含同期撤回材料及终止审查数量的IPO“真实过会率”更能全面反映上会的真实情况。今年上半年,A股撤回材料的企业数量达到了102家,另外也有10家企业被终止审查(含过会后终止、逾期未回复问询函被终止),按此计算,真实过会率仅为54.86%。
今年是A股实施全面注册制的首年。在全面深化资本市场改革、提升上市公司质量的背景下,A股上半年IPO审核情况发生了怎样的变化?
本报告将从名义过会率、真实过会率的角度出发,梳理三大交易所各板块的过会情况,并分析上会企业的地域和行业属性、被否原因等,管窥2023年上半年A股的IPO真实状态。
整体审核概况:真实过会率仅54.86%
整体来看,2023年上半年,A股共有207家企业上会,其中175家过会,以此计算,名义过会率为84.54%。[注:名义过会率=(过会家数/上会家数)*100%]
根据Wind数据统计,2021年上半年、2022年上半年,A股上会企业的数量分别为246家、263家,过会企业数量分别为219家、228家,名义过会率分别为89.02%、86.69%。
对比2021年上半年、2022年上半年,2023年上半年的过会企业数量和名义过会率双降。
值得注意的是,并非所有IPO企业都顺利进入了上会环节。2023年上半年,A股有102家IPO企业主动撤回材料,无缘上会。此外,还有10家IPO企业被否,16家企业暂缓表决,6家企业取消审核,10家企业过会后或逾期未回复问询被终止审查。全面注册制的影响并非只在上会审核环节体现,IPO审核在申报、问询阶段均有相应要求。因此,包含撤回申请在内的真实过会率更能全面反映IPO审核生态。纳入撤回、终止审查、取消审核企业计算的话,则2023年上半年真实过会率仅为54.86%,不及6成。
(注:真实过会率=过会家数/(过会家数+撤回家数+被否家数+暂缓表决+取消审核+终止审查家数)*100%)

而在2022年上半年,根据Wind数据,A股共有228家企业过会、123家IPO企业主动撤回、15家被否、7家暂缓表决、18家终止审查、8家取消审核,真实过会率为57.14%。对比可知,2023年上半年的真实过会率同比下降了约2个百分点。
此外,经时代商学院梳理发现,取消审核或撤回材料的IPO企业主要有三方面问题:一是不符合板块定位;二是可持续经营能力存疑,如毛利率异常、应收账款过高、收入真实性、业绩下滑等;三是合规性不足,如关联交易、同业竞争、经营独立性、诉讼、客户集中、对赌协议等。
从上市板块来看,经统计,2023年上半年,创业板以88家的上会企业数量居首,其中77家过会、5家被否、5家暂缓表决、1家终止审查,名义过会率为87.5%。同期,创业板另有51家IPO企业撤回、1家取消审核,真实过会率为55%,接近A股上半年整体的真实过会率。
同期,沪深主板共有50家企业上会、45家过会、1家被否、3家暂缓表决、1家取消审核,名义过会率为90%。值得一提的是,2023年上半年,主板仅有8家IPO企业撤回,在所有上市板块中数量最低;有7家被终止审查,真实过会率为69.23%。
具体而言,上交所主板中,共有31家企业上会、28家过会、3家暂缓表决、5家撤回、3家终止审查,名义过会率为90.32%,真实过会率为71.79%。深交所主板方面,共有19家上会、17家过会、3家撤回、1家被否、1家取消审核,名义过会率为89.47%,真实过会率为77.27%。
科创板方面,2023年上半年,共有31家企业上会、21家通过、2家被否、4家暂缓表决、4家取消审核,名义过会率为67.74%。同期,科创板有29家IPO企业撤回,真实过会率低至35%,远低于A股整体的真实过会率水平。
审核动态显示,收入实现情况、关联交易的合理性、成本费用真实性和完整性、财务内控等成为上半年科创板IPO企业撤回的重点因素。
另外,北交所方面,2023年上半年共有38家企业上会,其中32家获得通过、2家被否、4家暂缓表决,名义过会率为84.21%。另外3家终止审查,真实过会率为78.05%。

综合来看,无论是名义过会率还是真实过会率,科创板均为最低。
区域:广东上会企业数量居首
从地域分布来看,哪些省份上会企业更多?
按地域分布来看,时代商学院将各地区情况划分为三大阵营,以上会企业数量在20家以上为第一阵营,10—20家为第二阵营,10家以下为第三阵营。
以省级行政区划分,经济实力较强的广东省、江苏省和浙江省数量明显领先,处于第一阵营。Wind显示,2023年上半年,来自广东省、江苏省和浙江省的上会企业分别有37家、33家、30家;上海市和山东省为第二阵营,分别有16家、13家上会企业。
第三阵营的上会企业数量中,北京市有9家,四川省有9家,福建省有8家,安徽省有7家,湖北省有7家,江西省有7家,陕西省有6家,河北省有5家,湖南省有4家,重庆市有3家,吉林省和新疆维吾尔自治区各有2家,天津市、广西壮族自治区、贵州省、河南省、黑龙江省、内蒙古自治区、宁夏回族自治区、山西省、香港特别行政区各有1家。

作为对比,2022年上半年,上会企业数量的前三名分别来自广东省、浙江省、江苏省,分别有46家、39家、36家。2023年上半年,广东省依然拔得头筹,而江苏省则超越浙江省,跃居第二。
在名义过会率方面,2023年上半年,广东省、江苏省、浙江省分别有33家、30家、24家企业过会,名义过会率分别为89.19%、90.91%、80%。
行业:制造业真实过会率为66.4%
从上会企业数量来看,哪些行业一马当先?
按证监会行业(门类)分布来看,根据Wind数据整理,2023年上半年,A股上会企业中,制造业以174家的数量占据第一,占整体上会企业的84.06%。
从大类来看,制造业中又细分为19个类别,其中以计算机、通信和其他电子设备制造业为最多,共37家上会企业。其余的大类中,专用设备制造业有29家,化学原料和化学制品制造业有26家,电气机械和器材制造业有11家。
除了制造业,信息传输、软件和信息技术服务业有13家上会企业,科学研究和技术服务业有6家,批发和零售业有3家,电力、热力、燃气及水生产和供应业有2家,交通运输、仓储和邮政业有2家,农、林、牧、渔业有2家,租赁和商务服务业有2家,采矿业有1家。

从过会情况来看,10家被否企业中有8家来自制造业,其中2家为计算机、通信和其他电子设备制造业,其余6家分别为电气机械和器材制造业、非金属矿物制品业、化学原料和化学制品制造业、铁路、船舶、航空航天和其他运输设备制造业、专用设备制造业、医疗仪器设备及器械制造业。以此计算,2023年上半年,制造业的名义过会率为95.4%。
另外2家被否企业均来自信息传输、软件和信息技术服务业,该行业名义过会率为84.62%。
根据Wind数据统计,制造业有151家企业过会,另有76家企业撤回,占整体撤回企业的74.51%。此外8家企业终止审查、11家暂缓表决、4家取消审核,行业真实过会率为58.53%,高于2023年上半年A股整体的真实过会率。
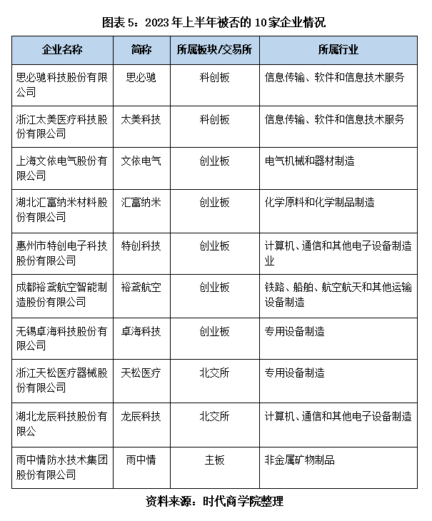
被否企业:创业板占一半,研发创新能力为审核重点
今年上半年被否企业都有哪些?哪些问题是上市委关注的重点?根据Wind数据统计,上半年共有10家企业被否,具体名单如下图:

根据上市审核委员会审议会议结果公告梳理,如图表5所示,思必驰和太美科技拟登陆科创板,但两家企业的审核关注点略有不同,思必驰上会被要求说明核心技术的硬科技属性、差异化竞争的有效性;而太美科技则被要求说明商业模式是否稳定、盈利预测是否可实现,盈利的前瞻性信息披露是否谨慎、客观。以此来看,科创板的审核重点与核心技术硬实力和信息披露客观性有关。
主板被否的企业最少,仅有一家,为雨中情。上会问询中,上市委要求雨中情说明逾期应收账款余额逐年上升且上升速度大于收入的原因及合理性,是否存在以履约保证金名义向天津传景借款的情形,对应收款项信用损失进行追溯调整是否符合企业会计准则的相关规定,以及按账龄计算的预期损失率是否充分,计提比例是否合理。
而龙辰科技和天松医疗均拟登陆北交所,对于龙辰科技,上市委主要围绕其与关联方的交易展开,例如要求说明从浙江凯栎达及其关联方承接的客户情况,说明关联方江苏双凯是否有能力承接浙江凯栎达及其关联方原有客户;若江苏双凯产能不足以满足客户采购需求的情况下,如何实现与浙江凯栎达及其关联方客户的交易;要求龙辰科技测算关联方江苏双凯2023年收入、利润以及占比情况。对于天松医疗,上市委问询主要涉及三大问题,分别关于研发人员薪酬、经销模式的商业合理性、募投项目。
创业板上会被否企业有5家,对于特创科技,上市委主要问及关于实控人认定、研发费用以及代理销售的问题,要求说明控制权是否稳定、研发投入是否真实、代理商与发行人或客户是否存在关联关系和其他利益安排。可见,该公司虽然在上会审核时没有被问询创新性和成长性,但研发费用问题被问询。
卓海科技则被上市委要求说明是否具备技术先进性及创新性,是否符合创业板定位,以及说明经营环境是否存在对发行人持续经营有重大不利影响的事项。
创业板其余3家被否企业分别为文依电气、汇富纳米和裕鸢航空。这三家企业在上会审核中,上市委的问询重点有所重叠。具体来看,上市委对文依电气侧重于成长性问题、创新性问题、2022年第四季度营业收入确认问题。对汇富纳米则侧重于供应商依赖问题、采购价格公允性问题、业绩波动及成长性问题。至于裕鸢航空,同样被问及三方面的问题,分别为成长性问题、客户重大依赖问题、研发能力问题。梳理发现,上市委均对以上三家企业的成长性提出了疑问。
从上述5家创业板IPO被否企业可以发现,创新能力、技术先进性、研发实力等依然是创业板上市委关注的重点,在一定程度上反映研发创新能力对企业持续经营的重要性。
参考资料:
《2022年A股IPO过会率报告:名义过会率超90%,真实过会率仅65.31%》.时代商学院
(全文4273字)
免责声明:本报告仅供时代商学院客户使用。本公司不因接收人收到本报告而视其为客户。本报告基于本公司认为可靠的、已公开的信息编制,但本公司对该等信息的准确性及完整性不作任何保证。本报告所载的意见、评估及预测仅反映报告发布当日的观点和判断。本公司不保证本报告所含信息保持在最新状态。本公司对本报告所含信息可在不发出通知的情形下做出修改,投资者应当自行关注相应的更新或修改。本公司力求报告内容客观、公正,但本报告所载的观点、结论和建议仅供参考,不构成所述证券的买卖出价或征价。该等观点、建议并未考虑到个别投资者的具体投资目的、财务状况以及特定需求,在任何时候均不构成对客户私人投资建议。投资者应当充分考虑自身特定状况,并完整理解和使用本报告内容,不应视本报告为做出投资决策的唯一因素。对依据或者使用本报告所造成的一切后果,本公司及作者均不承担任何法律责任。本公司及作者在自身所知情的范围内,与本报告所指的证券或投资标的不存在法律禁止的利害关系。在法律许可的情况下,本公司及其所属关联机构可能会持有报告中提到的公司所发行的证券头寸并进行交易,也可能为之提供或者争取提供投资银行、财务顾问或者金融产品等相关服务。本报告版权仅为本公司所有。未经本公司书面许可,任何机构或个人不得以翻版、复制、发表、引用或再次分发他人等任何形式侵犯本公司版权。如征得本公司同意进行引用、刊发的,需在允许的范围内使用,并注明出处为“时代商学院”,且不得对本报告进行任何有悖原意的引用、删节和修改。本公司保留追究相关责任的权利。所有本报告中使用的商标、服务标记及标记均为本公司的商标、服务标记及标记。