
来源|史大郎&大猫真探社
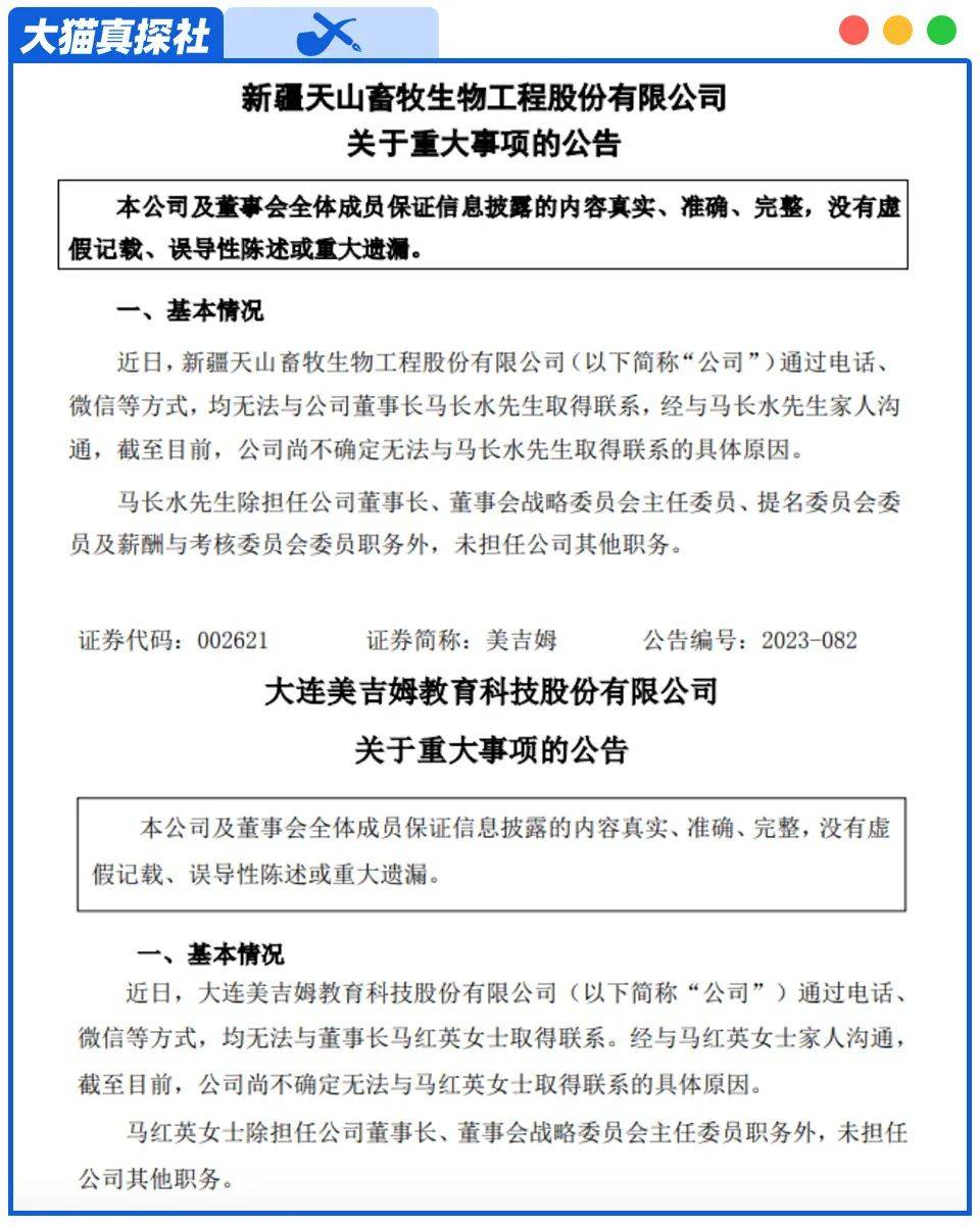
两个上市公司的董事长失联了,一点不奇怪,这俩人都中植系的,美吉姆的董事长是中植的财务总监,st天山的董事长是中植副总裁,说失联是好听,去哪了大家都清楚。

此前中植的人被抓只是开个头,现在还有两个财富公司也很难受,一个Y开头,一个H开头,都是买了大量金交所、伪金交所的产品,还有一个P开头的机构,几十个信托产品兑付成问题,大量都是跟地产有关,还在勉励维持。
这些天很多中植的投资者问了,为什么会出现这么大的窟窿?

举个例子大家就懂了,就说这次董事长失联的美吉姆吧。
美吉姆的前身叫三垒股份,当初解直锟想找个壳公司,就看上三垒股份了,他们分三次买了三垒29%的股份,成了大股东。
收购股权有溢价很正常,但中植绝对是个好买家,三垒股价22的时候,中植第一次出手,出价40.65元。
大家一看这是大利好啊,纷纷买涨,三垒股价涨到27的时候,中植第二次出手,出价40.64元。
要知道三垒上市这么多年,股价最好的时候也就35元,大股东感动之余,索性把自己的表决权也委托给中植了。
散户们也都看不懂了,都说原来的大股东能碰到中植这样的好老板,不是祖坟冒青烟,简直是祖坟着火了啊。
但是中植买了一年多也没动静,三垒的股价慢慢回落到15,然后中植第三次出手了,报价34.34元,溢价一倍多。
三次出手,中植花了28亿,就这么买成了大股东。
壳公司得往里装东西啊,当时三垒的总资产只有13亿,然后他们出价33亿,收购了搞早教的美吉姆。

这是典型的蛇吞象,钱从哪来呢?
他们成立了一个专门的收购公司,三垒股份出70%的钱,大概23亿多,另外一个第三方机构出30%的钱。
三垒没有那么多钱咋办呢?可以从关联方借款,其实说白了,里外里基本就是中植出钱。
美吉姆值那么多钱吗?这不好说,当时他们一年收入2亿多,但是主导收购的中植高管陈鑫觉得自己出了很大力气,就跟对方索要大笔中介费,最后被判了10年。
这时候中植实际掏的钱大概有5、60亿了,但这几年下来业绩真不行,最近三年都是亏损,加起来亏损超过11亿,2022年的收入是1.53亿元,亏损4.4亿元。
为什么会这样呢?
因为中植这个买法有点“敢死队”的意思,当时早教概念爆棚,还没提减负,教育整顿更觉得不可能,中植相当于巅峰高价接盘,直接站在了高高的山岗上,A股韭菜都干不出来的事,它干了。
其实这也还好,毕竟很多事不可预计。
但是一般玩并购的路子,就是先收购公司,踏实点的就找能干的管理层,不管是裁人也好、想方设法增加销售收入也罢,反正就是要大幅度的改善资产负债表;路子野一点呢,就注入什么新概念、新业务、搞重组,主营业务恨不得一年一变,然后让股价起飞。
但是中植显然更擅长高溢价买公司,而不擅长把公司业绩做上去,上面那两种方法它都不太行。

还是说美吉姆吧,当初收购时说只要特许经营业务,不直接经营早教中心。原来的91个早教中心要么转给上市公司,要么转给无关联的第三方。
这91个早教中心是原股东的四个公司控制的,然后过了几年,中植才发现,这些店全都转给了一个海外公司,他们一点不知情。
再一查,发现这个海外公司就是原股东那四个公司的控制主体。
再一查,发现还都是“0”元转让的。
一问原来的股东,人家说,我们就是按协议走的啊,转让给了无关联的第三方啊,没问题啊。
因为这点事,双方打的不可开交,还在掰扯。
然后这两年美吉姆的店不断爆雷,客户四处维权。

有人说这事中植蒙冤了,好些爆雷的店都是原股东控制的,但这就没辙了,谁让你一直用一个名字,没有任何隔离呢,这不是当初就应该做好预案的事吗?
现在失联的这个美吉姆董事长就是中植派过去处理这摊事的,但这时候即便派个大罗金仙来,想赚大钱也很难了。
2017年中国新生儿1723多万,现在都快腰斩了,各地的幼儿园都在关闭,你说早教业务还能飞上天去,不可能了,中植这笔投资就是巨亏。
这么小的项目亏这么多钱,那种大地产亏得数字肯定更吓人,最后加一起,亏个几千亿太正常了,而且这种项目想回血都很难。
但你要说这都是能力问题?也肯定不是,好好查查吧,看看到底有多少是该归刑法管的事。