定了!碳酸锂期货和期权分别于2023年7月21日、7月24日在 广州期货交易所挂牌上市,一起来了解一下吧~

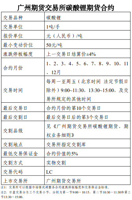
碳酸锂期货合约

上市交易时间:
碳酸锂期货合约自2023年7月21日(星期五)起上市交易。
交易时间:每周一至周五(北京时间 法定节假日除外)9:00~10:15,10:30~11:30和13:30~15:00,及交易所规定的其他时间。
上市交易合约:
首批上市交易合约为LC2401、LC2402、LC2403、LC2404、LC2405、LC2406和LC2407。
交易指令:
碳酸锂期货合约支持下列指令:限价指令、市价指令、市价止损(盈)指令、限价止损(盈)指令和套利交易指令。
交易保证金水平及涨跌停板幅度:
上市首日,碳酸锂期货合约交易保证金水平为合约价值的9%,涨跌停板幅度为挂牌基准价的14%。如合约有成交,则下一交易日起,交易保证金水平为合约价值的9%,涨跌停板幅度为上一交易日结算价的7%;如合约无成交,则下一交易日继续按照上市首日的交易保证金水平和涨跌停板幅度执行。关于交易保证金水平和涨跌停板幅度的其他规定,按照《广州期货交易所风险管理办法》执行。

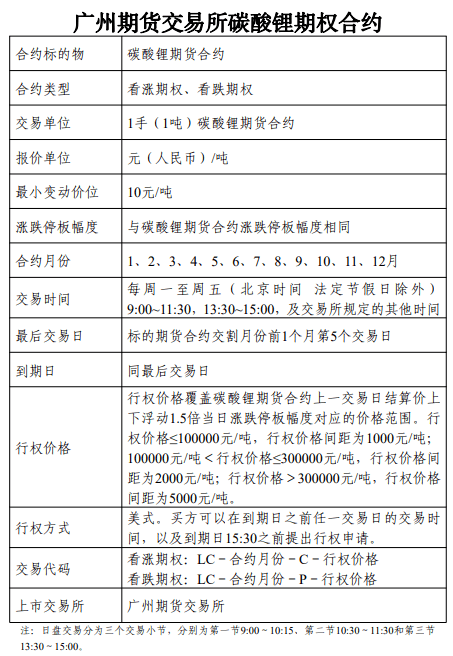
碳酸锂期权合约

上市交易时间:
碳酸锂期权合约自 2023年7月24日(星期一)起上市交易,交易时间与碳酸锂期货合约交易时间一致。
上市交易合约:
首批上市交易合约为以LC2401、LC2402、LC2403、LC2404、LC2405、LC2406和LC2407期货合约为标的的碳酸锂期权合约。
挂牌基准价:
根据BAW美式期货期权定价模型计算新上市期权合约的挂牌基准价。模型中的利率取最新的一年期定期存款基准利率,波动率根据碳酸锂现货历史波动率及期现货市场运行特点等因素确定。新上市合约的挂牌基准价于上市前一个交易日结算后,通过会员服务系统随结算数据一同发布,也可通过广州期货交易所官网查询。
交易指令:
碳酸锂期权合约上市初期仅提供限价指令和限价止损(盈)指令。碳酸锂期权合约的交易指令每次最大下单数量为100手。
行权与履约:
在每个交易日的交易时间以及到期日的15:00-15:30,客户可以提交“行权”、“双向期权持仓对冲平仓”、“行权后双向期货持仓对冲平仓”和“履约后双向期货持仓对冲平仓”申请。
在到期日的交易时间以及到期日的15:00-15:30,客户可以提交“取消期权自动行权申请”。
来源:美尔雅期货
版权声明:和讯期货除发布期货市场行情评述、行业要点解读等原创文章外,亦致力于优秀财经文章的交流分享。部分文章推送时若未能及时与原作者取得联系并涉及版权问题,请及时联系删除。