中新经纬7月12日电 (周奕航)11日,据多家媒体报道,深圳市善道投资管理有限公司(下称“善道投资”)投资总监杨群勇发布《给持有人的一封信》,信中称“怀着复杂而痛苦的心情,平仓所有的美股空头,结束长达两个多月的梦魇。”12日,深圳善道投资公众号发布回应,承认该道歉信的出自该公司。

来源:深圳善道投资公众号
对此,中新经纬12日拨打善道投资公司客服电话,该公司工作人员与投研部沟通后回复称,出于对后市流动性等不确定性因素考虑,公司已经平仓多数美股空头持仓。后续将根据流动性环境、企业基本面等审慎作出投资决策,同时在风险管理方面进一步优化。
这一切要从“Long-short策略”(基本面多空策略)说起。善道投资工作人员表示,Long-short策略是基于自下而上的企业基本面研究,在持有行业内商业模式良好、持续跑赢市场的优质企业股票的同时,做空竞争格局、现金流明显恶化,或严重高估的企业股票,获得超额收益的同时免疫一定的市场β。
杨群勇在信中提到,自引入“Long-short对冲模式”后,于2022年下半年成功将公司产品拉出泥潭。除此之外,善道投资依靠这一策略保护头寸,在去年全球市场单边下跌的行情中取得了不错收益。
然而,自2022年四季度以来,受美国加息见顶预期增强、美股流动性显著改善等因素影响,美股的“垃圾股”迎来大幅反弹。相应地,“Long-short策略”阶段性失效,相关产品也出现了一定的损失。
值得关注的是,深圳善道投资官网显示,公司成立于2014年2月12日,于2017年8月完成私募基金管理人登记备案。截至目前,包括杨群勇在内,公司共有2位基金经理。
据私募排排网,目前善道投资在管且有业绩显示的5只基金,2023年以来的收益率均为负。其中,善道大中华成长8号亏损较多,收益率仅为-22.54%。

善道投资部分在管产品收益 来源:私募排排网
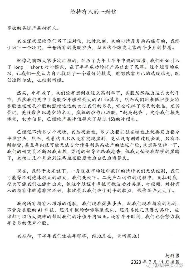
“初步估算,空头持仓给产品净值带来了超过15%的净损失。”在杨群勇看来,美股散户以逼空的名义,疯狂炒作垃圾股,美股垃圾空头个股的涨幅远远大过多头,完全吃掉了多头的收益,“越臭越香”。这使得产品收益惨重,即便买中了美股今年涨幅最大的AI和算力也于事无补。
“我们不是今年才开始做空的,也不是单边空,主要是为了保护多头。”善道投资上述工作人员补充道,Long-short是一种海外通行的投资模式,最近两年加起来公司做空可能是打平的,上半年做空做的不好的主要原因是传统的多绩优股、空垃圾股的模式在这个市场中阶段性失效 ,但投资价值观并没有错。(更多报道线索,请联系本文作者周奕航:zhouyihang@chinanews.com.cn