随着疫情的消散,人们的消费水平也在逐渐的复苏,2023年酱酒处于品牌加速集中、消费持续变化的新阶段,酱酒依然是品牌发展的主力赛道之一。
号称“贵州两大历史名酒”的贵州安酒近期来的事情不可谓不多。6月28日,贵州安酒在习水县举办2023年听曲盛典,在盛典前,贵州安酒还收到了行政处罚通知书。
随后在7月6日到7月8日,在山东青岛,贵州安酒以活动总冠名重磅亮相青岛国际会展中心,不管是在展会门口处安酒和代言人姜文的强势“霸展”,还是180平米超大展位,都无疑显现出了贵州安酒的实力。
听曲盛典透出酱酒行业继续向上发展的信号,也释放出贵州安酒从容稳步发展的确定性;“青岛霸展”则是展示出了贵州安酒的硬实力。
听曲盛典展现实力,强势“霸展”高调宣传
6月28日,贵州安酒听曲盛典在贵州习水“安酒赤水酒谷”隆重举行。在酱酒行业新周期下,贵州安酒以听曲盛典丰富安酒与赤水酒谷的文化内涵,以品质和产能的持续提升赋能企业成长,向行业发出了”长期主义战略不变,夯实生态发展底色”的声音。
在盛典现场,贵州安酒表示,无论市场如何变化,公司都将坚持长期主义发展定力,走符合安酒特色的发展之路。同时,贵州安酒宣布,今年制曲规模为4.5万吨,公司基酒储备规模已达8万吨,持续夯实产储优势。
据公开资料显示,早在2022年,贵州安酒在实现“加速度”发展的同时,产能也在继续扩增,制曲规模和下沙规模均突破4万吨,在产能端站稳酱酒头部阵营位置。
不仅如此,根据规划,等其投资建设的“安酒赤水酒谷”建成后,贵州安酒将实现年产3万吨大曲酱香制酒、6万吨优质高温大曲,以及18万吨陶坛储酒的综合体量。
联美集团董事长、贵州安酒集团董事长苏壮强表示,经历近几年的调整,酱酒市场充满机遇与挑战。贵州安酒坚定目标,尊重行业规律,做实做大基酒产能,持续投资、不断扩产,扎实产能基础,产能规模位居贵州酱酒行业前列,以具有前瞻性的产能建设实现了品质从容。
联美集团董事长、贵州安酒集团董事长苏壮强也表示“无论市场如何变化,贵州安酒都将以从容不迫的态度,坚持战略定力,走符合安酒特色的发展之路。”
听曲盛典刚刚结束不久,7月6-8日,以“创新驱动 布局未来”为主题的2023(第七届)中酒展在青岛国际会展中心召开,10+品类、800+展商、超万款产品将集中亮相,2023酒业创新趋势大会及同期活动也将同步召开,550+行业领军人物相聚探讨产业未来发展。
而贵州安酒以总冠名的身份亮相中酒展,并在7月6日晚高规格举办“安酒之夜”活动,再次展现出其品牌的实力与魅力。
在本次大会上,联美集团副总裁、贵州安酒集团总裁周学才还分享了贵州安酒对于白酒行业和酱酒赛道的分析与研判。周学才认为:“从行业层面看,白酒既有悠久的历史,又有广泛的受众,仍然是最具确定性的产业,也永远是发光发热的太阳产业。”
在7月7日上午,贵州安酒在青岛国际会展中心三号馆的安酒馆也正式“C”位亮相。除了“霸展”与超大展位以外,安酒馆的剪彩仪式也异常隆重——有中国副食流通协会会长何继红,中国酒类流通协会常务副会长刘员,联美集团副总裁、贵州安酒集团总裁周学才,贵州安酒集团副总裁、谭小林等嘉宾为其剪彩。

在展会期间,贵州安酒还成功获选了“2023年度中国酒业十大酱酒品牌”,贵州安酒核心大单品之一的贵州安酒·经典获评“2023年度大单品”;大众酱香酱传安酒斩获“2023年度中国酒业最具代理价值产品”奖。
值得注意的是,在这两次展现实力之前,贵州安酒却收到了一纸行政处罚书。
因提供虚假统计资料被处罚
安酒是贵州老八大名酒之一,起源于1930 年,遵义人周绍成创立“醉群芳”酒坊。建国后,1951 年“醉群芳”更名为“安酒”,成为贵州首批国营酒厂。
贵州安酒股份有限公司成立于2011年06月20日,注册地位于贵州省遵义市习水县土城镇美酒大道,法定代表人为苏壮强。许可项目为:酒制品生产;酒类经营;饮料生产;食品销售;餐饮服务;道路货物运输(不含危险货物);道路危险货物运输(依法须经批准的项目,经相关部门批准后方可开展经营活动)。
打着“贵州两大历史名酒”的旗号,在听曲盛典和国际会展重心展现硬实力,还请来了导演姜文以“这酒讲究”做代言人,贵州安酒高调的宣传还是掩盖不了其提供虚假统计资料的事实。
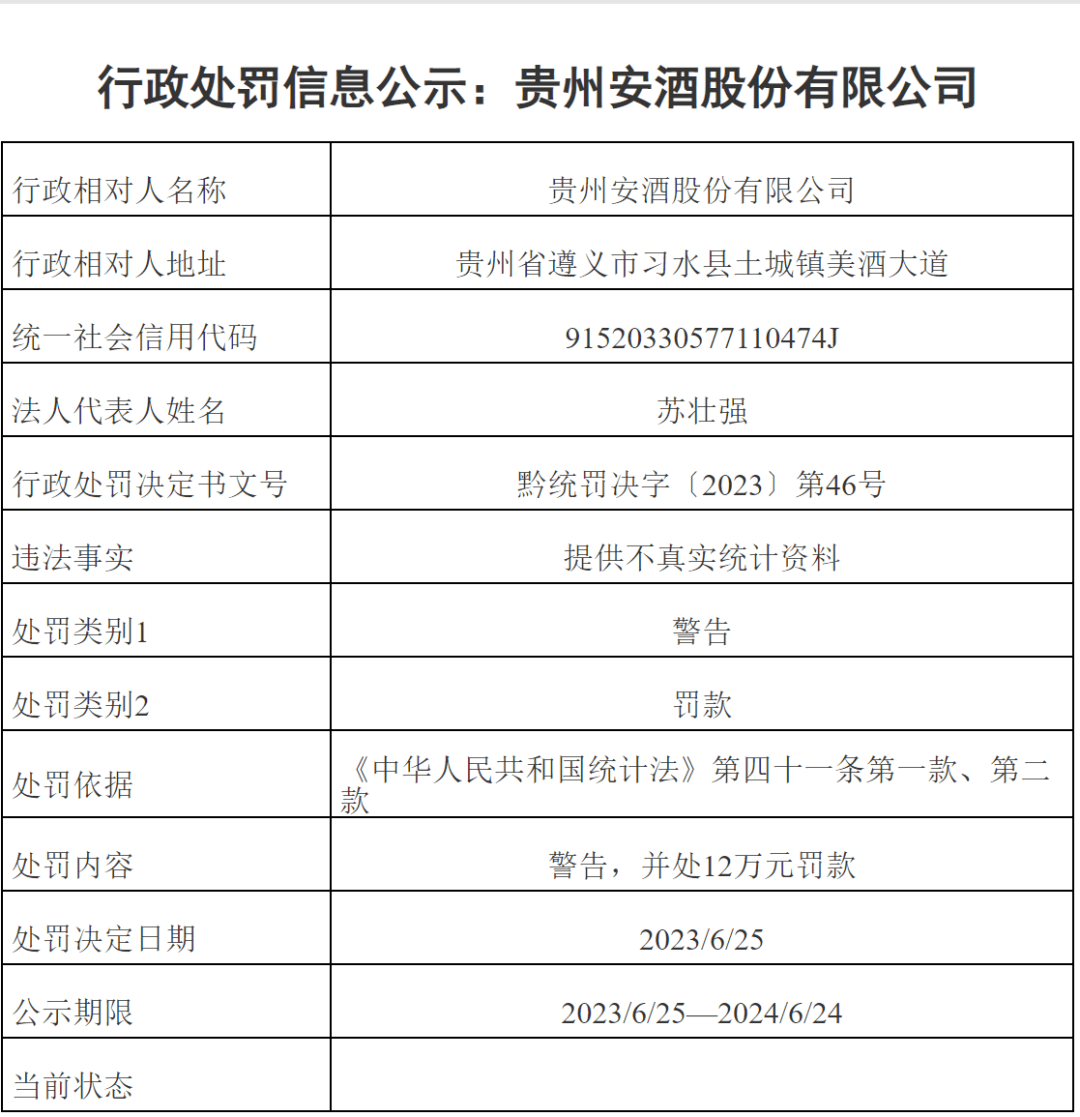
6月25日,贵州安酒股份有限公司就收到了一纸来自贵州省统计局的行政处罚通知书。贵州省统计局的行政处罚信息公示显示,由于提供不真实的统计资料,违反《中华人民共和国统计法》,贵州安酒被处罚12万元罚款。

据了解,在填报“习水2万吨酱香型白酒扩产项目”——2021年12月《固定资产投资项目情况》(206表)中“本年完成投资”指标时,贵州安酒的填报数是87664万元,但实际检查出来的是39238万元,差错额是48426万元,差错额是检查数的123.42%。
2022年3月,同样填报《固定资产投资项目情况》(206表)中“本年完成投资”指标时,贵州安酒的填报数是18527万元,但实际检查数为3024万元。差错额是15503万元,差错额是检查数的512.67%。
除了提供虚假统计资料被行政处罚以外,贵州安酒的实际销售价格也是倒挂现象严重。据了解,贵州安酒臻藏53度500ml高端酱香精品礼盒装,在官方的原价中,贵州安酒臻藏是690元一瓶,而在京东平台上,其价格为480元。

值得一提的是,在6月份还有人向媒体爆料称,“销售人员大批离职,有的绩效还拿不到。前几年安酒扩大产能,但业绩不好,酒卖不出去,产能提高了但是储酒能力并不匹配,部分生产出来的酒没有地方存储。”
对此,贵州安酒仅表示,目前经济环境疲软,消费降级,白酒行业销售受到一定影响;在业绩方面,其表示由于不是上市公司,业绩没有予以公开披露。
接下来,白酒企业最主要的任务将是“去库存”:或者采取控价停货方式,或是给予经销商补贴等,以此让社会库存尽快回到正常水平。
正如知趣咨询总经理、白酒行业分析师蔡学飞所言,企业可通过控制发货,降低任务或者厂方回收等方式来稳定产品价格。而在食品产业分析师朱丹蓬看来,最关键在于,企业如何在品类竞争、品牌竞争和产品竞争三个维度间取得先机。