
目前,我国船舶产业的上市公司数量较多,分布在各产业链环节。其中,涉及船舶制造的上市公司包括:中国船舶(600150)、中国重工(601989)、中船防务(600685)、江龙船艇(300589)、亚光科技(300123)。
摘自锐观网《2023-2029年中国船舶行业深度调查与前景预测分析报告》
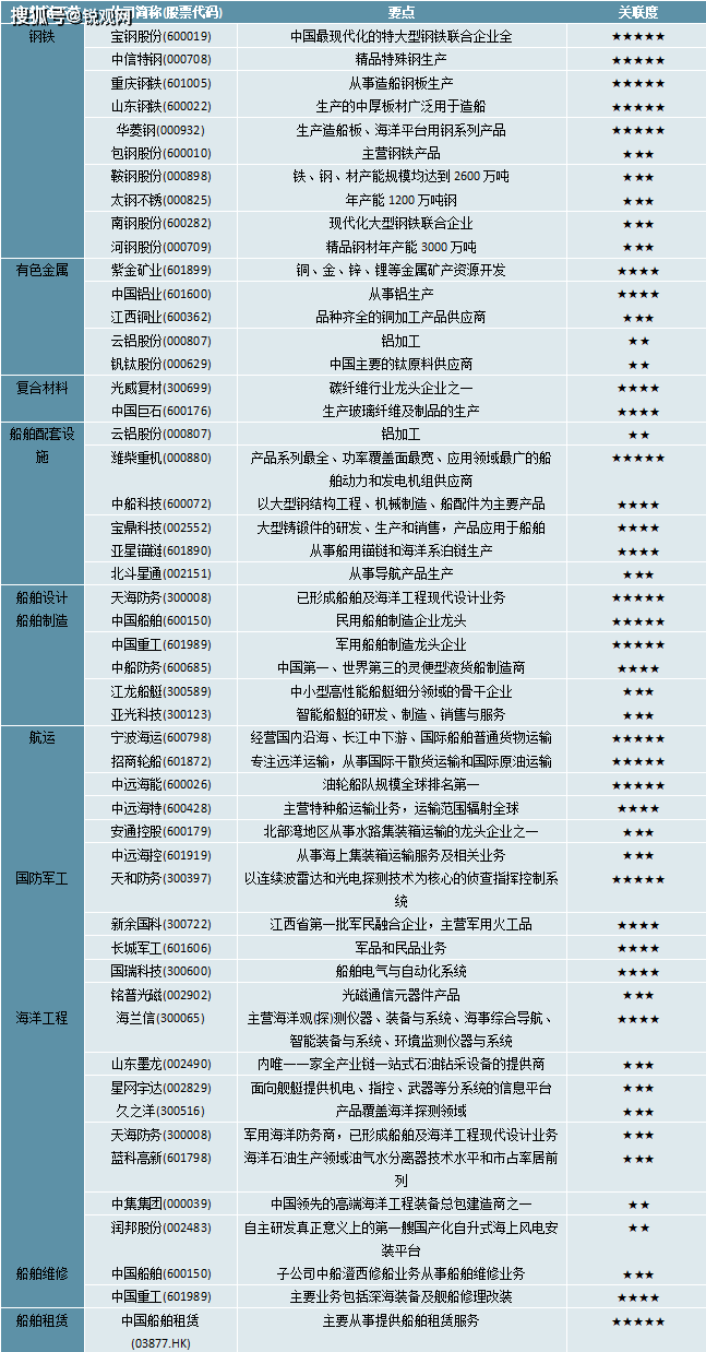
图表:2023年中国船舶产业上市公司汇总

资料来源:各公司公告、锐观咨询整理
图表:2023年中国船舶产业上市公司基本信息及营收表现

图表:2023年船舶制造行业上市公司基本信息
资料来源:各公司公告、锐观咨询整理
从船舶制造行业的上市企业布局和已有公开信息分析,注册资本最多的是中国重工,而成立时间最早的是中船防务,招投标信息最多的则是亚光科技。
摘自锐观网《2023-2029年中国船舶行业深度调查与前景预测分析报告》

点击输入图片描述(最多30字)
资料来源:各公司公告、锐观咨询整理
船舶制造行业的上市公司中,中国船舶和中国重工旗下均拥有国内领先的造船企业,实力较强。中国船舶和中国重工均是中国船舶集团有限公司的控股公司,故中国船舶集团有限公司是船舶制造行业中占据绝对领先市场地位的国家集团公司。
图表:2023年中国船舶制造行业上市公司-船舶制造业务布局情况分析

资料来源:各公司公告、锐观咨询整理
面向未来,各船舶制造上市企业布局规划:
图表:“十四五期间中国船舶制造行业上市公司-造船业务规划

资料来源:锐观咨询整理