“随着理财市场渐渐回暖,近期银行理财纷纷下调理财产品费率,有部分理财产品的管理费率直接降至为0,甚至有理财机构提出了“不赚钱不收费”的口号。”
理财市场在经历了两次大规模“赎回潮”和“破净潮”后,如今又迎来了“降费潮”。
随着理财市场渐渐回暖,近期银行理财纷纷下调理财产品费率,有部分理财产品的管理费率直接降至为0,甚至有理财机构提出了“不赚钱不收费”的口号。
对此,有投资者不禁感慨,“今年的理财产品真香,不仅收益涨回来了,费率上也打折优惠了。”
01
多家理财公司下调产品费率
近期理财公司开始躁动了起来,银行理财纷纷掀起产品费率的“价格战”。
据不完全统计,今年6月份以来,已有包括宁银理财、光大理财、中银理财、华夏理财等在内的十余家银行理财公司相继发布调整理财产品费率的公告。
值得一提的是,这次费率的调整并不是往高了调,而是下调部分理财产品的费率,主要涉及固定管理费、销售服务费、产品申赎费等。
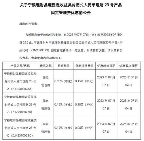
以宁银理财为例,7月6日,宁银理财连发多则公告,对多款理财产品的费率进行优惠调整。
其中,自2023年7月7日起,“宁银理财晶耀固定收益类封闭式人民币理财23号产品”的固定管理费下调0.05%,下调后该产品A、B、C三类份额的固定管理费率分别降至年化0.15%、0.1%、0.05%,期限一直到2025年7月4日。

无独有偶。宁银理财对另一款产品“宁欣固定收益类封闭式理财922号”的固定管理费也作出了下调0.05%的优惠处理。
调整后,该产品A类固定管理费由原来的年化0.3%降至0.25%;B类固定管理费由原来的年化0.25%降至0.20%;C类和D类分别由原先的0.15%和0.5%降至0.10%、0.45%。优惠时间区间是2023年7月12日至2024年1月29日。

除了宁银理财,光大理财在降费事宜上也不甘示弱。
就在近几日,光大理财连续发布多则公告,称为更好服务新老投资者,降低投资成本,优化投资体验,公司对“阳光金同利12期理财产品”、“阳光碧乐活21号”等产品的费率作优惠处理。
根据光大理财的公告,“阳光金同利12期理财产品”的费率优惠期间是2023年7月11日至2024年4月24日,优惠期间内产品的管理费由原先的年化0.3%降至为0.2%,下调了0.1%。

而“阳光碧乐活21号”产品的优惠期间是从2023年7月6日起,截止时间则另行公告。优惠期间内,这款产品的管理费下调至0.05%,其中产品A类份额在优惠后,销售服务费直接降为年化0%。

事实上,将部分理财产品的费率调降为0的不止光大理财,此前中银理财发布公告,称于6月21日至7月5日对“中银理财-尊享天天”产品的固定管理费由原先0.15%下调至0.00%。
02
是营销需求还是竞争压力?
在此次“降费潮”之前,理财市场由于震荡下滑趋势已经历过“破净潮”和“赎回潮”,直至今年4月理财市场才迎来止跌回暖的迹象。
目前,居民们的投资风险偏好依然偏向于保守型,而此次银行理财降费覆盖的产品范围也主要集中在固收类产品及现金管理类产品。
对此,有业内人士表示,理财公司现阶段下调产品费率,可以表达出对自身投资及管理能力的信心,同时也是抢抓当前较好的市场窗口期,通过营销进一步吸引投资者以获得更多关注度。
不过,竞争层面的因素也不可忽略,目前全国获批成立的银行理财子公司已超过30家,理财行业的“内卷”现象可以说越来越明显。
与此同时,在客户理财需求日益强烈的背景下,短期或阶段性的降低理财产品费率,有助于迅速做大理财规模,后续再通过扩大的规模来弥补收入缺口,也是一种抢占市场的策略。
值得一提的是,从理财产品的规模上来看,理财市场目前的情况其实依旧不太乐观。
据近期广发证券固收团队发布的数据显示,截至今年6月末,银行理财存量规模较之5月末下降7400亿元。
可以预见的是,随着理财公司未来竞争的进一步加剧,阶段性、策略性地减免部分理财产品的费率,或将变得越来越常见。
但是,费率下调的方式毕竟只是短期内规模扩张的有效竞争手段之一,投资管理能力才是理财公司最核心的竞争力。
因此,要想长期吸引并留住投资者,理财公司就要切实站在投资者的角度,抓紧修炼内功,改革决策机制,优化风险管理,同时提升自身的投研、科技等专业能力,真正依靠能力取胜,从而帮助投资者更好地理解和管理他们的财富。
来源:科技金融在线