本文将聚焦于全面实行注册制后的首发上市新规征求意见稿的相关修改要点,进行简要介绍和说明。
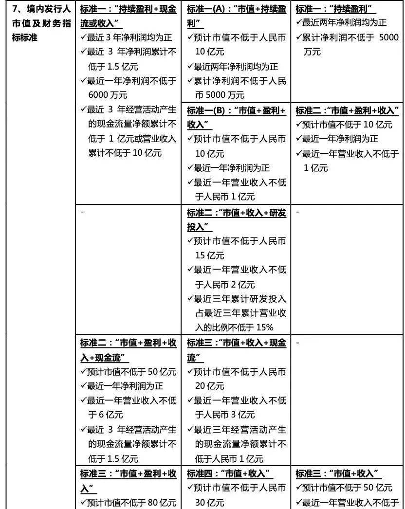
1.境内发行人在各板块上市的主要实质条件比较:





2.各板块均允许发行人设置表决权差异安排,发行人具有表决权差异安排的,除应满足上表1中第1-6项的主要实质条件外,其市值及财务指标应当至少符合下列标准中的一项:

表2
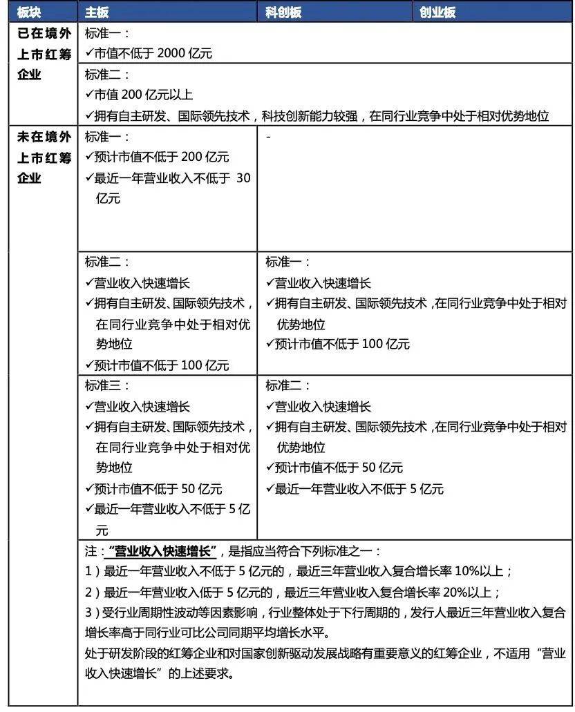
3.各板块均允许红筹企业申请首次公开发行股票或者存托凭证并上市,除应满足上表1中第1-6项的主要实质条件外(其中第5条、第6条实质条件中关于“股本总额”的规定,可改为按照股份总数或存托凭证总份数为标准适用),该等红筹企业的市值及财务指标应当至少符合下列标准中的一项:

4.主板上市规则重点变化内容
进一步明确红筹企业上市条件:
《深圳证券交易所股票上市规则(2023年修订征求意见稿)》(“《深交所主板上市规则》”)及《上海证券交易所股票上市规则(征求意见稿)》(“《上交所主板上市规则》”,与《深交所主板上市规则》合称“主板上市规则”)均进一步明确了关于红筹企业在主板上市的具体上市条件,吸取了科创板、创业板此前的试点经验,对红筹企业上市形成统一、公开的监管标准。
允许企业设置特别表决权:
主板上市规则新增“表决权差异安排”章节,对首次公开发行上市前具有表决权差异安排的企业首发上市作出规定,完善相关的信息披露制度。
财务指标要求:
主板的上市条件取消最近一期末不存在未弥补亏损、无形资产占净资产的比例限制要求,主板上市规则设置了“持续盈利+现金流或收入”“预计市值+盈利+收入+现金流”“预计市值+盈利+收入”等多套多元包容的上市指标,进一步优化主板上市标准,提升了主板市场的包容性。
5.创业板上市规则重点变化内容:支持尚未盈利的红筹企业和特殊股权结构企业上市
《深圳证券交易所创业板股票上市规则(2023年修订征求意见稿)》删除了原创业板上市规则中关于红筹企业及存在表决权差异安排的企业上市须符合“最近一年净利润为正”的财务指标要求,进一步扩大了创业板市场的覆盖面和包容性。
同时,《深圳证券交易所创业板股票上市规则(2023年修订征求意见稿)》修订说明也明确表示,此前2020年6月12日发布对《深圳证券交易所创业板股票上市规则》的通知中虽明确了“预计市值不低于 50 亿元,且最近一年营业收入不低于3亿元”的未盈利企业上市标准一年内暂不实施的过渡期安排,但目前创业板试点注册制落地实施已两年多,“创业板实施未盈利企业上市标准的时机已成熟”。
此外,我们注意到,此次全面实行注册制相关制度修订中,科创板股票上市规则并未进行修订。
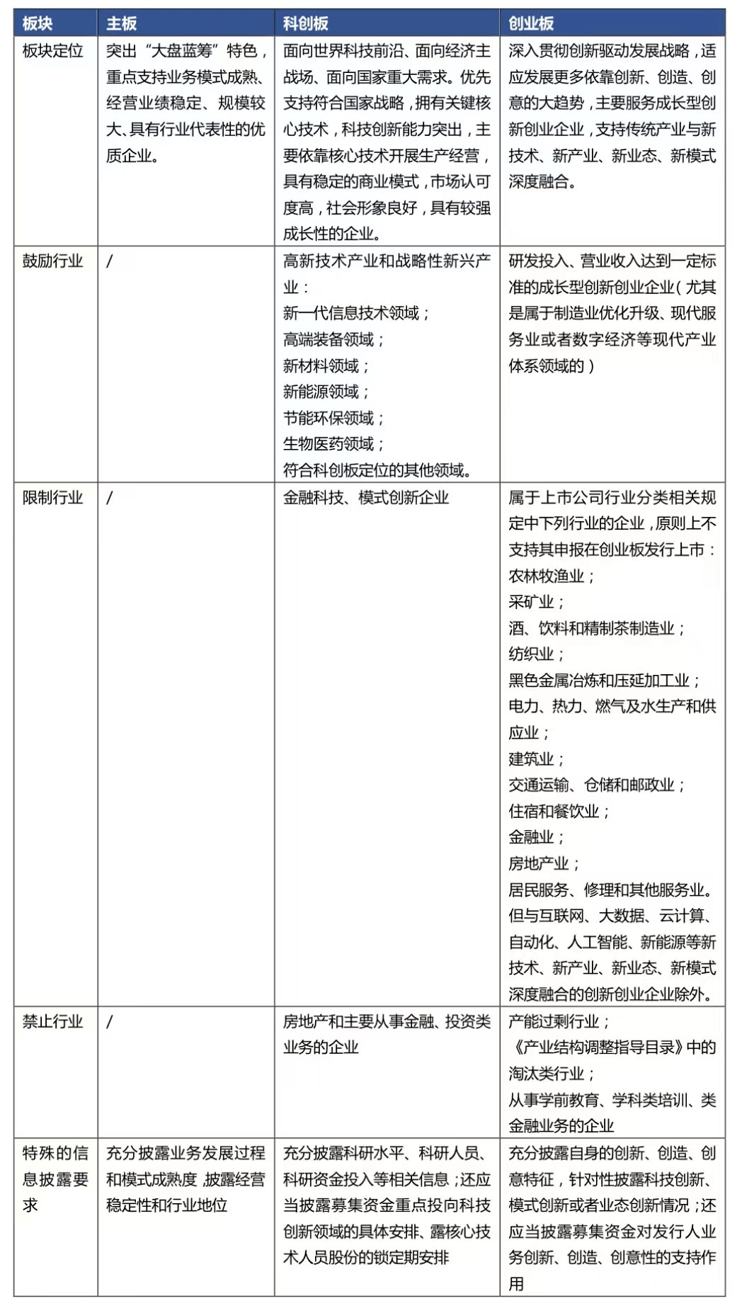
全面实行注册制后各板块的定位及行业要求

表4
值得注意的是,《首发办法(意见稿)》仅规定“发行人生产经营符合法律、行政法规的规定,符合国家产业政策”,并未出现网传的“禁止类”“限制类”“允许类”以及“支持类”主板行业要求。我们理解,具体行业要求或待新规正式出台后,由证券监管部门出台相关文件予以明确。
全面实行注册制后各板块上市审核程序统一

全面实行注册制后,交易所全面负责各拟上市主体发行上市和信息披露要求的审核,中国证监会基于交易所审核意见依法履行注册程序。首发上市新规建立了中国证监会对交易所发行上市审核工作的监督机制及交易所对中国证监会的重大事项报告机制。需要特别关注的是,针对发行人是否符合各板块定位的问题,根据《首发办法(意见稿)》规定,中国证监会在证券交易所收到注册申请文件之日起,就会同步关注发行人是否符合国家产业政策和板块定位。
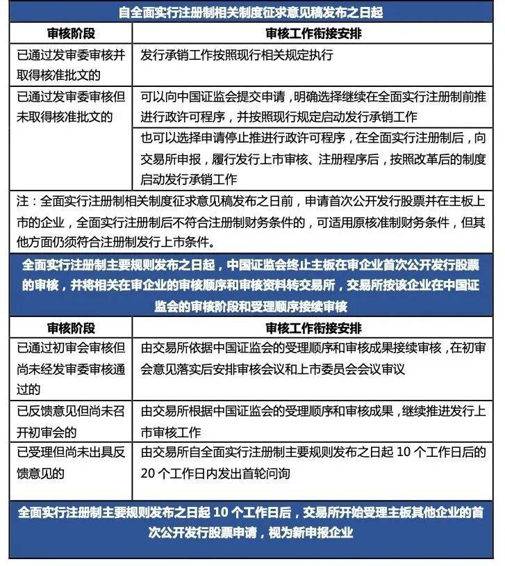
全面实行注册制后主板上市相关审核工作衔接安排

主板取消新股发行定价限制
根据《证券发行与承销管理办法(征求意见稿)》《深圳证券交易所交易规则(2023年修订征求意见稿)》《上海证券交易所交易规则(2023年修订)(征求意见稿)》等配套规则征求意见稿,主板取消了新股发行定价不得超过市盈率23倍的限制,主板新股上市首五个交易日不设价格涨跌幅限制,但主板新股上市自第六个交易日起,日涨跌幅限制继续保持10%不变。
为了贯彻落实关于全面实行股票发行注册制的决策部署,全国股转公司制定了《全国中小企业股份转让系统股票挂牌规则》征求意见稿,并于2023年2月1日起向市场公开征求意见。
意见稿显示,对于申请挂牌新三板的公司,全国股转公司针对性地制定了5套财务标准,挂牌必须要满足下列五套标准中的一套。
第一套标准:最近两年净利润均为正且累计不低于800万元,或者最近一年净利润不低于800万元。
第二套标准:最近两年营业收入平均不低于3000万元且最近一年营业收入增长率不低于20%,或者最近两年营业收入平均不低于5000万元且经营活动现金流量净额均为正。
第三套标准:最近一年营业收入不低于3000万元,且最近两年研发投入合计占最近两年营业收入比例不低于5%。
第四套标准:最近两年研发投入累计不低于1000万元,且最近24个月或挂牌同时定向发行获得专业机构投资者股权投资金额不低于2000万元。
第五套标准:挂牌时即采取做市交易方式,挂牌同时向不少于4家做市商在内的对象定向发行股票,按挂牌同时定向发行价格计算的市值不低于1亿元。
为了鼓励人工智能、新材料、高端装备制造等行业企业挂牌新三板,适当放宽经营年限要求,持续经营时间可以少于两个完整会计年度但不少于一个完整会计年度。但申请挂牌公司同时符合下列三个条件。
第一条件:主要业务属于人工智能、数字经济、互联网应用、医疗健康、新材料、高端装备制造、节能环保、现代服务业等新经济领域以及基础零部件、基础元器件、基础软件、基础工艺等产业基础领域。
第二条件:符合国家战略,掌握核心技术,具有明确可行的经营规划。
第三条件:最近一年研发投入不低于1000万元,且最近12个月或挂牌同时定向发行获得专业机构投资者股权投资金额不低于2000万元。
或者,挂牌时即采取做市交易方式,挂牌同时向不少于4家做市商在内的对象定向发行股票,按挂牌同时定向发行价格计算的市值不低于1亿元。
另外,行业方面,新三板体现非常高包容性。公司所属行业或所从事业务存在以下情形之一的,不得申请其股票公开转让并挂牌:
一、主要业务或产能被国家或地方发布的产业政策明确禁止或淘汰的;
二、属于法规政策明确禁止进入资本市场融资的行业、业务;
三、不符合全国股转系统市场定位及中国证监会、全国股转公司规定的其他情形。