
图片来源:摄图网
PANews报道,据官方消息,Optimism生态去中心化永续合约协议Pika Protocol宣布根据社区反馈决定停用PIKA代币。持有者可以按照每个PIKA约0.0001632 ETH(相当于0.34美元)的固定汇率把他们的PIKA代币兑换成ETH。团队已经将所有3538个ETH部署到Uniswap v3。
PIKA赎回将在在未来6个月内有效。赎回期结束后,任何剩余的流动性将被重新定向到协议开发。未来将在没有原生代币的情况下继续运营和开发协议。此外,交易平台不会发生任何变化,USDC金库将继续正常运作。此前消息,Pika Protocol在2023年5月通过TGE筹集了4696ETH,并发行了代币PIKA。
加密货币市场情况近年来持续火热,比特币、以太坊等主流加密货币的价格持续攀升,吸引了大量投资者的关注。同时,各种新型加密货币也不断涌现,市场竞争激烈。随着机构投资者的进入,加密货币市场的规模和影响力不断扩大。然而,加密货币市场也面临着监管不确定性和安全风险,比如市场操纵、诈骗等问题频发。此外,加密货币的价格波动较大,投资者需谨慎对待。
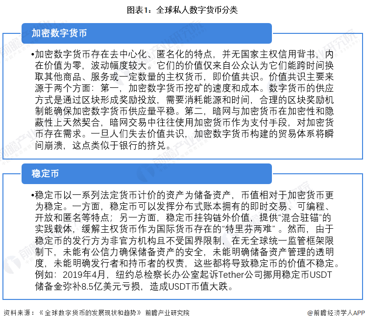
——私人数字货币分类
根据赋值方式的不同,私人数字货币可以划分为两类:一是基于区块链的原生代币,指依赖于区块链系统并在该系统内产生和使用的数字货币,又称加密数字货币;二是在区块链上发行运营,但以链外资产支持的数字货币,又称稳定币。

——加密货币数量
2022年1月1日,据Finbold发布的一份报告显示,2021年1月1日,全球加密货币种类数量为8153个,截至2021年12月31日,数量为16223个,相比1月增加约98.98%。Finbold数据显示,2021年加密行业创造出8070种新Token,平均每天约有21种新加密货币在市场上推出。另一项数据显示,2021年1-10月加密市场总计新增约5000种加密货币,而11、12月有超过3000种加密货币进入市场。
——加密货币用户规模
据相关数据显示,截至2021年6月,全球加密货币用户数已达到2.21亿,其中从1亿用户增加到2亿用户仅花费了四个月的时间。2021年1月和2月开始的用户数增长更多是由比特币推动,但5月以来则是得益于山寨币的采用,使用户数从4月底的1.43亿增加到6月的2.21亿,激增近8000万新用户,其中大部分新用户都是对ShibaToken(SHIB)和Dogecoin(DOGE)等代币感兴趣。进入2021下半年,用户规模增速有所放缓,截至2021年12月29日,全球共有2.95亿加密货币用户,相比2021年初增长了178.30%。
中国金融智库特邀研究员余丰慧强调,加密货币投资具有很高的风险,包括市场波动性、操纵风险、监管风险和安全风险等。投资者需要明确认识到这些风险,并做好充分的调查和风险管理。同时,设定合理的投资目标和风险承受能力,并根据个人情况制定投资策略,保护好个人信息和资金安全,使用安全可靠的交易平台和钱包。
注:本文仅作内容传播,不构成任何投资建议
前瞻经济学人APP资讯组
更多本行业研究分析详见前瞻产业研究院《》
同时前瞻产业研究院还提供、、、、、、、、、咨询等解决方案。在招股说明书、公司年度报告等任何公开信息披露中引用本篇文章内容,需要获取前瞻产业研究院的正规授权。
更多深度行业分析尽在【前瞻经济学人APP】,还可以与500+经济学家/资深行业研究员交流互动。