江苏易泊车分享乐盟互动,递交IPO招股书,拟美国上市

2023年11月2日,北京乐盟互动科技有限公司的实质控股公司乐盟控股有限公司LEMENG HOLDINGS LIMITED(以下简称“乐盟互动”)在美国证监会(SEC)更新招股书,拟在美国纳斯达克IPO上市,股票代码LIAI。其于2021年10月20日在SEC秘密递表,后于2022年10月25日公开披露招股书。
乐盟互动,拟拟每股4到6美元的价格发行400万股,募资最多可达2400万美元。
乐盟互动招股书链接:
https://www.sec.gov/Archives/edgar/data/1887799/000121390023082301/ea187537-f1a5_lemenghold.htm

主要业务
乐盟互动,成立于2014年9月,作为一家快速成长的移动互联网和大数据营销科技公司,一直专注于为客户提供量身定制的移动广告服务。
乐盟互动拥有专有的DSP程序化广告平台,可以集中和聚合来自多个来源的各种媒体形式的广告位购买。乐盟互动能够提供定制化的全方位服务解决方案,帮助企业进行精准营销计划。乐盟互动致力于通过对产品和渠道的精准把控,在提高广告转化率和广告投放精准度的同时,为客户提供精准高效的移动广告领域整合营销推广服务。转化率记录了完成所需操作的用户的百分比。转化率的计算方法是将“转化”的用户总数(例如,通过点击广告)除以受众的总体规模,然后将该数字转换为百分比。
乐盟互动开发了先进的互动广告活动,通过互动活动将消费者与满足其广告主客户需求的广告联系起来,同时通过第三方供应商向用户提供免费移动计划、数据充值和虚拟商品等奖励,以进一步增加用户参与的深度和产品广告的有效性。
乐盟互动的运营团队通过大数据整合和多维度深度分析,形成客户产品画像和渠道用户画像,形成用户模型、系统、运营商、网络、人群属性、兴趣爱好、定位服务等数百个标签维度(“LBS”)、时间、地区和关键词定位。通过主流媒体流和媒体资源(信息流、新闻信息、视频媒体和搜索引擎),结合广告市场流,围绕金融、电商、游戏、电竞等主流广告主的行业,对流量池中的渠道进行分级,形成的广告通过最优渠道发布。
乐盟互动,于2015年推出自主知识产权支持的在线平台,2017年成为专业的基于大数据技术的精准广告业务云服务商,致力于成为领先的数据科技公司。
乐盟互动,主要为客户提供大数据营销服务,包括以下四个方面:
1.应用广告支持:帮助客户在互联网或移动设备上推广自己的应用;
2.银行广告支持:帮助银行向用户推广其信用卡和金融产品;
3.电信广告支持:帮助中国移动、中国联通、中国电信等电信运营商推广应用和套餐促销;
4.游戏广告支持:帮助手游开发商瞄准游戏玩家。
股东架构
招股书显示,乐盟互动在上市前的股东架构中,其股份包括A类股份(每股A类股份拥有20票投票权)1,329.6万股、B类股份(每股B类股份拥有1票投票权)270.4万股,股份合计1600万股。
其主要股东包括:
封保华,通过BHF Global (BVI)直接持有A类股份623.52万股、占38.97%、拥有46.42%的投票权,通过Lemeng Bros. (其中封保华占19.2%、韩冰占41.6%、Bi Zongfang占3.8%)控制A类股份416万股、占26.00%、拥有30.97%的投票权,合计控制持有64.97%的股权、拥有77.40%的投票权;
韩冰,通过HB Global (BVI)持A类股份290.08万股、占18.13%、拥有21.60%投票权;
王威,通过Longwin Lightenbright Investment Management Co.控制B类股份137.44万股、占8.59%、拥有0.51%投票权。

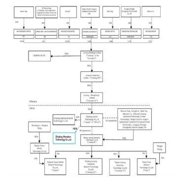
公司架构
招股书显示,乐盟互动的公司架构如下:

管理层
招股书显示,乐盟互动的管理层如下:



公司业绩
招股书显示,在过去的2021年、2022年和2023年前六个月,乐盟互动的收入分别为8,258.41万、7,520.86万和3,202.17万美元,相应的净利润分别为666.50万、546.62万和234.96万美元。


中介机构
乐盟互动是次IPO的的中介团队主要有:Prime Number Capital LLC为其承销商;Onestop Assurance PAC、Friedman LLP为其审计师;竞天公诚、Kaufman & Canoles, P.C.分别为其公司中国律师、公司美国律师;Ellenoff Grossman & Schole LLP为其承销商美国律师。