认定“关联方”,是银行保险机构规范关联交易行为、防范关联交易风险的起点。准确、合理认定关联方,不仅需对行业相关政策法规有着全面且深入的理解,同时需结合数据层面体现出的关联特征,才能有效认定关联方。
统筹财政部会计准则、原银保监会法规要求及上市公司信息披露三者共性,银行保险机构关联方认定框架如下图。其中:
主线,聚焦“控股”(50%以上或不足50%仍有控制性影响)、“持股”(5%以上或不足5%仍有控制性影响)、“重大影响”(主要人员审批/决策/关联影响)三条路径,共包含14类关联主体(法人/非法人组织/自然人)。主线上的“关联方”借助大数据挖掘与路径穿透可予以全面认定。
支线,以主线为脉络,延伸至其他存在控制/影响/获取利益的8类主体,支线上的关联方同时对人工审核具有一定的支撑与辅助验证作用。

注:(1)法人,包含但不限于法人、非法人组织;(2)1号令口径下的“可以认定”,纳入“弱影响与关联区”;(3)不构成关联方,是指仅同受国家控制而不存在其他关联方关系的企业(财政部及商业银行股权管理口径);(4)目标机构,是指银行、保险机构自身。
下文从四个维度分别对银行保险机构的“关联方”予以解析。
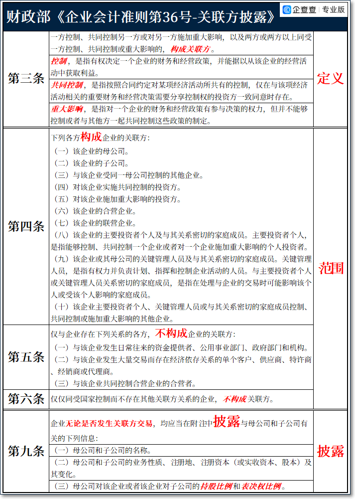
维度一:会计准则
2006年2月15日,财政部公布《企业会计准则第36号-关联方披露》1(以下简称《准则》),该《准则》旨在规范关联方及其交易的信息披露,2007年1月1日《准则》正式施行。《准则》对关联方的定义、范围及披露要求做出了规定,梳理如下表:

维度二、规范商业银行股东行为
2018年1月5日,原银保监会公布《商业银行股权管理暂行办法》(以下简称《暂行办法》),《暂行办法》旨在加强商业银行股权管理,规范商业银行股东行为。其对于“关联方”的定义遵循了《企业会计准则第36号关联方披露》的口径,重点概念(如主要股东)的定义、口径与管理要求如下表:

维度三、上市公司(商业银行)信息披露
2022年1月5日,证监会发布《公开发行证券的公司信息披露编报规则第26号-商业银行信息披露特别规定(2022年修订)》公告,针对公开发行证券并上市商业银行“关联交易”的披露要求如下:
第十七条 商业银行董事会应向年度股东大会就关联交易管理制度的执行情况,关联交易控制委员会的运作情况,以及当年发生关联交易情况作出专项报告并披露。
第二十二条第一款 商业银行的关联交易包括与关联方之间发生 的各类贷款、信贷承诺、证券回购、拆借、担保、债券投资等表内、外业务,资产转移和向商业银行提供服务等交易。
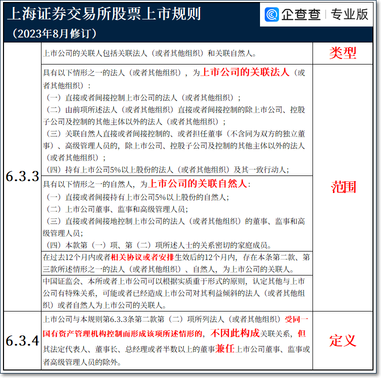
上交所规定了持股5%以上的法人或一致行动人及持股5%以上的自然人为关联方,深圳证券交易所股票上市规则(2022年修订)中针对上市公司关联法人及关联自然人的与上交所定义一致。上市公司的关联法人、关联自然人定义如下表:

维度四、规范银行保险机构关联交易
2022年1月10日,原银保监会公布《银行保险机构关联交易管理办法》(2022年第1号令,以下简称“1号令”),1号令旨在规范银行保险机构关联交易行为,防范关联交易风险,2022年3月1日该法规正式施行。1号令对关联方的定义、范围及术语含义做出了规定,梳理如下表:

法规参考:
1.中华人民共和国财政部_企业会计准则第36号——关联方披露https://kjs.mof.gov.cn/zt/kjzzss/kuaijizhunzeshishi/200806/t20080618_46245.htm
2. 《商业银行股权管理暂行办法》(银监会令〔2018〕1号)https://www.cbirc.gov.cn/cn/view/pages/governmentDetail.html?docId=271193&itemId=880&generaltype=1
3.《银行保险机构关联交易管理办法》(2022年第1号令)https://www.cbirc.gov.cn/cn/view/pages/ItemDetail.html?docId=1031915&itemId=917&generaltype=0
4.《公开发行证券的公司信息披露编报规则第26号—商业银行信息披露特别规定(2022年修订)》证监会公告〔2022〕12号http://www.csrc.gov.cn/csrc/c101954/c1719814/content.shtml
5. 上海证券交易所上市公司自律监管指引第5号—交易与关联交易指引(2023年1月修订)http://www.sse.com.cn/lawandrules/sselawsrules/stocks/mainipo/c/c_20230209_5716005.shtml
6. 《深圳证券交易所股票上市规则(2022年修订)》http://www.szse.cn/disclosure/notice/general/t20220107_590541.html