6月21日,国家金融监督管理总局网站接连公布75张罚单,指向银行、保险、信托等领域的多家金融机构。
上述罚单涉及农业发展银行、中国银行、交通银行、民生银行、兴业银行、招商银行、广发银行、渣打银行、江西银行、北京银行等数十家银行机构和个人,合计罚没超1.5亿元。其中,民生银行重庆分行、北京银行、招商银行上海分行被罚超千万。
从各家银行被罚的主要违规事由来看,信贷业务、票据业务、同业业务仍然是监管点名处罚的“重灾区”。
被罚超千万元的三家银行机构分别是民生银行、北京银行、招商银行。

民生银行被罚款6000万 两人被禁业10年
民生银行重庆分行被重庆银保监局罚款5967.8万,曹某和赵某被禁止从事银行业10年。该行存在如下问题:
2015年至2016年期间:违规买断假贴现的商业承兑汇票;
违规开立同业账户用于票据交易;
票据转贴现和买入返售、卖出回购业务环节中,存在“消规模”行为;
与非名单内交易对手开展票据业务;
票据代理回购中存在清单交易;
违规开展票据代理回购业务;
票据业务审慎性考核机制有待完善;
票据业务重要资料档案保存不全;
票据承兑业务未按期收齐发票;
未经授权办理投资业务。

北京银行被罚款4830万元
北京银行被北京银保监局罚款4830万元,该行存在如下问题:
1. 小微企业划型不准确;
2. 收费政策执行及整改不到位;
3. 房地产类业务违规;
4. 地方政府融资管理不审慎;
5. 贷款及投资业务管理不到位;
6. 关联交易管理及关联方名单管理不到位;
7. 内控管理不到位;
8. 资产分类不真实;
9. 贷款及同业投资 “三查”严重不审慎;
10. 流动资金贷款管理不到位,贷款资金被挪用;
11. 向不具有借款资质的借款人发放经营性贷款及个人贷款、信用卡资金管理不审慎;
12. 理财业务不合规;
13. 表外业务不合规;
14. 存款及柜面业务管理不到位。

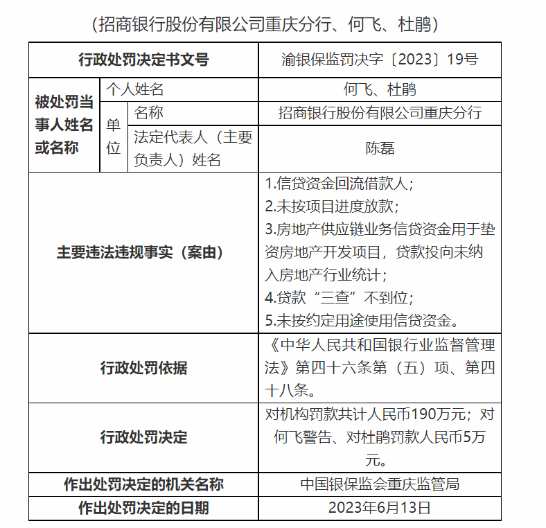
招商银行被罚款1230万元
招商银行重庆分行被重庆银保监局罚款190万元,招商银行上海分行领了两张罚单,一张880万元,一张160万元。招商银行合计被罚款1230万元。



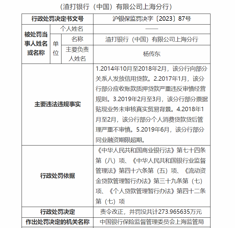
除此之外,超百万的罚单还有:中国银行上海人民币交易业务总部被罚没700万、兴业银行资金营运中心被罚款400万元、广发银行武汉分行被罚款370万元、交通银行武汉青山支行被罚款100万元、江西银行被罚款810万元、渣打银行上海分行被罚没274万元、雪松信托被罚款220万元。







