chatGPT的出现,国内外各厂商的百模大战就拉开了序幕,那未来还需要产品经理吗?这篇文章的笔者提出这样的一个值得令人思考的问题,下面我们一起来看看笔者的看法吧!
自从今年初chatGPT面世以来,国内外各厂商的百模大战就拉开了序幕。就在这周,百度发布了文心一言4.0,CEO李彦宏直言:这是迄今为止最强的文心大模型,综合水平与 GPT-4 相比毫不逊色。在大模型“盛行”的环境下,未来是否还需要产品经理呢?
一、文心4.0:AI 原生的时代,人机交互新时代
这是迄今为止最强的文心大模型。它实现了基础模型的全面升级,在理解、生成、逻辑和记忆四大能力上都比文心一言线上版本有了明显提升,综合水平与 GPT-4 相比毫不逊色——百度CEO 李彦宏在百度世界大会上宣布文心4.0上线。
1. 四大能力直线提升
发布会上,CEO李彦宏为我们展示了理解、生成、逻辑和记忆四大能力的案例,例如在理解能力上,问文心4.0关于公积金异地贷款政策的案例,文心一言对前后乱序、模糊意图、潜台词等复杂提示词都能较好应对;在逻辑能力上,也能轻松解奥数题、总结知识要点等。总体来说,4.0确实比3.5有明显提升。
这里我们就不去对比文心4.0和GPT4在各项任务上的表现如何了,有兴趣的童鞋可以看看:
https://mp.weixin.qq.com/s/Gb88_7c1aF1A8d2vR_ku-w
2. 百度GBI——首个生成式商业智能产品
作为产品经理,我更感兴趣的是基于大模型的完整产品落地——百度GBI,国内首个生成式商业智能产品,GBI把文心大模型应用在数据分析场景,支持通过自然语言对话式交互、执行数据查询与分析等任务,真正地实现了“动动嘴就能做数据分析”的梦想。
除此之外,GBI还具备学习能力,我们可以加入垂类的专业知识,让它能理解某些行业的“黑话”成为行业专家。

二、思考:未来AI会替代产品经理吗?
面对大模型超强的理解和生成能力,相信各位都有同样的疑问,未来还需要产品经理吗?在我看来:需要!未来是需要会用AI的产品经理。
所以今天让我们尝试用GPT把一句话需求“变成”一份完整的PRD。
1. 案例:从一句话需求到完整PRD
我们经常会遇到某些需求就只有一两句话的描述,需要耗费产品经理大量脑细胞去补全需求描述。此处我们假设来自某大佬的一句话需求是:在输入框那给客户几个选项。
1)输出基本框架
作为产品经理,我们可以自行补全一下这一句话的需求:在(对话页的)输入框中,(根据用户当前输入的内容),(通过下拉框的形式)为客户提供(5个)相关推荐问。接下来是让GPT逐步输出PRD初稿:
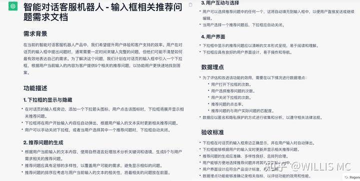
输入Prompt:假设你是一名【产品经理】,目前负责的产品是【一款智能对话客服机器人】。现在计划【在对话页的输入框中,根据用户当前输入的内容,通过下拉框的形式为客户提供5个相关推荐问】。请你输出需求文档,需要包括【需求背景、功能描述、数据埋点、验收标准】等维度的内容。
输出(以GPT3.5为例):

2)补全细节内容
抛开文字描述的易读性问题,从文档本身可能还需要优化:
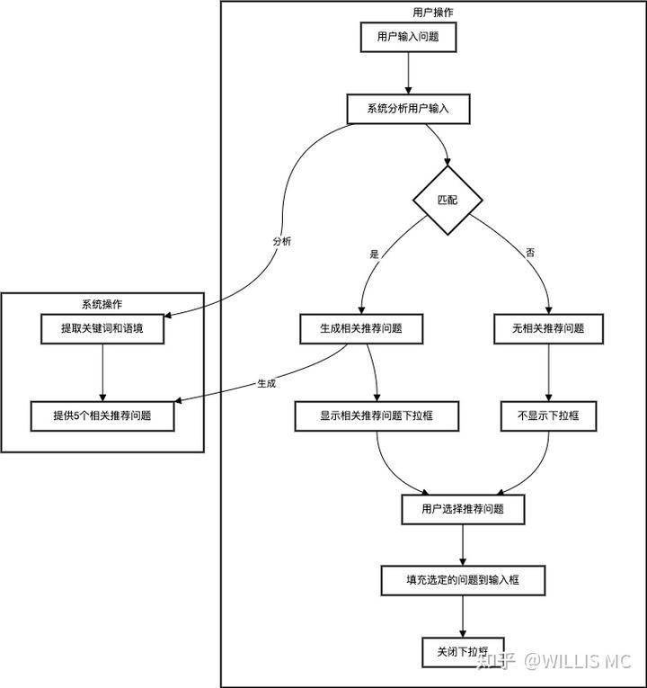
①生成流程图
输入Prompt:好的,那请你补充相关流程图,用mermaid格式输出。
输出(GPT3.5):以下是一个使用Mermaid格式创建的简化流程图,描述了智能对话客服机器人输入框相关推荐问题的流程:
graph TD
subgraph 用户操作
A[用户输入问题] –> B[系统分析用户输入]
B –> C{匹配}
C –>|是|
D[生成相关推荐问题]
C –>|否|
E[无相关推荐问题]
D –> F[显示相关推荐问题下拉框]
E –> G[不显示下拉框]
G –> H[用户选择推荐问题]
F –> H
H –> I[填充选定的问题到输入框]
I –> J[关闭下拉框]
end subgraph
系统操作
B –>|分析| K[提取关键词和语境]
D –>|生成| L[提供5个相关推荐问题]
K –> L
end
由于目前GPT3.5还不支持直接输出图片,因此这里还需要把mermaid的代码粘贴到diagrams(https://app.diagrams.net/ )进行绘制。
操作步骤也非常简单:登录后,点击➕ → 高级 → mermaid → 粘贴 → 插入,你就可以得到对应的流程图了!

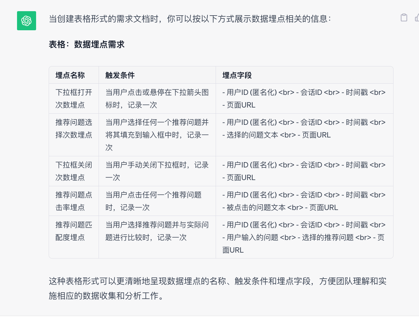
② 输出埋点清单
输入Prompt:另外,请你补充完整数据埋点相关的需求描述,需包括埋点名称、触发条件、埋点字段等,以表格形式展现。
输出(GPT3.5):当涉及数据埋点时,需要明确定义埋点名称、触发条件以及要收集的埋点字段,以便有效地跟踪和分析用户行为。
以下是数据埋点的完整需求清单:

三、结束语
到这里,我们借助GPT的生成能力,在几分钟内就可以把一句话的需求扩展到一份框架和内容基本齐全的PRD初稿了。当然,我们还需要进一步对需求文档的内容进行核对校验,确保需求描述的准确性和易读性等。
下一期,我们将聊聊怎么用GPT来完成工作周报、沟通邮件等工作。各位看官还想看什么内容,欢迎在评论区留言~
部分资料参考百度发布会、百度云官网,部分图片由adobe firefly生成,侵删~
本文由 @运营老中医 原创发布于人人都是产品经理,未经许可,禁止转载
题图来自Unsplash,基于CC0协议。