点击上方蓝字 关注我们
关于短纤、纯碱、锰硅、硅铁、尿素及苹果期权上市交易有关事项的通知
尊敬的客户:
根据郑商所发〔2023〕110号:《关于挂牌短纤、纯碱、锰硅、
硅铁、尿素及苹果期权合约有关事项的公告》现将有关事项通知如下:
上市时间
短纤、纯碱、锰硅、硅铁、尿素及苹果期权自2023年10月20日(星期五)起上市交易,当日8:55-9:00为集合竞价时间。
交易时间
短纤、纯碱、锰硅、硅铁、尿素及苹果期权交易时间均为:每周一至周五,09:00-10:15、10:30-11:30和13:30-15:00。
连续交易时间,每周一至周五21:00-23:00。法定节假日前第一个工作日(不包含周六和周日)的连续交易时间段不进行交易。
10月20日当晚起,短纤、纯碱期权合约开展夜盘交易,交易时间与短纤、纯碱期货合约一致
锰硅、硅铁、尿素、苹果期权合约无夜盘交易。
挂牌合约
首日挂牌合约包括标的月份为2401及2402的短纤期权合约,
标的月份为2401、2402、2403、2404、2405、2406、2407、2408及2409的纯碱期权合约,
标的月份为2401、2402、2403及2405的锰硅期权合约,
标的月份为2401、2402及2403的硅铁期权合约,
标的月份为2401、2402、2403及2405的尿素期权合约,
标的月份为2401、2403及2405的苹果期权合约。
挂牌基准价
郑商所根据期权定价模型计算各期权合约基准价。其中,波动率参数根据短纤、纯碱、锰硅、硅铁、尿素及苹果期货合约历史波动率
等因素确定,利率参数取一年期贷款市场报价利率(LPR)。
挂牌基准价于10月19日结算后在郑商所网站“交易数据”栏目公布。
最大下单数量
限价指令的每次最大下单数量为100手
市价指令的每次最大下单数量为2手。
持仓限额
非期货公司会员和客户所持有的按单边计算的某月份短纤、硅铁、尿素期权合约投机持仓限额均为10000手
纯碱期权合约投机持仓限额为20000手,
锰硅期权合约投机持仓限额为30000手,
苹果期权合约投机持仓限额为1000手,
投机与套利持仓之和不得超过投机持仓限额的2倍。
短纤、硅铁、尿素期权做市商持仓限额均为20000手,纯碱期权
做市商持仓限额为40000手,锰硅期权做市商持仓限额为30000手
苹果期权做市商持仓限额为3000手。
询价限制
非期货公司会员和客户可以向做市商询价,对同一期权合约的询价时间间隔不得小于60秒。
短纤、纯碱、锰硅、硅铁、尿素及苹果期权合约最优买卖报价价差小于等于下表价差时,不得询价。


请各广大投资者了解短纤、纯碱、锰硅、硅铁、尿素及苹果期权相关交易规则,注意交易风险防范,合规理性参与交易。
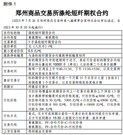
附件1:郑州商品交易所涤纶短纤期权合约
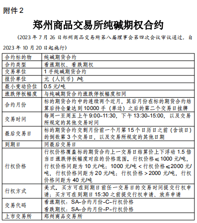
附件2:郑州商品交易所纯碱期权合约
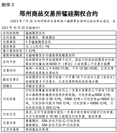
附件3:郑州商品交易所锰硅期权合约
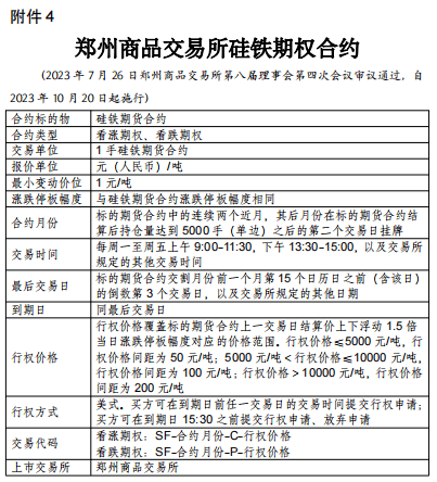
附件4:郑州商品交易所硅铁期权合约
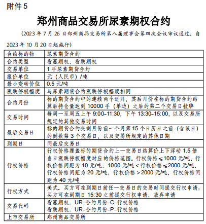
附件5:郑州商品交易所尿素期权合约附件
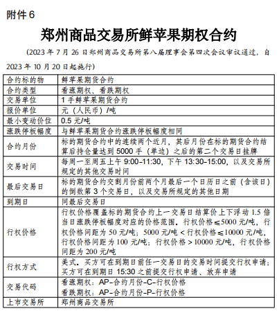
附件6:郑州商品交易所鲜苹果期权合约






中辉期货有限公司
2023年10月17日