富国基金管理有限公司关于 新增国金证券股份有限公司为部分基金申购赎回代理券商的公告
证券时报
2023-10-18 07:58:55
0

原标题:富国基金管理有限公司关于 新增国金证券股份有限公司为部分基金申购赎回代理券商的公告

根据富国基金管理有限公司(以下简称“本基金管理人”)与国金证券股份有限公司签署的基金销售协议,新增国金证券股份有限公司担任富国中证沪港深创新药产业交易型开放式指数证券投资基金(场内简称:沪港深创新药ETF;二级市场交易代码:159748)及富国创业板增强策略交易型开放式指数证券投资基金(场内简称:创业板ETF增强;二级市场交易代码:159676)的申购赎回代办券商。投资人可通过上述券商办理开户及上述基金的申购、赎回等业务。其他业务的开通情况敬请投资者留意届时公告。

投资者可以通过以下途径咨询有关事宜:

国金证券股份有限公司

客服电话:95310

公司网站:www.gjzq.com.cn

投资者也可以通过以下方式联系富国基金管理有限公司进行咨询:

客服电话:95105686,4008880688(全国统一,均免长途话费)

网址:www.fullgoal.com.cn

风险提示:本基金管理人承诺以诚实信用、勤勉尽责的原则管理和运用基金资产,但不保证基金一定盈利,也不保证最低收益。投资者投资于本基金管理人管理的基金时应认真阅读相关基金的《基金合同》、《招募说明书》等法律文件,了解基金产品的详细情况,选择与自己风险识别能力和风险承受能力相匹配的基金,并注意投资风险。

特此公告。

富国基金管理有限公司

二〇二三年十月十八日

富国基金管理有限公司关于

新增西部证券股份有限公司

为部分基金申购赎回代理券商的公告

根据富国基金管理有限公司(以下简称“本基金管理人”)与西部证券股份有限公司签署的基金销售协议,新增西部证券股份有限公司担任富国中证沪港深创新药产业交易型开放式指数证券投资基金(场内简称:沪港深创新药ETF;二级市场交易代码:159748)、富国中证港股通互联网交易型开放式指数证券投资基金(场内简称:港股通互联网ETF;二级市场交易代码:159792)、富国创业板交易型开放式指数证券投资基金(场内简称:创业板ETF富国;二级市场交易代码:159971)、富国中证央企创新驱动交易型开放式指数证券投资基金(场内简称:央企创新ETF;二级市场交易代码:159974)、富国创业板增强策略交易型开放式指数证券投资基金(场内简称:创业板ETF增强;二级市场交易代码:159676)及富国恒生港股通医疗保健交易型开放式指数证券投资基金(场内简称:恒生医疗ETF;二级市场交易代码:159506)的申购赎回代办券商。投资人可通过上述券商办理开户及上述基金的申购、赎回等业务。其他业务的开通情况敬请投资者留意届时公告。

投资者可以通过以下途径咨询有关事宜:

西部证券股份有限公司

客服电话:95582

公司网站:www.west95582.com

投资者也可以通过以下方式联系富国基金管理有限公司进行咨询:

客服电话:95105686,4008880688(全国统一,均免长途话费)

网址:www.fullgoal.com.cn

风险提示:本基金管理人承诺以诚实信用、勤勉尽责的原则管理和运用基金资产,但不保证基金一定盈利,也不保证最低收益。投资者投资于本基金管理人管理的基金时应认真阅读相关基金的《基金合同》、《招募说明书》等法律文件,了解基金产品的详细情况,选择与自己风险识别能力和风险承受能力相匹配的基金,并注意投资风险。

特此公告。

富国基金管理有限公司

二〇二三年十月十八日

富国基金管理有限公司关于

富国研究精选灵活配置混合型证券投资基金增加D类基金份额

并相应修订基金合同及托管协议的公告

为更好地满足广大投资者的理财需求,根据《中华人民共和国证券法》、《中华人民共和国证券投资基金法》、《公开募集证券投资基金运作管理办法》、《公开募集证券投资基金信息披露管理办法》等法律法规的规定和《富国研究精选灵活配置混合型证券投资基金基金合同》(以下简称“基金合同”)的约定,经与基金托管人中国工商银行股份有限公司协商一致,富国基金管理有限公司(以下简称“本公司”或“基金管理人”)决定对富国研究精选灵活配置混合型证券投资基金(以下简称“本基金”)增加D类基金份额,并对基金合同及《富国研究精选灵活配置混合型证券投资基金托管协议》(以下简称“托管协议”)的相应条款进行修订。

本次因增加D类基金份额而对基金合同进行的修订属于基金合同约定的不需召开基金份额持有人大会的情形,可由基金管理人和基金托管人协商后修改。修改后的基金合同和托管协议将自2023年10月20日起正式生效。现将有关情况说明如下:

(一)本次增加D类基金份额的相关安排

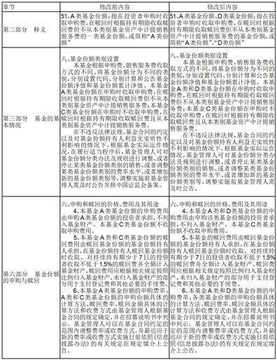
1、经与基金托管人协商一致,本基金增加D类基金份额,D类基金份额的份额代码为019636。增加在投资者申购时收取申购费,在赎回时根据持有期限收取赎回费但不从本类别基金资产中计提销售服务费的D类基金份额后,本基金将形成A类、C类和D类三类基金份额。本基金现有的A类、C类基金份额保持不变。本基金各类基金份额分别设置对应的基金代码、分别计算并公告基金份额净值和基金份额累计净值,投资人申购时可以自主选择A类基金份额、C类基金份额或D类基金份额对应的基金代码进行申购。

2、D类基金份额的费率结构

1)申购费率

2)赎回费率

D类基金份额的赎回费率如下表:

D类基金份额的赎回费用由D类基金份额持有人承担,在D类基金份额持有人赎回基金份额时收取。针对D类基金份额,对持续持有期少于30日的投资人收取的赎回费,将全额计入基金财产;对持续持有期长于30日但少于3个月的投资人收取的赎回费,将赎回费总额的75%计入基金财产;对持续持有期长于3个月但少于6个月的投资人收取的赎回费,将赎回费总额的50%计入基金财产;未归入基金财产的部分用于支付登记费和其他必要的手续费。

3)销售服务费

D类基金份额不收取销售服务费。

3、D类基金份额申购和赎回的数额限制与现有的A类、C类基金份额相同。

4、本基金D类基金份额适用的销售机构

本基金D类基金份额的销售机构请以本公司或销售机构公示信息为准。

(二)基金合同及托管协议的修订

本次修订内容为因增加D类基金份额而对基金合同相关的条款进行修订,托管协议的相关条款将据此相应修改,并将在本基金招募说明书、基金产品资料概要中相应更新。本次修订对基金份额持有人利益无实质性不利影响,属于基金合同约定的不需召开基金份额持有人大会的情形,可由基金管理人和基金托管人协商后修改,基金合同的具体修订内容详见附件。

重要提示:

1、基金合同的修订已经履行了规定的程序,符合相关法律法规及基金合同的规定,无需召开基金份额持有人大会。

2、本公司于本公告日在网站上同时公布经修改后的基金合同、托管协议;招募说明书、基金产品资料概要涉及前述内容的,将一并修改,并依照《公开募集证券投资基金信息披露管理办法》的有关规定在规定媒介上公告。

3、投资者可以登陆富国基金管理有限公司网站(www.fullgoal.com.cn)或拨打富国基金管理有限公司客户服务热线95105686、4008880688(全国统一,均免长途费)进行相关咨询。

风险提示:本公司承诺以诚实信用、勤勉尽责的原则管理和运用基金资产,但不保证基金一定盈利,也不保证最低收益。敬请投资人注意投资风险。投资者投资于基金前应认真阅读基金的基金合同和招募说明书等法律文件,确认已知悉基金产品资料概要,全面认识基金的风险收益特征和产品特性,并充分考虑自身的风险承受能力,在了解产品情况及销售机构适当性匹配意见的基础上,理性判断市场,谨慎做出投资决策。基金具体风险评级结果以销售机构提供的评级结果为准。

特此公告。

富国基金管理有限公司

2023年10月18日

附件:富国研究精选灵活配置混合型证券投资基金基金合同修订对照表

关于富国研究精选灵活配置混合型证券投资基金暂停通过直销机构申购、转换转入及定期定额投资业务的公告

2023年10月18日

1. 公告基本信息

2. 其他需要提示的事项

1、本基金管理人决定自2023年10月20日起暂停接受本基金A类份额通过直销机构的申购、转换转入及定期定额投资业务申请。

2、在暂停本基金A类份额通过直销机构的申购、转换转入及定期定额投资业务期间,本基金A类份额通过直销机构的赎回及转换转出等业务正常办理。

3、关于恢复本基金A类份额通过直销机构的申购、转换转入及定期定额投资业务的时间,基金管理人将另行公告。

4、投资者可以登录富国基金管理有限公司网站www.fullgoal.com.cn或拨打富国基金管理有限公司客户服务热线95105686、4008880688(全国统一,均免长途费)进行相关咨询。

5、风险提示:本公司承诺以诚实信用、勤勉尽责的原则管理和运用基金资产,但不保证基金一定盈利,也不保证最低收益。敬请投资者注意投资风险。投资者投资于上述基金前应认真阅读基金的基金合同、更新的招募说明书及相关公告。

特此公告。

富国基金管理有限公司

2023年10月18日

本版导读

相关内容

热门资讯

马斯克和黄仁勋的66条核心观点... 内容来源: 网络信息汇编整理。 责编| 柒 排版| 拾零 第 9443篇深度好文:5026字 | 1...
商家报价虚高、结算缩水、称重成... 央视新闻报道,近期,国际、国内金价屡屡刷新历史纪录,在高金价刺激下,部分消费者选择高位套现。各地黄金...
四部门:建立分层分类的欠发达地... 据中国人民银行2月14日消息,近日,中国人民银行、金融监管总局、中国证监会、农业农村部联合发布《关于...
300344,拟终止上市!连续... 每经编辑|张锦河 2月14日,*ST立方(300344.SZ)公告称,公司于2月14日收到深圳证券...
三生国健自主研发的安沐奇塔单抗... 01 PASI和sPGA应答呈现高水平皮损清除能力 银屑病皮损面积和严重程度指数(PASI)和静态医...
广州会展业国际化水平上新台阶 ... 中新社广州2月14日电 (王华 秦小雅)广州市商务局14日发布的信息显示,2025年广州会展业实现量...
2026中超赛程:揭幕战蓉城对... 北京时间2月14日消息,今天晚间,中足联通过官方渠道公布了2026赛季中超联赛赛程。其中首轮首场比赛...
泉州银行被罚625万元!一人被... 【大河财立方消息】2月14日,泉州金融监管分局披露的行政处罚信息显示,因存在多项违法违规,泉州银行被...
300442,重要收购出炉,2... 本次交易完成后,润泽科技将实现对广东润惠100%控股,进一步整合IDC及AIDC业务资源。截至公告披...
原创 中... 每分钟230万美元。这不是什么赌场的流水,也不是跨国公司的交易额,这是美国政府现在每分钟要支付的国债...
杭州六小龙之一,IPO有关键进... 来源:21世纪经济报道 “杭州六小龙”之一群核科技赴港上市迎关键进展。 2月14日,证监会发布《关于...
五部门:到2028年培育5个以... 【大河财立方消息】2月14日,工业和信息化部等五部门印发《茶产业提质升级指导意见(2026—2030...
巴克莱:AI恐慌抛售潮短期内难... 财联社2月14日讯(编辑 刘蕊)本周,围绕人工智能颠覆的担忧动摇了美股市场,从软件板块,到房地产板块...
原创 开... 雷达财经出品 文|丁禹 编|孟帅 2026年开年,字节跳动接连放出“王炸”消息。 在大模型领域,字节...
三年累计虚增营收、成本均超6亿... 财联社2月14日讯,近期的翻倍牛股*ST立方拟被终止上市。 今日晚间,*ST立方公告称,公司于2月1...
慕ke 前端高级工程师(大前端... 大前端进阶之路:从前端开发到高级工程师全体系成长指南 在当今快速发展的互联网技术领域,前端开发已经从...
原创 2... 编辑:[太阳] 这轮风波的火药桶不在中国,也不在关税本身,而在欧洲自己先炸了。2月初法国突然提出要对...
新股消息 | 创想三维科技港股... 智通财经APP获悉,2月14日,中国证监会国际合作司发布《关于深圳市创想三维科技股份有限公司境外发行...
北京前沿动力中标西安交大百千瓦... 作者:齐志鹏 2026年2月12日,中国政府采购网发布西安交通大学“百千瓦级超临界二氧化碳压缩-驱...
原创 高... 在咱们中国的人情社会里,家里攥着两套房子,那简直是体面的代名词。上班不慌、养老不愁,一套自住遮风挡雨...