
针对网友近日在国资委官网互动专区的提问:融资性贸易的具体界定标准是什么?
国资委答复如下:《关于进一步排查中央企业融资性贸易业务风险的通知》(国资财管〔2017〕652号)规定,融资性贸易业务是以贸易业务为名,实为出借资金、无商业实质的违规业务。其表现形式多样,具有一定的隐蔽性,主要特征有:
一是虚构贸易背景,或人为增加交易环节;
二是上游供应商和下游客户均为同一实际控制人控制,或上下游之间存在特定利益关系;
三是贸易标的由对方实质控制;
四是直接提供资金或通过结算票据、办理保理、增信支持等方式变相提供资金。
关于《关于加强中央企业融资担保管理工作的通知》的适用问题咨询
根据《关于加强中央企业融资担保管理工作的通知》规定,中央企业包括中央企业集团本部及所属各级子企业,中央企业对子企业和参股企业的融资担保均适用于《关于加强中央企业融资担保管理工作的通知》。
关于《中央企业违规经营投资责任追究实施办法》适用范围的咨询
《中央企业违规经营投资责任追究实施办法(试行)》(国资委令第37号)第一条规定“为加强和规范中央企业违规经营投资责任追究工作……制定本办法”。本办法适用对象的中央企业是国务院国有资产监督管理委员会代表国务院履行出资人职责的国家出资企业。
融资性贸易的具体界定标准是什么?
《关于进一步排查中央企业融资性贸易业务风险的通知》(国资财管〔2017〕652号)规定,融资性贸易业务是以贸易业务为名,实为出借资金、无商业实质的违规业务。其表现形式多样,具有一定的隐蔽性,主要特征有:一是虚构贸易背景,或人为增加交易环节;二是上游供应商和下游客户均为同一实际控制人控制,或上下游之间存在特定利益关系;三是贸易标的由对方实质控制;四是直接提供资金或通过结算票据、办理保理、增信支持等方式变相提供资金。
关于中央企业三级单位领导人员政治面貌要求的咨询
国有企业财务资金部门、商务部门、法务部门等内设部门第一责任人的任职资格条件,一般由具有管理权限的单位通过制定干部管理相关制度文件的方式予以明确,其中就政治面貌而言,目前没有查到统一的规定。但如果该部门第一责任人需同时担任党内职务,应当符合《中国共产党章程》《中国共产党国有企业基层党组织工作条例(试行)》等关于政治面貌和党龄的要求。
关于监管企业产权信息查询平台覆盖企业股权层级范围的咨询
国务院国资委监管企业产权信息查询平台可查询国务院国资委监管的中央企业及其各级所属企业的产权信息,未查询到企业相关信息,可能存在多种情形,具体可参见《国务院国资委监管企业产权信息查询平台用户服务协议》第五部分第6条。
关于“融资性贸易”相关研究,今日分享中南律税《国企买卖型“融资性贸易”的法律风险与防范建议》一文如下:
一、“管控”到“严禁”,“融资性贸易”的政策变更
在国企参与的相关业务中,融资性贸易通常表现为资金需求方与国企签署买卖合同,利用国有企业雄厚的资金能力或在银行的良好信用,通过资金和单据/货物流转形成一个多环节的贸易链条,最终使得资金流入资金需求方。
由于融资性贸易参与各方的真实目的不是货物交易而是资金流转,国企作为资金提供方,其参与动机包括绕开金融监管政策从事借款业务、优化报表虚增业务收入等,同时由于融资性贸易的贸易环节缺乏金融类业务的合法增信工具,因此兼具合规风险与商业风险,国务院以及国资委等部门相关监管政策中从“管控”已发展到“严禁”。
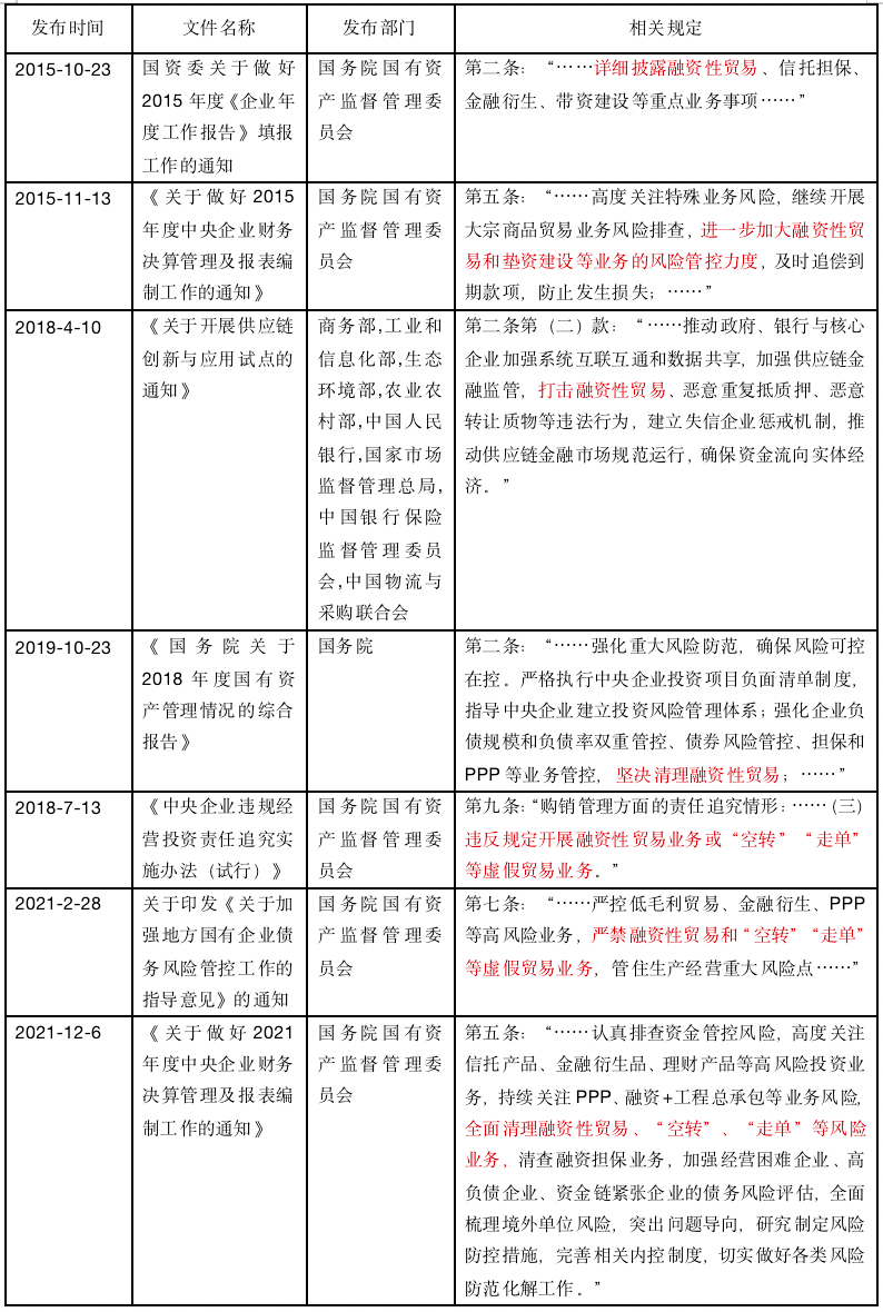
国企最早涉及融资性贸易业务的文件包括2013年国务院国资委《关于进一步加强中央企业大宗商品经营业务风险防范有关事项的紧急通知》等,近年来明确提到“融资性贸易”的文件梳理如下:

通过上述梳理,可以看出,国有资产监督管理部门的态度经历了从原有的加强融资性贸易业务管理、适度压缩融资性贸易规模、到清理严禁融资性贸易;同时还需注意,在国资委的部分文件中,“融资性贸易”与“空转”、“走单”为并列概念,也即依据“实质重于形式”原则,即使存在货物的交付,如果各方真实目的系融资,也可能在国资监管层面定性为融资性贸易,而广义融资性贸易则涵盖了空转、走单等不具备真实货物交割的贸易行为。
二、“融资性贸易”的判断标准
(一)审计实务中的融资性贸易
由于国企参与融资性贸易的主要动机包括获取资金收益以及优化财务报表、做大营收等均与财务数据相关,国家审计署及其驻各地的特派办对国企融资性贸易较为关注,在各省人民政府的《审计工作报告》中也多次通报地方国企参与融资性贸易的违规事项,因此实务中可以借鉴审计机构的判断标准对“融资性贸易”予以认定:
在财务审计实务中,审计师们在审计利润表时,往往会分析营业收入变动的原因及营业毛利率,计算贸易收入的占比,参考判断是否存在融资性贸易;审计企业的资产负债表时,关注预付账款、应收账款、其他应收、应付款项目的构成及分析此类资产、负债类科目变动额;尤其关注挂账时间较长的往来款项,分析账龄及形成原因,追查至相关合同及收付款凭证,结合银行对账单、银行流水等判断是否存在融资性贸易;在审计过程中,运用询证和访谈的方式,向企业相关人员询证企业相关合同签订的背景,判断相关业务是否符合正常商业逻辑、贸易的真实性以及贸易环节的必要性;对存货进行盘点,核实相关物流信息、仓储信息等,以此判断是否存在“空转”“走单”等虚假贸易业务。最终结合上述审计方法,界定货物买卖合同是否有融资性质。
(二)从合同条款看融资性贸易
法律实务中虽然不从整体财务报表着手,但判断是否属于融资性贸易的基本要素与审计机构关注事项相近,需要综合上下游业务链相关合同考量。重点包括上下流交易的定价机制、涉及货物实际控制权与风险转移条款、以及各环节交易方的选择等要素,这些要素在融资性贸易常见的托盘贸易、循环贸易、委托采购等三种类型中都有所体现:
1.托盘贸易
托盘贸易的交易模式为:资金需求方A公司因缺乏资金,无法采购所需货物,便引入托盘方B公司(即资金供给方,通常是国企)分别与下游企业A公司、上游企业C公司签订特定货物的买卖合同,由B公司向卖方C公司支付全部货款,采购A公司所需的货物,B公司加上固定价格后再分批出售给A公司。
在此类交易中,虽然货物流真实发生,但作为资金供给方(即托盘方的)B公司仅收取固定的利润(此利润与货物价格波动无关),往往也不承担与货物转移相关的风险,此类风险通常由资金需求方A公司承担。也即上下流货物的定价与交易标的的价格波动无关,系基于提供资金获得的固定利润;B公司作为资金提供方虽然分别与上下游企业签订了买卖合同,但既不控制货物也不承担货物流转中的相关风险,同时上下游客户并非B公司自由选择,而是A公司直接指定。
2.循环贸易
循环交易模式:分别为资金需求方、资金供给方(通常为国企)及过桥方分别签订货物买卖合同。与这一系列买卖合同相呼应的,是每份买卖合同对应的买方均会取得卖方的货物交付凭证(即货权凭证)以及对应买卖合同的结算清单。当然,最终,此类交易会形成一个闭环交易,在货物流上表现为:资金需求方→资金供给方→过桥方→资金需求方;在资金流上表现为:资金供给方→资金需求方→过桥方→资金供给方。需要注意的是,在此类交易中,各方往往在事前对“假买卖真融资”的行为知情且采取积极主动的方式参与到此类交易环节。如果本类贸易同时具备“空转”、“走单”的特征,从事此类融资性贸易的国企还有可能触发刑律。
3.委托采购
此类买卖型融资性贸易与分类为托盘贸易的融资性贸易模式较为相似,货物交付过程中对货物转移的风险及对货物的控制权都由资金需求方承担,与分类为托盘贸易的融资性贸易最大的区别在于资金需求方与资金供给方的买卖法律关系变为委托法律关系。
国企参与上述买卖型融资性贸易的方式,通常都是作为出资方/托盘方,或者是作为交易链条中仅享受固定“过桥”收益的中间方。
三、融资性贸易与司法实践中的“名为贸易、实为借贷”
通过前述梳理的国资委文件以及融资性贸易的相关基本特征可知,国资委监管及国有企业审计层面对融资性贸易的定性较为宽泛,只要真实目的为获取提供资金后的资金利息,就可能定性为融资性贸易,但在司法实践中,是否彻底否认融资性贸易的买卖性质,人民法院的认定标准较为严格,需要结合涉案交易的商业合理性、货物流及资金流、仓储等合同履行情况、交易各方的真实贸易目的、涉案合同权利义务的划分合理性等多个方面综合进行判断识别,不会仅仅以主观上希望获得融资收益的单方因素直接否定买卖合同关系,只有外观特征特别明显的情况下才将其定性为“名为贸易、实为借贷”从而判定买卖合同无效。
四、国企参与融资性贸易的风险与风险防范
(一)国企参与买卖型融资性贸易的风险
通过上述融资性贸易的特征及表现形式,市场主体特别是国有企业从事买卖型融资性贸易主要会面临以下风险:
1.因“阴阳合同”违反国家金融管制的强制性规定而无效的合规风险;
2.因违反国企监管政策、相关业务不符合贸易特征审计查实后的追责风险;
3.因上下游企业故意不履行合同或合谋开展虚假交易而丧失对货物的控制权的风险;
4.因贸易链条中某一环节资金链断裂等原因导致的资金风险;
5.因不具有真实贸易背景的情况下向下游企业开出增值税专用发票而被税务机关认定为虚开发票的税务风险;
6.如虚构交易,相关责任人可能被监管部门处罚,甚至可能触犯刑法。
(二)融资性贸易风险防范建议
监管部门对国有企业从事融资性贸易的态度,从最开始的加强监管到适度压缩直至如今的清理,除合规性监管外,这些转变与融资性贸易本身的高风险息息相关,融资性贸易一般涉及大宗商品,即资金量较大,而当下游企业需要以贸易方式融资时,则一定程度表明其现金流短缺,存在资金链断裂的风险,实务中当融资性贸易出现商业风险时,在国企层面很可能同步转化为合规风险,即国有企业发生损失时,在企业承担损失的同时可能追责经营管理者的违纪责任,但在市场竞争日益激烈的情况下,也不应完全杜绝企业参与供应链业务的通道,同时企业投融资业务领域具有复杂多样性,例如不发生货物流转的“仓单融资”未必属于非法融资手段,合法与合规的界限需综合判断,对此提出以下建议:
1.国企在进行大额交易前加强客户的评价和管理,严格选择贸易合作伙伴。如果涉及多方交易或过手安排,需加强贸易背景的真实性审查,确保业务真实、合规;并对上、下游企业之间的关系进行核实,避免出现上、下游企业是关联方。同时,建议与下游企业交易时,订立保留所有权的买卖合同;
2.注意货物流转履行文件的收集和保管。保留相关交货、运输、货物保险以及验收、结算等记录,并注意加盖交易相对方真实的印鉴;
3.加强企业的内部控制管理,建立健全各项规章制度,并使其有效运行;在涉及大宗交易时,国企经营管理层应尽量杜绝与资金需求方的私下往来及其他违纪事项;
4.在财务上,定期分析应收账款及其他应收款项的构成,并作出账龄分析,特别是挂账时间较长的应收款项。虽然可以为客户设定信用期,但必要时,积极提起诉讼,避免资金需求方陷入财务困境甚至破产时,增加收回应收款项的成本,甚至使得应收款项变成呆账、死账,增加国有资产的损失;
5.运用“保理”、“融资租赁”等多样融资路径,准确把握各类融资路径的合法性与合规性;
6.拓展贸易业务的服务内容,例如填附数据、物流、仓储保管等综合功能,使单一贸易提升为综合性服务,全面优化供应链的商流、物流、资金流和信息流,最终使融资性贸易提升为供应链业务。
结语
综上,如同《公司法》相关业务中股东与股东之间与股东与第三方之间“内外有别”的法律规定,国有企业监管领域,业务“合规”与否同样存在“内外有别”的区分,即部分业务发生纠纷诉至人民法院后,未必否认其合同效力,但在内部监管中,特别是审计合规中,不单从其外部法律形式予以判断,而是更倾向于实质重于形式,因此除基本法律法规外,还需不断跟进学习相关政策,谨慎判断。
来源:内审兵工厂