武汉光迅科技股份有限公司 关于2019年限制性股票激励计划预留授予的限制性股票第一个解除限售期 解锁条件成就的公告
证券时报
2023-09-22 07:30:25
0

原标题:武汉光迅科技股份有限公司 关于2019年限制性股票激励计划预留授予的限制性股票第一个解除限售期 解锁条件成就的公告

本公司及董事会全体成员保证公告内容真实、准确和完整,没有虚假记载、误导性陈述或者重大遗漏。

特别提示:

1、本次符合解锁条件的激励对象为176人,解锁限制性股票数量为997,500股,占公司目前总股本比例为0.1255%。

2、本次解锁限制性股票在办理完成解锁手续、上市流通前,公司将发布相关提示性公告,敬请投资者注意。

武汉光迅科技股份有限公司(以下简称“公司”)第七届董事会第十一次会议审议通过了《关于2019年限制性股票激励计划预留授予的限制性股票第一个解除限售期解锁条件成就的议案》,本次符合解锁条件的激励对象为176人,可申请解锁并上市流通的限制性股票数量为997,500股,占公司目前总股本比例为0.1255%。具体内容如下:

一、 2019年限制性股票激励计划已履行的相关审批程序

1、2019年12月24日,公司第六届董事会第四次会议审议通过了2019年限制性股票激励计划,公司第六届监事会第三次会议审议上述议案并对公司本次股权激励计划的激励对象名单进行核实,公司独立董事就本次股权激励计划是否有利于公司的持续发展及是否存在损害公司及全体股东利益的情形发表独立意见。

2、2020年9月10日,公司2020年第一次临时股东大会审议并通过了2019年限制性股票激励计划、《武汉光迅科技股份有限公司2019年限制性股票激励计划绩效考核办法》《关于提请武汉光迅科技股份有限公司股东大会授权董事会办理公司2019年限制性股票激励计划相关事宜的议案》。

3、2020年9月21日,公司第六届董事会第十次会议和第六届监事会第九次会议审议通过了《关于调整2019年限制性股票激励计划授予价格及首次授予名单和数量的议案》以及《关于向2019年限制性股票激励计划激励对象首次授予限制性股票的议案》。公司独立董事对此发表了独立意见,认为激励对象主体资格确认办法合法有效,确定的授予日符合相关规定。

4、2020年12月2日,公司第六届董事会第十二次会议和第六届监事会第十一次会议审议通过了《关于回购注销2019年限制性股票激励计划部分限制性股票的议案》。2019年实施的限制性股票激励计划首次授予的激励对象1人因个人原因离职,根据公司《2019年限制性股票激励计划(草案)》的规定,其已获授予但尚未解锁的0.9万股限制性股票将由公司回购并注销。

5、2020年12月17日,公司第六届董事会第十三次会议和第六届监事会第十二次会议审议通过了《关于向2019年限制性股票激励计划暂缓授予的激励对象授予限制性股票的议案》。公司董事会确定以2020年12月18日为授予日,向4名激励对象授予50.4万股限制性股票,授予价格为14.22元/股。公司独立董事对此发表了独立意见,监事会对本次授予的激励对象名单进行了核查,并出具了核查意见。

6、2021年4月21日,公司第六届董事会第十六次会议和第六届监事会第十四次会议审议通过了《关于回购注销2019年限制性股票激励计划部分限制性股票的议案》。2019年实施的限制性股票激励计划中的3人因个人原因离职,1人已身故,根据公司《2019年限制性股票激励计划(草案)》的规定,上述4人已获授予但尚未解锁的7.8万股限制性股票将由公司回购并注销。

7、2021年8月27日,公司第六届董事会第二十次会议和第六届监事会第十七次会议审议通过了《关于向激励对象授予2019年限制性股票激励计划预留部分限制性股票的议案》,同意以2021年8月27日为授予日,向符合条件的198名激励对象授予230万股限制性股票,授予价格为12.40元/股,公司独立董事发表了独立意见,监事会对本次授予的激励对象名单进行了核查,并出具了核查意见。

8、2021年11月30日,公司第六届董事会第二十四次会议和第六届监事会第二十一次会议审议通过了《关于回购注销2019年限制性股票激励计划部分限制性股票的议案》。2019年实施的限制性股票激励计划首次授予的激励对象11人因个人原因离职,根据公司《2019年限制性股票激励计划(草案)》的规定,其已获授予但尚未解锁的24.6万股限制性股票将由公司回购并注销;首次授予的激励对象中的5人2020年度个人绩效考核不符合全部解锁要求,其获授限制性股票中已确认第一期不可解锁部分为2.9万股,将由公司回购并注销。2021年12月16日,公司2021年第二次临时股东大会通过了上述议案。

9、2022年11月30日,公司第七届董事会第三次会议和第七届监事会第三次会议审议通过了《关于回购注销2019年限制性股票激励计划部分限制性股票的议案》。公司2019年实施的限制性股票激励计划首次授予的激励对象中的41人因个人原因离职,根据公司《2019年限制性股票激励计划(草案)》的规定,上述41人已获授予但尚未解锁的106.7万股限制性股票将由公司回购并注销;预留授予的激励对象中的10人因个人原因离职,根据公司《2019年限制性股票激励计划(草案)》的规定,上述10人已获授予但尚未解锁的11.7万股限制性股票将由公司回购并注销。2022年12月16日,公司2022年第三次临时股东大会通过了上述议案。

10、2023年4月24日,公司第七届董事会第六次会议和第七届监事会第六次会议审议通过了《关于回购注销2017年及2019年限制性股票激励计划部分限制性股票的议案》,根据大华会计师事务所(特殊普通合伙)出具的《审计报告》,公司2022年归属于上市公司股东的净利润未达到激励计划的规定。依据激励计划,公司2019年限制性股票激励计划首次授予和暂缓授予的限制性股票第三个解除限售期、预留授予的限制性股票第二个解除限售期解锁条件未成就,公司拟回购注销所涉及的818名激励对象不符合解锁条件的760.1万股限制性股票;激励对象16人因退休或离职已不符合激励条件,其所持有的42.5万股限制性股票全部由公司回购注销。

11、2023年4月25日,公司第七届董事会第七次会议和第七届监事会第七次会议审议通过了《关于2019年限制性股票激励计划首次授予和暂缓授予的限制性股票第一个解除限售期解锁条件成就的议案》。根据公司《2019年限制性股票激励计划(草案)》的规定,董事会同意对首次授予和暂缓授予的636名符合解锁条件的激励对象在第一个解除限售期解锁,可解锁的限制性股票数量为6,559,000股。

12、2023年9月21日,公司第七届董事会第十一次会议和第七届监事会第十次会议审议通过了《关于2019年限制性股票激励计划预留授予的限制性股票第一个解除限售期解锁条件成就的议案》《关于2019年限制性股票激励计划首次授予的限制性股票第二个解除限售期解锁条件成就的议案》。根据公司《2019年限制性股票激励计划(草案)》的规定,董事会同意对预留授予的176名符合解锁条件的激励对象在第一个解除限售期解锁,可解锁的限制性股票数量为997,500股。

二、2019年限制性股票激励计划预留授予的限制性股票第一个解除限售期解锁条件成就的说明

(一)2019年限制性股票激励计划预留授予的限制性股票第一个解除限售期

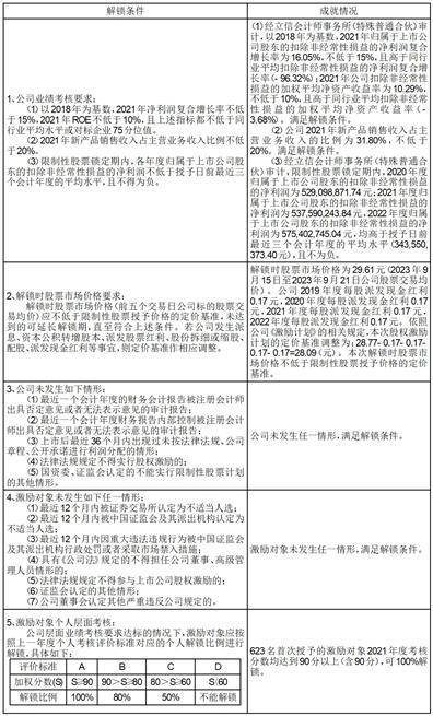
根据公司《2019年限制性股票激励计划(草案)》,限制性股票自授予之日起24个月内为锁定期,预留授予的限制性股票第一个解除限售期为自首次授予的授予日起36个月后的首个交易日起至首次授予的授予日起48个月内的最后一个交易日当日止,第一个解除限售期可解锁数量占获授限制性股票数量的二分之一。公司限制性股票首次授予的激励对象的授予日为2020年9月21日,预留授予的限制性股票第一个锁定期于2023年9月20日期满。

(二)2019年限制性股票激励计划预留授予的限制性股票第一个解除限售期解锁条件成就的说明

注:

(1)各年净利润与净资产均指归属于上市公司股东的扣除非经常性损益的净利润与归属于上市公司股东的净资产。以上“净利润”与“ROE”指标计算均以激励成本摊销前并扣除非经常性损益后的净利润和加权平均净资产作为计算依据。

(2)公司本年度及未来实施公开发行或非公开发行等产生影响净资产的行为,则新增加的净资产和对应的净利润在业绩考核时不计入当年及下一年净资产和净利润增加额的计算。

(3)在年度考核过程中对标企业样本若出现主营业务发生重大变化或出现偏离幅度过大的样本值,则将由公司董事会在年终考核时剔除或更换样本。

(4)解锁时股票市场价格(前五个交易日公司标的股票交易均价)应不低于限制性股票授予价格的定价基准,未达到的可延长解锁期,直至符合上述条件。若公司发生派息、资本公积转增股本、派发股票红利、股份拆细或缩股、配股、派发现金红利等事宜,则定价基准作相应调整。

(5)公司《2019年限制性股票激励计划(草案)》第十八条规定:自激励对象首次获授限制性股票之日起24个月内为锁定期。首次授予的限制性股票的授予日为2020年9月21日,因此上述表格“公司业绩考核要求”第三条“限制性股票锁定期”指2020年、2021年、2022年。

(6)激励对象个人层面考核年度与公司业绩考核年度一致,即2020年-2022年。预留授予的限制性股票第一个解锁期对应的个人层面考核年度与公司业绩考核年度均为2021年度。

综上所述,董事会认为2019年限制性股票激励计划预留授予的限制性股票第一个解除限售期解锁条件已经成就,且本次实施的股权激励计划与已披露的激励计划无差异。根据公司2020年第一次临时股东大会的授权,同意公司按照股权激励计划的相关规定办理2019年限制性股票激励计划预留授予的限制性股票第一个解除限售期的相关解锁事宜。

三、2019年限制性股票激励计划预留授予的限制性股票第一个解除限售期可解锁的激励对象及数量

根据公司《2019年限制性股票激励计划(草案)》,预留授予的限制性股票第一个解除限售期可解锁数量占获授限制性股票数量的二分之一。本次符合解锁条件的激励对象为176人,可申请解锁并上市流通的限制性股票数量为997,500股,占公司目前股份总数的0.1255%。具体如下:

四、解除限售后的股本结构变动表

注:最终的股份变动情况以中国证券登记结算有限公司深圳分公司确认数据为准。

五、董事会薪酬与考核委员会意见

经核查,董事会薪酬与考核委员会认为:本次可解锁激励对象资格符合《上市公司股权激励管理办法》及公司《2019年限制性股票激励计划(草案)》等的相关规定,激励对象可解锁限制性股票数量与其在考核年度内个人考核结果相符,且公司业绩指标等其他解锁条件均已达成,同意公司办理相关解锁事宜。

六、独立董事意见

公司独立董事对2019年限制性股票激励计划预留授予的限制性股票第一个解除限售期解锁条件成就等相关事项进行了审查,发表如下独立意见:

1、公司符合《管理办法》等法律法规规定的实施股权激励的情形,公司具备实施股权激励计划的主体资格,未发生激励计划中规定不得解锁的情形。

2、2019年限制性股票激励计划预留授予的限制性股票第一个解除限售期解锁激励对象符合解锁资格条件,可解锁限制性股票数量与其在考核年度内个人考核结果相符,其作为本次可解锁的激励对象主体资格合法、有效。

3、公司激励计划对各激励对象获授限制性股票的解锁安排未违反相关法律法规的规定,未损害公司及全体股东的利益。

综上,我们同意公司176名2019年限制性股票激励计划预留授予的激励对象在第一个解除限售期内解锁。

七、监事会意见

经对公司2019年限制性股票激励计划预留授予的限制性股票第一个解除限售期可解锁激励对象名单及数量进行核查后认为:根据《武汉光迅科技股份有限公司2019年限制性股票激励计划(草案)》及《武汉光迅科技股份有限公司2019年限制性股票激励计划绩效考核办法》的有关规定,公司本次激励计划预留授予的限制性股票第一个解除限售期的解锁条件已达成,同意公司为176名激励对象持有的符合解锁条件的997,500股限制性股票办理解锁手续。

八、北京市嘉源律师事务所出具的法律意见

北京市嘉源律师事务所对公司2019年限制性股票激励计划预留授予的限制性股票之第一个解锁期可解锁事宜发表法律意见如下:

公司已就本次解锁事项履行了截至目前所需的必要程序,该等程序合法、合规,相关决议内容合法、有效;公司本次解锁所涉及的解锁条件已经满足。

九、上海荣正企业咨询服务(集团)股份有限公司出具的独立财务顾问意见

上海荣正企业咨询服务(集团)股份有限公司对公司2019年限制性股票激励计划预留授予的限制性股票解锁条件成就情况发表意见如下:

截至本独立财务顾问报告出具日,光迅科技和本次解锁的激励对象均符合《激励计划》规定的解锁所必须满足的条件,本激励计划预留授予部分第一个解锁期解锁事项已取得必要的批准和授权,符合《公司法》《证券法》以及《管理办法》等法规的相关规定,不存在损害上市公司及全体股东利益的情形。

十、备查文件

1、《武汉光迅科技股份有限公司第七届董事会第十一次会议决议》;

2、《武汉光迅科技股份有限公司第七届监事会第十次会议决议》;

3、《武汉光迅科技股份有限公司独立董事对第七届董事会第十一次会议相关事项的独立意见》;

4、《武汉光迅科技股份有限公司监事会关于公司2019年限制性股票激励计划预留授予的限制性股票第一个解除限售期、首次授予的限制性股票第二个解除限售期解锁条件成就的激励对象名单及数量的核查意见》;

5、《北京市嘉源律师事务所关于武汉光迅科技股份有限公司2019年限制性股票激励计划授予的限制性股票解锁事宜的法律意见书》;

6、《上海荣正企业咨询服务(集团)股份有限公司关于武汉光迅科技股份有限公司2019年限制性股票激励计划预留授予部分第一个解锁期解锁条件成就事项之独立财务顾问报告》。

特此公告

武汉光迅科技股份有限公司董事会

二○二三年九月二十二日

证券代码:002281 证券简称:光迅科技 公告编号:(2023)060

武汉光迅科技股份有限公司

关于2019年限制性股票激励计划首次授予的限制性股票第二个解除限售期

解锁条件成就的公告

本公司及董事会全体成员保证公告内容真实、准确和完整,没有虚假记载、误导性陈述或者重大遗漏。

特别提示:

1、本次符合解锁条件的激励对象为623人,解锁限制性股票数量为6,324,000股,占公司目前总股本比例为0.7955%。

2、本次解锁限制性股票在办理完成解锁手续、上市流通前,公司将发布相关提示性公告,敬请投资者注意。

武汉光迅科技股份有限公司(以下简称“公司”)第七届董事会第十一次会议审议通过了《关于2019年限制性股票激励计划首次授予的限制性股票第二个解除限售期解锁条件成就的议案》,本次符合解锁条件的激励对象为623人,可申请解锁并上市流通的限制性股票数量为6,324,000股,占公司目前总股本比例为0.7955%。具体内容如下:

一、 2019年限制性股票激励计划已履行的相关审批程序

1、2019年12月24日,公司第六届董事会第四次会议审议通过了2019年限制性股票激励计划,公司第六届监事会第三次会议审议上述议案并对公司本次股权激励计划的激励对象名单进行核实,公司独立董事就本次股权激励计划是否有利于公司的持续发展及是否存在损害公司及全体股东利益的情形发表独立意见。

2、2020年9月10日,公司2020年第一次临时股东大会审议并通过了2019年限制性股票激励计划、《武汉光迅科技股份有限公司2019年限制性股票激励计划绩效考核办法》《关于提请武汉光迅科技股份有限公司股东大会授权董事会办理公司2019年限制性股票激励计划相关事宜的议案》。

3、2020年9月21日,公司第六届董事会第十次会议和第六届监事会第九次会议审议通过了《关于调整2019年限制性股票激励计划授予价格及首次授予名单和数量的议案》以及《关于向2019年限制性股票激励计划激励对象首次授予限制性股票的议案》。公司独立董事对此发表了独立意见,认为激励对象主体资格确认办法合法有效,确定的授予日符合相关规定。

4、2020年12月2日,公司第六届董事会第十二次会议和第六届监事会第十一次会议审议通过了《关于回购注销2019年限制性股票激励计划部分限制性股票的议案》。2019年实施的限制性股票激励计划首次授予的激励对象1人因个人原因离职,根据公司《2019年限制性股票激励计划(草案)》的规定,其已获授予但尚未解锁的0.9万股限制性股票将由公司回购并注销。

5、2020年12月17日,公司第六届董事会第十三次会议和第六届监事会第十二次会议审议通过了《关于向2019年限制性股票激励计划暂缓授予的激励对象授予限制性股票的议案》。公司董事会确定以2020年12月18日为授予日,向4名激励对象授予50.4万股限制性股票,授予价格为14.22元/股。公司独立董事对此发表了独立意见,监事会对本次授予的激励对象名单进行了核查,并出具了核查意见。

6、2021年4月21日,公司第六届董事会第十六次会议和第六届监事会第十四次会议审议通过了《关于回购注销2019年限制性股票激励计划部分限制性股票的议案》。2019年实施的限制性股票激励计划中的3人因个人原因离职,1人已身故,根据公司《2019年限制性股票激励计划(草案)》的规定,上述4人已获授予但尚未解锁的7.8万股限制性股票将由公司回购并注销。

7、2021年8月27日,公司第六届董事会第二十次会议和第六届监事会第十七次会议审议通过了《关于向激励对象授予2019年限制性股票激励计划预留部分限制性股票的议案》,同意以2021年8月27日为授予日,向符合条件的198名激励对象授予230万股限制性股票,授予价格为12.40元/股,公司独立董事发表了独立意见,监事会对本次授予的激励对象名单进行了核查,并出具了核查意见。

8、2021年11月30日,公司第六届董事会第二十四次会议和第六届监事会第二十一次会议审议通过了《关于回购注销2019年限制性股票激励计划部分限制性股票的议案》。2019年实施的限制性股票激励计划首次授予的激励对象11人因个人原因离职,根据公司《2019年限制性股票激励计划(草案)》的规定,其已获授予但尚未解锁的24.6万股限制性股票将由公司回购并注销;首次授予的激励对象中的5人2020年度个人绩效考核不符合全部解锁要求,其获授限制性股票中已确认第一期不可解锁部分为2.9万股,将由公司回购并注销。2021年12月16日,公司2021年第二次临时股东大会通过了上述议案。

9、2022年11月30日,公司第七届董事会第三次会议和第七届监事会第三次会议审议通过了《关于回购注销2019年限制性股票激励计划部分限制性股票的议案》。公司2019年实施的限制性股票激励计划首次授予的激励对象中的41人因个人原因离职,根据公司《2019年限制性股票激励计划(草案)》的规定,上述41人已获授予但尚未解锁的106.7万股限制性股票将由公司回购并注销;预留授予的激励对象中的10人因个人原因离职,根据公司《2019年限制性股票激励计划(草案)》的规定,上述10人已获授予但尚未解锁的11.7万股限制性股票将由公司回购并注销。2022年12月16日,公司2022年第三次临时股东大会通过了上述议案。

10、2023年4月24日,公司第七届董事会第六次会议和第七届监事会第六次会议审议通过了《关于回购注销2017年及2019年限制性股票激励计划部分限制性股票的议案》,根据大华会计师事务所(特殊普通合伙)出具的《审计报告》,公司2022年归属于上市公司股东的净利润未达到激励计划的规定。依据激励计划,公司2019年限制性股票激励计划首次授予和暂缓授予的限制性股票第三个解除限售期、预留授予的限制性股票第二个解除限售期解锁条件未成就,公司拟回购注销所涉及的818名激励对象不符合解锁条件的760.1万股限制性股票;激励对象16人因退休或离职已不符合激励条件,其所持有的42.5万股限制性股票全部由公司回购注销。

11、2023年4月25日,公司第七届董事会第七次会议和第七届监事会第七次会议审议通过了《关于2019年限制性股票激励计划首次授予和暂缓授予的限制性股票第一个解除限售期解锁条件成就的议案》。根据公司《2019年限制性股票激励计划(草案)》的规定,董事会同意对首次授予和暂缓授予的636名符合解锁条件的激励对象在第一个解除限售期解锁,可解锁的限制性股票数量为6,559,000股。

12、2023年9月21日,公司第七届董事会第十一次会议和第七届监事会第十次会议审议通过了《关于2019年限制性股票激励计划预留授予的限制性股票第一个解除限售期解锁条件成就的议案》《关于2019年限制性股票激励计划首次授予的限制性股票第二个解除限售期解锁条件成就的议案》。根据公司《2019年限制性股票激励计划(草案)》的规定,董事会同意对首次授予的623名符合解锁条件的激励对象在第二个解除限售期解锁,可解锁的限制性股票数量为6,324,000股。

二、2019年限制性股票激励计划首次授予的限制性股票第二个解除限售期解锁条件成就的说明

(一)2019年限制性股票激励计划首次授予的限制性股票第二个解除限售期

根据公司《2019年限制性股票激励计划(草案)》,限制性股票自授予之日起24个月内为锁定期,首次授予的限制性股票第二个解除限售期为自首次授予的授予日起36个月后的首个交易日起至首次授予的授予日起48个月内的最后一个交易日当日止,第二个解除限售期可解锁数量占获授限制性股票数量的三分之一。公司限制性股票首次授予的激励对象的授予日为2020年9月21日,首次授予的限制性股票第二个锁定期于2023年9月20日期满。

(二)2019年限制性股票激励计划首次授予的限制性股票第二个解除限售期解锁条件成就的说明

注:

(1)各年净利润与净资产均指归属于上市公司股东的扣除非经常性损益的净利润与归属于上市公司股东的净资产。以上“净利润”与“ROE”指标计算均以激励成本摊销前并扣除非经常性损益后的净利润和加权平均净资产作为计算依据。

(2)公司本年度及未来实施公开发行或非公开发行等产生影响净资产的行为,则新增加的净资产和对应的净利润在业绩考核时不计入当年及下一年净资产和净利润增加额的计算。

(3)在年度考核过程中对标企业样本若出现主营业务发生重大变化或出现偏离幅度过大的样本值,则将由公司董事会在年终考核时剔除或更换样本。

(4)解锁时股票市场价格(前五个交易日公司标的股票交易均价)应不低于限制性股票授予价格的定价基准,未达到的可延长解锁期,直至符合上述条件。若公司发生派息、资本公积转增股本、派发股票红利、股份拆细或缩股、配股、派发现金红利等事宜,则定价基准作相应调整。

(5)公司《2019年限制性股票激励计划(草案)》第十八条规定:自激励对象首次获授限制性股票之日起24个月内为锁定期。首次授予的限制性股票的授予日为2020年9月21日,因此上述表格“公司业绩考核要求”第三条“限制性股票锁定期”指2020年、2021年、2022年。

(6)激励对象个人层面考核年度与公司业绩考核年度一致,即2020年-2022年。首次授予的限制性股票第二个解锁期对应的个人层面考核年度与公司业绩考核年度均为2021年度。

综上所述,董事会认为2019年限制性股票激励计划首次授予的限制性股票第二个解除限售期解锁条件已经成就,且本次实施的股权激励计划与已披露的激励计划无差异。根据公司2020年第一次临时股东大会的授权,同意公司按照股权激励计划的相关规定办理2019年限制性股票激励计划首次授予的限制性股票第二个解除限售期的相关解锁事宜。

三、2019年限制性股票激励计划首次授予的限制性股票第二个解除限售期可解锁的激励对象及数量

根据公司《2019年限制性股票激励计划(草案)》,首次授予的限制性股票第二个解除限售期可解锁数量占获授限制性股票数量的三分之一。本次符合解锁条件的激励对象为623人,可申请解锁并上市流通的限制性股票数量为6,324,000股,占公司目前股份总数的0.7955%。具体如下:

注:本次解锁的激励对象为公司董事和高级管理人员,其所获授限制性股票解锁后的买卖将遵守《公司法》《证券法》和《深圳证券交易所上市公司自律监管指引第1号一一主板上市公司规范运作》等法律法规中关于董事、高级管理人员买卖股票的相关规定。

四、解除限售后的股本结构变动表

注:最终的股份变动情况以中国证券登记结算有限公司深圳分公司确认数据为准。

五、董事会薪酬与考核委员会意见

经核查,董事会薪酬与考核委员会认为:本次可解锁激励对象资格符合《上市公司股权激励管理办法》及公司《2019年限制性股票激励计划(草案)》等的相关规定,激励对象可解锁限制性股票数量与其在考核年度内个人考核结果相符,且公司业绩指标等其他解锁条件均已达成,同意公司办理相关解锁事宜。

六、独立董事意见

公司独立董事对2019年限制性股票激励计划首次授予的限制性股票第二个解除限售期解锁条件成就等相关事项进行了审查,发表如下独立意见:

1、公司符合《管理办法》等法律法规规定的实施股权激励的情形,公司具备实施股权激励计划的主体资格,未发生激励计划中规定不得解锁的情形。

2、2019年限制性股票激励计划首次授予的限制性股票第二个解除限售期解锁激励对象符合解锁资格条件,可解锁限制性股票数量与其在考核年度内个人考核结果相符,其作为本次可解锁的激励对象主体资格合法、有效。

3、公司激励计划对各激励对象获授限制性股票的解锁安排未违反相关法律法规的规定,未损害公司及全体股东的利益。

综上,我们同意公司623名2019年限制性股票激励计划首次授予的激励对象在第二个解除限售期内解锁。

七、监事会意见

经对公司2019年限制性股票激励计划首次授予的限制性股票第二个解除限售期可解锁激励对象名单及数量进行核查后认为:根据《武汉光迅科技股份有限公司2019年限制性股票激励计划(草案)》及《武汉光迅科技股份有限公司2019年限制性股票激励计划绩效考核办法》的有关规定,公司本次激励计划首次授予的限制性股票第二个解除限售期的解锁条件已达成,同意公司为623名激励对象持有的符合解锁条件的6,324,000股限制性股票办理解锁手续。

八、北京市嘉源律师事务所出具的法律意见

北京市嘉源律师事务所对公司2019年限制性股票激励计划首次授予的限制性股票之第二个解锁期可解锁事宜发表法律意见如下:

公司已就本次解锁事项履行了截至目前所需的必要程序,该等程序合法、合规,相关决议内容合法、有效;公司本次解锁所涉及的解锁条件已经满足。

九、上海荣正企业咨询服务(集团)股份有限公司出具的独立财务顾问意见

上海荣正企业咨询服务(集团)股份有限公司对公司2019年限制性股票激励计划首次授予的限制性股票第二个解除限售期解锁条件成就情况发表意见如下:

截至本独立财务顾问报告出具日,光迅科技和本次解锁的激励对象均符合《激励计划》规定的解锁所必须满足的条件,本激励计划首次授予部分第二个解锁期解锁事项已取得必要的批准和授权,符合《公司法》《证券法》以及《管理办法》等法规的相关规定,不存在损害上市公司及全体股东利益的情形。

十、备查文件

1、《武汉光迅科技股份有限公司第七届董事会第十一次会议决议》;

2、《武汉光迅科技股份有限公司第七届监事会第十次会议决议》;

3、《武汉光迅科技股份有限公司独立董事对第七届董事会第十一次会议相关事项的独立意见》;

4、《武汉光迅科技股份有限公司监事会关于公司2019年限制性股票激励计划预留授予的限制性股票第一个解除限售期、首次授予的限制性股票第二个解除限售期解锁条件成就的激励对象名单及数量的核查意见》;

5、《北京市嘉源律师事务所关于武汉光迅科技股份有限公司2019年限制性股票激励计划授予的限制性股票解锁事宜的法律意见书》;

6、《上海荣正企业咨询服务(集团)股份有限公司关于武汉光迅科技股份有限公司2019年限制性股票激励计划首次授予部分第二个解锁期解锁条件成就事项之独立财务顾问报告》。

特此公告

武汉光迅科技股份有限公司董事会

二○二三年九月二十二日

证券代码:002281 证券简称:光迅科技 公告编号:(2023)058

武汉光迅科技股份有限公司

第七届监事会第十次会议决议公告

本公司监事会全体成员保证公告内容真实、准确和完整,没有虚假记载、误导性陈述或者重大遗漏。

武汉光迅科技股份有限公司(以下简称“公司”或“本公司”)第七届监事会第十次会议于2023年9月21日16:00在公司432会议室以现场表决方式召开。本次监事会会议通知已于2023年9月11日以电子邮件方式发出。会议应到监事3人,实到监事3人。会议的召集与召开符合《公司法》和《公司章程》的有关规定。会议由监事会主席罗锋先生主持。

经与会监事认真审议,以投票表决方式通过了以下决议:

一、 审议通过了《关于2019年限制性股票激励计划预留授予的限制性股票第一个解除限售期解锁条件成就的议案》

公司监事会对公司《2019年限制性股票激励计划(草案)》预留授予的限制性股票第一个解除限售期可解锁的激励对象名单进行核查后认为:176名激励对象解锁资格合法有效,满足公司2019年限制性股票激励计划预留授予的限制性股票第一个解除限售期的解锁条件,同意公司为激励对象办理本次解锁事宜。

有效表决票3票,其中同意3票,反对0票,弃权0票。

《关于2019年限制性股票激励计划预留授予的限制性股票第一个解除限售期解锁条件成就的公告》详见《证券时报》《中国证券报》《上海证券报》《证券日报》和巨潮资讯网。

二、 审议通过了《关于2019年限制性股票激励计划首次授予的限制性股票第二个解除限售期解锁条件成就的议案》

公司监事会对公司《2019年限制性股票激励计划(草案)》首次授予的限制性股票第二个解除限售期可解锁的激励对象名单进行核查后认为:623名激励对象解锁资格合法有效,满足公司2019年限制性股票激励计划首次授予的限制性股票第二个解除限售期的解锁条件,同意公司为激励对象办理本次解锁事宜。

有效表决票3票,其中同意3票,反对0票,弃权0票。

《关于2019年限制性股票激励计划首次授予的限制性股票第二个解除限售期解锁条件成就的公告》详见《证券时报》《中国证券报》《上海证券报》《证券日报》和巨潮资讯网。

特此公告

武汉光迅科技股份有限公司监事会

二○二三年九月二十二日

证券代码:002281 证券简称:光迅科技 公告编号:(2023)057

武汉光迅科技股份有限公司

第七届董事会第十一次会议决议公告

本公司及董事会全体成员保证公告内容真实、准确和完整,没有虚假记载、误导性陈述或者重大遗漏。

武汉光迅科技股份有限公司(以下简称“公司”或“本公司”)第七届董事会第十一次会议于2023年9月21日15:30在公司432会议室以现场表决方式召开。本次董事会会议通知已于2023年9月11日以电子邮件方式发出。会议应参加表决董事9名,实际表决董事9名。公司监事会3名监事和部分高级管理人员列席了本次会议。会议的召集与召开符合《公司法》和《公司章程》的有关规定。会议由董事长黄宣泽先生主持。

经与会董事认真审议,以投票表决方式通过了以下决议:

一、 审议通过了《关于2019年限制性股票激励计划预留授予的限制性股票第一个解除限售期解锁条件成就的议案》

有效表决票7票,其中同意7票,反对0票,弃权0票。黄宣泽、胡强高为本议案的关联董事,回避了对本议案的表决。

公司独立董事对本议案发表了独立意见,详见巨潮资讯网。

《关于2019年限制性股票激励计划预留授予的限制性股票第一个解除限售期解锁条件成就的公告》详见《证券时报》《中国证券报》《上海证券报》《证券日报》和巨潮资讯网。

二、 审议通过了《关于2019年限制性股票激励计划首次授予的限制性股票第二个解除限售期解锁条件成就的议案》

有效表决票7票,其中同意7票,反对0票,弃权0票。黄宣泽、胡强高为本议案的关联董事,回避了对本议案的表决。

公司独立董事对本议案发表了独立意见,详见巨潮资讯网。

《关于2019年限制性股票激励计划首次授予的限制性股票第二个解除限售期解锁条件成就的公告》详见《证券时报》《中国证券报》《上海证券报》《证券日报》和巨潮资讯网。

特此公告

武汉光迅科技股份有限公司董事会

二○二三年九月二十二日

本版导读

相关内容

热门资讯

*ST亚太大宗交易折价成交26... *ST亚太02月09日大宗交易平台共发生1笔成交,合计成交量26.00万股,成交金额221.26万元...
游戏科学CEO冯骥评价Seed... 凤凰网科技讯 2月9日,游戏科学CEO冯骥对字节Seedance 2.0评价称:“AI理解多模态信息...
阳光人寿各机构联动筑牢岁末年初... 岁末年初,既是金融消费需求旺盛期,也是安全风险易发高发期。为切实守护群众财产安全,阳光人寿在元旦、春...
换帅一年就登春晚,远方好物的“... 4年会员突破200万、跻身2026年春晚合作品牌、登陆央视《大国品牌》,以“中国版山姆”为目标的私域...
原创 美... 贝莱德这家公司起步于1988年纽约金融区,拉里芬克领衔八人团队从黑石集团拿到500万美元资金,专注债...
上期所:调整铜等期货新上市合约... 人民财讯2月9日电,上海期货交易所发布通知称,经研究决定,下述合约上市时起,涨跌停板幅度和交易保证金...
三年规模缩水300多亿,17个... 2月3日,上海市第二中级人民法院的一场庭审,将一家成立21年的老牌公募基金公司再次推至聚光灯下。 根...
上期所发布2026年春节期间有... 人民财讯2月9日电,上海期货交易所发布关于2026年春节期间有关工作安排的通知,2026年2月13日...
海棠故事即将启幕!三亚再添消费... 2026年2月10日,三亚海棠故事即将亮相。该项目汇集米其林食遇美食节海南首展、三亚海棠艺术节等多项...
突发头晕、肢体麻木?警惕脑梗来... “早上起床突然头晕目眩,左侧手脚麻得抬不起来,说话也含糊不清,家人赶紧送我来医院,幸好来得及时,不然...
光大证券:公司持续贯彻“以投资... 证券日报网讯 2月9日,光大证券在互动平台回答投资者提问时表示,公司持续贯彻“以投资者为本”的理念,...
比特币经历剧烈震荡后跌破7万美... 来源:环球市场播报 经历上周末的剧烈震荡后,比特币(BTC-USD)于本周一跌破7万美元关口。 这一...
发行利率1.94%,北京保障房... 来源:北京日报客户端 2月9日,记者从北京保障房中心获悉,其成功发行2026年度第一期公司债券,规模...
马斯克引爆光伏,产业链市值“回... “马年炒马斯克”,股吧的一句戏言背后是马斯克2026年开年在我国资本市场上掀起的热潮。 在AI、芯片...
美股早盘三大股指下跌 2月9日美股早盘,三大股指普跌。北京时间22时32分,纳指下跌0.49%,标普500指数下跌0.28...
视频模型的两条河流:字节跳动S... 当硅谷还在讨论 Sora 的“世界模拟器”宏大叙事时,字节跳动用 Seedance 2.0 的发布,...
民生加银新动能一年定开增聘范明... 中国经济网北京2月9日讯 今日,民生加银基金公告,民生加银新动能一年定开混合增聘范明月。 范明月自2...
奥普特拟募资不超13.8亿元 ... 《科创板日报》2月9日讯(记者 陈俊清)2月9日晚间,机器视觉软硬件产品供应商奥普特披露一轮募资计划...
重庆A股57家上涨 望变电气、... 2月9日,79家重庆A股上市公司中有57家上涨,4家平收,下跌18家。 同花顺iFinD数据显示,望...
原创 2... 编辑:[太阳] 过去72小时,金价剧烈波动——先急速飙升,又突然暴跌。这并非普通市场震荡,而是投资者...