
文/驿站珍珍
2023.09.16
“沉寂”了一个多月后,极兔上市终于再迎重大进展:
9月15日,中国证监会网站发布通知书,极兔速递环球有限公司(J&T Global Express Limited,以下简称为“极兔速递”)计划发行不超过3.755亿股普通股并在香港交易所上市。
极兔速递完成境外发行上市后15个工作日内,应通过中国证监会备案管理信息系统报告发行上市情况。极兔速递应当按承诺严格落实发展改革委、商务部等部门提出的整改要求,并在境外发行上市过程中严格遵守境内外有关法律、法规和规则。
极兔速递自本备案通知书出具之日起12个月内未完成境外发行上市,拟继续推进的,应当更新备案材料。

在此之前,6月16日晚22点35分左右,极兔速递正式在港交所递表提交招股说明书,开启IPO进程。
7月初,中国证监会向极兔速递发文,要求补充说明控制架构、信托持股、股权激励、信息安全等情况。其中——
关于控制架构及股份变动,证监会要求极兔速递说明,控制架构设立的合规性,包括但不限于境外搭建架构和返程并购涉及的外汇管理、境外投资等监管程序情况、税费依法缴纳情况等;公司主要境内运营实体注册资本未实缴或未缴足的原因及合规性,是否对本次发行上市构成实质影响;公司层面股东与境内主要运营实体不一致的原因,是否影响公司协议控制架构稳定等。
关于股权激励计划,证监会要求极兔速递说明股权激励计划的合规性,包括但不限于股权激励计划履行外汇管理等境内监管程序的情况,并说明是否存在外部人员及未明确授予对象的情况、是否存在利益输送;网络合作伙伴股权激励计划激励对象的具体情况,设立网络合作伙伴激励计划的原因及合规性。
关于个人信息保护、数据安全情况,证监会要求极兔速递说明开发、运营的APP、小程序等产品情况,说明是否涉及向第三方提供信息内容,如提供,说明信息内容的类型,以及信息内容安全保护的措施;公司收集及储存的用户信息规模、数据收集使用情况,上市前后个人信息保护和数据安全的安排或措施。
此番收到证监会的“上市备案通知书”,也意味着极兔速递的上市进程又迈出一大步,距离敲钟也更近了一步。
借着这个关键动作和节点,我们再来回顾一下极兔的招股书,扒一扒极兔的“家底”。
01
业务布局与发展情况:东南亚第一,中国第五
2015年成立于印尼的极兔,在印尼取得成功后,于2018年开始迅猛扩张,在2018年到2022年这四年,将业务拓展至东南亚、中国,乃至拉丁美洲、中东,如越南、马来西亚、菲律宾、泰国、柬埔寨、新加坡,以及中国、沙特、阿联酋、墨西哥、巴西、埃及,服务跨越13个国家。

弗若斯特沙利文数据显示,按2022年包裹量计算,极兔在东南亚业务量排名第一,业务量为超25亿件(2513.2 百万件),市场份额达22.5%,而2020年超11亿件(1153.8百萬件),复合年增长率为47.6%。
而在中国市场,2022年极兔业务量超120亿件(12025.6百萬件)。根据弗若斯特沙利文数据,极兔市场份额已达10.9%。

上述数据得到证实。极兔招股书数据显示,2020年至2022年极兔在东南亚与中国市场,业务量一直持续上涨,特别是中国市场,表现尤为强劲。其中——
东南亚市场分别约为12亿件、22亿件、25亿件,复合增长47.6%,截至2022年市占率为22.5%;
中国市场分别约为22亿件、83亿件、120亿件,复合增长140.2%,2022年市占率达10.9%。

极兔方面在招股书中表示,极兔网络已全面覆盖东南亚七个国家和地区,在中国业务覆盖率超98%。同时,极兔是亚洲首家在沙特、阿联酋、墨西哥、巴西、埃及具有规模的企业。目前,极兔已拓展跨境物流服务,涵盖小件包裹、货运代理及仓储解决方案。
事实上,在业务发展过程中,极兔收购的企业,除了百世国内快递业务、丰网外,在泰国、印尼等东南亚地区也收购了多家当地实体区域代理公司。

截至2022年,极兔拥有104个区域代理及约9600个网络合作伙伴,营运280个转运中心,超过8100辆干线运输车辆,其中包括4020多辆自有干线运输车辆及约3800条干线路线,以及超过2.1万个揽件及派件网点。

雇员方面:截至2022年,极兔全球员工约为13万员工(不包括快递员),其中东南亚雇员最多。此外,国内高管增添了多位来自顺丰的高管,应与极兔在发展策略提高网络服务质量、产品服务能力等有关。
02
真实营收情况:2021年亏损达至最高点,2022年迅速收窄
综合营收方面:极兔总收入由2020年的15.4亿美元增至2021年的48.5亿美元,并进一步增至2022年的72.7亿美元。于2020年至2022年,来自东南亚的收入以50.9%的复合年增长率增长,而同期来自中国的收入以192.5%的复合年增长率增长。
此外,2020年至2022年间,极兔经营亏损分别约6亿美元、16.5亿美元、13.9亿美元;经调整年内亏损2020年约5亿美元、2021年约9亿美元、2022年约8亿美元。


▲2020年至2022年综合营收表
综合资产负债方面:2020年至2022年资产总值分别为22亿美元、65亿美元、59亿美元;负债总额为31亿美元、13亿美元、11亿美元。综合现金流方面:2020年至2022年分别为6亿美元、21亿美元、15亿美元。

▲2020年至2022年综合资产负债及现金流表
细化来看,2020年至2022年这三年间,极兔收入持续上涨,分别约为15亿美元、49亿美元、73亿美元,其中中国市场增长连续翻倍、增长态势迅猛。2020年至2022年,东南亚市场收入分别约为10亿美元、24亿美元、24亿美元;中国市场收入约为5亿美元、22亿美元、41亿美元;其他国家地区等业务收入增长态势表现优异,连续实现数倍增长。
三年间,经调整亏损分别约为5亿、9亿、8亿美元;调整净利润分别约为3亿、5亿、2亿美元。其中,东南亚市场约为3亿、4亿、3亿美元;中国市场约为6亿、9亿、3亿美元。

招股书显示,由于公司迅速扩大在快递市场的业务,因此产生毛损、经营亏损及净经营现金流出。公司于2020年及2021年产生净亏损后,在2022年亏损缩窄,产生净利润,主要是因为公允价值计入损益的金融负债公允价值收益导致。随着公司在市场持续发展领先地位的突出,东南亚和中国市场将继续释放出重大增长机会。
相关行业人士分析称,从2020年至2022年这三年的净亏损来看,极兔2021年亏损较大,但在2022年亏损面就得到了收窄,主要原因就是随着业务量规模的快速崛起,全网整个盈亏情况得到了明显的改善。窥一斑而知全豹,数据变化的背后,也反映出极兔增长正呈现越来越好的态势。
极兔方面称,公司能否实现和保持盈利的能力,取决于其能否提升市场地位、保持具有竞争力的定价权、复制其成功的商业模式以及提高运营效率。
极兔方面同时预计,接下来,其成本和相关费用将有所增加,原因一来在于其持续的网络扩张;二来对创新技术的持续投入;三来会继续拓展新市场和国家;四会进一步扩大服务范围。
与此同时,从长远来看,为继续释放收入潜力、并实现盈利,极兔定下四大战略目标:
一是增加全球包裹量;
二是维持灵活定价策略;
三是控制成本及提高毛利率;
四是提升经营效率。
极兔在招股书中表示,为了给长远成功奠定基础,公司一直专注于在经营的核心市场扩大市场份额,提升东南亚和中国市场的地位,扩大地区覆盖率及物流网络、技术、人才的投入,提高客户服务能力,遵循可持续发展道路。
03
股东股权架构:大牌云集,阵容豪华;李杰为第一大股东,顺丰入股并持股1.54%
在外界看来,除了极兔营收情况是一个谜,备受关注以外,由于其创始人李杰与段永平、OV系等关系的扑朔迷离,股权结构也是备受瞩目的不二存在。
从招股书来看,从极兔成立至今,极兔已完成9轮融资:

根据招股书讲述,2017年至2023年,公司获得多轮股权融资,以支持其不断扩大业务经营,投资者较为多元化,包括腾讯、博裕、ATM、D1、高领、红杉、顺丰、Dahlia、SAI Growth及招商国际等,其中最近一段时间颇受大家关注的顺丰已入股,并持股1.54%。
下图为极兔目前完整股权架构情况,红色箭头指处为顺丰(可点击图片放大查看):

从股权架构图可见,极兔第一大股东为李杰,腾讯为第二大股东。
但尤为值得注意的是,在实际权益中,第一大股东为李杰;二股东则是陈明永(ov系掌门人),腾讯等都要往后放放。

此外,还有两个细节需要注意——
第一、在股东股份表中提到的Jumping Summit Limited,则是李杰透过Jumping Summit Limited持有极兔已发行及流通股份总数约11.54%,并有权行使公司已发行股份的总投票权的72.29%。详见下图:

第二、招股书中出现的Topping Summit Limited,则是李杰全资拥有的实体,Topping也拥有Jumping Summit Limited 5%的股权。而Exceeding Summit Holding Limited由Vistra Trust (Singapore) Pte. Limited(是李杰为其自身及家族成员的利益而成立的信托的一名受托人)拥有Jumping Summit Limited余下95%股权。据此,根据证券及期货条例,李杰被视作于Jumping Summit Limited持有的979,333,410股A类股份中拥有权益。
04
将募资5亿美元,用于3大方向建设
在招股书发布当天上午,彭博援引知情人士透露,极兔计划提交香港IPO申请时,考虑通过股票出售筹集5亿至10亿美元的资金。
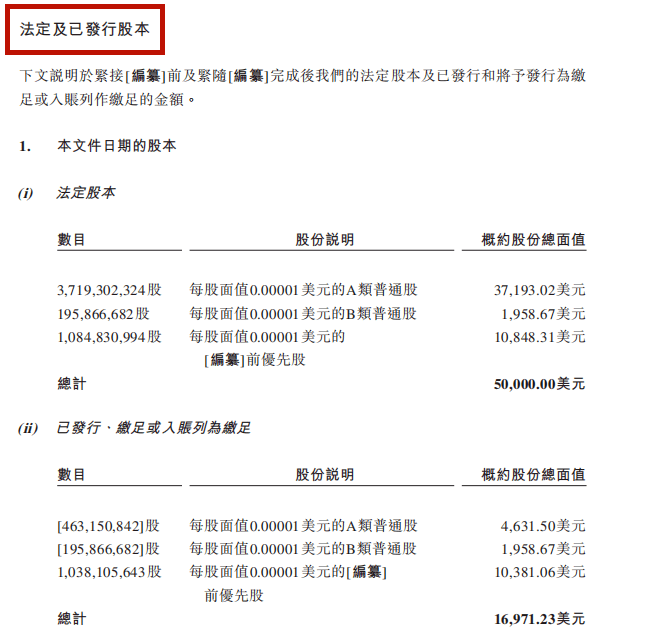
根据招股书显示,极兔法定股本数量约为50亿股,按每股面值0.00001美元的AB股普通股,大概为5亿美元、约为人民币35.63亿元。也就是说,极兔IPO或许将募集资金5亿美元。这与上述知情人士口径略微一致。
这里需要注意两个概念,第一、法定股本,它是指上市公司依据法律法规制定出的股本上限。因此,极兔此次或许很有可能募集5亿美元。第二、已发行股本,它指的是,上市公司在二级市场上已经发行的股本数量。截止申请IPO前,极兔已发行约7亿股,约1.7亿美元的股本数量。
相当于极兔IPO已发行股本占法定股本的14%,那么估值就约为35.71亿美金(约250亿人民币,超申通约176亿人民币、赶韵达约293亿人民币),上市主体为极兔速递环球有限公司,于2022年3月17日在香港注册成立。详细可见下图:

从招股书来看,本次极兔募资5亿美元,将用于升级强化基础设施建设、网络智能化升级与研发投入,和开拓新市场与拓宽区域服务范围。
首先,升级强化基础设施建设。
1)升级机器及设备:极兔计划增加自动化分拣机器及设备的数量、利用数据分析及人工智能赋能的自主决策能力,升级转运中心的硬件及软件,优化配送路线和时间;
2)强化干线运输网络:其计划通过购买更多运输车辆扩大自有车队、增加干线运输线路及增大峰值网络承载容量,以进一步强化干线运输网络,提高干线运输效率,同时也将运用三方运输服务公司加以协作;
3)拓宽转运中心及仓储网络:计划战略性收购东南亚及其他现有市场的土地使用权或物业,并在若干地区或地点订立租赁协议,以拓宽转运中心及仓储网络,提升分拣能力、缩短转运中心到网点及网络合作伙伴的距离、降低及网络合作伙伴的成本,从而提升服务于更大规模的网络能力。
其次,智能化升级与研发投入。
1)IT系统及基础设施:极兔计划持续开发专有的JMS/JLS系统,以配合其全球化运营,包括添加更多为不同市场和服务定制的模块和功能;
2)自动分拣:将进一步开发自动分拣系统,并加强各转运中心设备的连接性。拟在系统中部署更多人工智能技术,以提高包裹的可追溯性、提升包裹分拣的准确性和速度;
3)AI及数据分析:将通过数据管理平台进一步整合日常运营中的零散数据,并开发更先进的机器学习和深度学习算法,提高自身数据分析能力,优化物流网络中的派件路线和包裹分配;
4)研发及IT投资:也将拟投资云,如IoT、NLP及计算机视觉,以改善运营效率并提升终端客户体验;另其将投资于研发团队,并与全球其他机构合作,以加强技术能力、研发及技术创新。
最后,开拓新市场及拓宽区域服务范围。
1)开拓新市场及拓宽区域服务范围:极兔计划在东南亚及其他谨慎挑选的市场复制其已成功的经验;
2)提供新服务:计划以内生增长为主的方式,扩张和发展自身业务,包括将我们的服务拓宽至仓储、运输、供应链解决方案等。也可能在物流价值链的战略层面考虑择机投资及收购;
3)跨境服务投资:利用公司在东南亚及其他现有市场的完善国内物流网络及更好地服务我们的客户及电商平台,极兔计划有选择性地对跨境行业进行投资,包括但不限于加强自身跨境网络及与物流服务供应商的关系。