酱香拿铁所用茅台3799一瓶;A股再现百亿重组;金正恩将访俄|早餐
—国内—
01
存款利率又降了,这次是农商行和村镇银行
继9月初,18家全国性银行下调存款挂牌利率后,地方农商行、村镇银行纷纷跟进。9月11日,据北京商报记者不完全统计,包括抚远农商行、揭东农商行、阳城三禾村镇银行、广安恒丰村镇银行在内的多家银行陆续宣布调整存款挂牌利率,降幅在10-45个基点左右。在多轮“降息”之下,大额存单利率也同步进行了下调,认购额度紧张、一单难求成为常态。

02
深圳优化调整购房政策
据澎湃新闻,9月11日,记者从深圳市住房公积金管理中心获悉,近期有关部门对深圳购房政策进行了相应的优化。离异三年内再婚或复婚家庭购房时,按照现有家庭的房产套数计算,不再追溯离异前家庭名下拥有房产套数。而按照原有政策,夫妻离异的,任何一方自夫妻离异之日起3年内购买商品住房的,其拥有住房套数按离异前家庭总套数计算。
03
酱香拿铁所用茅台3799一瓶
据财联社9月11日消息,从茅台董秘办人士处了解到,“酱香拿铁”所用茅台酒为贵州茅台直接卖给瑞幸方面,属于厂家直销,所售茅台酒规格为1L装,按终端指导价(3799元/瓶)供货。“酱香拿铁”预计对茅台业绩贡献正面,且提升茅台酒开瓶率。
04
国航通报CA403航班起火事件
据中国国际航空,关于9月10日CA403航班事件,初步判断系发动机机械故障所引发,目前正在进一步调查。面对突发情况,机组按照程序妥善处置,机上旅客积极配合,顺利完成紧急撤离。在樟宜机场的协助下,已做好旅客安置工作。
05
借壳!A股再现百亿重组
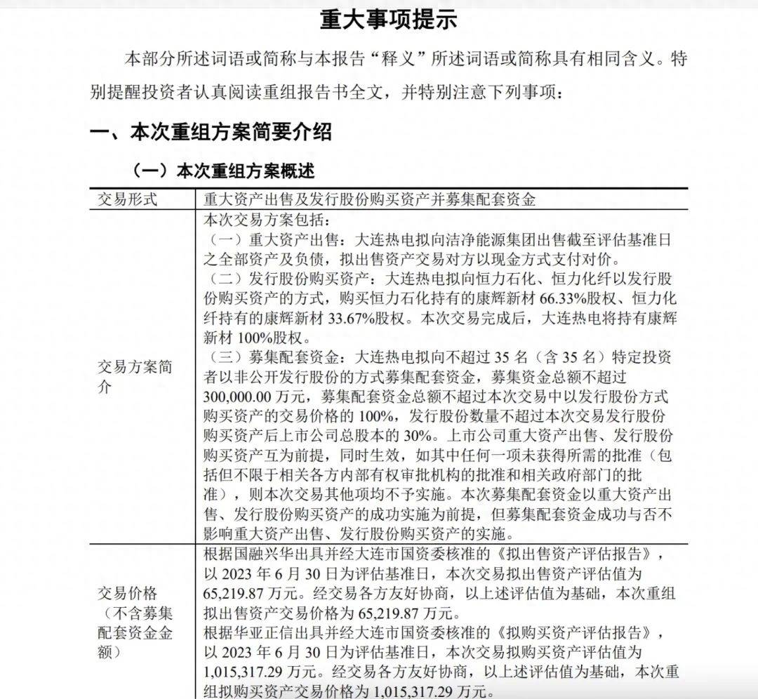
9月11日晚间,筹划逾两个月,大连热电(600719)重组草案终于浮出水面,进一步明确了标的评估情况、交易价格等细节。此次重组,大连热电拟出售公司全部资产负债,并将恒力石化(600346)子公司康辉新材料科技有限公司装入体内,康辉新材将通过此次重组实现上市,恒力石化也将通过此次重组将大连热电控制权收入囊中。根据重组草案,此次收购康辉新材100%股权价格确定为101.53亿元,远高于大连热电目前的总市值。

—国际—
01
日本核污染水最早本月下旬第2次排海
据央视新闻援引据《产经新闻》11日报道,日本东京电力公司当天将完成福岛第一核电站核污染水首次约7800吨的海洋排放。
东京电力公司称,最早将于本月下旬开始第二次排放。
日本不顾国际社会强烈反对,8月24日启动了福岛第一核电站核污染水的排海。

02
金正恩将访俄
据央视新闻客户端消息,俄罗斯克里姆林宫9月11日表示,应俄罗斯总统普京邀请,朝鲜最高领导人金正恩将于近日访问俄罗斯。
另据朝中社11日报道,朝鲜劳动党总书记、朝鲜国务委员长金正恩将前往俄罗斯进行访问。
03
欧洲空调普及率不高成高温致命重要原因
据央视财经9月11日消息,世界气象组织的历史数据显示,欧洲气温的上升幅度是全球平均水平的两倍多。今年夏天,欧洲有数千人就因高温天气死亡。其实相较于美国南部大部分地区,欧洲夏季的温度是更凉爽的,但是高温致命的一个重要原因就是欧洲的空调普及率不足。根据国际能源署的数据,去年欧洲整体的空调普及率已经从2000年的10%上升到了19%,但这远低于美国的90%左右。

编辑丨卓洋
来源丨央视新闻、央视财经、北京商报、澎湃新闻、财联社、中国国际航空等
图片丨微博@央视财经 视频截图、视频号@央视财经 视频截图、阳城三禾村镇银行微信公众号截图、大连热电公告等
下一篇:滴滴“绣花”:出行变局