
(图片来源:网络)
出品|搜狐财经
作者|李保铭
编辑|吴亚
9月8日晚间,多家媒体报道指出,“坚果投影创始人胡震宇在8月28日宣布因身体原因辞任公司董事长一职。”

(图片来源:网络)
媒体报道还指出,坚果投影目前由连萌担任临时董事长。
据悉,连萌先后供职于新东方、IDG资本等;企查查资料显示,连萌现任致欧家居科技股份有限公司董事。
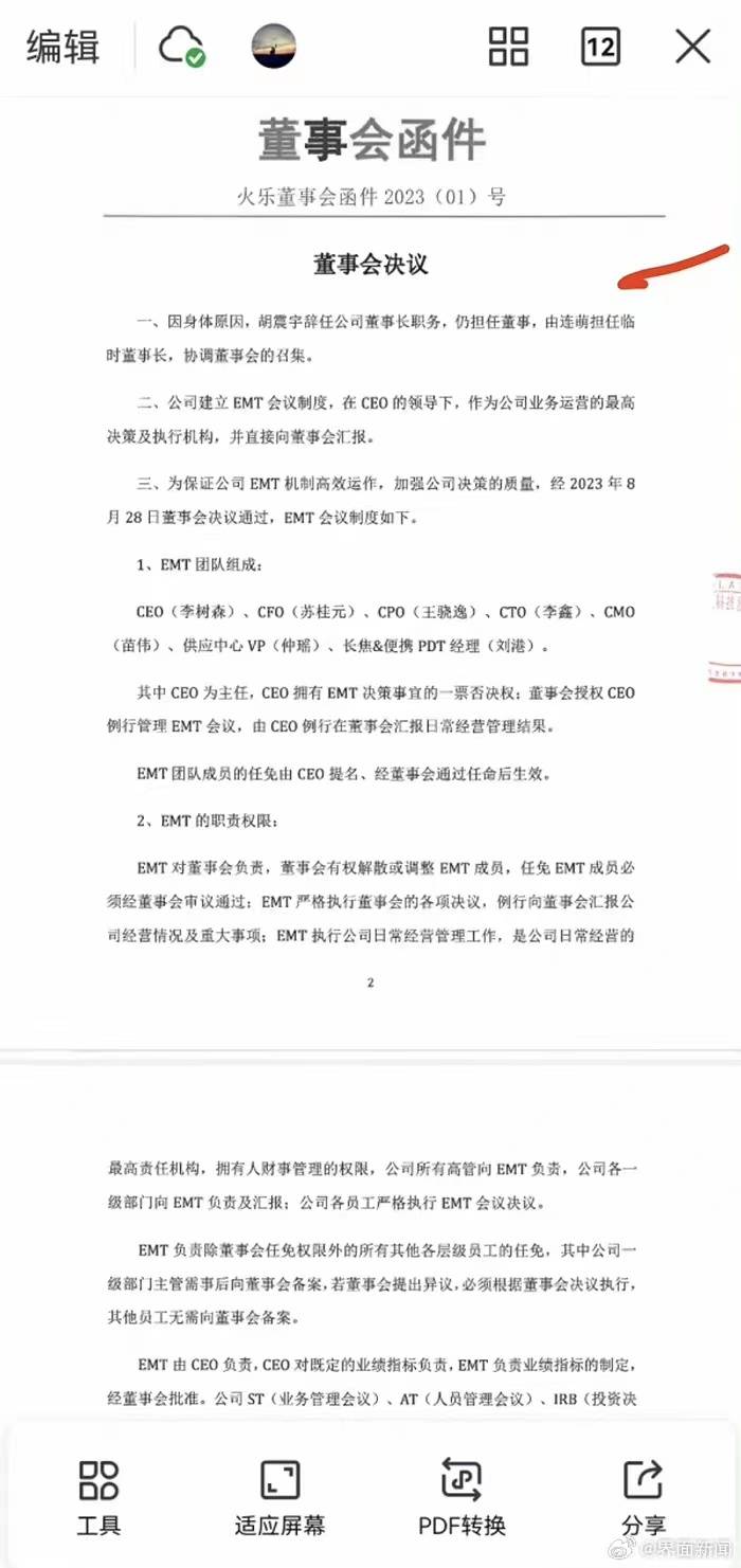
根据网传文件,搜狐财经发现,除了胡震宇的任免信息外,坚果投影还建立了EMT会议制度。
该制度的团队组成包括:坚果投影CEO(李树森)、CFO(苏桂元)、CPO(王骁逸)、CTO (李鑫)、CMO(苗伟)、供应中心 VP(仲瑶)、长焦&便携 PDT 经理(刘港)。
就网传文件来看,CEO为主任并拥有EMT决策事宜的一票否决权,董事会授权CEO例行管理EMT会议,由CEO例行在董事会汇报日常经营管理结果;EMT团队成员的任免由CEO提名、经董事会通过任命后生效。
整体来看,EMT对董事会负责,董事会有权解散或调整 EMT 成员,任免 EMT 成员必须经董事会审议通过。
EMT的职责包括但不限于执行公司日常经营管理工作,拥有人财事管理的权限,负责除董事会任免权限外的所有其他各层级员工的任免,负责业绩指标制定等。
另有媒体报道,胡震宇并非因身体原因主动离职,而是“被罢免”。不过,胡震宇本人并未对此进行回应。
按照网传说法,胡震宇表示坚果投影下一步将“拿钱清退我的所有股份”;其还表示,离职系因为“蓝鲸的舆论和潜在诉讼影响到了坚果”,“清退股份我会拿到钱,我拿到钱就会解决大家的欠薪和赔偿金问题”。
公开资料显示,胡震宇去年左右在上海组建一个VR头显创业项目,公司主体名为上海鲸岚科技有限公司。有媒体表示,“此次被免或也与胡震宇此前的VR创业项目有关。”
有该公司的前员工向媒体表示,上海鲸岚的实际控制人系胡震宇,并表示公司决策需要经过胡震宇同意;同时,该公司被爆出,曾在去年11月、今年2月分两批裁员,此前拥有150人左右的团队已经裁撤至20人左右。
“公司事实上停止运转,上海办公室也没人了。最后大约20人应该是被‘吸收’到了坚果投影公司。”据媒体报道,该公司存在拖欠员工薪资与赔偿款,以及拖欠供应商款项的问题。
搜狐财经查询企查查发现,上海鲸岚科技有限公司董事长为吴湛,已被法院限制高消费,涉案金额高达157.35 万元。

(图片来源:企查查)
据企查查介绍显示,胡震宇大学工科毕业以后,进入校属公路研究所任软件工程师,开发一款与高速公路相关的地图类型软件。2008年开始了第一次创业,创业项目在诺基亚手机塞班系统上开发了一款软件,可以在2G网络下实现语音聊天、视频聊天、传语音、传图片、拨打网络电话等。2011年,注册成立“深圳市火乐科技发展有限公司”也即坚果投影,并担任CEO、董事长职位。
搜狐财经就此事向坚果投影公关部门求证,截止发稿,暂未无回应。
