9月4日晚间,东方材料发布公告称,公司收到诺基亚终止出售TD TECH 51%股权的通知。

4月9日,东方材料宣布作价21.22亿元收购诺基亚持有的TD TECH 51%股权,并募集资金不超20亿元用于支付交易对价。TD TECH剩余49%股权由华为持有。当时,东方材料这项收购协议遭到华为反对。华为表示,没有任何意愿及可能与东方材料合资运营TD TECH。
交易可能终止
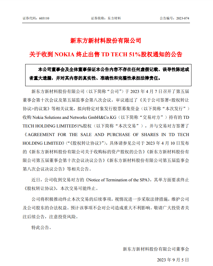
9月4日晚间,东方材料发布关于收到NOKIA终止出售TD TECH 51%股权通知的公告称,近日,公司收到Nokia Solutions and Networks GmbH&Co.KG的《Notice of Termination of the SPA》,其单方面要求终止《股权转让协议》,本次交易可能终止。

来源:东方材料公告
东方材料称,公司将积极推动终止本次交易的后续事项,视情况进一步采取法律措施,维护公司及公司股东的合法权益。预计该事项不会对公司造成重大不利影响。
早在4月9日下午,东方材料发布定增预案称,拟定增募资不超20亿元(含本数),所募资金全部用于收购TD TECH 51%股权,该次收购构成上市公司重大资产重组,交易对象为诺基亚全资子公司Nokia Solutions and Networks GmbH&Co.KG(简称“诺基亚”)。
根据公告,TD TECH剩余49%股权由华为持有。TD TECH主要通过其全资子公司鼎桥通信及全资孙公司成都鼎桥开展业务。
华为反对这项收购。4月9日晚间,华为公司发布声明称,作为TD TECH股东,华为与诺基亚合资运营TD TECH,是基于双方的战略合作与双方技术实力、全球的销售与服务能力;华为认同诺基亚出售股权,但购买股权者要拥有同样的战略能力,才具备延续既有合作的基础。华为没有任何意愿及可能与东方材料合资运营TD TECH;华为正在评估相关情况,有权采取后续措施,包括但不限于行使优先购买权、全部出售股份退出、终止对TD TECH及其下属企业的有关技术授权;华为期望有战略价值的股东共同支持TD TECH继续发展。
当时,对于本次收购议案,东方材料独立董事意见不一。公司独立董事陈国良、王鸿祥认为公司本次发行方案合理,不存在损害上市公司和全体股东利益的情形,同意公司按照本次发行方案的内容推进相关工作,同意本次发行的有关议案并同意将该等议案提交公司股东大会审议。独立董事李若山认为本次发行方案与收购相对复杂,尚无法详细了解项目情况,故对本次董事会会议的议案均投弃权票。
尚未收到华为是否
行使优先受让权书面文件
4月10日晚间,东方材料发布关于收购标的资产股权的风险提示公告。截至公告日,公司尚未取得TD TECH少数股东华为关于放弃优先受让权的承诺文件,本次交易存在少数股东华为主张优先受让权从而导致交易无法实施的风险。
本次收购引起交易所下发监管工作函。4月10日晚间,东方材料公告称,公司于4月9日收到上交所出具的《关于新东方新材料股份有限公司非公开发行事项的监管工作函》,于4月10日收到上交所出具的《关于新东方新材料股份有限公司非公开发行媒体关注事项的监管工作函》。
在监管工作函中,上交所从跨界收购合理性、标的公司业务、标的公司财务情况及交易作价、交易相关款项支付、优先受让权条款、前期股价波动等六个方面追问。
在东方材料今年6月份举行的业绩说明会上,10个投资者提问中,有9个问题关注TD TECH股权收购进展。东方材料表示,截至目前尚未收到华为是否行使优先受让权的书面文件;协议签署后,公司按协议进行相关工作的推进。
8月18日,东方材料在半年报中表示,截至本报告出具之日,本次发行收购的相关工作及与相关方的沟通尚在进行中。截至目前,公司尚未从诺基亚收到“TD TECH”公司少数股东是否行使优先受让权的回函。
东方材料是油墨行业上市企业。2022年,公司实现营业收入4.04亿元,同比增长2.10%;实现归属于上市公司股东净利润0.2亿元,同比下降64.60%。2023年上半年,公司实现营业收入1.79亿元,同比增长2.29%;实现归属于上市公司股东净利润0.08亿元,同比下降16.87%。
你可能关注的新闻
工商银行、建设银行、中国银行、光大银行最新回应!
停售!麦当劳突然宣布→
来源:中国证券报微信、上海证券交易所公告
监制:张益勇 审核:彭金美
编辑:王俊杰
关注↓↓↓