创维数字股份有限公司(以下简称“创维数字”或“公司”)8月22日晚间发布公告称,公司于8月21日与多家机构投资者召开了分析师会议。在会议上,创维数字透露,公司的汽车车载显示业务在2023年上半年营收同比增长幅度较大,2023上半年车载显示业务的营收已经超过了2022年度全年的营收业绩。

▲创维数字公告截图
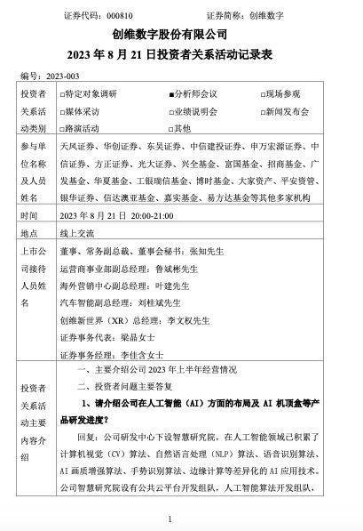
创维数字向投资者介绍了公司在人工智能(AI)方面的布局及AI机顶盒等产品研发进度。公司研发中心下设智慧研究院,在人工智能领域已积累了计算机视觉(CV)算法、自然语言处理(NLP)算法、语音识别算法、AI画质增强算法、手势识别算法、边缘计算等差异化的AI应用技术。公司智慧研究院设有公共云平台开发组队,人工智能算法开发组队,以及AIGC技术应用等开发组队;公司各业务事业部单元也都分别设有AIGC在公司产品具体应用上的开发人员及产品经理等配置。公司结合AIGC做了相应的部署,于海外,公司与微软签订了企业级的服务合同,服务范畴包括ChatGPT3.5及ChatGPT4.0商业版服务,海外云资源的使用等。目前已研发出搭载ChatGPTAI服务软件的OTT盒子,并持续的内测、开发、调试、升级,规划将在海外参展及后续于欧洲Strong海外C端渠道销售;于国内,与百度、华为、腾讯、科大讯飞等巨头企业已建立了紧密的长期合作关系,相应的大模型也于公司的智能机顶盒、投影仪等产品中进行适配、内测。同时,公司在AI+AR上已布局,通过盒子进行计算与处理,AR眼镜进行NLP交互及画面呈现等。公司积极拥抱及实施AI等技术在产品上系列的应用。
关于公司2023年上半年业绩利润同比下滑的主要原因,创维数字称,公司上半年实现营业收入51.70亿元,归母净利润3.18亿元,净利润同比下滑35.36%。下滑的主要原因系全球普遍消费需求不足,以及上半年全球上游供应链中,原材料的供应整体供大于求,智能终端板块中的机顶盒业务虽然公司中标的份额及合同数量呈现了大幅度的增长,但客户提货下单慢,具体订单的交付节奏变缓,订单多数会在下半年逐渐交付及确认营收。同时,公司专业显示业务板块中,手机液晶显示模组业务在上半年净利润亏损达8,000万元,新兴赛道中虚拟现实XR、云电脑、智慧城市等业务持续投入研发,上半年仍处于投入状态尚未盈利,对公司整体净利润也有一定的影响。公司已对手机液晶显示模组业务板块进行了业务转型、客户开源,组织结构及运营模式等的调整。新兴业务后续培育成长将会给公司带来发展新活力。基于公司智能终端板块中智能机顶盒、宽带网络连接设备等稳健良好的持续盈利能力,国内及全球海外电信运营商等客户长期稳固的合作关系及在手订单充足,后续招标及需求量大等状况,公司将结合技术研发实力、客户伙伴与商务能力,及公司供应链的优势等,积极落实在手订单的交付,以及获取更多新的市场份额。
公司主业智能终端板块,海外增速方面,创维数字表示,公司海外业务全年会展现出比较强的韧性,机顶盒板块:公司一直保持to B主流运营商市场的龙头地位,这一部分业务是稳定扎实且符合预期,全球出货量最大。分区域来看,南亚OTT市场:在接下来将有很大的增速,公司近十年来在南亚市场份额排名第一,客户基础稳固;拉美市场:也处于高速增长中,在部分区域市场超过70%的市占率;欧洲市场:公司近两年的运营商市场份额显著提升;今年海外其他的中东、澳洲区域,公司也陆续中标了其一线运营商。另外,叠加AI技术的智能化,以及摄像头纳入传统产品中实现交互,公司也在推动传统机顶盒的转型升级。目前已实现AI算力与摄像等体感运动类机顶盒的量产,即将在接下来的IFA柏林展、IBC荷兰展等渠道亮相。后续公司将持续在这些领域加大开发投入,把握新技术下的发展机会。宽带网络连接设备板块:是公司海外业绩增长的核心引擎,相较于去年同期的营业额、毛利额都实现了大幅度的增长,宽带网络连接设备业务上半年于东南亚、印度、美洲、欧洲等地实现了大幅增长。基于未来北美、欧洲、印度、中东、非洲(EMEA)、拉美地区等XGS-PON部署推动、海外光纤部署力度加大、固定无线5G CPE需求增加,以及Wifi6及Wifi7路由器的需求,海外宽带网络连接设备板块业务未来的增长可期。
创维数字还介绍了公司在汽车电子业务上,目前进度及订单情况。公司的汽车车载显示业务在2023年上半年营收同比增长幅度较大,2023上半年车载显示业务的营收已经超过了2022年度全年的营收业绩,并且取得了多个明星车型的显示总成项目定点,在市场上已经具备了较强的竞争力,市场地位进一步提升。在2023年上半年获得了现有核心客户超十个核心项目的定点,同时进入了两家自主品牌厂商,2023年进入新核心汽车主机厂取得新突破。车载显示业务下半年重点聚焦现有的核心客户及新进两家品牌车厂在手订单的交付;同时,进一步夯实公司的业务体系,为汽车电子后续业务增长打下更好的基础,在新的延展项目平台上做核心突破,进一步服务好汽车原装车厂客户,扎好根并拓展更多的业务机会。
读创财经综合
审读:孙世建
上一篇:大盘震荡反弹 机构卖出力度加大