华测检测认证集团股份有限公司(以下简称“华测检测”或“公司”)8月18日晚间发布公告称,公司于近期与多家机构投资者召开了业绩说明会。在会议上,华测检测透露,食农检测板块上半年整体表现不错,特殊食品及日化产品线去年因法规业务达到高峰,今年持续快速增长面临压力,但占比不高,食品检测、动物营养健康、农产品检测在上半年均实现快速增长,食农检测板块同比增速高于公司整体增长速度。

▲华测检测公告截图
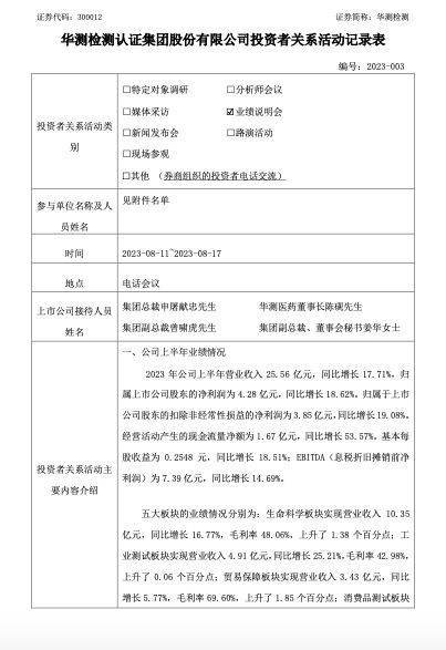
华测检测向投资者介绍了公司上半年业绩情况。2023年公司上半年营业收入25.56亿元,同比增长17.71%,归属上市公司股东的净利润为4.28亿元,同比增长18.62%。归属于上市公司股东的扣除非经常性损益的净利润为3.85亿元,同比增长19.08%。经营活动产生的现金流量净额为1.67亿元,同比增长53.57%。基本每股收益为0.2548元,同比增长18.51%;EBITDA(息税折旧摊销前净利润)为7.39亿元,同比增长14.69%。
五大板块的业绩情况分别为:生命科学板块实现营业收入10.35亿元,同比增长16.77%,毛利率48.06%,上升了1.38个百分点;工业测试板块实现营业收入4.91亿元,同比增长25.21%,毛利率42.98%,上升了0.06个百分点;贸易保障板块实现营业收入3.43亿元,同比增长5.77%,毛利率69.60%,上升了1.85个百分点;消费品测试板块实现营业收入4.80亿元,同比增长53.58%,毛利率44.18%,下降了5.28个百分点,该板块毛利率下降主要受蔚思博并表的影响;医药及医学服务板块实现营业收入2.06亿元,同比下降19.33%,毛利率49.50%,上升了5.23个百分点。医药及医学板块受医学感染类业务需求下降,营业收入同比有所下降,但运营效率有明显提升。
华测检测还向投资者介绍了公司上半年经营亮点。上半年,公司在细分赛道持续精进,有序推进国际化进程、合规运营获得国际认可、坚持人才赋能,确保了公司在上半年的稳健发展。
1、在食农检测方面,公司不断拓宽服务领域,保持稳健发展。广州宠物实验室落成并取得了CMA资质,凭借在该领域的技术实力,公司研发并推出了猫砂、宠物食品的功能性、食品包材等新项目;华测的农产品检测已经基本覆盖到全国各地,华测也是国内绿色食品定点机构最多的机构。食农业务上半年实现了较快的增长。2、在汽车检测方面,基本覆盖了国内外知名车企,有信心在新能源车,车路协同以及智能网联的检测能力方面有越来越好的表现。
3、华测拥有超过上百人的专业的双碳和ESG服务团队,在上半年也取得了非常不俗的市场表现;同时华测自身也得到了很多的奖项,受到很多肯定;
4、国际化方面,在新加坡设立了海外运营总部,在东南亚和其他地区的业务布局和扩张都在有序地推进中;
5、在合规管控和稳健运营方面,华测得到了国际机构的认可。6月1号起,华测正式成为TIC Council的全球成员;
6、华测一贯重视人才的赋能和激励,上半年继续开展了多层次的各种培训项目,包括攀登赢、光华LAP的领导力提升等项目;同时持续推出股份回购计划,为员工激励做准备。
以下为投资者关系活动主要内容:
1.请问生命科学的环境和食品业务在上半年的增速表现?
答:食农检测板块上半年整体表现不错,特殊食品及日化产品线去年因法规业务达到高峰,今年持续快速增长面临压力,但占比不高,食品检测、动物营养健康、农产品检测在上半年均实现快速增长,食农检测板块同比增速高于公司整体增长速度。
环境检测业务上半年各地三普招投标的时间存在差异,三普进度稍有滞后,但与去年同期相比营业收入仍保持稳步提升。按照规则检测机构与采样机构应独立,农田采样有窗口期,公司承接的是测试工作,测试工作会集中到第四季度。公司提前在三普工作中做好战略部署,目前已有25个实验室入围了全国三普实验室公示名录,15地实验室被授予农业农村部耕地质量标准化实验室,研制的土壤全量成分分析参比物质顺利通过农业农村部耕保中心评审,可以提供给第三次土壤普查的省级质控实验室和入围土壤三普的检测实验室用于检测过程的质量控制和方法验证。公司土壤三普服务网络遍布全国,并已经中标了部分省市的三普检测项目,公司有能力有信心有计划在更多的省市区县做好土壤三普服务。
2.工业测试板块今年上半年的增速非常快,可否展开分享一下各产品线上半年的经营情况?
答:工业品测试板块主要包括建筑工程及工业服务、计量校准、双碳和ESG等。
建筑工程及工业服务领域,建筑工程方面包括市政、房地产、基建工程以及建材等相关业务。受房地产行业影响,部分建筑工程检测业务承压,公司从去年开始适时做出战略调整,制定了充分应对策略,在客户选择上也更加审慎,调整部分业务比例,加大在存量房地产市场的服务力度。总体来看,建筑工程检测业务呈现逐步向好的趋势。传统的工业检测部分上半年增速明显,由于国家积极推动以天然气为主的清洁能源的基础建设,石油化工和天然气相关领域的工业检测需求增加,并且预计这部分需求还将持续一段时间。此外公司前期布局的风电和光伏领域以及国家电网的检测服务也取得了较好增长,船舶和海洋工程装备无损测试增速明显。工业材料中的金属、非金属材料测试也都保持不错的增长。与工业相关的产品线今年上半年保持了比较稳定的发展态势。
计量校准领域继续延续较快增长。公司为了更好地拓展全国的计量校准业务,树立华测计量的品牌,将计量子公司深圳市华测计量技术有限公司免行政区划冠名,正式更名为华测计量检测有限公司。华测计量致力于加强自身能力提升,截至上半年CNAS认可新增检测/校准项目近1000项,新建计量标准60项,新增法定计量检定机构授权2项,在进一步夯实基础的同时,还拓展了在电力、医疗等领域的检测校准能力。
双碳和ESG业务市场需求旺盛,公司在双碳领域深耕多年,培养了过百人的专业队伍,位列相关业务表现国内第一梯队,上半年中标了多个政府节能减排项目,与高校、知名企业签署了战略合作协议,获得多项国际认可的资质,上半年公司双碳和ESG可持续发展领域继续保持快速的发展势头。
3.公司上半年消费品领域表现非常亮眼,请问扣除蔚思博并表因素后的表现如何?
答:消费品板块的收入增长有蔚思博的贡献,扣除蔚思博后其他业务收入仍保持稳健的增长。消费品中的汽车检测是华测的优势检测项目之一,公司重视新能源汽车市场不断扩大带来的机会,持续加大对新能源汽车检测的投入,包括车载电子可靠性、汽车电子EMC、车联网、动力电池等均有布局且发展势头良好。易马去年整合效果非常好,营业收入增长可观,毛利率提升明显,呈现不断向好的趋势,给整个消费品板块带来正收益。
4.公司医药医学板块受疫情影响上半年有所下滑,行业趋势有变化的情况下,如何看待未来医药医学的后续发展?
答:医药及医学服务是公司重点发展的战略板块,由于感染类业务需求的下滑给医药医学板块带来一定的压力,如果剔除这部分业务的影响,医药及医学服务整体是正增长的。公司已经开始进行中长期业务布局,包括已经建立了5个检测平台,医药平台去年刚取得资质,今年开始开展业务,发展良好。新业务的培育需要周期,随着能力的不断加强,对业绩贡献也会逐步加大。
行业趋势方面,公司认为行业处于波动阶段,对于现金流较好的公司来说是一个很好的蓄势蓄力时机,会有更多的并购机会。目前的态势会鼓励有研发和技术积累的企业发展,从长远来看,此类企业后续在竞争中可能处于更有利的地位。
5.公司今年的资本开支主要投入在哪些方面?
答:公司每年资本开支预算按照营业收入的一定比例进行管控,不包括购地以及收并购的费用。今年的投入方向会在新能源、车联网、医药医学、半导体芯片等战略发展方向。公司在比例范围内,会根据业务发展的需要进行合理的资本投入。
6.公司新并购蔚思博上半年的表现及后续投资是如何考虑的?
答:蔚思博并购后的发展符合公司预期,上半年同比大幅度减亏。蔚思博由于行业特点原因,芯片检测设备比较昂贵,需要相对较多的资本投入对其进行能力建设。公司会根据计划持续投入,扩容实验室,加大对失效性分析方面的投资,不断加强设备、团队的能力。公司希望通过增加产能做大规模,同时不断提升蔚思博的经营管理能力,使其利润率逐步达到行业平均水平。
7.公司的投资并购的频率或者节奏会不会有所加快,未来1~2年的M&A的计划是怎样的?
答:公司的并购整合能力较前几年有了较大提升,且公司现金流充足。在行业经济形势不好的情况下,并购标的价格通常相对合理,因此集团并购整合上会有所加速。但同时公司也会理性看待并购,一方面明确战略并购方向,另一方面希望并购价格相对合理。
公司并购重点继续关注发展潜力较大的优质赛道,例如新能源、车联网、自动驾驶、双碳、芯片半导体等领域。同时也会关注计量、食品等成熟领域区域性的布局,抓住可能有机会的下沉市场,增厚产品的体量和规模,通过并购的方式进入尚未进入的市场区域。由于涉及到谈判、竞争对手的争夺等条件,未来并购具有不确定性。
8.公司新加坡作为海外运营总部,能够介绍下公司下一步对海外业务布局及战略目标规划?
答:公司今年新增了东南亚发展战略,将新加坡升级为子公司,作为海外运营总部,希望以点带面,加快公司在东南亚及其他地区的业务布局与扩张,在消费品、大交通等领域逐步落地。公司也在积极培养引进国际化人才、搭建国际化销售网络、推动大消费品领域国际客户的增长,努力将公司打造成为平台企业,提升全球化运营能力,不断提升国际化水平。
9.请问公司现在的精益管理推进的情况如何?
答:公司不断推进精细化管理,发挥各部门之间的协同效应,稳步提升运营效率。公司精益管理委员会每年规划精益项目,制定精益文化推广方案并落地实施。截至目前,事业部已经开展了多个Lean精益项目,在效率、服务周期、质量和准时率方面均取得了很好的提升。比如上半年新推动了青岛食品,哈尔滨食品,深圳化学,苏州化学,深圳轻工等十多个项目的第一阶段的改善,同时推动了深圳环境,上海化学,上海汽车VOC,深圳食品等近十个项目的第二阶段的改善提升。公司通过培养带头人的方式搭建集团内部精益人才梯队,计划5年内完成所有在全国实验室的落地推广,不断打造精益实验室,充分激发员工的潜能,持续不断改善流程和提高人员能力,赋能业务成长。
10、行业需求放缓,如何看待检测行业机构的价格竞争?
答:每家综合性检测机构的优势领域都有差异,在不同领域也会有不同的竞争者。华测是一家在竞争中成长起来的企业,每个细分领域带来利润增长的动力不一样,公司会要求各产品线明晰自身的增长动力。良性竞争会促进整个行业更高效发展,价格竞争不会对公司产生重大影响,更重要的是自身运营效率的提升,才会更具竞争力。
读创财经综合
审读:谭录岗