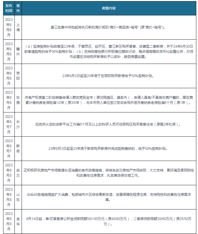
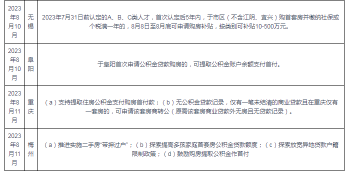
2023年8月5日到8月11日全国很多省市出台了各项政策调整房地产产业,比如8月8日武汉正积极研究房地产市场稳增长促消费的有关政策措施,将结合武汉房地产市场实际,大力支持、更好满足居民刚性和改善性住房需求,扎实推进保交楼工作。
2023年8月5日到8月11日部分省市房地产政策


资料来源:观研报告网
观研天下®专注行业分析十一年,专业提供各行业涵盖现状解读、竞争分析、前景研判、趋势展望、策略建议等内容的研究报告。更多本行业研究详见《中国房地产行业发展趋势分析与未来前景研究报告(2023-2030年)》。
