科大讯飞股份有限公司2021年 股票期权与限制性股票激励计划 (草案修订稿)摘要
证券时报
2023-08-12 07:30:45
0

原标题:科大讯飞股份有限公司2021年 股票期权与限制性股票激励计划 (草案修订稿)摘要

(上接B73版)

2022年11月22日,公司第五届董事会第二十八次会议审议通过了《关于股权激励相关股份解除限售条件成就的议案》。根据公司《2021年股票期权与限制性股票激励计划》的相关规定,公司2021年股票期权与限制性股票激励计划之限制性股票第一个解除限售期解除限售的条件已成就。具体内容详见刊登在 2022年11月23日的《证券时报》《中国证券报》《上海证券报》《证券日报》及巨潮资讯网 http://www.cninfo.com.cn《关于股权激励相关股份解除限售条件成就的公告》。

2023年4月19日,公司第六届董事会第二次会议审议通过了《关于回购注销部分已授予限制性股票的议案》,由于公司2021年股票期权与限制性股票激励计划的限制性股票激励对象中有部分员工离职、绩效考核不合格以及未满足解除限售条件,公司拟对相关2,129名激励对象已授予但尚未解除限售的相应部分的7,491,790股限制性股票进行回购注销。限制性股票激励对象相应调整为2,071人。具体内容详见刊登在2023年4月21日的《证券时报》《中国证券报》《上海证券报》《证券日报》及巨潮资讯网 http://www.cninfo.com.cn《关于回购注销部分已授予限制性股票的公告》。2023年6月5日,该次回购注销完成。

2023年8月10日,公司第六届董事会第三次会议审议通过了《关于公司〈2021年股票期权与限制性股票激励计划(草案修订稿)〉及其摘要的议案》《关于公司〈2021年股票期权与限制性股票激励计划实施考核管理办法(修订稿)〉的议案》,公司拟对2021年股票期权与限制性股票激励计划中相关内容进行修订。具体内容详见刊登在2023年8月12日的《证券时报》《中国证券报》《上海证券报》《证券日报》及巨潮资讯网http://www.cninfo.com.cn《关于 2021年股票期权与限制性股票激励计划(草案)及相关文件的修订说明公告》《2021 年股票期权与限制性股票激励计划(草案修订稿)》等。

2023年8月10日,公司第六届董事会第三次会议审议通过了《关于调整激励计划的股票期权行权价格及限制性股票回购价格的议案》。因2022年年度权益分派,公司根据公司《2021年股票期权与限制性股票激励计划(草案)》的相关规定,对2021年股票期权与限制性股票激励计划之股票期权的行权价格进行相应调整,行权价格调整为52.75元/股;同时,对2021年股票期权与限制性股票激励计划之限制性股票回购价格进行相应调整,回购价格调整为26.28元/股。具体内容详见刊登在2023年8月12日的《证券时报》《中国证券报》《上海证券报》《证券日报》及巨潮资讯网 http://www.cninfo.com.cn《关于调整激励计划的股票期权行权价格及限制性股票回购价格的公告》。

公司股权激励计划的实施,对稳定骨干团队起到了积极的促进作用,激励对象离职率远低于人工智能行业平均水平,公司在激烈的人才竞争中继续保持了高端人才的稳定性。

二、本次股权激励计划的价格的调整情况

根据公司2022年度股东大会决议,公司2022年度利润分配方案为:以公司实施分配方案时的总股本剔除已回购股份18,555,961股后的2,297,119,692股为基数,向全体股东按每10股派息1元(含税),不送红股,不以资本公积金转增股本。

(一)第二期限制性股票激励计划之限制性股票回购价格的调整

依据公司《第二期限制性股票激励计划(草案)》之“第九章 限制性股票回购注销原则”的规定,“若限制性股票在授予后,公司发生资本公积金转增股本、派送股票红利、股票拆细、缩股、派息、配股或增发等影响公司股票价格进行除权、除息处理的情况时,公司按约定对尚未解除限售的限制性股票的回购价格做相应调整”,公司股东大会授权公司董事会依上述已列明的原因调整限制性股票的回购数量、价格。其中,派息的调整方法如下:

P= P0-V 其中:P0为本次调整前的授予价格;V 为每股的派息额;P 为调整后的授予价格。 经派息调整后,P 仍须大于1。

根据《限制性股票激励计划(草案)》中规定的调整方法和调整程序,公司第二期限制性股票激励计划限制性股票的回购价格调整为:

回购价格:P=17.98-0.10=17.88元/股

二、2021年股票期权与限制性股票激励计划之股票期权的行权价格及限制性股票回购价格的调整

1、股票期权行权价格的调整

依据公司《2021年股票期权与限制性股票激励计划(草案)》之“第五章 一、(七)股票期权激励计划的调整方法和程序”的规定,“若在激励对象行权前有派息、资本公积转增股本、派送股票红利、股票拆细、配股或缩股等事项,应对行权价格进行相应的调整”,公司股东大会授权公司董事会依据本激励计划所列明的原因调整股票期权数量和行权价格。其中,派息的调整方法如下:

P= P0-V 其中:P0为调整前的行权价格;V 为每股的派息额;P 为调整后的行权价格。 经派息调整后,P 仍须为正数。

根据上述规定的调整方法和调整程序,公司2021年股票期权与限制性股票激励计划之股票期权的行权价格调整为:

P=52.85-0.10=52.75元/股

2、限制性股票回购价格的调整

根据公司《2021年股票期权与限制性股票激励计划(草案)》之“第五章 二、(九)回购注销的原则”的规定,“激励对象获授的限制性股票完成股份登记后,若公司发生资本公积转增股本、派送股票红利、股份拆细、配股或缩股、派息等影响公司股本总额或公司股票价格事项的,公司应对尚未解除限售的限制性股票的回购价格做相应的调整”,公司股东大会授权公司董事会依上述已列明的原因调整限制性股票的回购数量、价格。其中,派息的调整方法如下:

P=P0-V其中:P0为本次调整前的每股限制性股票回购价格;V为每股的派息额;P为调整后的每股限制性股票回购价格。经派息调整后,P仍须为正数。

根据上述规定的调整方法和调整程序,公司2021年股票期权与限制性股票激励计划之限制性股票的回购价格调整为:

P=26.38-0.10=26.28元/股

公司独立董事就上述事项已发表了独立意见,安徽天禾律师事务所、上海君澜律师事务所就上述事项出具了法律意见书,具体内容详见巨潮资讯网http://www.cninfo.com.cn。

三、本次股权激励计划调整对公司的影响

公司本次对股权激励计划的股票期权行权价格及限制性股票回购价格的调整不会对公司的财务状况和经营成果产生实质性影响。

四、监事会对本次调整事项的意见

经审查,监事会认为:公司本次对股权激励计划的股票期权行权价格及限制性股票回购价格的调整符合《上市公司股权激励管理办法》《深圳证券交易所上市公司自律监管指南第1 号一一业务办理:3.2 股权激励》等法律、法规和规范性文件以及公司《第二期限制性股票激励计划(草案)》《2021年股票期权与限制性股票激励计划(草案)》的相关规定;调整程序合法合规,不存在损害公司及全体股东利益的情形,同意公司对股权激励计划的股票期权行权价格及限制性股票回购价格进行调整。

五、独立董事意见

公司因实施 2022年年度利润分配方案而对股权激励计划的股票期权行权价格及限制性股票回购价格进行相应调整,符合《上市公司股权激励管理办法》《深圳证券交易所上市公司自律监管指南第1号一一业务办理:3.2股权激励》等法律、法规和规范性文件以及公司《第二期限制性股票激励计划(草案)》《2021年股票期权与限制性股票激励计划(草案)》的相关规定,且本次调整已取得公司 2021年第二次临时股东大会授权,调整程序合法合规,不存在损害公司及全体股东利益的情形,我们同意公司对股权激励计划的股票期权行权价格及限制性股票回购价格进行调整。

六、律师法律意见书结论性意见

安徽天禾律师事务所对调整第二期限制性股票激励计划之限制性股票回购价格调整事项出具了法律意见书,认为:公司本次回购价格调整事项已经取得现阶段必要的授权和批准,符合《公司法》、《证券法》、《管理办法》等相关法律、法规、规范性文件以及《第二期限制性股票激励计划(草案)》的相关规定。

上海君澜律师事务所对公司2021年股票期权与限制性股票激励计划之股票期权行权价格及限制性股票回购价格调整事项出具了法律意见书,认为:根据公司2021年第二次临时股东大会的授权,本次调整事项已取得了现阶段必要的批准和授权;本次调整的原因及调整后的股票期权行权价格及限制性股票回购价格符合《管理办法》及《激励计划》中的相关规定,本次调整不会对公司的财务状况和经营成果产生实质性影响。

七、备查文件

1、第六届董事会第三次会议决议

2、第六届监事会第三次会议决议

3、独立董事关于调整股权激励计划的股票期权行权价格及限制性股票回购价格的独立意见

4、安徽天禾律师事务所关于公司第二期限制性股票激励计划回购价格调整相关事项的法律意见书

5、上海君澜律师事务所关于公司调整2021年股票期权与限制性股票激励计划股票期权行权价格及限制性股票回购价格相关事项之法律意见书

特此公告。

科大讯飞股份有限公司

董 事 会

二〇二三年八月十二日

证券代码:002230 证券简称:科大讯飞 公告编号:2023-051

科大讯飞股份有限公司

二○二三年八月

声明

本公司董事会、监事会及全体董事、监事保证本激励计划及其摘要不存在虚假记载、误导性陈述或重大遗漏,并对其真实性、准确性、完整性承担个别和连带的法律责任。

特别提示

一、本激励计划系依据《中华人民共和国公司法》、《中华人民共和国证券法》、《上市公司股权激励管理办法》及其他有关法律、法规、规章及规范性文件以及《科大讯飞股份有限公司章程》等规定制订。

二、本激励计划包括股票期权激励计划和限制性股票激励计划两部分。本激励计划标的股票来源为科大讯飞股份有限公司(以下简称“公司”或“本公司”)向激励对象定向发行公司A股普通股股票。

三、本激励计划拟向激励对象授予权益总数为不超过2,600.32万份,涉及的标的股票种类为A股普通股,约占本激励计划草案公告时公司股本总额230,052.53万股的1.130%。授予情况具体如下:

(一)股票期权激励计划:公司拟向激励对象授予168.30万份股票期权,涉及的标的股票种类为A股普通股,约占本激励计划草案公告时公司股本总额230,052.53万股的0.073%。激励对象获授的每份股票期权在满足行权条件的情况下,拥有在有效期内以行权价格购买1股公司股票的权利。

(二)限制性股票激励计划:公司拟向激励对象授予2,432.02万股限制性股票,涉及的标的股票种类为A股普通股,约占本激励计划草案公告时公司股本总额230,052.53万股的1.057%。

最终授予股票期权数量与限制性股票数量可能有调整。

截至本激励计划草案公告日,公司第二期限制性股票激励计划尚在实施过程中,第二期限制性股票激励计划尚未解除限售的股份为2,663.27万股限制性股票,约占本激励计划草案公告时公司股本总额230,052.53万股的1.158%。公司全部在有效期内的股权激励计划所涉及的标的股票总数累计未超过公司股本总额的10%。本激励计划中任何一名激励对象通过全部在有效期内的股权激励计划获授的本公司股票累计未超过公司股本总额的1%。

在本激励计划草案公告当日至激励对象完成股票期权行权或限制性股票登记期间,若公司发生资本公积转增股本、派发股票红利、股票拆细或缩股、配股等事宜,股票期权和限制性股票的数量及所涉及的标的股票总数将做相应的调整。

四、本激励计划股票期权的行权价格为52.95元/份,限制性股票的授予价格为26.48元/股。

在本激励计划草案公告当日至激励对象完成股票期权行权或限制性股票登记期间,若公司发生资本公积转增股本、派发股票红利、股票拆细或缩股、配股、派息等事宜,股票期权的行权价格和限制性股票的授予价格将做相应的调整。

五、本激励计划拟授予的股票期权的激励对象总人数为70人,限制性股票激励对象总人数为2,264人,包括公司(含子公司)中高层管理人员及核心技术(业务)人员。

六、本激励计划有效期为股票期权/限制性股票授予登记完成/上市之日起至所有股票期权行权或注销和限制性股票解除限售或回购注销完毕之日止,最长不超过48个月。

七、公司不存在《上市公司股权激励管理办法》第七条规定的不得实行股权激励的下列情形:

(一)最近一个会计年度财务会计报告被注册会计师出具否定意见或者无法表示意见的审计报告;

(二)最近一个会计年度财务报告内部控制被注册会计师出具否定意见或者无法表示意见的审计报告;

(三)上市后最近36个月内出现过未按法律法规、公司章程、公开承诺进行利润分配的情形;

(四)法律法规规定不得实行股权激励的;

(五)中国证监会认定的其他情形。

八、参与本激励计划的激励对象不包括公司监事、独立董事。单独或合计持有公司5%以上股份的股东或实际控制人及其配偶、父母、子女未参与本激励计划。激励对象符合《上市公司股权激励管理办法》第八条的规定,不存在不得成为激励对象的下列情形:

(一)最近12个月内被证券交易所认定为不适当人选;

(二)最近12个月内被中国证监会及其派出机构认定为不适当人选;

(三)最近12个月内因重大违法违规行为被中国证监会及其派出机构行政处罚或者采取市场禁入措施;

(四)具有《公司法》规定的不得担任公司董事、高级管理人员情形的;

(五)法律法规规定不得参与上市公司股权激励的;

(六)中国证监会认定的其他情形。

九、公司承诺不为激励对象依本激励计划获取有关股票期权或限制性股票提供贷款以及其他任何形式的财务资助,包括为其贷款提供担保。

十、公司承诺,本激励计划相关信息披露文件不存在虚假记载、误导性陈述或者重大遗漏。

十一、激励对象承诺,若公司因信息披露文件中有虚假记载、误导性陈述或者重大遗漏,导致不符合授予权益或行使权益安排的,激励对象自相关信息披露文件被确认存在虚假记载、误导性陈述或者重大遗漏后,将由本激励计划所获得的全部利益返还公司。

十二、本激励计划经公司股东大会审议通过后方可实施。自股东大会审议通过本激励计划之日起60日内,公司将按相关规定召开董事会对激励对象进行授予,并完成公告、登记等相关程序。公司未能在60日内完成上述工作的,应当及时披露未完成的原因,并宣告终止实施股权激励计划,未授予的股票期权或限制性股票失效。根据《管理办法》规定上市公司不得授出权益的期间不计算在60日内。

十三、本激励计划的实施不会导致股权分布不符合上市条件的要求。

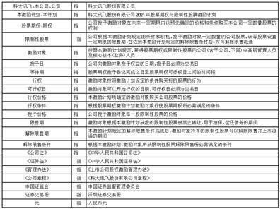
第一章 释义

以下词语如无特殊说明,在本文中具有如下含义:

注:1、本草案所引用的财务数据和财务指标,如无特殊说明指合并报表口径的财务数据和根据该类财务数据计算的财务指标。

2、本草案中部分合计数与各明细数直接相加之和在尾数上如有差异,是由于四舍五入所造成。

第二章 本激励计划的目的与原则

为了进一步完善公司法人治理结构,建立、健全公司长效激励机制,通过实施与产业竞争激烈程度相匹配的股权激励,吸引和留住优秀人才,充分调动公司管理人员及核心技术/业务人员的积极性,有效地将股东利益、公司利益和核心骨干员工个人利益结合在一起,使各方共同关注公司的长远发展,在充分保障股东利益的前提下,将长期激励作为常态化措施纳入全薪管理,按照收益与贡献对等原则,根据《公司法》、《证券法》、《管理办法》等有关法律、法规和规范性文件以及《公司章程》的规定,制定本计划。

第三章 本激励计划的管理机构

一、股东大会作为公司的最高权力机构,负责审议批准本激励计划的实施、变更和终止。股东大会可以在其权限范围内将与本激励计划相关的部分事宜授权董事会办理。

二、董事会是本激励计划的执行管理机构,负责本激励计划的实施。董事会下设薪酬与考核委员会,负责拟订和修订本激励计划并报董事会审议,董事会对激励计划审议通过后,报股东大会审议。董事会可以在股东大会授权范围内办理本激励计划的其他相关事宜。

三、监事会及独立董事是本激励计划的监督机构,应当就本激励计划是否有利于公司的持续发展,是否存在明显损害公司及全体股东利益的情形发表意见。监事会对本激励计划的实施是否符合相关法律、法规、规范性文件和证券交易所业务规则进行监督,并且负责审核激励对象的名单。独立董事将就本激励计划向所有股东征集委托投票权。

公司在股东大会审议通过股权激励方案之前对其进行变更的,独立董事、监事会应当就变更后的方案是否有利于公司的持续发展,是否存在明显损害公司及全体股东利益的情形发表独立意见。

公司在向激励对象授出权益前,独立董事、监事会应当就股权激励计划设定的激励对象获授权益的条件发表明确意见。若公司向激励对象授出权益与本激励计划安排存在差异,独立董事、监事会(当激励对象发生变化时)应当同时发表明确意见。

激励对象在行使权益前,独立董事、监事会应当就股权激励计划设定的激励对象行使权益的条件是否成就发表明确意见。

第四章 激励对象的确定依据和范围

一、激励对象的确定依据

(一)激励对象确定的法律依据

本激励计划激励对象根据《公司法》、《证券法》、《管理办法》等有关法律、法规、规范性文件和《公司章程》的相关规定,结合公司实际情况而确定。

本激励计划的激励对象不存在《管理办法》第八条规定的不得成为激励对象的下列情形:

1、最近12个月内被证券交易所认定为不适当人选;

2、最近12个月内被中国证监会及其派出机构认定为不适当人选;

3、最近12个月内因重大违法违规行为被中国证监会及其派出机构行政处罚或者采取市场禁入措施;

4、具有《公司法》规定的不得担任公司董事、高级管理人员情形的;

5、法律法规规定不得参与上市公司股权激励的;

6、中国证监会认定的其他情形。

(二)激励对象确定的职务依据

本激励计划授予的激励对象为公司公告本激励计划时在公司(含子公司)任职的中高层管理人员及核心技术(业务)人员,不包括独立董事、监事及单独或合计持有公司5%以上股份的股东或实际控制人及其配偶、父母、子女。

二、激励对象的范围

本激励计划拟授予的股票期权的激励对象总人数为70人,限制性股票激励对象总人数为2,264人。包括:

(一)公司高级管理人员;

(二)公司核心技术(业务)人员、中层管理人员;

(三)各子公司的中高层管理人员和核心技术(业务)人员。

以上激励对象中,高级管理人员必须经公司董事会聘任。所有激励对象均须在本计划的考核期内与公司或公司的子公司具有雇佣或劳务关系。

三、激励对象的核实

(一)本激励计划经董事会审议通过后,公司在内部公示激励对象的姓名和职务,公示期不少于10天。

(二)公司监事会将对激励对象名单进行审核,充分听取公示意见,并在公司股东大会审议本激励计划前5日披露监事会对激励对象名单审核及公示情况的说明。经公司董事会调整的激励对象名单亦应经公司监事会核实。

第五章 股权激励计划具体内容

本激励计划包括股票期权激励计划和限制性股票激励计划两部分。股票期权和限制性股票将在履行相关程序后授予。本激励计划有效期为股票期权/限制性股票授予登记完成/上市之日起至所有股票期权行权或注销和限制性股票解除限售或回购注销完毕之日止,最长不超过48个月。

本激励计划拟向激励对象授予权益总数为2,600.32万份,涉及的标的股票种类为A股普通股,约占本激励计划草案公告时公司股本总额230,052.53万股的1.130%。

一、股票期权激励计划

(一)股票期权激励计划的股票来源

股票期权激励计划的股票来源为公司向激励对象定向发行公司A股普通股股票。

(二)股票期权激励计划标的股票数量

公司拟向激励对象授予168.30万份股票期权,涉及的标的股票种类为A股普通股,约占本激励计划草案公告时公司股本总额230,052.53万股的0.073%。激励对象获授的每份股票期权在满足行权条件的情况下,拥有在有效期内以行权价格购买1股公司股票的权利。

(三)股票期权激励计划的分配

本激励计划授予的股票期权在各激励对象间的分配情况如下表所示:

注:1、公司全部在有效期内的股权激励计划所涉及的标的股票总数累计未超过公司股本总额的10%。本激励计划中任何一名激励对象通过全部在有效期内的股权激励计划获授的本公司股票累计未超过公司股本总额的1%。

2、本激励计划激励对象不包括独立董事、监事及单独或合计持有公司5%以上股份的股东或实际控制人及其配偶、父母、子女。

(四)股票期权激励计划的有效期、授予日、等待期、可行权日、禁售期

1、股票期权激励计划的有效期

本激励计划有效期为股票期权授予登记完成之日起至所有股票期权行权或注销完毕之日止,最长不超过48个月。

2、授予日

授予日在本激励计划经公司股东大会审议通过后由董事会确定,授予日必须为交易日。公司需在股东大会审议通过后60日内授予股票期权并完成公告、登记等相关程序。公司未能在60日内完成上述工作的,应当及时披露未完成的原因,并宣告终止实施股权激励计划,未授予的股票期权作废失效。根据《管理办法》规定上市公司不得授出权益的期间不计算在60日内。

3、等待期

本激励对象获授的股票期权适用不同的等待期,股票期权等待期分别为自授予登记完成之日起12个月、24个月、36个月。等待期内,激励对象获授的股票期权不得转让、用于担保或偿还债务。

4、可行权日

在本激励计划经股东大会通过后,股票期权自授予登记完成之日起满12个月后可以开始行权。可行权日必须为交易日,但不得在下列期间内行权:

(1)公司年度报告、半年度报告公告前三十日内,因特殊原因推迟公告日期的,自原预约公告日前三十日起算;

(2)公司季度报告、业绩预告、业绩快报公告前十日内;

(3)自可能对本公司股票及其衍生品种交易价格产生较大影响的重大事件发生之日或者进入决策程序之日至依法披露之日;

(4)中国证监会及深圳证券交易所规定的其它期间。

本激励计划授予的股票期权的行权期及各期行权时间安排如表所示:

激励对象必须在股票期权激励计划有效期内行权完毕。若达不到行权条件,则当期股票期权不得行权或递延至下期行权。若符合行权条件,但未在上述行权期全部行权的该部分股票期权由公司注销。

5、禁售期

禁售期是指对激励对象行权后所获股票进行售出限制的时间段。本激励计划的禁售规定按照《公司法》、《证券法》等相关法律、法规、规范性文件和《公司章程》执行,具体规定如下:

(1)激励对象为公司董事和高级管理人员的,其在任职期间每年转让的股份不得超过其所持有本公司股份总数的25%;在离职后半年内,不得转让其所持有的本公司股份。

(2)激励对象为公司董事和高级管理人员的,将其持有的本公司股票在买入后6个月内卖出,或者在卖出后6个月内又买入,由此所得收益归本公司所有,本公司董事会将收回其所得收益。

(3)在本激励计划有效期内,如果《公司法》、《证券法》等相关法律、法规、规范性文件和《公司章程》中对公司董事和高级管理人员持有股份转让的有关规定发生了变化,则这部分激励对象转让其所持有的公司股票应当在转让时符合修改后的《公司法》、《证券法》等相关法律、法规、规范性文件和《公司章程》的规定。

(五)股票期权的行权价格和行权价格的确定方法

1、股票期权的行权价格

股票期权的行权价格为每份52.95元,即满足行权条件后,激励对象获授的每一份股票期权拥有在有效期内以每份52.95元价格购买1股公司股票的权利。

2、股票期权的行权价格的确定方法

股票期权行权价格不低于股票票面金额,且不低于下列价格较高者:

(1)本激励计划草案公告前1个交易日公司股票交易均价(前1个交易日股票交易总额/前1个交易日股票交易总量),为每股52.945元。

(2)本激励计划草案公告前20个交易日的公司股票交易均价(前20个交易日股票交易总额/前20个交易日股票交易总量),为每股51.657元。

(六)股票期权的授予、行权的条件

1、股票期权的授予条件

同时满足下列授予条件时,公司应向激励对象授予股票期权,反之,若下列任一授予条件未达成的,则不能向激励对象授予股票期权。

(1)公司未发生以下任一情形:

①最近一个会计年度财务会计报告被注册会计师出具否定意见或者无法表示意见的审计报告;

②最近一个会计年度财务报告内部控制被注册会计师出具否定意见或者无法表示意见的审计报告;

③上市后最近36个月内出现过未按法律法规、公司章程、公开承诺进行利润分配的情形;

④法律法规规定不得实行股权激励的;

⑤中国证监会认定的其他情形。

(2)激励对象未发生以下任一情形:

①最近12个月内被证券交易所认定为不适当人选;

②最近12个月内被中国证监会及其派出机构认定为不适当人选;

③最近12个月内因重大违法违规行为被中国证监会及其派出机构行政处罚或者采取市场禁入措施;

④具有《公司法》规定的不得担任公司董事、高级管理人员情形的;

⑤法律法规规定不得参与上市公司股权激励的;

⑥中国证监会认定的其他情形。

2、股票期权的行权条件

行权期内,同时满足下列条件时,激励对象获授的股票期权方可行权:

(1)公司未发生以下任一情形:

①最近一个会计年度财务会计报告被注册会计师出具否定意见或者无法表示意见的审计报告;

②最近一个会计年度财务报告内部控制被注册会计师出具否定意见或者无法表示意见的审计报告;

③上市后最近36个月内出现过未按法律法规、公司章程、公开承诺进行利润分配的情形;

④法律法规规定不得实行股权激励的;

⑤中国证监会认定的其他情形。

公司发生上述第(1)条规定情形之一的,所有激励对象根据本激励计划已获授但尚未行权的股票期权应当由公司注销。

(2)激励对象未发生以下任一情形:

①最近12个月内被证券交易所认定为不适当人选;

②最近12个月内被中国证监会及其派出机构认定为不适当人选;

③最近12个月内因重大违法违规行为被中国证监会及其派出机构行政处罚或者采取市场禁入措施;

④具有《公司法》规定的不得担任公司董事、高级管理人员情形的;

⑤法律法规规定不得参与上市公司股权激励的;

⑥中国证监会认定的其他情形。

某一激励对象发生上述第(2)条规定情形之一的,该激励对象根据本激励计划已获授但尚未行权的股票期权应当由公司注销。

(3)公司层面业绩考核要求

本激励计划的行权考核年度为2021年-2023年三个会计年度,在行权期的各个会计年度中,分年度进行业绩考核并行权,以达到业绩考核目标作为激励对象的行权条件。授予的股票期权各年度业绩考核目标安排如下表所示:

公司未满足上述业绩考核目标的,所有激励对象考核当年对应的当期计划行权的股票期权均不得行权,由公司注销。

(4)个人层面绩效考核要求

在公司层面考核达标的前提下,公司将根据激励对象个人绩效考核结果决定激励对象当年度能否行权。激励对象个人绩效考核结果合格的,其所获授股票期权中当期进入行权期的可以行权,激励对象个人绩效考核结果不合格的,公司按照本激励计划的规定注销该激励对象相应部分尚未行权的股票期权。

(5)考核指标的科学性和合理性说明

本激励计划考核指标分为两个层次,分别为公司层面业绩考核和个人层面绩效考核,考核指标的设立符合法律法规和公司章程的基本规定。

公司在“顶天立地”的产业发展战略下,核心技术持续保持国际领先并深入落地,各项业务稳步推进,源头技术驱动的战略布局成果正在不断显现。同时,特殊的社会经济环境,对各行各业以及国内、国际经济均带来较大不确定性;加之国际局势日益复杂,当前宏观经济面临较大增长压力。另一方面,中国经济转型同时也为高科技企业的发展提供了更广阔的空间,随着万物互联时代的逐步到来,人工智能作为IT产业的战略性和前瞻性新兴产业方向,正在全球范围内掀起全新的热潮。

综合考虑宏观环境并确保公司在“顶天立地”战略推进过程中能够把握人工智能产业机遇,加大核心技术研发投入,加快人工智能的行业布局和应用落地,实现公司经营能够保持长期持续的健康发展,公司本次激励计划公司层面业绩考核将以营业收入增长率为主要考核指标。该指标综合考虑了宏观经济环境、行业发展状况等相关因素,以及实现可能性和对公司员工的激励效果,指标设定合理、科学。

鉴于通用认知大模型的重大历史机遇及经营环境的变化,当前的外部情况与制定股权激励计划时预期的经营环境已出现较大差异。为了更好地把握人工智能产业革命的时间窗口,在激烈的竞争中保留人才、凝聚团队集体奋斗,为股东创造长期且更大价值,公司对2021年股票期权与限制性股票激励计划之股票期权第三个行权期的业绩考核指标进行修订,背景如下:

1)应对美国极限施压,公司加大自主可控研发投入及产业链调整,业务切换对短期业绩造成影响,但全面国产化替代对公司长期安全发展形成了可持续保障

公司于2019年被列入美国实体清单后,持续推进基于国产自主可控的核心技术研发;2022年10月7日,美国对包括科大讯飞在内的28家中国人工智能、高性能芯片、超级计算机领域的头部企业和机构再次极限施压。为此,公司需要进一步加大核心技术研究和产品开发平台的全面自主可控,并从供应链到相关的合同签署进行相应的调整,相关研发投入和市场调整对2022年四季度以及2023年一季度的产品供应和市场销售等造成阶段性困难,使得2022年四季度和2023年一季度经营受到较大影响,2023年第一季度公司营业收入较上年特殊的社会经济环境影响下的同期下降17.64%。

应对美国的极限施压,公司立足自主可控,当前已经走出阶段性影响:2023年第二季度实现了收入、毛利、现金流均为正向增长,并且实现了归母净利润、扣非净利润、现金流均为正。2023年上半年整体的营业收入较上年同期下降2.26%。尽管公司上半年业绩在一定程度上下降,但公司踏踏实实地推进高质量增长,并在自主可控平台上快速推动认知大模型研发,为抢抓通用人工智能的战略机遇提供了坚实的保障。为此,公司需要进一步鼓励核心团队按照高质量增长的逻辑,基于认知大模型平台加大业务拓展。

2)通用认知大模型的技术阶跃为各行各业带来重大模式创新和产业变革的全新机遇,“讯飞星火认知大模型”处于国内领先水平,需要战略聚焦抢抓机遇,进一步巩固基于自主可控平台的核心技术持续领先优势

2022年11月美国OpenAI公司发布ChatGPT后,基于认知智能大模型的技术突破,通用人工智能的技术革命未来几年将引发各行各业的重大变革已成共识。2023年7月13日,国家网信办联合发改委、教育部、科技部、工信部、公安部、广电总局公布《生成式人工智能服务管理暂行办法》,自2023年8月15日起施行。《办法》鼓励生成式人工智能算法、框架、芯片及配套软件平台等基础技术的自主创新;鼓励生成式人工智能技术在各行业、各领域的创新应用,为人工智能企业抓住这一轮人工智能产业变革机遇,加快人工智能技术规模化落地提供了明确政策指引,人工智能在国内的产业落地将进一步加快。

公司基于在人工智能领域的长期扎实积累,于2023年5月6日正式发布“讯飞星火认知大模型”,并于6月9日如期升级,讯飞星火认知大模型在国内可测的现有系统中处于领先水平;8月15日,讯飞星火认知大模型将发布V2.0升级版本,实现代码能力和多模态交互能力的重大升级,并且制定了明确的对标ChatGPT的计划。科大讯飞在认知大模型核心技术的进展,得到相关部委和机构的认可。2023年5月,科大讯飞被授予人工智能关键技术和应用评测工业和信息化部重点实验室大模型工作组的副组长单位,参编中国信通院大模型标准体系2.0的建设;2023年7月,在2023世界人工智能大会上,科大讯飞被授予国家人工智能标准化总体组大模型专题组联合组长单位,“人工智能国家队”的影响力进一步扩大。

目前,星火认知大模型赋能消费者业务和开放平台业务的增量效益开始初步显现:星火认知大模型发布后,2023年5月-6月,公司C端硬件GMV创历史新高,同比翻倍增长。以学习机为例,5月、6月,大模型加持后的讯飞AI学习机GMV分别同比增长136%和217%。讯飞开放平台开发者团队在两个月内增加了85万,占一年来新增开发者数量的比重达55%。面对通用人工智能的重大历史性新机遇,公司集中战略资源投入于星火认知大模型,并依托星火认知大模型积极实施业务战略聚焦,将为公司在数字经济时代长期可持续发展奠定坚实的基础和难得的先发优势,使公司在人工智能赋能教育医疗等民生事业、赋能千行百业的数字化、智能化转型过程中进一步强化领先优势,对接未来更多的快速增长机会,同时也为公司在人工智能时代打造每个人的AI助手、开拓更广阔的C端消费产品市场带来全新机会,为科大讯飞实现“用人工智能建设美好世界”的产业梦想提供了更广阔的空间。

如上所述,客观环境和历史新机遇的重大变化,导致公司本次股权激励计划考核指标的客观环境以及可行性发生了重大变化。通用认知智能所带来的重大历史机遇,也使得人工智能领域的人才争夺进入白热化状态。科大讯飞作为人工智能产业的先行者和引领者,拥有一大批人工智能领域的高端优秀人才。通过有效实施与产业竞争激烈程度相匹配的股权激励,有利于公司更好地把握人工智能产业革命的时间窗口,在激烈的竞争中保留人才、凝聚团队集体奋斗,为股东创造长期且更大价值。

因此,为激励核心团队在公司2023年上半年业绩下降的基础上,基于国产自主平台实现全年业绩的良性增长,同时,为激励核心团队抢抓通用人工智能的历史机遇并保持核心技术领先,实现星火认知大模型对标ChatGPT,公司需要建立更加客观、合理的针对性指标,对本次股权激励计划之对股票期权第三个行权期及限制性股票激励第三个解除限售期的公司层面业绩考核指标进行调整。

本次修订后的业绩考核指标在公司2023年上半年整体的营业收入较上年同期下降2.26%,且公司集中资源和精力在自主可控通用认知大模型上坚定投入的背景下,以2020年营业收入为基数,2023年增长率超过50%-70%以上,并且增加了星火认知大模型先进性验证的考核,体现了公司在新战略规划下对经营发展和大模型能力的信心,具有较高的激励约束力。同时,有助于进一步凝聚团队集体奋斗,充分把握认知智能大模型带来的人工智能产业全新机遇,保障公司的长期、跨越式发展,为股东创造长期价值。

除公司层面的业绩考核外,公司对激励对象个人还设置了严密的绩效考核体系,能够对激励对象的工作绩效作出较为准确、全面的综合评价。在最大程度上发挥股权激励的作用,以实现激励计划与激励对象工作业绩、贡献紧密结合,从而提高管理绩效,实现公司与全体股东利益最大化。

综上,公司和个人考核指标明确,可操作性强,有助于进一步凝聚团队集体奋斗,抓住机遇实现跨越发展,通过实施与产业竞争激烈程度相匹配的股权激励,提高优秀人才的薪酬竞争力、保障公司的长期发展、为股东创造长期价值,同时兼顾了对激励对象约束效果,能够达到本计划的考核目的。

(七)股票期权激励计划的调整方法和程序

1、股票期权数量的调整方法

若在激励对象行权前公司有资本公积转增股本、派送股票红利、股票拆细、配股、缩股等事项,应对股票期权数量进行相应的调整。调整方法如下:

(1)资本公积转增股本、派送股票红利、股票拆细

Q=Q0×(1+n)

其中:Q0为调整前的股票期权数量;n 为每股的资本公积转增股本、派送股票红利、股票拆细的比率(即每股股票经转增、送股、拆细后增加的股票数量);Q 为调整后的股票期权数量。

(2)配股

Q=Q0×P1×(1+n)÷(P1+P2×n)

其中:Q0为调整前的股票期权数量;P1 为股权登记日当日收盘价;P2为配股价格;n 为配股的比例(即配股的股数与配股前公司总股本的比例);Q 为调整后的股票期权数量。

(3)缩股

Q=Q0×n

其中:Q0为调整前的股票期权数量;n 为缩股比例(即1 股公司股票缩为n 股股票);Q 为调整后的股票期权数量。

(4)派息、增发

公司在发生派息、增发新股的情况下,股票期权的数量不做调整。

2、行权价格的调整方法

若在激励对象行权前有派息、资本公积转增股本、派送股票红利、股票拆细、配股或缩股等事项,应对行权价格进行相应的调整。调整方法如下:

(1)资本公积转增股本、派送股票红利、股票拆细

P=P0÷(1+n)

其中:P0为调整前的行权价格;n 为每股的资本公积转增股本、派送股票红利、股票拆细的比率;P 为调整后的行权价格。

(2)配股

P=P0×(P1+P2×n)÷[P1×(1+n)]

其中:P0为调整前的行权价格;P1 为股权登记日当日收盘价;P2 为配股价格;n 为配股的比例(即配股的股数与配股前股份公司总股本的比例);P 为调整后的行权价格。

(3)缩股

P=P0÷n

其中:P0 为调整前的行权价格;n为缩股比例;P 为调整后的行权价格。

(4)派息

P=P0-V

其中:P0 为调整前的行权价格;V 为每股的派息额;P为调整后的行权价格。经派息调整后,P 仍须为正数。

(5)增发

公司在发生增发新股的情况下,股票期权的行权价格不做调整。

3、股票期权激励计划调整的程序

公司股东大会授权公司董事会依据本激励计划所列明的原因调整股票期权数量和行权价格。当出现前述情况时,应由公司董事会审议通过关于调整股票期权数量、行权价格的议案。公司应聘请律师就上述调整是否符合《管理办法》、《公司章程》和本激励计划的规定向公司董事会出具专业意见。调整议案经董事会审议通过后,公司应当及时披露董事会决议公告,同时公告律师事务所意见。

(八)股票期权会计处理

按照《企业会计准则第11号一一股份支付》的规定,公司将在等待期的每个资产负债表日,根据最新取得的可行权人数变动、业绩指标完成情况等后续信息,修正预计可行权的股票期权数量,并按照股票期权授予日的公允价值,将当期取得的服务计入相关成本或费用和资本公积。

1、期权价值的计算方法

根据《企业会计准则第11号一一股份支付》和《企业会计准则第22号一一金融工具确认和计量》中关于公允价值确定的相关规定,需要选择适当的估值模型对股票期权的公允价值进行计算。公司选择Black-Scholes模型来计算期权的公允价值,并于2021年9月26日用该模型对授予的168.30万份股票期权进行预测算。

(1)标的股价:58元/股(假设授予日在2021年10月下旬,股价较本计划草案公告前一日股票交易均价上浮约10%);

(2)有效期分别为:12个月、24个月、36个月(授予登记完成日至每期首个行权日的期限);

(3)波动率分别为:19.13%、22.4427%、23.7305%(采用深证综指最近12个月、24个月、36个月的波动率);

(4)无风险利率:1.50%、2.10%、2.75%(分别采用中国人民银行制定的金融机构1年期、2年期、3年期存款基准利率);

(5)股息率:激励计划就标的股票现金分红除息调整股票期权行权价格,预期股息率为0。

2、股票期权费用的摊销方法

公司按照相关估值工具确定授予日股票期权的公允价值,并最终确认本激励计划的股份支付费用,该等费用将在本激励计划的实施过程中按行权比例摊销。

由本激励计划产生的激励成本将在经常性损益中列支。假设授予日为2021年10月下旬,则2021年-2024年股票期权成本摊销情况测算见下表:

说明:1、上述成本摊销预测并不代表最终的会计成本。实际会计成本除了与实际授予日、授予日收盘价和授予数量相关,还与实际生效和失效的数量有关,同时提请股东注意可能产生的摊薄影响。

2、上述成本摊销预测对公司经营成果影响的最终结果将以会计师事务所出具的年度审计报告为准。

公司以目前信息初步估计,在不考虑本激励计划对公司业绩的刺激作用情况下,股票期权费用的摊销对有效期内各年净利润有所影响,但影响程度不大。若考虑股票期权激励计划对公司发展产生的正向作用,由此激发激励对象的积极性,提高经营效率,降低代理成本,本激励计划带来的公司业绩提升将高于因其带来的费用增加。

二、限制性股票激励计划

(一)激励计划的股票来源

限制性股票激励计划的股票来源为公司向激励对象定向发行公司A股普通股股票。

(二)激励计划标的股票的数量

公司拟向激励对象授予2,432.02万股限制性股票,涉及的标的股票种类为A股普通股,约占本激励计划草案公告时公司股本总额230,052.53万股的1.057%。

(三)激励对象获授的限制性股票分配情况

本激励计划授予的限制性股票在各激励对象间的分配情况如下表所示:

注:1、公司全部在有效期内的股权激励计划所涉及的标的股票总数累计未超过公司股本总额的10%。本激励计划中任何一名激励对象通过全部在有效期内的股权激励计划获授的本公司股票累计未超过公司股本总额的1%。

2、本激励计划激励对象不包括独立董事、监事及单独或合计持有公司5%以上股份的股东或实际控制人及其配偶、父母、子女。

(四)限制性股票激励计划的有效期、授予日、限售期、解除限售安排和禁售期

1、限制性股票激励计划的有效期

本激励计划有效期自授予限制性股票上市之日起至激励对象获授的限制性股票全部解除限售或回购注销之日止,最长不超过48个月。

2、授予日

授予日在本激励计划经公司股东大会审议通过后由董事会确定,授予日必须为交易日。公司需在股东大会审议通过后60日内授予限制性股票并完成公告、登记。公司未能在60日内完成上述工作的,应当及时披露未完成的原因,并宣告终止实施股权激励计划,未授予的限制性股票失效,但不得授予限制性股票的期间不计入60日期限之内。

上市公司在下列期间不得向激励对象授予限制性股票:

(1)公司定期报告公告前三十日内,因特殊原因推迟定期报告公告日期的,自原预约公告日前三十日起算,至公告前一日;

(2)公司业绩预告、业绩快报公告前十日内;

(3)自可能对本公司股票及其衍生品种交易价格产生较大影响的重大事件发生之日或者进入决策程序之日,至依法披露后二个交易日内;

(4)中国证监会及深圳证券交易所规定的其它期间。

如公司董事、高级管理人员作为激励对象在限制性股票授予前6个月内发生过减持股票行为,则按照《证券法》关于短线交易的规定,自最后一笔减持交易之日起推迟6个月授予其限制性股票。

3、本激励计划的限售期

本激励计划授予的限制性股票适用不同的限售期。本激励计划限制性股票的限售期分别为自限制性股票上市之日起12个月、24个月、36个月。激励对象根据本激励计划获授的限制性股票在解除限售前不得转让、用于担保或偿还债务。

4、解除限售安排

本激励计划限制性股票的解除限售期及各期解除限售时间安排如下表所示:

限售期满后,公司为满足解除限售条件的激励对象办理解除限售事宜。在上述约定期间内未申请解除限售的限制性股票或因未达到解除限售条件而不能申请解除限售的该期限制性股票,公司将按本激励计划规定的原则回购注销激励对象相应尚未解除限售的限制性股票,相关权益不得递延至下期。

激励对象获授的限制性股票由于资本公积金转增股本、股票红利、股票拆细而取得的股份同时限售,不得在二级市场出售或以其他方式转让,该等股份的解除限售期与限制性股票解除限售期相同。若公司对尚未解除限售的限制性股票进行回购,该等股份将一并回购。

5、禁售期

本次限制性股票激励计划的限售规定按照《公司法》、《证券法》等相关法律、法规、规范性文件和《公司章程》执行,具体规定如下:

(1)激励对象为公司董事和高级管理人员的,其在任职期间每年转让的股份不得超过其所持有本公司股份总数的25%;在离职后半年内,不得转让其所持有的本公司股份。

(2)激励对象为公司董事和高级管理人员的,将其持有的本公司股票在买入后6个月内卖出,或者在卖出后6个月内又买入,由此所得收益归本公司所有,本公司董事会将收回其所得收益。

(3)在本激励计划有效期内,如果《公司法》、《证券法》等相关法律、法规、规范性文件和《公司章程》中对公司董事和高级管理人员持有股份转让的有关规定发生了变化,则这部分激励对象转让其所持有的公司股票应当在转让时符合修改后的《公司法》、《证券法》等相关法律、法规、规范性文件和《公司章程》的规定。

(五)限制性股票的授予价格和授予价格的确定方法

1、限制性股票的授予价格

限制性股票的授予价格为26.48元/股,即满足授予条件后,激励对象可以每股26.48元的价格购买公司向激励对象增发的公司限制性股票。

2、限制性股票授予价格的确定方法

限制性股票授予价格不低于股票票面金额,且不低于下列价格较高者:

(1)本激励计划草案公告前1个交易日公司股票交易均价(前1个交易日股票交易总额/前1个交易日股票交易总量)每股52.945元的50%,为每股26.4725元;

(2)本激励计划草案公告前20个交易日公司股票交易均价(前20个交易日股票交易总额/前20个交易日股票交易总量)每股51.657元的50%,为每股25.8285元。

(六)限制性股票的授予、解除限售条件

1、限制性股票的授予条件

同时满足下列授予条件时,公司应向激励对象授予限制性股票,反之,若下列任一授予条件未达成的,则不能向激励对象授予限制性股票。

(1)公司未发生以下任一情形:

①最近一个会计年度财务会计报告被注册会计师出具否定意见或者无法表示意见的审计报告;

②最近一个会计年度财务报告内部控制被注册会计师出具否定意见或者无法表示意见的审计报告;

③上市后最近36个月内出现过未按法律法规、公司章程、公开承诺进行利润分配的情形;

④法律法规规定不得实行股权激励的;

⑤中国证监会认定的其他情形。

(2)激励对象未发生以下任一情形:

①最近12个月内被证券交易所认定为不适当人选;

②最近12个月内被中国证监会及其派出机构认定为不适当人选;

③最近12个月内因重大违法违规行为被中国证监会及其派出机构行政处罚或者采取市场禁入措施;

④具有《公司法》规定的不得担任公司董事、高级管理人员情形的;

⑤法律法规规定不得参与上市公司股权激励的;

⑥中国证监会认定的其他情形。

2、限制性股票的解除限售条件

解除限售期内,同时满足下列条件时,激励对象获授的限制性股票方可解除限售:

(1)公司未发生以下任一情形:

①最近一个会计年度财务会计报告被注册会计师出具否定意见或者无法表示意见的审计报告;

②最近一个会计年度财务报告内部控制被注册会计师出具否定意见或者无法表示意见的审计报告;

③上市后最近36个月内出现过未按法律法规、公司章程、公开承诺进行利润分配的情形;

④法律法规规定不得实行股权激励的;

⑤中国证监会认定的其他情形。

公司发生上述第(1)条规定情形之一的,所有激励对象根据本激励计划已获授但尚未解除限售的限制性股票应当由公司按授予价格回购注销。

(2)激励对象未发生以下任一情形:

①最近12个月内被证券交易所认定为不适当人选;

②最近12个月内被中国证监会及其派出机构认定为不适当人选;

③最近12个月内因重大违法违规行为被中国证监会及其派出机构行政处罚或者采取市场禁入措施;

④具有《公司法》规定的不得担任公司董事、高级管理人员情形的;

⑤法律法规规定不得参与上市公司股权激励的;

⑥中国证监会认定的其他情形。

某一激励对象发生上述第(2)条规定情形之一的,该激励对象根据本计划已获授但尚未解除限售的限制性股票应当由公司按授予价格回购注销。

(3)公司层面业绩考核要求

本激励计划解除限售考核年度为2021年-2023年三个会计年度,在解除限售期的各个会计年度中,分年度进行业绩考核并解除限售,以达到业绩考核目标作为激励对象的解除限售条件。限制性股票各年度业绩考核目标安排如下表所示:

在解除限售日,公司为满足解除限售条件的激励对象办理解除限售事宜;若限制性股票因公司未满足上述业绩考核目标而未能解除限售,则公司将按授予价格回购注销。

(4)个人层面绩效考核要求

在公司层面考核达标的前提下,公司将根据激励对象个人绩效考核结果决定激励对象当年度能否解除限售。激励对象个人绩效考核结果合格的,其所获授限制性股票中当期进入解除限售期的可以解除限售,激励对象个人绩效考核结果不合格的,公司按照本激励计划的规定回购并注销该激励对象相应部分尚未解除限售的限制性股票。

(5)考核指标的科学性和合理性说明

本激励计划考核指标分为两个层次,分别为公司层面业绩考核和个人层面绩效考核,考核指标的设立符合法律法规和公司章程的基本规定。

公司在“顶天立地”的产业发展战略下,核心技术持续保持国际领先并深入落地,各项业务稳步推进,源头技术驱动的战略布局成果正在不断显现。同时,特殊的社会经济环境,对各行各业以及国内、国际经济均带来较大不确定性;加之国际局势日益复杂,当前宏观经济面临较大增长压力。另一方面,中国经济转型同时也为高科技企业的发展提供了更广阔的空间,随着万物互联时代的逐步到来,人工智能作为IT产业的战略性和前瞻性新兴产业方向,正在全球范围内掀起全新的热潮。

综合考虑宏观环境并确保公司在“顶天立地”战略推进过程中能够把握人工智能产业机遇,加大核心技术研发投入,加快人工智能的行业布局和应用落地,实现公司经营能够保持长期持续的健康发展,公司本次激励计划公司层面业绩考核将以营业收入增长率为主要考核指标。该指标综合考虑了宏观经济环境、行业发展状况等相关因素,以及实现可能性和对公司员工的激励效果,指标设定合理、科学。

鉴于通用认知大模型的重大历史机遇及经营环境的变化,当前的外部情况与制定股权激励计划时预期的经营环境已出现较大差异。为了更好地把握人工智能产业革命的时间窗口,在激烈的竞争中保留人才、凝聚团队集体奋斗,为股东创造长期且更大价值,公司对2021年股票期权与限制性股票激励计划之股票期权第三个行权期的业绩考核指标进行修订,背景如下:

1)应对美国极限施压,公司加大自主可控研发投入及产业链调整,业务切换对短期业绩造成影响,但全面国产化替代对公司长期安全发展形成了可持续保障

公司于2019年被列入美国实体清单后,持续推进基于国产自主可控的核心技术研发;2022年10月7日,美国对包括科大讯飞在内的28家中国人工智能、高性能芯片、超级计算机领域的头部企业和机构再次极限施压。为此,公司需要进一步加大核心技术研究和产品开发平台的全面自主可控,并从供应链到相关的合同签署进行相应的调整,相关研发投入和市场调整对2022年四季度以及2023年一季度的产品供应和市场销售等造成阶段性困难,使得2022年四季度和2023年一季度经营受到较大影响,2023年第一季度公司营业收入较上年特殊的社会经济环境影响下的同期下降17.64%。

应对美国的极限施压,公司立足自主可控,当前已经走出阶段性影响:2023年第二季度实现了收入、毛利、现金流均为正向增长,并且实现了归母净利润、扣非净利润、现金流均为正。2023年上半年整体的营业收入较上年同期下降2.26%。尽管公司上半年业绩在一定程度上下降,但公司踏踏实实地推进高质量增长,并在自主可控平台上快速推动认知大模型研发,为抢抓通用人工智能的战略机遇提供了坚实的保障。为此,公司需要进一步鼓励核心团队按照高质量增长的逻辑,基于认知大模型平台加大业务拓展。

2)通用认知大模型的技术阶跃为各行各业带来重大模式创新和产业变革的全新机遇,“讯飞星火认知大模型”处于国内领先水平,需要战略聚焦抢抓机遇,进一步巩固基于自主可控平台的核心技术持续领先优势

2022年11月美国OpenAI公司发布ChatGPT后,基于认知智能大模型的技术突破,通用人工智能的技术革命未来几年将引发各行各业的重大变革已成共识。2023年7月13日,国家网信办联合发改委、教育部、科技部、工信部、公安部、广电总局公布《生成式人工智能服务管理暂行办法》,自2023年8月15日起施行。《办法》鼓励生成式人工智能算法、框架、芯片及配套软件平台等基础技术的自主创新;鼓励生成式人工智能技术在各行业、各领域的创新应用,为人工智能企业抓住这一轮人工智能产业变革机遇,加快人工智能技术规模化落地提供了明确政策指引,人工智能在国内的产业落地将进一步加快。

公司基于在人工智能领域的长期扎实积累,于2023年5月6日正式发布“讯飞星火认知大模型”,并于6月9日如期升级,讯飞星火认知大模型在国内可测的现有系统中处于领先水平;8月15日,讯飞星火认知大模型将发布V2.0升级版本,实现代码能力和多模态交互能力的重大升级,并且制定了明确的对标ChatGPT的计划。科大讯飞在认知大模型核心技术的进展,得到相关部委和机构的认可。2023年5月,科大讯飞被授予人工智能关键技术和应用评测工业和信息化部重点实验室大模型工作组的副组长单位,参编中国信通院大模型标准体系2.0的建设;2023年7月,在2023世界人工智能大会上,科大讯飞被授予国家人工智能标准化总体组大模型专题组联合组长单位,“人工智能国家队”的影响力进一步扩大。

目前,星火认知大模型赋能消费者业务和开放平台业务的增量效益开始初步显现:星火认知大模型发布后,2023年5月-6月,公司C端硬件GMV创历史新高,同比翻倍增长。以学习机为例,5月、6月,大模型加持后的讯飞AI学习机GMV分别同比增长136%和217%。讯飞开放平台开发者团队在两个月内增加了85万,占一年来新增开发者数量的比重达55%。面对通用人工智能的重大历史性新机遇,公司集中战略资源投入于星火认知大模型,并依托星火认知大模型积极实施业务战略聚焦,将为公司在数字经济时代长期可持续发展奠定坚实的基础和难得的先发优势,使公司在人工智能赋能教育医疗等民生事业、赋能千行百业的数字化、智能化转型过程中进一步强化领先优势,对接未来更多的快速增长机会,同时也为公司在人工智能时代打造每个人的AI助手、开拓更广阔的C端消费产品市场带来全新机会,为科大讯飞实现“用人工智能建设美好世界”的产业梦想提供了更广阔的空间。

如上所述,客观环境和历史新机遇的重大变化,导致公司本次股权激励计划考核指标的客观环境以及可行性发生了重大变化。通用认知智能所带来的重大历史机遇,也使得人工智能领域的人才争夺进入白热化状态。科大讯飞作为人工智能产业的先行者和引领者,拥有一大批人工智能领域的高端优秀人才。通过有效实施与产业竞争激烈程度相匹配的股权激励,有利于公司更好地把握人工智能产业革命的时间窗口,在激烈的竞争中保留人才、凝聚团队集体奋斗,为股东创造长期且更大价值。

因此,为激励核心团队在公司2023年上半年业绩下降的基础上,基于国产自主平台实现全年业绩的良性增长,同时,为激励核心团队抢抓通用人工智能的历史机遇并保持核心技术领先,实现星火认知大模型对标ChatGPT,公司需要建立更加客观、合理的针对性指标,对本次股权激励计划之对股票期权第三个行权期及限制性股票激励第三个解除限售期的公司层面业绩考核指标进行调整。

本次修订后的业绩考核指标在公司2023年上半年整体的营业收入较上年同期下降2.26%,且公司集中资源和精力在自主可控通用认知大模型上坚定投入的背景下,以2020年营业收入为基数,2023年增长率超过50%-70%以上,并且增加了星火认知大模型先进性验证的考核,体现了公司在新战略规划下对经营发展和大模型能力的信心,具有较高的激励约束力。同时,有助于进一步凝聚团队集体奋斗,充分把握认知智能大模型带来的人工智能产业全新机遇,保障公司的长期、跨越式发展,为股东创造长期价值。

除公司层面的业绩考核外,公司对激励对象个人还设置了严密的绩效考核体系,能够对激励对象的工作绩效作出较为准确、全面的综合评价。在最大程度上发挥股权激励的作用,以实现激励计划与激励对象工作业绩、贡献紧密结合,从而提高管理绩效,实现公司与全体股东利益最大化。

综上,公司和个人考核指标明确,可操作性强,有助于进一步凝聚团队集体奋斗,抓住机遇实现跨越发展,通过实施与产业竞争激烈程度相匹配的股权激励,提高优秀人才的薪酬竞争力、保障公司的长期发展、为股东创造长期价值,同时兼顾了对激励对象约束效果,能够达到本计划的考核目的。

(七)限制性股票激励计划的调整方法和程序

1、限制性股票数量的调整方法

公司股东大会授权公司董事会依据本激励计划所列明的原因调整限制性股票数量和授予价格。若在本激励计划草案公告当日至激励对象完成限制性股票登记期间,公司有资本公积转增股本、派送股票红利、股份拆细、配股或缩股等事项,应对限制性股票数量进行相应的调整。调整方法如下:

(1)资本公积转增股本、派送股票红利、股份拆细

Q=Q0×(1+n)

其中:Q0 为调整前的限制性股票数量;n 为每股的资本公积转增股本、派送股票红利、股份拆细的比率(即每股股票经转增、送股或拆细后增加的股票数量);Q 为调整后的限制性股票数量。

(2)配股

Q=Q0×P1×(1+n)/(P1+P2×n)

其中:Q0 为调整前的限制性股票数量;P1 为股权登记日当日收盘价;P2 为配股价格;n 为配股的比例(即配股的股数与配股前公司总股本的比例);Q 为调整后的限制性股票数量。

(3)缩股

Q=Q0×n

其中:Q0 为调整前的限制性股票数量;n 为缩股比例(即1 股公司股票缩为n 股股票);Q 为调整后的限制性股票数量。

(4)增发、派息

公司在发生增发新股、派息的情况下,限制性股票的数量不做调整。

2、授予价格的调整方法

若在本激励计划草案公告当日至激励对象完成限制性股票登记期间,公司有派息、资本公积转增股本、派送股票红利、股份拆细、配股或缩股等事项,应对限制性股票的授予价格进行相应的调整。调整方法如下:

(1)资本公积转增股本、派送股票红利、股份拆细

P=P0÷(1+n)

其中:P0 为调整前的授予价格;n 为每股的资本公积转增股本、派送股票红利、股份拆细的比率;P 为调整后的授予价格。

(2)配股

P=P0×(P1+P2×n)/[P1×(1+n)]

其中:P0 为调整前的授予价格;P1 为股权登记日当日收盘价;P2 为配股价格;n 为配股的比例(即配股的股数与配股前股份公司总股本的比例);P 为调整后的授予价格。

(3)缩股

P=P0÷n

其中:P0 为调整前的授予价格;n为缩股比例;P 为调整后的授予价格。

(4)派息

P=P0-V

其中:P0 为调整前的授予价格;V 为每股的派息额;P为调整后的授予价格。经派息调整后,P 仍须为正数。

(5)增发

公司在发生增发新股的情况下,限制性股票的授予价格不做调整。

3、限制性股票激励计划调整的程序

当出现前述情况时,应由公司董事会审议通过关于调整限制性股票数量、授予价格的议案。公司应聘请律师就上述调整是否符合《管理办法》、《公司章程》和本激励计划的规定向公司董事会出具专业意见。调整议案经董事会审议通过后,公司应当及时披露董事会决议公告,同时公告律师事务所意见。

(八)限制性股票会计处理

按照《企业会计准则第11号一一股份支付》的规定,公司将在限售期的每个资产负债表日,根据最新取得的可解除限售人数变动、业绩指标完成情况等后续信息,修正预计可解除限售的限制性股票数量,并按照限制性股票授予日的公允价值,将当期取得的服务计入相关成本或费用和资本公积。

1、限制性股票公允价值的计算方法

根据《企业会计准则第 11 号一一股份支付》及《企业会计准则第 22 号一一金融工具确认和计量》的相关规定,公司以 Black-Scholes 模型(B-S 模型)作为定价模型,扣除限制性因素带来的成本后作为限制性股票的公允价值。公司对本次授予的限制性股票的公允价值进行了预测算。具体参数选取如下:

(1)授予日股价:58元/股(假设授予日在2021年10月下旬,股价较本计划草案公告前一日股票交易均价上浮约10%);

(2)有效期分别为:12个月、24个月、36个月(授予登记完成日至每期首个行权日的期限);

(3)波动率分别为:19.13%、22.4427%、23.7305%(采用深证综指最近12个月、24个月、36个月的波动率);

(4)无风险利率:1.50%、2.10%、2.75%(分别采用中国人民银行制定的金融机构1年期、2年期、3年期存款基准利率);

(5)股息率:激励计划就标的股票现金分红除息调整限制性股票授予价格/回购价格,预期股息率为0。

2、限制性股票费用的摊销方法

公司按照相关估值工具确定授予日限制性股票的公允价值,并最终确认本激励计划的股份支付费用,该等费用将在本激励计划的实施过程中按解除限售比例摊销。

由本激励计划产生的激励成本将在经常性损益中列支。假设授予日为2021年10月下旬,则2021年-2024年限制性股票成本摊销情况测算见下表:

说明:1、上述结果并不代表最终的会计成本。实际会计成本除了与实际授予日、授予价格和授予数量相关,还与实际生效和失效的数量有关,同时提请股东注意可能产生的摊薄影响。

2、上述对公司经营成果的影响最终结果将以会计师事务所出具的年度审计报告为准。

公司以目前信息初步估计,在不考虑本激励计划对公司业绩的刺激作用情况下,限制性股票费用的摊销对有效期内各年净利润有所影响,但影响程度不大。若考虑限制性股票激励计划对公司发展产生的正向作用,由此激发管理团队的积极性,提高经营效率,本激励计划带来的公司业绩提升将远高于因其带来的费用增加。

本激励计划授予权益合计需摊销的费用预测见下表:

(九)回购注销的原则

公司按本激励计划规定回购注销限制性股票的,除本激励计划另有约定外,回购价格为授予价格。

1、回购数量的调整方法

激励对象获授的限制性股票完成股份登记后,若公司发生资本公积转增股本、派送股票红利、股份拆细、配股或缩股等影响公司股本总额或公司股票数量事项的,公司应对尚未解除限售的限制性股票的回购数量做相应的调整,调整方法如下:

(1)资本公积转增股本、派送股票红利、股票拆细

Q=Q0×(1+n)

其中:Q0为调整前的限制性股票数量;n 为每股的资本公积转增股本、派送股票红利、股票拆细的比率(即每股股票经转增、送股或拆细后增加的股票数量);Q 为调整后的限制性股票数量。

(2)配股

Q=Q0×P1×(1+n)/(P1+P2×n)

其中:Q0为调整前的限制性股票数量;P1 为股权登记日当日收盘价;P2 为

配股价格;n 为配股的比例(即配股的股数与配股前公司总股本的比例);Q 为调整后的限制性股票数量。

(3)缩股

Q=Q0×n

其中:Q0为调整前的限制性股票数量;n 为缩股比例(即 1 股公司股票缩为 n 股股票);Q 为调整后的限制性股票数量。

(4)派息、增发

公司在发生派息、增发新股的情况下,限制性股票数量不做调整。

2、回购价格的调整方法

激励对象获授的限制性股票完成股份登记后,若公司发生资本公积转增股本、派送股票红利、股份拆细、配股或缩股、派息等影响公司股本总额或公司股票价格事项的,公司应对尚未解除限售的限制性股票的回购价格做相应的调整,调整方法如下:

(1)资本公积转增股本、派送股票红利、股票拆细:

P=P0/(1+n)

其中:P为调整后的每股限制性股票回购价格,P0为每股限制性股票授予价格;n为每股公积金转增股本、派送股票红利、股票拆细的比率(即每股股票经转增、送股或股票拆细后增加的股票数量)。

(2)缩股:P=P0÷n

其中:P为调整后的每股限制性股票回购价格,P0为每股限制性股票授予价格;n为每股的缩股比例(即1股股票缩为n股股票)。

(3)配股:P=P0×(P1+P2×n)/[P1×(1+n)]

其中:P1为股权登记日当天收盘价;P2为配股价格;n为配股的比例(即配股的股数与配股前公司总股本的比例)

(4)派息:P=P0-V

其中:P0为调整前的每股限制性股票回购价格;V为每股的派息额;P为调整后的每股限制性股票回购价格。经派息调整后,P仍须为正数。

(5)增发

公司在发生增发新股的情况下,限制性股票的授予价格不做调整。

3、回购数量及回购价格的调整程序

(1)公司股东大会授权公司董事会依上述已列明的原因调整限制性股票的回购数量、价格。董事会根据上述规定调整后,应及时公告。

(2)因其他原因需要调整限制性股票回购数量、价格的,应经董事会做出决议并经股东大会审议批准。

4、回购注销的程序

公司应及时召开董事会审议根据上述规定进行的回购调整方案,依法将回购股份的方案提交股东大会批准,并及时公告。公司实施回购时,应向证券交易所提出申请,经证券交易所确认后,由中国证券登记结算有限责任公司办理登记结算事宜。

第六章 公司/激励对象发生异动的处理

一、公司发生异动的处理

(一)公司出现下列情形之一的,本激励计划终止实施,激励对象已获授但未行权的股票期权不得行权,由公司注销;已获授但尚未解除限售的限制性股票不得解除限售,由公司按授予价格回购注销:

1、最近一个会计年度财务会计报告被注册会计师出具否定意见或者无法表示意见的审计报告;

2、最近一个会计年度财务报告内部控制被注册会计师出具否定意见或者无法表示意见的审计报告;

3、上市后最近36个月内出现过未按法律法规、公司章程、公开承诺进行利润分配的情形;

4、法律法规规定不得实行股权激励的情形;

5、中国证监会认定的其他需要终止激励计划的情形。

(二)公司出现下列情形之一的,本计划不做变更,按本计划的规定继续执行:

1、公司控制权发生变化

2、公司出现合并、分 立的情形。

(三)公司因信息披露文件有虚假记载、误导性陈述或者重大遗漏,导致不符合权益授予条件或股票期权行权/限制性股票解除限售安排的,未授予的权益不得授予,激励对象已获授但尚未行权的股票期权由公司统一注销;已获授但尚未解除限售的限制性股票由公司统一回购注销,回购价格为授予价格。

激励对象获授的股票期权已行权的/限制性股票已解除限售的,所有激励对象应当返还已获授权益。董事会应当按照前款规定和本激励计划相关安排收回激励对象所得收益。

二、激励对象个人情况发生变化的处理

(一)激励对象在公司内发生正常职务变更,其获授的股票期权/限制性股票完全按照本计划相关规定进行。

(二)激励对象出现以下情形之一的,其已获授但未行权的股票期权不得行权,由公司注销;其已获授但尚未解除限售的限制性股票不得解除限售,由公司按回购价格回购注销:

1、最近 12 个月内被证券交易所认定为不适当人选的;

2、最近 12 个月内被中国证监会及其派出机构认定为不适当人选的;

3、最近 12 个月内因重大违法违规行为被中国证监会及其派出机构行政处罚或者采取市场禁入措施的;

4、具有《公司法》规定的不得担任公司董事、高级管理人员情形的;

5、因触犯法律、违反执业道德、泄露公司机密、失职或渎职等行为损害公司利益或声誉而导致的职务变更,或因前列原因导致公司解除与激励对象劳动关系的;

6、公司董事会认定的其他严重违反公司有关规定或严重损害公司利益的情形的;

7、成为法律、法规规定的其他不得参与上市公司股权激励的人员的;

8、中国证监会认定的其他情形。

(三)激励对象因辞职、公司裁员而不在公司担任相关职务,在情况发生之日,对激励对象已获授但未行权的股票期权不得行权,由公司注销;已获授但尚未解除限售的限制性股票不得解除限售,由公司按回购价格回购注销。

(四)激励对象因退休而离职,其获授的权益将完全按照丧失劳动能力退休前本计划规定的程序进行,其个人绩效考核结果不再纳入行权/解除限售条件。

(五)激励对象因丧失劳动能力而离职,应分以下两种情况处理:

1、激励对象因执行职务而丧失劳动能力而离职的,其获授的权益将完全按照丧失劳动能力前本计划规定的程序进行,其个人绩效考核结果不再纳入行权/解除限售条件。

2、激励对象非因执行职务而丧失劳动能力而离职的,其已获授但未行权的股票期权不得行权,由公司注销;其已获授但尚未解除限售的限制性股票不得解除限售,由公司按回购价格回购注销。

(六)激励对象身故,应分以下两种情况处理:

1、激励对象因执行职务身故的,其获授的权益将由其指定的财产继承人或法定继承人代为持有,已获授但未行权的股票期权、已获授但尚未解除限售的限制性股票按照身故前本计划规定的程序进行,其个人绩效考核结果不再纳入行权/解除限售条件。

2、激励对象非因执行职务身故的,其已获授但未行权的股票期权不得行权,由公司注销;其已获授但尚未解除限售的限制性股票不得解除限售,由公司按回购价格回购注销。

(七)其它未说明的情况由董事会认定,并确定其处理方式。

三、公司与激励对象之间争议的解决

公司与激励对象之间因执行本激励计划及/或双方签订的股权激励协议所发生的或与本激励计划及/或股权激励协议相关的争议或纠纷,双方应通过协商、沟通解决,或通过公司董事会薪酬与考核委员会调解解决。若自争议或纠纷发生之日起 60 日内双方未能通过上述方式解决或通过上述方式未能解决相关争议或纠纷,任何一方均有权向公司所在地有管辖权的人民法院提起诉讼解决。

第七章 附则

一、本激励计划在公司股东大会审议通过后生效;

二、本激励计划由公司董事会负责解释。

科大讯飞股份有限公司

董事会

二○二三年八月十二日

本版导读

  • 科大讯飞股份有限公司2021年 股票期权与限制性股票激励计划 (草案修订稿)摘要 2023-08-12

相关内容

热门资讯

从“要素开放”到“场景开放”丨... 一场900多人的跨国商务年会,12国人员齐聚,从下飞机到入住酒店仅用了25分钟——在上海东方枢纽国际...
闪迪Q2净利润同比暴增673%... IT之家 1 月 30 日消息,当地时间 1 月 29 日,闪迪公司公布了 2026 财年第二季度(...
光大银行[601818]日常公... 本版导读 2026-01-30 2026-01-30 2026-01-30 2026...
铜博科技IPO:曾两次筹备创业... 瑞财经 王敏 1月28日,据港交所官网,江西铜博科技股份有限公司(以下简称“铜博科技”)正式向港交所...
报喜!002985,净利预增超... 今日看点 ▼聚焦一:北摩高科(002985):2025年净利润同比预增1076.16%—1261.8...
史上最大IPO来临:马斯克开始... 史上最大IPO来临,马斯克开始准备殖民火星了。 全球首富马斯克旗下的太空探索技术公司SpaceX正在...
兴业基金徐成城:布局恒生科技,... 来源:中国证券报-中证网 作为银行系公募基金的代表机构,近年来兴业基金在巩固固收投资优势的基础上,以...
搜狐医药 | 印度暴发尼帕疫情... 出品 | 搜狐健康 作者 | 吴施楠 编辑 | 袁月 据《环球时报》、《人民日报》等消息,近日...
原创 “... 斑马消费 徐霁 中国的咖啡用户,对主流咖啡品牌,都有着明确的认知:星巴克是品质的代表,第三空间的不二...
福州达华智能科技股份有限公司2... 本公司及董事会全体成员保证信息披露的内容真实、准确、完整,没有虚假记载、误导性陈述或重大遗漏。 一、...
马斯克或重组商业版图:Spac... 【CNMO科技消息】1月30日,彭博社、路透社等权威媒体披露,马斯克旗下SpaceX正在评估与特斯拉...
原创 持... 手里的股票,连续一两个月在窄幅区间震荡。 涨一点就跌回来,跌一点又拉上去,账户资金来回波动却没实质收...
美“超级航母”最大软肋竟是厕所... 曾在加勒比海参与了针对委内瑞拉总统马杜罗行动的美国海军“超级航母”杰拉尔德·R·福特号航空母舰,因为...
广东世荣兆业股份有限公司 20... 来源:证券日报 证券代码:002016 证券简称:世荣兆业 公告编号:2026-001 本公司及董...
合盛硅业:补充确认110亿元高... 合盛硅业公告称,公司及其子公司阿尔法半导体与杭州市萧山区人民政府及萧山经济技术开发区管理委员会共同推...
如何购买烟花爆竹?长治市市场监... 春节临近 烟花爆竹产品进入消费旺季 为保障广大人民群众生命财产安全 引导大家理性消费 度过一个平安、...
乳腺结节饮食避坑,这些食物少吃... 太原龙城中医医院科普:乳腺结节的形成与内分泌平衡密切相关,而饮食作为影响内分泌的重要因素,对结节的发...
资本市场迎来活跃周期:大金融总... 文|豹《投资者网》吕子禾 2025年,中国经济在结构转型中稳步前行,全年GDP同比增长5%,消费与...
国际金价为何持续上涨? 不到一个月时间,以人民币计价的黄金报价从每克975元附近迅速逼近每克1250元,主要金店的足金饰品报...
郑大一附院培训住培教学秘书 近日,郑州大学第一附属医院(以下简称郑大一附院)举办住院医师规范化培训(简称住培)教学秘书培训班,以...