
近期,有关中植系、中融信托的传闻不断,尤其是中融信托产品逾期的消息更是被市场高度关注。
8月11日晚间,两家A股公司发布公告称,公司购买中融信托的信托产品本金及投资收益尚未收回,存在本息不能全部兑付或者仅部分兑付的风险。
今日上午,有市场传闻称“中植爆雷引发中融信托今天也停兑了”,并称“有投资者买的五矿信托、光大信托等信托产品也通知停兑”。
对此,光大信托和五矿信托在8月11日晚间进行了紧急辟谣。
回应:不影响公司正常经营
8月11日晚间,金博股份和南都物业双双公告:中融信托旗下产品逾期。
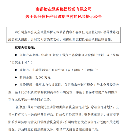
南都物业在公告中表示,公司购买了3000万元的中融-汇聚金1号货币基金集合资金信托计划,但截至公告披露日,公司尚未收到本金及投资收益。鉴于此次投资款项的收回尚存在不确定性,并基于非保本理财产品的性质,存在本息无法全额收回的风险。

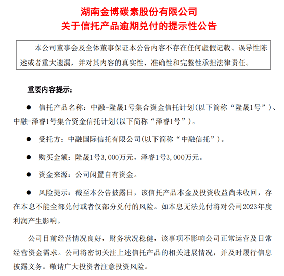
相比南都物业,金博股份购买的金额也更大一些。金博股份在公告中表示,公司共购买了中融信托6000万元的产品,每只各3000万元。截至公告披露日,该信托产品本金及投资收益尚未收回,存在本息不能全部兑付或者仅部分兑付的风险。如本息无法兑付将对公司2023年度利润产生影响。

产品逾期对上市公司影响有多大?
南都物业表示,除上述信托计划外,公司未持有其它中融信托发行产品。目前公司经营正常,财务状况稳定,该事项不影响公司持续运营及日常经营资金需求。
南都物业同时还表示,公司正在积极联系各相关方,督促中融信托尽快向公司兑付投资本金及收益,尽最大努力保障公司利益,同时准备相关材料,通过诉讼等途径以最大程度减少公司的潜在损失。后续公司将加强对使用自有资金投资理财产品的安全评估,严控投资风险,密切关注理财产品的回款进展情况,尽最大努力维护好公司和全体股东的权益。
金博股份也表示,公司在2022年8月10日至12日,通过恒天财富投资管理股份有限公司购买中融信托的隆晟1号和泽睿1号信托产品。公司目前经营情况良好,财务状况稳健,该事项不影响公司正常运营及日常经营资金需求。截至2023年3月31日,公司总资产70.02亿元,资产负债率为12.70%,公司对本次到期的“隆晟1号”和“泽睿1号”产品投资本金总额为6000万元,占公司最近一期期末总资产比例约为0.86%,占公司最近一期期末净资产比例约为0.98%,不影响公司正常经营活动的现金周转。
金博股份还表示,公司董事会将督促公司管理层积极联系各相关方,尽最大努力保障公司利益。加强督促并密切追踪融资人及项目情况,尽快督促有关责任人向公司兑付投资本息,维护好公司和全体股东的权益。
此外,金博股份还指出,公司将加强对投资理财产品的安全评估,经自查,公司目前购买的理财产品均为银行和证券公司风险等级为R1和R2的中低风险产品。
五矿、光大紧急辟谣
天眼查显示,中融信托背后主要有四大股东,分别是经纬纺织机械股份有限公司、中植企业集团有限公司、哈尔滨投资集团有限责任公司和沈阳安泰达商贸有限公司,其中前两大股东持股比例分别为37.47%和32.99%。

而在中融信托逾期兑付的消息之外,光大信托和五矿信托也出现逾期兑付的传言。对此,两家公司也是毫不含糊,双双紧急辟谣。
光大信托公告中表示,就近日网络流传的关于光大信托产品兑付的不实言论,我司作出严正申明:公司管理的信托产品运营正常,均按照信托合同约定进行管理和信托利益分配,对于不实言论和传言公司将依法保留追究法律责任的权利!

五矿信托亦发出声明表示,近日,公司监测到“五矿信托产品停兑”的相关不实言论,公司对此高度重视,已就不实言论采取法律手段,追究造谣者法律责任,以维护公司合法权益。五矿信托称,公司一直秉承投资人利益最大化原则,严格落实监管要求,合规开展经营活动,为客户提供优质产品,从未发行资金池类产品,各项工作正常有序推进,经营保持稳健。
责编:叶舒筠
校对:赵燕
版权声明
证券时报各平台所有原创内容,未经书面授权,任何单位及个人不得转载。我社保留追究相关行为主体法律责任的权利。