
监管最新动态:
1. 坚持稳中求进总基调,扩大国内需求。
2. 扩大和恢复消费政策出台,加快提振国内经济
3. 完善监管规则,提升操作风险管理水平
4. 履行数据安全保护义务,加强业务数据安全管理。
行业热点专题:
1. 【汽车金融】扩大汽车消费,提振国内经济。
2. 【房产金融】金融支持房产政策延期,助力市场平稳健康发展。
3. 【科技金融】金融支持科技创新,做强做优实体经济。
4. 【民间投资】聚焦重点领域,调动民间投资积极性。
5. 【金融科技】促进生成式人工智能健康发展,推动银行业务创新。
6. 【数字货币】数字人民币功能持续更新,稳步扩大应用场景。
促进生成式人工智能健康发展,推动银行业务创新
2023年7月10日,国家网信办联合国家发展改革委、工业和信息化部等七部门公布《生成式人工智能服务管理暂行办法》(以下称《办法3》),自2023年8月15日起施行。国家网信办有关负责人就《办法3》相关问题回答了记者提问。
《办法3》对促进生成式人工智能健康发展的考虑因素包括:
安永认为:商业银行可以根据自身的科技能力选择适合的方式探索生成式人工智能对于业务的应用:对于拥有较强科技能力的大型银行可以尝试自行研发大语言模型;中等规模银行可以与研究机构和科技公司共同研发大语言模型、进行应用探索;规模较小的银行可以加入科技公司的大语言模型生态,实现共创。
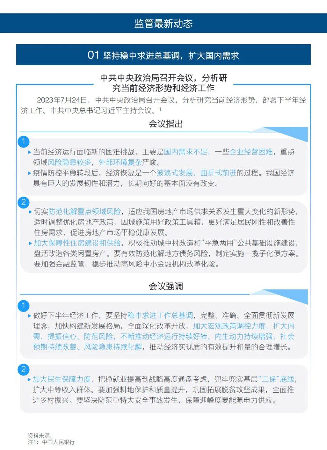
1)坚持稳中求进总基调,扩大国内需求
中共中央政治局召开会议,分析研究当前经济形势和经济工作
2023年7月24日,中共中央政治局召开会议,分析研究当前经济形势,部署下半年经济工作。中共中央总书记习近平主持会议。

2)扩大和恢复消费政策出台,加快提振国内经济
国务院办公厅转发国家发展改革委关于恢复和扩大消费措施的通知
2023年7月31日,《国务院办公厅转发国家发展改革委关于恢复和扩大消费措施的通知》对外公布。中国国家发改委《关于恢复和扩大消费的措施》要求把恢复和扩大消费摆在优先位置,并推出二十条相关措施。

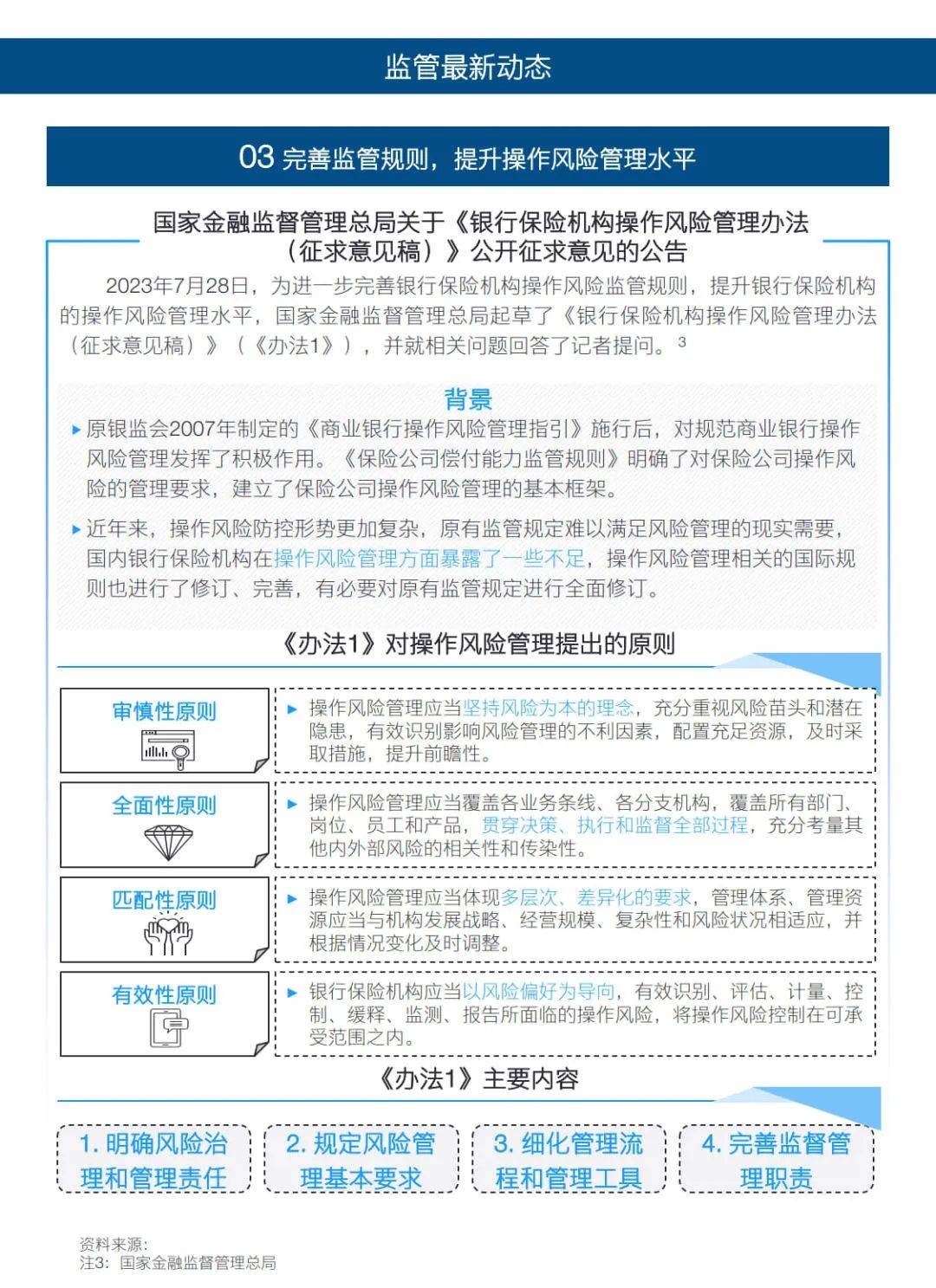
3)完善监管规则,提升操作风险管理水平
国家金融监督管理总局关于《银行保险机构操作风险管理办法(征求意见稿)》公开征求意见的公告
2023年7月28日,为进一步完善银行保险机构操作风险监管规则,提升银行保险机构的操作风险管理水平,国家金融监督管理总局起草了《银行保险机构操作风险管理办法(征求意见稿)》(《办法1》),并就相关问题回答了记者提问。

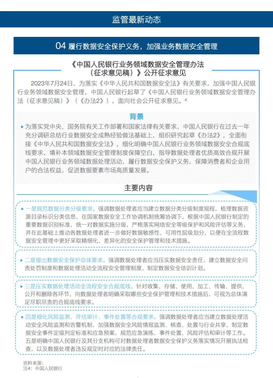
4)履行数据安全保护义务,加强业务数据安全管理
《中国人民银行业务领域数据安全管理办法(征求意见稿)》公开征求意见
2023年7月24日,为落实《中华人民共和国数据安全法》有关要求,加强中国人民银行业务领域数据安全管理,中国人民银行起草了《中国人民银行业务领域数据安全管理办法(征求意见稿)》(《办法2》),面向社会公开征求意见。

1)【汽车金融】扩大汽车消费,提振国内经济
国家发展改革委等部门印发《关于促进汽车消费的若干措施》的通知
2023年7月20日,为进一步稳定和扩大汽车消费,促进消费持续恢复,国家发展改革委会同有关部门和单位研究制定《关于促进汽车消费的若干措施》。

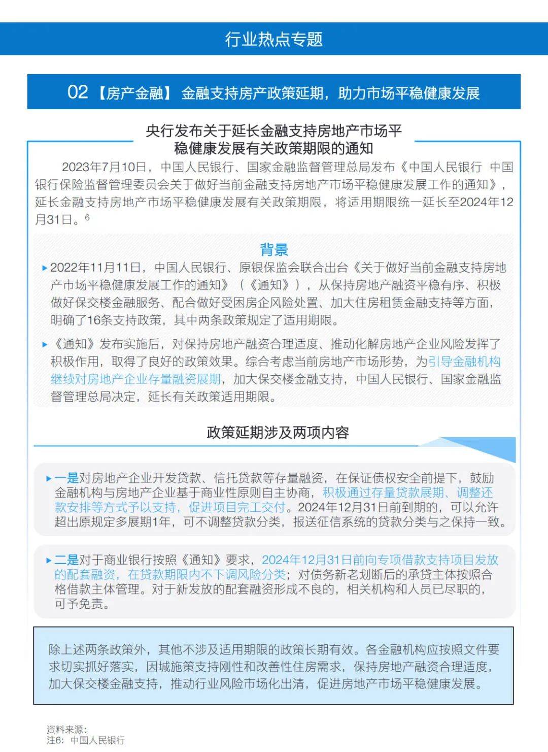
2)【房产金融】金融支持房产政策延期,助力市场平稳健康发展
央行发布关于延长金融支持房地产市场平稳健康发展有关政策期限的通知
2023年7月10日,中国人民银行、国家金融监督管理总局发布《中国人民银行 中国银行保险监督管理委员会关于做好当前金融支持房地产市场平稳健康发展工作的通知》,延长金融支持房地产市场平稳健康发展有关政策期限,将适用期限统一延长至2024年12月31日。

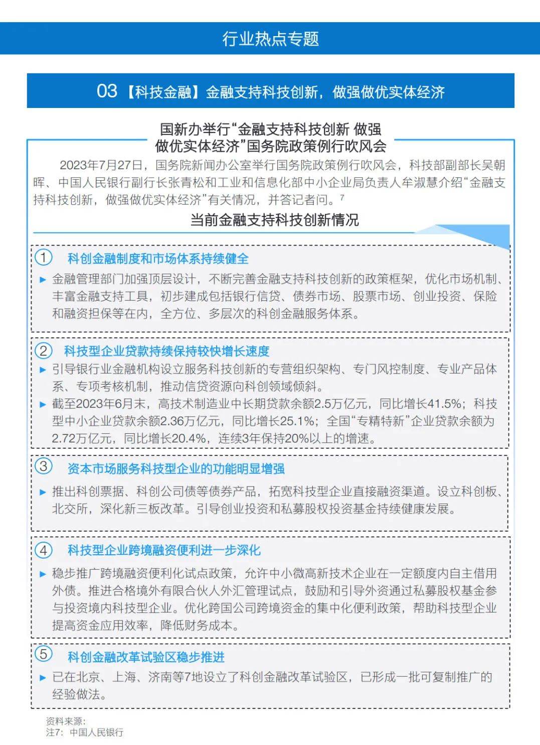
3)【科技金融】金融支持科技创新,做强做优实体经济
国新办举行“金融支持科技创新 做强做优实体经济”国务院政策例行吹风会
2023年7月27日,国务院新闻办公室举行国务院政策例行吹风会,科技部副部长吴朝晖、中国人民银行副行长张青松和工业和信息化部中小企业局负责人牟淑慧介绍“金融支持科技创新,做强做优实体经济”有关情况,并答记者问。

4)【民间投资】聚焦重点领域,调动民间投资积极性
国家发展改革委发布进一步抓好抓实促进民间投资工作努力调动民间投资积极性的通知
2023年7月24日,为深入贯彻落实党中央、国务院部署,国家发展改革委发布《关于进一步抓好抓实促进民间投资工作努力调动民间投资积极性的通知》,从明确工作目标、聚焦重点领域、健全保障机制、营造良好环境等4方面提出17项工作措施,努力实现促进民间投资发展各项工作目标。

5)【金融科技】促进生成式人工智能健康发展,推动银行业务创新
七部门联合公布《生成式人工智能服务管理暂行办法》
2023年7月10日,国家网信办联合国家发展改革委、工业和信息化部等七部门公布《生成式人工智能服务管理暂行办法》(以下称《办法3》),自2023年8月15日起施行。国家网信办有关负责人就《办法3》相关问题回答了记者提问。

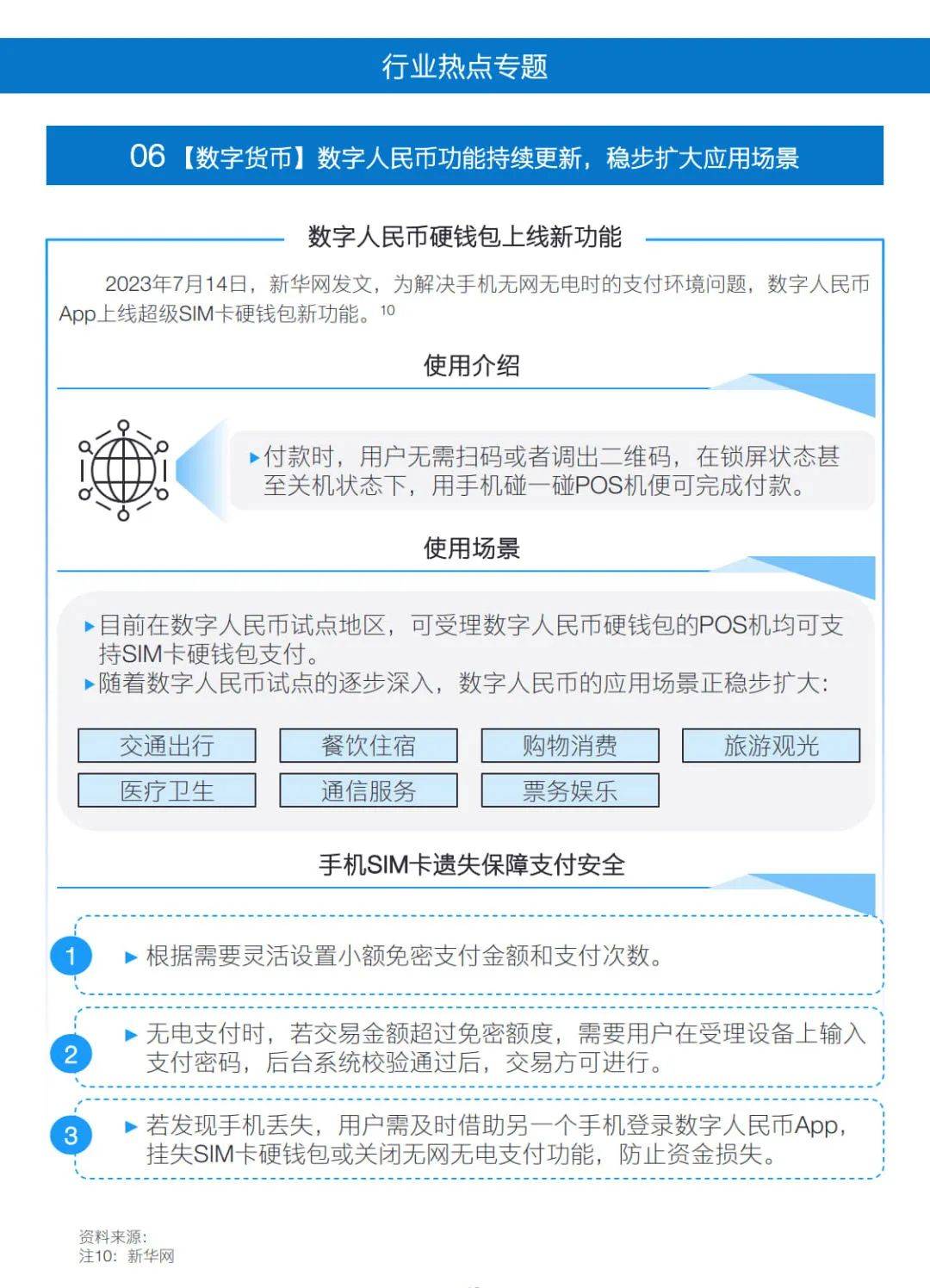
6)【数字货币】数字人民币功能持续更新,稳步扩大应用场景
数字人民币硬钱包上线新功能
2023年7月14日,新华网发文,为解决手机无网无电时的支付环境问题,数字人民币App上线超级SIM卡硬钱包新功能。

安永-博智隆团队与客户协作,应对各种复杂情况,协助他们重整生态系统,重塑业务组合,重塑自我,实现更美好的未来。借助全球互联与规模,团队着重战略实现——协助企业首席执行官制定和实施战略,以在业务转型时更好应对挑战,同时最大程度抓住机遇。安永-博智隆团队从构想到实施,协助企业促进长期的价值,建设更美好的商业世界。安永-博智隆是一个品牌,全球各地多家安永成员机构在该品牌下提供战略性咨询服务。如欲了解更多,请访问ey.com/parthenon
安永-博智隆在2021年至2023年Vault全球战略咨询公司排行榜当中连续名列前五。
往期推荐
银行业月度行业观察 | 陆家嘴金融论坛隆重召开,银行业如何加速突围?
银行业月度行业观察 | 国家金融监督管理总局正式挂牌,银行业如何统筹谋划?
银行业月度行业观察 | 金融及经济稳步回升,银行业如何顺势突围?
银行业月度行业观察 | 中央持续深化机构改革,银行业如何寻求突破?
银行业月度行业观察 | 金融市场工作会议召开,银行如何统筹兼顾?
银行业月度行业观察 | 2023年经济工作部署出炉,银行如何乘势而上?
银行业月度行业观察 | 稳经济措施接连部署,银行如何奋力推进?
本文是为提供一般信息的用途所撰写,并非旨在成为可依赖的会计、税务、法律或其他专业意见。请向您的顾问获取具体意见。