
图片来源@视觉中国
文 | 产业家,作者 | 思杭 ,编辑 | 皮爷
“从经济角度讲,整个金融业的数字化进程并非匀速;从技术角度讲,催化剂的出现会加速行业驶向数字化深水区。而大模型正是过去十年最强的‘催化剂’。”恒生电子首席科学家告诉我们。
大模型正在成为推进金融业数字化的第二波浪潮。
2013年,互联网金融腾空出世。此后十年,金融产业共经历过两次由AI带来的革命。
第一场革命的主角是辨别式AI,比如帮助金融机构更好地进行智能分析与决策。在当时,互联网金融正处于浪潮之巅,金融无纸化、在线化、移动化、远程化,都促进了金融产业链的变革与创新。
在第一波AI浪潮中,最为显著的改变是,以银行为代表的金融产业经历了新旧范式的转变。
然而,这一波金融产业革命进行得并不彻底。虽然“金融信任”的号角早已吹响,但在金融业,数字化接受程度不高。人工智能的利好,也并未充分得利用在金融业。
这其中,有技术问题,也有合规因素,更有行业壁垒等种种原因,都阻碍着金融产业革命的到来。直到2023年,大模型让局面发生了些许变化。
客观来看,生成式AI的到来,让行业正在重拾“金融信任”。
大模型在金融业是刚需吗?
当下,金融机构对数字化的接受程度普遍较低,全面实现数字化的难度也较大。但全流程的数字化,正是金融机构引入大模型的前提。如果仍仅停留在工具层应用,大模型无法更好地赋能产业发展,其颠覆性不大。
恒生电子告诉我们,“如果将金融机构的数字化转型成熟度分为0到5级,其中0级代表刚起步阶段,而5级表示完全以数据驱动的商业模式。目前大多数金融机构处于2级和3级的水平,少量机构已经达到4级,甚至有一些局部达到5级。”
在所有金融机构中,“数字化转型表现最优异的是银行,尤其是头部银行,其次是券商。”
之所以银行的数字化接受程度最高,是因为银行涉及到很多客户服务和风险监控的场景。券商则不同,其更多的应用场景在智能决策方面。这两类不同的场景恰恰是辨别式AI与生成式AI各自擅长的领域。
具体来看,辨别式AI是直接将输入映射到输出上,通过学习输入数据的特征来预测输出标签,而在输入与输出之间,并没有生成式AI的增强学习的过程中。因此,辨别式AI更多用于分类、回归等任务,比如图像识别和语音识别。
生成式AI则有所不同。其最大的优势就在于增强学习的过程。生成式AI可以从已有数据中学习样本的统计特征,并在此基础上生成新的数据。因此,在金融场景下,更适合进行智能决策,通过大模型中输入的金融知识和新闻等知识,从而给出业务营销、风险投资等建议。
这意味着,在AI大模型的加持下,在金融行业里会出现一些之前没有的变化。
正如白硕所言,大模型是多年来对金融业影响最为直观的“催化剂”,相比于元宇宙、区块链等技术,大模型更能深入到垂直领域,颠覆产业,带来实际价值。其中,最为直观的影响是给原有的岗位带来全新的工作方式。
“比如像数据分析师岗位的变化就很突出。在投资研究领域,数据分析师需要根据财务报表、公开资讯、研报等公开数据进行数据分析形成内容。大模型在这样的数据处理能力上表现很好,可以替代一部分的岗位工作。”白硕这样告诉产业家。
然而,由于大模型在精度、时效性、专业性等方面还有明显缺陷,当前在金融业还很难实现更深的价值。目前,大模型更多能起到的还是提供一个人机非常友好的交互能力,在金融专业工作中还是需要专业人力完成。
可以说,想象力丰富之余,就当下而言,大模型对金融行业带来的更为实际价值,更多体现在一些交互性更强的场景。
已经有银行开始行动。今年3月,工商银行基于昇腾AI,发布了首个金融行业通用模型。在发布会上,工行宣布该模型已应用在客户服务、风险防控、运营管理领域。比如,工行应用该模型支撑智能客服接听客户来电;再比如,利用金融大模型,对工业工程融资项目建设进行进度监测。
或者也可以说,大模型对金融行业的意义,在加速数智化和重拾“金融信任”之前,更鲜明的变化是长尾场景落地。
金融大模型走到哪了?
半年时间,互联网大厂已全部入局;银行、券商等金融机构也纷纷下场。
金融大模型之所以被称为“塔尖技术”,其难点不仅在于技术和合规,更在于数据和领域经验。也就是说,金融大模型的搭建并非可以一蹴而就,而需要具备一定的条件。
以互联网大厂为例,百度、腾讯、阿里和360凭借其多年对抗黑灰产的经验和在AI领域的深耕,可以算得上最有条件做金融大模型的佼佼者。
最先有所动作的是度小满。5月26日,度小满正式开源中文金融大模型“轩辕”。与文心一言不同的是,轩辕大模型是度小满在金融领域长期深耕的结果,并拥有更多高质量的可训练数据。对金融大模型而言,金融领域的数据质量直接决定了轩辕大模型的各方面表现。
另外,从参数量来看,据官方介绍,轩辕大模型是在1760亿参数的Bloom大模型基础上训练而来,且轩辕还融合了金融名词理解、金融市场评论、金融数据分析和金融新闻理解等数据。
其次传出风声的是蚂蚁集团。6月21日有消息称,蚂蚁集团的技术研发团队正在自研语言和多模态大模型,内部命名为“贞仪”。对此,蚂蚁集团的回应是“消息属实”。
蚂蚁集团的底气一方面来源于支付宝在金融领域的多年行业经验;另一方面来源于从2015年蚂蚁集团在可信AI技术研究的投入。2016年,蚂蚁集团全面启动AI智能风控防御战略,目前已在反欺诈、反洗钱、反盗用、企业联合风控、数据隐私保护等多场景落地。近两年,蚂蚁集团更是加紧AI领域的布局。
早在2019年清华AI研究院基础理论研究中心成立,该中心首席科学家朱军及其团队同期发布了第三代人工智能平台RealAI,并与金融、工业制造等行业应用深度结合。而就在蚂蚁集团传出自研“贞仪”的前两日,由朱军带领的新团队完成了近亿级天使轮融资,由蚂蚁集团领投。
最后,腾讯和360也在近日联合信通院编制国内金融大模型标准。对于腾讯而言,过去20多年黑灰产对抗经验加上上千个真实业务场景,这些都让腾讯具备了最真实的行业数据。而向来有着“安全卫士”称号的360也不例外。
除了互联网厂商,在金融领域大模型方向布局的还有数据库厂商,比如星环科技。
对于金融大模型的搭建,数据库厂商与互联网厂商走的是两条完全不同的路线。星环科技的优势有两方面。
第一是工艺,即在模型训练过程中涉及到的数据“清洗”等加工处理。作为数据库厂商,星环科技对于数据处理有着一套严密的方法论,尤其是针对金融领域特有的异构数据。
对此,星环科技在自研金融大模型“无涯Infinity”的同时,还提供了一站式的企业自建大语言模型工具链。该工具链了包含了与大语言模型应用落地紧密相连的向量数据库Hippo,以及一系列针对数据库底层处理技术。其中,最值得注意的是向量数据库Hippo。
在金融领域,数据时效性是大模型落地挑战之一。如何将突发事件和金融资讯等实时数据输入到大模型中,直接关乎着金融大模型能否准确地进行分析决策。而向量数据库正是解决该问题的关键。
星环科技的第二大优势则是其长期深耕于金融领域沉淀下来的领域数据和行业know-how。
尽管互联网厂商与数据库厂商各占据行业经验和模型工艺的优势,但最具备搭建金融大模型的应该非垂直类厂商莫属。因为这类厂商有着较高的训练模型的数据,比如致力于提供金融数字化解决方案的厂商「恒生电子」。
6月28日,恒生电子对外发布金融行业大模型LightGPT。据了解,该模型使用了超4000亿tokens的金融领域数据(包括资讯、公告、研报、结构化数据等)和超过400亿tokens的语种强化数据(包括金融教材、金融百科、政府报告、法规条例等),并支持超过80+金融专属任务指令微调,从而加强LightGPT在专业领域的理解能力。
白硕表示,对于金融大模型,最为重要的是数据质量,即大模型训练的数据量大小和数据质量,因为这关系到大模型能够输出什么。在底层技术相差无几的情况下,数据质量才是关键。其次是工程化能力和行业经验。其中,工程化能力包括对数据的选择、清洗和改造等工作,比如当大模型表现不尽如人意或出现问题时,厂商知道如何判断缺哪些数据,需要补充哪些数据,从而提高大模型数据质量。
然而,在金融大模型落地过程中,最不容忽视的挑战是安全问题,即公有云与本地部署之间取舍。
在金融领域,很多数据涉及合规、隐私安全,甚至监管问题,无法公开,因此很难上云。比如工商银行、农业银行、邮储银行、中信银行、兴业银行、江苏银行、苏州银行等多家银行和券商都已选择接入通用大模型,即以本地部署方式构建专属领域的大模型。
既选择了本地部署的方式,就必然会面临一些难点,如算力挑战、参数量问题等。选择本地部署的金融机构是否有足够的算力是一方面,另一方面是参数量是否够大,如果参数量不够,即使输入高质量数据,大模型也无法“涌现”。
种种原因,让入局金融大模型的厂商面临重重阻碍。
向产业纵深处探寻价值
但问题仍然很多,即使在金融业较为发达的海外,大模型的落地仍是一大挑战。

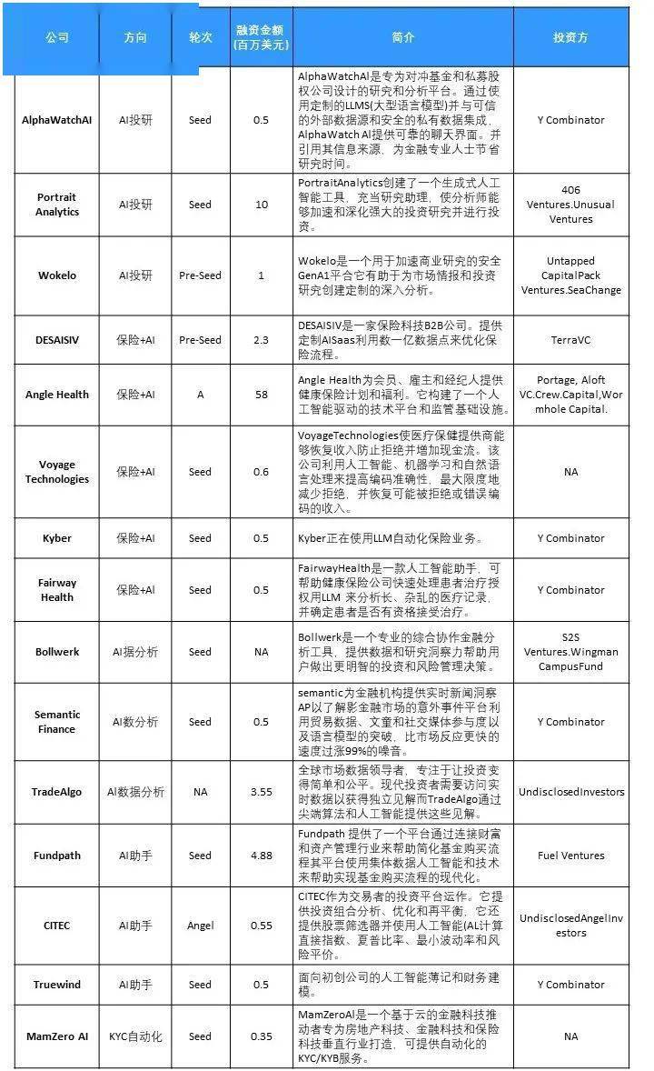
来源:Atom Capital
从上图不难看出,创业公司融资金额普遍较小;且除了较为知名的YC,明星资本不多。
在国内,至少目前来看,精准度、时效性和安全性是金融大模型在落地过程中面临的三大挑战。
从精准度来讲,大模型在专业领域,尤其涉及到民生经济的问题时,还无法给出专家级的答案。白硕向产业家说道,“从技术原理上,我们不认为AGI能长出某个领域的专业能力,专业的事情还需要交给专家。但大模型能提供的是人机对接能力,如果两者相结合就可以发挥出更大的作用。”
另一大挑战在时效性上。数据产生的过程本身是流动的,市场上的数据讲精准、讲质量,也讲时效。“从数据时效性方面来讲,大模型的训练周期本身就决定了不可能具有时效性,所以补充时效性很强的数据则是金融大模型的必备条件。”现在很多自研金融大模型的厂商都使用了向量数据库的手段来实现这一难题。
最后,也是当前领域大模型所面临的最重要的挑战,即数据安全问题。由于大模型所收集的数据来源于公开数据,行业大模型需要的是领域数据,甚至是一些不在公开渠道上的研究报告、论文等专有数据。
对此,部分企业、机构的做法是将数据选择公开出来,但更多的则是选择将大模型部署在本地。而这就引出了另一个问题,算力挑战、参数量问题、工程算法等方面的技术问题能否得到解决。
在白硕的观察中,一些语言能力的差距,在2~3年内可以得到解决,不同大模型能力之间的差距也可以拉齐。剩下的问题则要看大模型能否扎在更深的产业中去提供价值。
从当前金融大模型的应用场景来看,提供的价值更多停留在工具层。具体而言,金融大模型在传统AI模型的基础上更进一步,利用高质量的知识数据和智能属性,应用于交互性强的场景。
但从更大的视角来看,随着金融大模型标准的落地,数据合规、隐私安全和训练工艺等问题一一得到解决,金融大模型会撬动更多的岗位,也会提升人的价值。在精准度、时效性和安全性等挑战被消除后,金融大模型会与“专家”一起,解决当下无法解决的问题,带来更大的产业价值。
金融大模型的难点在于,能否在产业中扎得更深;其颠覆性也更建立在,纵深到产业中去,赋能金融行业的数字化发展。