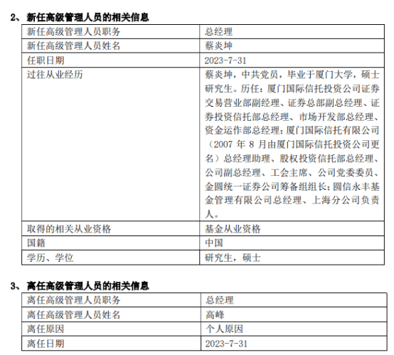
8月2日,瑞达基金管理有限公司(以下简称:瑞达基金)发布《瑞达基金管理有限公司基金行业高级管理人员变更公告》显示,瑞达基金原总经理高峰因个人原因于7月31日离任,而新任总经理蔡炎坤同日上任。公开资料显示,这已经是瑞达基金成立三年来经历的第五任总经理。此外,瑞达基金还经历了三任董事长。

Wind数据统计,截至8月9日,今年来,已有共143家基金公司中231名高管出现变动。其中,董事长变动人数51位,涉及30家公司;总经理变动人数58位,涉及31家公司;副总经理变动人数84位,涉及74家公司。
关于高管频繁变动、产品业绩不佳等问题,发现网向瑞达基金发送采访函请求释疑,然而截至发稿时间,公司未能给出合理解释。
三年七任高管 瑞达基金良帅难觅
瑞达基金成立于2020年3月24日,为瑞达期货股份有限公司全资持有的子公司。成立之初,公司的总经理为徐剑钧,然而不到一年时间,2020年12月31日徐剑钧便因个人原因离任,由夏萌接任总经理。
夏萌出任总经理一年零两个月,期间,瑞达基金2021年亏损964.2万元,公司的管理规模自两只基金发行后也一路下滑。2022年3月30日,夏萌因个人原因离任,转代任公司督察长,截至2022年一季度末,瑞达基金的规模仅剩1.53亿元。
在此期间,2021年10月23日,原瑞达基金董事长刘世鹏因身体原因离任,李湧成为新任董事长。而李湧的任期仅有一年又一个月,便再于2022年10月25日因个人原因离任。新任的董事长徐志谋于2022年10月26日上任。
值得注意的是,李湧任董事长期间还代任总经理,但代任时长也仅有两个季度,期间瑞达基金旗下产品表现不佳,管理规模也进一步下滑至1.1亿元。2022年9月29日,瑞达基金宣布由高峰就任总经理,终止了李湧的代任。
而在这之后不到一年,2023年7月31日,高峰也因个人原因离任,同日上任的是圆信永丰基金的前总经理蔡炎坤。
据了解,高峰曾先后在宝盈基金、北信瑞丰基金、红土创新基金、富荣基金任职,在任期内,瑞达基金的资产总规模并未发生明显变化。截至今年二季度末,公司规模1.11亿元,与2022年三季度末1.1亿元的规模基本持平。

图源:《瑞达基金管理有限公司基金行业高级管理人员变更公告》
蔡炎坤为厦门大学的硕士研究生,曾在厦门国际信托投资公司证券、厦门国际信托有限公司、圆信永丰基金管理有限公司等任职。Wind数据显示,蔡炎坤在圆信永丰基金任职期间,公司管理规模从2019年二季度末的175.85亿元,到2022年二季度末,达403.32亿元的最高点。截至今年二季度末,圆信永丰在管公募资产规模为346.61亿元。
业内人士认为,近年来公募基金行业竞争激烈,对基金公司以及管理人员的能力要求也在提高,若高管在决策的时候出现失误,或者在公司内部管理、风控方面出现问题,就有可能导致公司的高管变动。
从业绩来看,瑞达基金2021年与2022年的营业利润分别为-964.2万元、-1384.79万元,两年共亏损2348.99万元,净利润同比下跌33.18%。
从管理规模来看,瑞达基金成立三年来共发行了4只基金产品,均为偏股混合型产品。而除了前两只基金发行时公司管理规模有所增长,近年来瑞达基金的管理规模一直处于下滑趋势。
值得注意的是,瑞达基金后两只发起式基金产品分别成立于2022年5月17日和2023年4月14日,恰好是公司前两任总经理李湧和高峰任职期间。而李湧于2022年9月29日离任,高峰则于2023年7月31日离任。

图源:wind
越发新品管理规模反而越小,公司连年亏损,对于瑞达基金来说,更换高管也许就是最直接的解决办法。不过,新上任的总经理蔡炎坤能否提升瑞达基金的管理规模和业绩,还有待观察。
全线亏损 九年老将难扛大梁
瑞达基金目前共有四只基金,其中三只都由基金经理袁忠伟管理,仅有一只2023年4月新成立的基金由2022年1月加入瑞达基金的杜宇管理。
基金经理袁忠伟2021年1月加入瑞达基金,是瑞达基金的第一位基金经理,其有着证券从业23年、投资管理9.8年的经验。在瑞达基金创立以来至杜宇加入的两年时间里,他也是公司唯一的一名基金经理。
然而,截至8月9日,袁忠伟在管基金任职回报分别为-12.08%、-35.81%、-24.29%,年化回报分别为-5.77%、-19.27%、-20.24%。

图源:wind
瑞达鑫红量化2022年的年报显示,该产品近一年A份额净值增长为-28.6%,C份额净值增长为-28.95%,近一年合计亏损3662万元。而2021年7月基金成立至2021年末的亏损为2352万元。然而,该基金成立时募集资金为2.44亿元,至今年二季度,已经仅剩0.39亿元。

图源:瑞达鑫红量化6个月持有2022年年度报告
规模更为迷你的是后发行的两只发起式基金。wind数据显示,目前由袁忠伟和杜宇共同管理的瑞达策略优选于2022年5月17日成立,该基金截至8月9日成立以来已亏损24.29%,规模减少至855万元。
瑞达策略优选的2022年年报显示,该产品自基金合同生效至2022年年末,跑输基准收益率14%以上,共亏损156.45万元。然而在前一只基金表现不佳的基础上,2023年4月14日,瑞达基金又发行了瑞达先进制造混合型发起式证券投资基金,由曾参与瑞达策略优选管理的杜宇单独管理。截至8月9日,该基金成立以来的回报为-0.72%。
公开资料显示,瑞达基金目前旗下共有4只基金,都为偏股混合型基金。今年来,部分产品业绩有所回暖。除成立不足半年的瑞达先进制造,其余三只基金截至8月9日的回报分别为7.04%、-1.69%、-11.10%,同期同类排名为285/3545、1247/3545、2881/3545。
但值得注意的是,瑞达基金旗下产品都存在规模不足的问题。其中2021年6月成立的瑞达行业轮动当季度亏损19.56%,当季度基金规模蒸发1.5亿元。晚一个月成立的瑞达鑫红量化也在6个月持有期后规模骤降,2023年二季度末仅剩0.39亿元。目前,瑞达基金旗下所有基金规模合计1.1亿元。
业内人士表示,瑞达基金由于成立时间短,加上近两年市场大环境欠佳,在发展上面临着一定的困境,发展空间仍有待发掘。
(记者 罗雪峰 财经研究员 孙霖)
下一篇:多只医药ETF获得大额净申购