
图片来源@视觉中国
文|vb动脉网
眼科行业正在迎来巨变时刻。
这一年多以来,无论是欧普康视定增15亿元拓展视光终端市场(眼科诊所和视光中心),还是爱尔眼科在股东大会上表示要“建设1000家视光诊所”,以及华厦眼科计划新建200家视光中心,无一不在表明行业巨头对眼视光市场的重视。
在资本端,投资机构也表现出极大的投资热情。在近期花真金白银出手的就有创新工场、淡马锡、璟沃投资、蓝驰创投、清池资本、睿盟希资本、泰康人寿、曜金资本等一众机构,包括贝瞳少儿眼科、睿视科技、艾康特、NovaSight等企业拿下了融资。
毫无疑问,围绕眼视光业务,一场“大战”正式打响。
“眼视光是消费级医疗中难得的具有易标准化、易规模化、易资本化的细分领域,具有很大的市场增长空间。”医疗行业资深投资人蔡雯鑫告诉动脉网,在美国,视光业务已比较成熟,行业内门诊数量超过500家的连锁视光机构有8家,而中国目前视光服务机构整体加起来还不到3000家。
这意味着,眼视光服务领域也能跑出新的独角兽企业,或者眼科巨头们通过布局该业务能再造一个“爱尔眼科”“华厦眼科”。
视光业务为何如此火热?各家企业有怎样的战略考量?落地实践又做得如何?行业未来会如何演进?针对这些问题,动脉网通过访谈行业人士和梳理相关资料,以求一窥问题的答案。
百店、千店计划频出,眼科巨头们为何重仓视光业务?
在视光业务的拓展上,眼科巨头们“快马加鞭”。
今年年中,爱尔眼科董事长陈邦在股东大会上强调:“我们一直在探索符合公司发展的视光诊所模式。目前来说,我们的模式已经很成功了,可以大量复制。首期定了1000家的目标,未来会视情况不断发展。”此话一出,视光门诊业务引起行业广泛关注。
不仅爱尔眼科,包括何氏眼科、华厦眼科等在内的行业巨头都在视光业务上快速推进。比如华厦眼科董事长苏庆灿在今年4月初就提到,未来五年华厦管理的连锁视光中心数量要达到200家,且重点布局人口较多、经济较发达、消费能力较强的城市;何氏眼科在今年5月的业绩发布会上,也表示计划新设视光中心30家左右。
眼科上游端也在发力视光业务。如欧普康视目前已经布局200多家视光终端,并计划建立1300家视光中心;爱博医疗的触角也延伸至此,其参股的炯炯眼科已开始运营,青少年近视防控、医学验光配镜等是诊所主要项目。
百店、千店计划频出背后,视光门诊为何如此受到眼科巨头们的重视?要知道,视光业务一直是眼科行业的重要板块。
这里需要提到的是,布局视光服务的方式主要有三种:一是院内的视光门诊、视光中心或医学验光配镜中心;二是院外的视光中心,配备验光师等专业人员;三是院外的视光门诊或诊所,需要取得《医疗机构执业许可证》。
而当下,正是眼科巨头们发力院外视光门诊或诊所,以及视光中心的关键时期。
一方面,是因为视光业务的高爆发性。根据国家卫健委数据和国家统计局数据测算,2022年我国屈光不正患者超7亿人,占全国人口数量的近50%;干眼症患者近3.6亿人,占全国人口数量的近30%。此外,视疲劳、斜弱视等眼视光健康问题也很普遍。巨大的需求撑起了一个广阔的蓝海市场。灼识咨询预测,2025年我国医学视光市场规模将达到500亿元,2020-2025年CAGR(复合年均增长率)为14.6%。
在业务上,眼科巨头们已经迅速跟进。根据各大上市公司年报披露,2022年,爱尔眼科、何氏眼科、普瑞眼科、希玛眼科、华厦眼科的视光服务项目分别占到了营收的23.5%、36.7%、15.10%、9.30%、12.27%,成为营收重要支撑点和增长极。

部分上市企业视光业务收入在整体营收中的占比动脉网根据公开资料制图
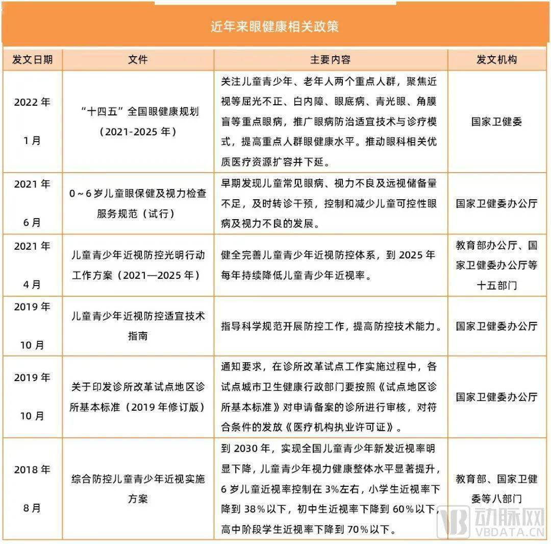
更重要的是,得益于诊所备案制的放开,以及政策对眼健康行业的持续加码,使视光中心、眼视光诊所迅速起势,成为眼科巨头快速触达更多眼健康问题用户的“前站”。

动脉网根据公开资料制图
“在以前,眼科消费主要囊括医院的严肃医疗服务和眼镜店的验光与配镜服务两种,前者是‘看病’,后者是‘配眼镜’,中间缺少为用户提供更好的眼视光医学服务的机构。”医疗行业资深投资人蔡雯鑫表示。
具体来说,过往眼科医院为了能延展到视力矫正领域,会把相关业务独立出去成立验光配镜中心,但问题是无法提供成体系的视光医疗服务;而对于眼镜店而言,由于没有医疗资质,不能做如散瞳验光这种医院才能做的检查项目,市场因此迫切需要具备相关资质的专业视光机构。
眼视光诊所正好弥补了这一问题,其是用医疗的方法矫正近视、远视、斜弱视等视力问题,承担了基础诊断、眼健康监测、流动转诊、预防矫正康复等任务,和以手术为主的眼科医院形成了有益互补。
例如华厦眼科就在同一城市里的多处核心商圈开设多家视光中心,以实现城市重点人流聚集和覆盖,从而扩大眼视光服务受众群体。同时,视光中心可提供基础的眼科检查,对有进一步就诊需求的患者,可为医院导流。
在爱尔眼科的构想里,视光诊所的落地,是其打造1小时眼健康诊疗圈的关键一环。以爱尔眼科在甘肃的布局为例,兰州爱尔眼视光诊所就依托爱尔眼科医院集团和兰州爱尔眼科医院、甘肃爱尔眼视光医院的医疗资源,借力爱尔眼科“一城两院多门诊”,以及百余家医联体联盟单位的眼健康生态格局,为当地市区的居民提供1小时以内可触达的高质量眼健康服务。
此外,作为非医保服务,屈光项目等视光业务无须依赖医保,而白内障、眼底、眼表等亚专科下的诊疗服务项目需通过医保结算,受医保控费政策影响,这些项目的收入增速普遍放缓,短期内面临一定的收入增长压力。
综上可以看到,眼视光市场在庞大的需求和政策的助推下,正在乘风起势。敏锐的眼科巨头们自然不会错过行业发展的黄金机遇期,纷纷下场推出百店、千店计划。
随着越来越多的参与者加入,视光领域也到了转折时刻。
视光大战“爆发”,市场格局正在生变
一场围绕着视光业务的大战正在“爆发”。
眼科巨头们的入局,使得视光诊所快速增加,这对传统的眼镜零售企业带来了冲击。原因在于,视光诊所在进行斜弱视诊断治疗、眼健康问题的筛查外,非常重要的业务就是验光配镜,这与眼镜零售企业形成了直接竞争。
“与眼镜零售企业相比,视光诊所在资质、专业人才、工作流程、产品等方面有更大的优势。”眼科行业“老兵”管小琳告诉动脉网,眼科医院与视光诊所还能互相导流,在医生、设备上实现共享。“可以说视光诊所的出现对眼镜零售企业形成了降维打击。”
根据艾瑞咨询发布的《2021年中国眼镜镜片行业白皮书》调研显示,有60.8%的消费者对眼镜零售店的验光、配镜等专业服务的认可度不及眼科医院和眼视光诊所。

图片来源:艾瑞咨询《2021年中国眼镜镜片行业白皮书》
在这样的情况下,传统眼镜零售企业不得不谋求转型升级,开始尝试着向视光中心和眼科诊所等延伸,由单纯的售卖眼镜及相关产品转变为向用户提供整体的视光解决方案。
比如作为眼镜零售领域的头部企业,千叶眼镜在2021年12月战略控股了重庆泰恒眼科医院,从而打造“以泰恒眼科医院为驱动,千叶泰恒眼科(视光)诊所为衔接,千叶眼镜零售门店为触角”的一站式眼视光服务终端,形成眼镜零售店专业验配、诊所首诊、疑难及手术疾病移送医院、上下联动的分级诊疗模式。
当然,处在眼科医院与眼镜零售企业“夹层地带”的视光诊所,目前也存在一定挑战:与眼镜零售企业在用户心中已经形成的高认知度不同,视光诊所还处在发展早期,因此需要更高的市场教育成本,从而让用户能在出现眼健康相关问题时选择它们。
“建立一间视光门诊的门槛相对较低,以上海为例,硬件设施设备成本在400万元左右就可以,但运营成本很高。”眼科行业“老兵”管小琳表示,人力和场地成本占比最高。“眼科医生一年薪资需在25万元以上,技师一年薪资要在15万元以上。于是不少门诊为了节省费用,自身不招聘医生,而是请公立医院医生不定时来坐诊。”
而另一方面,客流也不稳定。由于进行视光服务的主要是青少年,因此大多用户是周末才有时间来看诊,这个时间段亦成为了行业进行营销和获客最激烈的时刻。
“无论是眼科医院,还是眼镜零售企业,都感受到了加码视光诊所业务的迫切性。”眼科行业“老兵”管小琳表示,无论是哪一个参与方,都需要在新形势下快速布局并站稳脚跟。
除了传统的眼科医院与眼镜零售企业积极布局外,一些新锐企业也正在视光领域崛起,并走出了自身特色。
比如成立于2018年的贝瞳少儿眼科,其专注在儿童青少年眼视光业务这个方向,为用户提供青少年近视防控与筛查、医学验光、视功能训练、干眼检查及护理、儿童斜弱视筛查、角膜塑形镜验配等服务,现已在上海开设9家直营眼科专科门诊部及诊所,另有多家门诊部筹备中。
目前,贝瞳少儿眼科已完成了三轮融资,分别是2019年获得道彤投资的天使轮融资,2020年完成了由沂景资本、星纳赫资本共同投资的A轮融资,以及2022年完成了泰康保险独家投资的B轮融资。
又比如成立于2014年的美视美景,其从研发视光门诊信息化系统开始,逐步在上海、北京、合肥等地开设了近10家连锁视光机构。在标准化运营上,美视美景构建了“视光诊所建设和运营管理指导手册”,内容涵盖视光中心建设、新媒体运营、文案等8大经营管理模块。
为了能更好地进行市场教育,美视美景还构建了“医教结合”的模式,在上海设立上海美视美景眼科中心,通过构建眼睛科普馆、视觉游戏活动区、时空隧道等眼健康科普和视觉体验空间,为用户提供沉浸式的视觉健康教育。
显然,我国视光行业已经寻找到一些新的可能,市场格局正被重塑。但当下还尚处起步期,任重道远,仍需行业各方的持续创新与不断积淀。
行业挑战仍艰,眼视光的未来与新可能
眼健康问题正在受到更多的重视,这为行业带来了广阔的机会。
不过,正如硬币的两面,在眼视光领域布局与创业并没有想象中那么简单,现阶段还面临着诸多难题。
比如专业人才仍然缺少,据艾瑞咨询报告显示,欧美国家每1万人中就有一个视光师,中国大概每5-6万人中才有一个;另外,行业尚不规范,市场竞争激烈,存在过度营销、价格战等现象。
针对此,动脉网结合行业人士访谈,有四点建议。
一是在稳固业务重心的前提下,向眼健康的全生命周期拓展。眼视光服务在过去多年里经历了一定的市场教育,眼保健理念逐步深入人心,人们越发重视全生命周期的眼健康保护。
因此,于视光门诊而言,需针对各个年龄段建立全生命周期的业务布局,并通过多元的服务模式提升儿童青少年的依从性,从线上咨询、线下诊断再到线上随访等全环节进行视光服务的精细化运营,带来更好的体验与治疗效果。
二是加强新技术、新设备在视光领域的应用,让技术成为业务运营、团队管理的底层支撑。随着科技的不断进步和应用,眼科视光机构也在不断推出、引进新的技术和产品,包括数字化视力筛查仪、基因检测、智能睫状肌训练仪、3D训练屏等,用户也在支付方式上更多选择了便捷的移动端支付和线上商城支付。
三是重视视光人才的培养,推动职业教育与产业发展接轨,并建立行业的技术标准及资格认证机制,打造专业技术人才学历教育培养机制。
四是视光市场还存在大量未满足的临床需求和消费需求,需要视光门诊更多关注这部分的创新应用,比如OK镜市场,当下的渗透率水平就还处在较低的阶段,也是值得布局的增量市场。
可以预见,随着创新企业、优质解决方案和资本的持续涌入,未来眼视光领域将为眼科行业带来更多、更新、更性感的故事。