新希望六和股份有限公司 关于2022年限制性股票激励计划首次授予限制性股票 第一个解除限售期解除限售股份上市流通的提示性公告
证券时报
2023-08-04 07:28:09
0

原标题:新希望六和股份有限公司 关于2022年限制性股票激励计划首次授予限制性股票 第一个解除限售期解除限售股份上市流通的提示性公告

本公司及董事会全体成员保证信息披露的内容真实、准确、完整,没有虚假记载、误导性陈述或重大遗漏。

特别提示:

1、公司2022年限制性股票激励计划(以下简称“激励计划”)首次授予限制性股票第一个解除限售期符合部分/全部解除限售条件的激励对象共计190名,可解除限售的限制性股票数量为1,001万股,占截至2023年7月28日公司总股本4,546,213,079股的比例为0.2202%。

2、本次激励计划解除限售股份上市流通日为2023年8月8日。

新希望六和股份有限公司(以下简称“公司”)于2023年7月25日召开了第九届董事会第十六次会议和第九届监事会第十二次会议,会议以通讯表决方式审议通过了《关于2022年限制性股票激励计划首次授予限制性股票第一个解除限售期解除限售条件成就的议案》。公司董事会认为本次激励计划首次授予限制性股票第一个解除限售条件已成就,根据 2021年年度股东大会授权,公司董事会将按照《2022年限制性股票激励计划》《2022年限制性股票激励计划实施考核管理办法》的相关规定为公司190名激励对象办理第一个解除限售期的限制性股票解除限售的上市流通手续。现将有关事项公告如下:

一、2022年限制性股票激励计划概述及已履行的程序

1.2022年4月26日,公司召开第八届董事会第五十二次会议,审议通过了《关于〈新希望六和股份有限公司2022年限制性股票激励计划(草案)〉及其摘要的议案》《关于〈新希望六和股份有限公司2022年限制性股票激励计划实施考核管理办法〉的议案》及《关于提请股东大会授权董事会办理股权激励相关事宜的议案》。董事会在审议相关议案时,关联董事回避表决。公司独立董事对上述事项发表了同意的独立意见。北京中伦(成都)律师事务所出具了法律意见书,上海信公轶禾企业管理咨询有限公司出具了独立财务顾问报告。

2.2022年4月26日,公司召开第八届监事会第二十九次会议,审议通过了《关于〈新希望六和股份有限公司2022年限制性股票激励计划(草案)〉及其摘要的议案》《关于〈新希望六和股份有限公司2022年限制性股票激励计划实施考核管理办法〉的议案》及《关于核查公司2022年限制性股票激励计划首次授予激励对象名单的议案》,并对本次激励计划所涉事宜发表了意见。

3.2022年5月10日至2022年5月19日,公司在内部OA系统中对本次激励计划首次授予激励对象的名单予以公示。公示期满,监事会未接到任何针对本次激励对象提出的异议。公司于2022年5月26日披露了《监事会关于公司2022年限制性股票激励计划首次授予激励对象名单的审核意见及公示情况说明》(公告编号:2022-74)。

4.公司就本次激励计划内幕信息知情人及激励对象在本次激励计划草案公开披露前6个月内买卖公司股票的情况进行了自查,并于2022年6月1日披露了《关于2022年限制性股票激励计划内幕信息知情人及激励对象买卖股票情况的自查报告》(公告编号:2022-80)。

5.2022年5月31日,公司召开2021年年度股东大会,审议通过了《关于〈新希望六和股份有限公司2022年限制性股票激励计划(草案)〉及其摘要的议案》《关于〈新希望六和股份有限公司2022年限制性股票激励计划实施考核管理办法〉的议案》及《关于提请股东大会授权董事会办理股权激励相关事宜的议案》,公司2022年限制性股票激励计划获得批准,同时授权董事会确定本次激励计划的授予日、在激励对象符合授予条件时,向激励对象授予限制性股票、办理授予限制性股票所必需的全部事宜。

6.2022年7月25日,公司召开第九届董事会第三次会议及第九届监事会第二次会议,审议通过了《关于调整2022年限制性股票激励计划相关事项的议案》《关于向激励对象首次授予限制性股票的议案》。公司独立董事对上述议案发表了同意的独立意见,认为本次激励计划授予条件已经成就,激励对象主体资格合法、有效,确定的授予日符合相关规定,同意本次激励计划的首次授予日为2022年7月25日,向符合授予条件的199名激励对象首次授予限制性股票共计3,327.50万股,首次授予价格为7.98元/股。监事会对授予日的激励对象名单进行核实并发表了核查意见,同意公司本次激励计划首次授予的激励对象名单。北京中伦(成都)律师事务所出具了法律意见书,上海信公轶禾企业管理咨询有限公司出具了独立财务顾问报告。

7.2022年9月14日,公司披露了《关于2022年限制性股票激励计划首次授予登记完成的公告》,经中国证券登记结算有限责任公司深圳分公司出具的《证券登记申报明细清单》确认,公司于2022年9月15日完成了向199名激励对象授予3,327.50万股限制性股票的登记工作,授予价格为每股7.98元。

8. 2023年5月30日,公司召开第九届董事会第十五次会议及第九届监事会第十一次会议,审议通过了《关于向激励对象授予预留限制性股票的议案》。公司独立董事对上述议案发表了同意的独立意见,认为本次激励计划授予条件已经成就,激励对象主体资格合法、有效,确定的授予日符合相关规定,同意本次激励计划的预留授予日为2023年5月30日,向符合授予条件的377名激励对象预留授予限制性股票共计809.50万股,预留授予价格为7.98元/股。监事会对授予日的激励对象名单进行核实并发表了核查意见,同意公司本次激励计划预留授予的激励对象名单。北京中伦(成都)律师事务所出具了法律意见书。

9.2023年7月20日,公司召开第九届董事会薪酬与考核委员会2023年第三次会议,审议通过了《关于2022年限制性股票激励计划首次授予限制性股票第一个解除限售期解除限售条件成就的议案》《关于回购注销部分限制性股票的议案》《关于调整2022年限制性股票激励计划个人层面绩效考核方案的议案》,同意将上述议案提交公司第九届董事会第十六次会议审议。

10. 2023年7月24日,公司披露了《关于2022年限制性股票激励计划预留授予登记完成的公告》,经中国证券登记结算有限责任公司深圳分公司出具的《证券登记申报明细清单》确认,公司于2023年7月25日完成了向370名激励对象授予789万股预留限制性股票的登记工作,授予价格为每股7.98元。

二、关于激励计划首次授予限制性股票第一个解除限售期解除限售条件成就的说明

(一)限售期届满

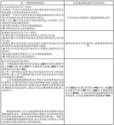
根据《2022年限制性股票激励计划》的规定,首次授予的限制性股票第一个解除限售期为自首次授予部分限制性股票授予日起12个月后的首个交易日起至首次授予部分限制性股票授予日起24个月内的最后一个交易日当日止,解除限售比例为40%。

公司2022年限制性股票首次授予日为2022年7月25日,截止目前,公司本次激励计划首次授予限制性股票第一个限售期已届满。

(二)满足解除限售条件情况的说明

综上所述,公司本次激励计划的第一个解除限售期可解除限售条件已满足,达到考核要求并满足部分/全部解除限售条件的190名激励对象在第一个解除限售期可解除限售股票为1,001万股,占截至2023年7月28日公司总股本4,546,213,079股的比例为0.2202%。根据公司2021年年度股东大会的授权,董事会同意办理达到考核要求的激励对象限制性股票的第一期解除限售相关事宜。

三、本次实施的激励计划的相关内容与已披露的激励计划存在差异的说明

公司本次实施的激励计划的相关内容与已披露的激励计划一致。

四、本次限制性股票解除限售后的上市流通安排

1、本次解除限售股份的上市流通日为2023年8月8日。

2、本次可解除限售的激励对象人数为190名。

3、本次可解除限售的限制性股票数量为1,001万股,占截至2023年7月28日公司总股本4,546,213,079股的比例为0.2202%。

4、本次限制性股票可解除限售及上市流通情况如下:

注:190名激励对象绩效考核结果为“C”及之上,当期满足全额或部分解除限售条件,本期限制性股票解除限售数量为1,001.00万股,需回购注销2022年度激励计划55名激励对象所持有的未解除限售的合计463.2万股限制性股票。上述股本变动情况表中各明细数加总与合计数如存在差异属四舍五入所致。

五、本次限制性股票解除限售后股本结构变动

注:变动前股份数量截至 2023年7月28日。最终数据以中国证券登记结算有限责任公司深圳分公司出具的公司股份结构表为准,上述股本变动情况表中各明细数加总与合计数如存在差异属四舍五入所致。

六、禁售期安排

激励对象通过本激励计划所获授公司股票的禁售规定,按照《公司法》《证券法》等相关法律、行政法规、规范性文件和《公司章程》执行,具体内容如下:

(1)激励对象为公司董事和高级管理人员的,其在任职期间每年转让的股份不得超过其所持有本公司股份总数的25%;在离职后半年内,不得转让其所持有的本公司股份。

(2)激励对象为公司董事、高级管理人员及其配偶、父母、子女的,将其持有的本公司股票在买入后6个月内卖出,或者在卖出后 6 个月内又买入,由此所得收益归本公司所有,本公司董事会将收回其所得收益。

(3)在本激励计划的有效期内,如果《公司法》《证券法》等相关法律、行政法规、规范性文件和《公司章程》中对公司董事和高级管理人员持有股份转让的有关规定发生了变化,则这部分激励对象转让其所持有的公司股票应当在转让时符合修改后的《公司法》《证券法》等相关法律、法规、规范性文件和《公司章程》的规定。

七、参与激励的董事、高级管理人员在本公告日前6个月买卖公司股票情况

参与2022年限制性股票激励计划的公司董事、高级管理人员在本公告日前6个月不存在买卖公司股票的情况。

综上所述,公司2022年限制性股票激励计划首次授予限制性股票第一个解除限售期解除限售条件已成就,符合《上市公司股权激励管理办法》和《2022年限制性股票激励计划》的规定。

八、独立董事意见

我们认为:公司2022年限制性股票激励计划首次授予限制性股票第一个解除限售期的解除限售所需满足的公司层面2022年度业绩已达到考核目标,190名激励对象达到考核要求并满足部分/全部解除限售条件,且公司及上述激励对象均未发生公司《2022年限制性股票激励计划》和《2022年限制性股票激励计划实施考核管理办法》中规定的不得解除限售的情形。本次解除限售符合激励计划的有关规定,激励对象符合解除限售的资格条件,其作为本次可解除限售的激励对象主体资格合法、有效,不存在损害公司及全体股东利益的情形。决策程序符合法律、行政法规 及《公司章程》的规定,会议程序合法、决议有效,符合公司及全体股东的利益。

因此,我们一致同意公司为符合条件的 190名激励对象办理第一个解除限售期的1,001万股限制性股票的解除限售手续。

九、监事会意见

公司监事会认真阅读了公司《关于2022年限制性股票激励计划首次授予限制性股票第一个解除限售期解除限售条件成就的议案》后认为:公司2022年限制性股票激励计划首次授予的限制性股票的第一个解除限售期可解除限售条件已满足,公司190名激励对象解除限售资格合法有效,满足公司《2022年限制性股票激励计划》和《2022年限制性股票激励计划实施考核管理办法》设定的第一个解除限售期的可解除限售条件,同意公司为达到考核要求的激励对象办理解除限售相关事宜。

十、律师出具的法律意见

北京中伦(成都)律师事务所认为:

1.截至本法律意见书出具之日,公司本次解除限售、本次回购注销及本次调整已经取得现阶段必要的批准与授权,符合《公司法》《证券法》《管理办法》《公司章程》及《激励计划》等相关规定。其中,本次调整尚需提交公司股东大会审议批准;本次回购注销尚需提交公司股东大会审议批准,公司尚需根据《公司法》等法律法规的规定办理本次回购注销部分限制性股票的注销登记程序及相关的减资程序,履行相应的法定程序及信息披露义务。

2.截至本法律意见书出具之日,公司本次激励计划首次授予限制性股票第一个解除限售期解除限售条件已成就,第一个解除限售期已届满,符合《管理办法》及《激励计划》的相关规定。

十一、备查文件

1、公司第九届董事会第十六次会议决议;

2、公司第九届监事会第十二次会议决议;

3、独立董事关于第九届董事会第十六次会议相关事项的独立意见;

4、监事会关于公司第九届监事会第十二次会议相关事项的审核意见;

5、北京中伦(成都)律师事务所关于公司2022年限制性股票激励计划相关事项的法律意见书;

6、上市公司股权激励获得股份解除限售申请表。

特此公告

新希望六和股份有限公司董事会

二〇二三年八月四日

本版导读

相关内容

热门资讯

光通信鼻祖康宁斩获Meta大单... 财联社1月27日讯(编辑 史正丞)美股周二开盘后,以向苹果公司供应面板玻璃闻名的康宁(Corning...
伊朗突发!货币崩盘,150万里... 早上好,先来关注下国际市场。 27日晚, NYMEX钯主力合约跌逾12%,NYMEX铂主力合约跌逾1...
Anthropic融资目标翻倍... IT之家 1 月 28 日消息,据《金融时报》报道,Anthropic 将最新一轮融资目标从 100...
银行理财市场迎结构性重构,压降... 银行理财市场2025年大幅增逾3.3万亿元之际,中小银行自营理财面临规模压降或进入彻底清退的倒计时。...
道指重挫500点,美股半导体全... 记者丨张嘉钰 杨雨莱 编辑丨江佩佩 1月27日,美股开盘三大股指涨跌不一,截至23:30,道指跌1%...
原创 人... 在2025年即将过去的时候,中国的宏观经济发生了一件大事,人民币快速升值破7,这将深刻影响中国经济,...
南山将试点建设鸿蒙人工智能医院 1月18日,顾客在南山区的INNO100全球创新旗舰店体验外骨骼穿戴设备。 新华社发 1月27日,南...
同样是麻醉,全身、区域、局部麻... 从术前评估到术后苏醒,麻醉医生为患者筑起一道坚实的安全屏障。今天,让我们一同走近麻醉科,深入了解麻醉...
即刻体验!千问PC和网页端接入... 快科技1月27日消息,1月26日,阿里正式发布旗舰推理模型Qwen3-Max-Thinking,AI...
特斯拉品牌价值三连跌 马斯克介... 财联社1月28日讯(编辑 赵昊)英国品牌估值机构品牌金融(Brand Finance)的报告显示,特...
黄金拉升,白银大幅反弹!特朗普... 隔夜美股盘中拉升。黄金、白银今日高开后拉升。 美股收涨 黄金白银巨震 美股三大指数集体收涨,纳指涨0...
黄金疯了,紫金矿业也疯了? 在看文章之前,先看个乐子,我刷到了新华社发布了一个新闻。 看上面的截图,内容都不重要,看到我用红色...
恒生银行在香港联交所上市地位正... 恒生银行在香港联交所的上市地位27日正式撤销。 恒生银行于1972年上市。退市后,恒生银行成为香港上...
原创 中... 半年指数翻倍,稀土凭啥成中美博弈“王炸”?小到冰箱贴,大到军工重器,这种“不是土的土”,竟卡住全球产...
AI三年:从“玩具”到“引擎”... 2023年底,ChatGPT以一种炫目的方式闯入大众视野,这一年,被称为AI“元年”,各种大模型的概...
原创 甲... 提到甲状腺癌,很多人会想到“预后较好”“惰性生长”这类标签,也正因如此,部分人对甲状腺相关疾病容易放...
和讯投顾李正光:冲高回落放量下... 尊敬的投资者们,今天市场出现了冲高回落并伴随放量下跌的走势,整体表现较为疲软。从盘面观察来看,跌停家...
金价站上 5100 美元!洛阳... 金价又又又涨了!现货黄金一度冲破5100美元/盎司,涨得让人目瞪口呆,连高盛都连夜改稿,把预期直接喊...
肯悦咖啡山东门店突破百店,携手... 1月26日,在冬日暖阳与城市温度的交相辉映中,“齐鲁百家,悦满山海”肯悦咖啡山东百店庆典在济南高新万...
梁朝伟之后,刘晓庆又来了!你会... 本文自南都·湾财社 采写 | 南都·湾财社记者 张海霞 编辑 | 柴华 春节临近,白酒消费进入传统旺...