产业主要上市公司:中国移动(600941.SH)、中国联通(600050.SH)、中国电信(601728.SH)、阿里巴巴(09988.HK)、腾讯控股(00700.HK)、百度集团(09888.HK)、联想集团(00992.HK)、网宿科技(300017.SZ)、金山云(03896.HK)等
本文核心数据:边缘计算产业上市公司业务布局;边缘计算产业上市公司业绩对比
边缘计算产业上市公司汇总
边缘计算在靠近数据源或用户的地方提供计算、存储等基础设施,并为边缘应用提供云服务和IT环境服务。相比于集中部署的云计算服务,边缘计算解决了时延过长、汇聚流量过大等问题为实时性和带宽密集型业务提供更好的支持。
目前,我国边缘计算产业的相关企业主要为ICT、云计算、CDN、电信运营等领域的科技企业,布局边缘计算技术领域的企业数量逐渐增加,但上市企业数量相对较少,产业代表性上市企业主要有:中国移动(600941.SH)、中国联通(600050.SH)、中国电信(601728.SH)、阿里巴巴(09988.HK)、腾讯控股(00700.HK)、百度集团(09888.HK)、联想集团(00992.HK)、网宿科技(300017.SZ)、金山云(03896.HK)等。



注:联想集团营业收入为2023财年,财年统计为2022/4/1-2023/3/31。

注:阿里巴巴营业收入为2023财年,财年统计为2022/4/1-2023/3/31。

边缘计算产业上市公司业务布局对比
从边缘计算代表性企业重点区域布局来看,由于布局边缘计算领域企业均为各自优势产品/服务领域头部企业,企业在境内、境外均有业务渗透,但重点布局区域仍以中国为主。从企业细分业务产品布局来看,各企业从自身优势产品进入边缘计算领域,其中,布局产业链上游硬件及软件基础设施企业数量较多,如联想集团、新华三等,其中边缘网关、边缘服务器、边缘计算平台产品较多;云计算厂商、CDN厂商主要布局CDN、边缘计算节点、边缘计算解决方案、边缘AI等业务。
整体来看,由于边缘计算技术发展及行业应用时间不长,目前,边缘计算领域企业布局产业链各环节划分并没有特别明显的界限,部分企业在产业链各环节均有业务布局,如阿里云、腾讯云等。



边缘计算产业上市公司边缘计算业务业绩对比
目前,披露了具体边缘计算业务收入的公司有网宿科技、优刻得和寒武纪,其中,网宿科技2022年CDN及边缘计算营业收入达到47.64亿元,占总营收比重为93.7%,从营业收入及业务专注度来看均位于行业前列。从研发投入情况来看,腾讯、阿里研发投入均超过500亿元,远远领先其他企业;寒武纪、星环科技、青云科技研发投入占比超过40%,整体来看,代表性企业均保持高研发投入,推动边缘计算项目的研发。





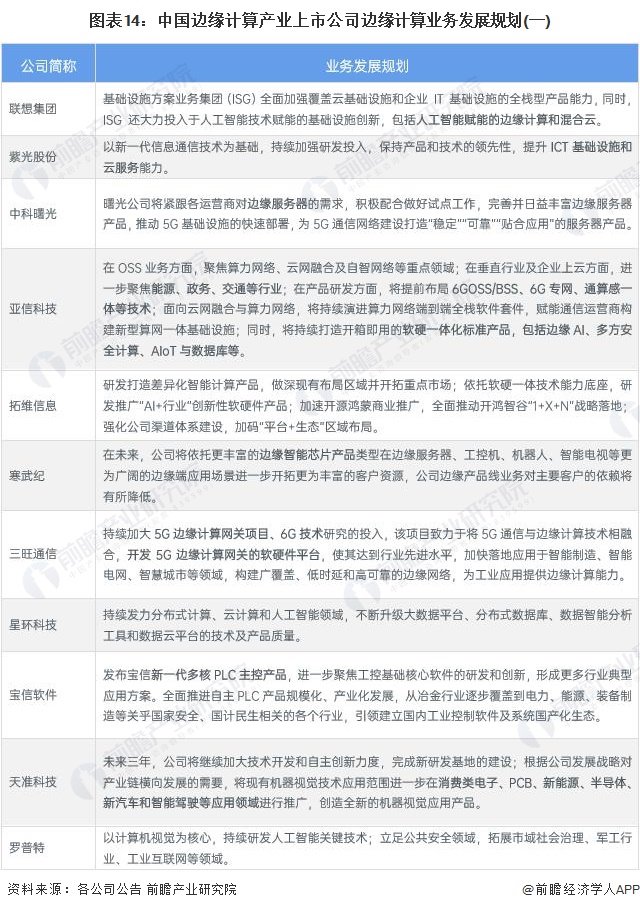
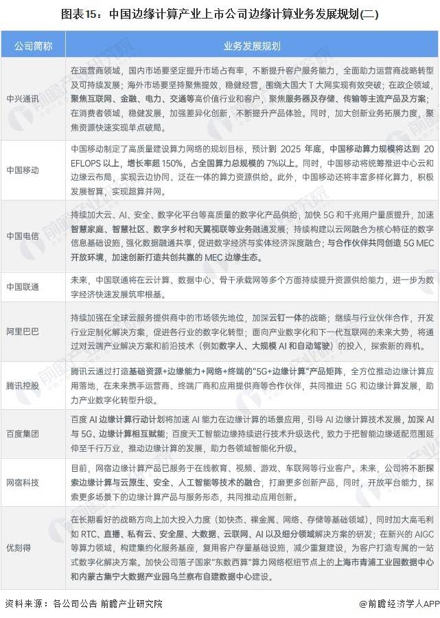
边缘计算产业上市公司业务规划对比
各上市公司根据产业及自身的发展制定了业务发展规划,其中包括产品的丰富、技术的创新以及应用领域的拓展。从代表性上市公司规划来看,未来,边缘计算技术将加深与人工智能、物联网和5G等新一代信息技术的融合,边缘计算应用加速渗透,边缘计算产业和生态愈发成熟。各企业具体规划如下表所示:



更多本行业研究分析详见前瞻产业研究院《中国边缘计算行业市场前瞻与投资战略规划分析报告》。
同时前瞻产业研究院还提供产业大数据、产业研究报告、产业规划、园区规划、产业招商、产业图谱、智慧招商系统、行业地位证明、IPO咨询/募投可研、IPO工作底稿咨询等解决方案。在招股说明书、公司年度报告等任何公开信息披露中引用本篇文章内容,需要获取前瞻产业研究院的正规授权。