行业主要上市公司:江西长运(600561.SH);传化智联(002010.SZ);中储股份(600787.SH);长久物流(603569.SH)等
本文核心数据:公路货运行业融资事件;公路货运上市企业对外投资事件;公路货运行业产业园区;公路货运行业兼并重组
1、募集资金主要用于项目建设
根据对代表性上市公司公告内容的整理,公路货运行业上市公司在2021-2023年期间的融资手段主要为可转债和定向增发两种方式,总体而言主要用于项目建设以提高货运流程的智能化水平、转运中心的吞吐规模以及公司的综合运力水平。2021-2023年主要的融资事件如下:

2、对外投资以产能扩建和多样化业务为主
从代表性企业的对外投资情况来看,大多数公路货运代表性企业主要以布局多样化业务以及产能扩增为主,其中多样化业务以信息技术以及新能源技术相关的新兴产业为主,除此之外,还有少量企业参与到产业链上游之中,进行新能源整车销售的业务布局。







从代表性企业具体的对外投资情况来看,中储股份和德邦股份的对外投资主要为了进行产能扩建以及多样化业务布局;怡亚通除了进行产能扩建和多样化业务布局外,还进行了产业链上游的布局。

3、股权投资事件以进行物流全产业链整合以及新兴产业投资为主
从公路货运行业代表性企业的股权投资事件来看,公路货运行业主要进行物流全产业链整合以及新兴产业投资,物流产业链整合方面主要以投资物流服务供应商以及供应链平台为主,而新兴产业投资则以新能源汽车相关产业为主要投资方向。除此之外,怡亚通、圆通速递等亦有涉及农业、教育等方面的股权投资项目。公路货运行业代表性企业的股权投资事件如下:


4、产业园区正处于蓬勃发展阶段
作为公路货运关键的中转枢纽,公路货运产业园区的建设持续伴随着公路货运行业的发展,当前我国道路网络基础设施的进一步完善,产业园区的建设亦呈现出蓬勃发展的态势。近年来,代表性上市公司持续进行产业园的相关投资,其中顺丰智慧物流(电商)产业园、德邦厦门智慧物流产业园均已正式投入运营。除此之外传化智联包括沧州传化公路港内陆港在内的多个公路港项目亦展现出了公路货运园区在促进多式联运、加快产业融合的过程中发挥的重要作用。


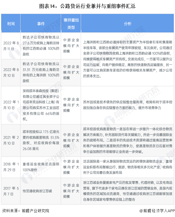
5、兼并重组事件均为中游企业横向扩大规模
在激烈的市场竞争格局下,公路货运行业的代表性企业大多以兼并同类型企业,以扩大自身规模,完善自身货运网络为主。最近的2022年8月,韵达控股的子公司收购了上海洪韵和江西韵必通的全部股权,有助于公司减少在车辆资产购买时的资本支出。

6、中国公路货运投融资及兼并重组总结

更多本行业研究分析详见前瞻产业研究院《中国公路货运行业市场前瞻与投资战略规划分析报告》。
同时前瞻产业研究院还提供产业大数据、产业研究报告、产业规划、园区规划、产业招商、产业图谱、智慧招商系统、行业地位证明、IPO咨询/募投可研、IPO工作底稿咨询等解决方案。在招股说明书、公司年度报告等任何公开信息披露中引用本篇文章内容,需要获取前瞻产业研究院的正规授权。
上一篇:6月台股营收走势分化,2023H2下游需求有望回暖——电子行业深度报告
下一篇:特斯拉二季度中国营收超 50%;大疆发Air 3 无人机,6988 元起;传记作者:马斯克早年崇拜盖茨 | 极客早知道