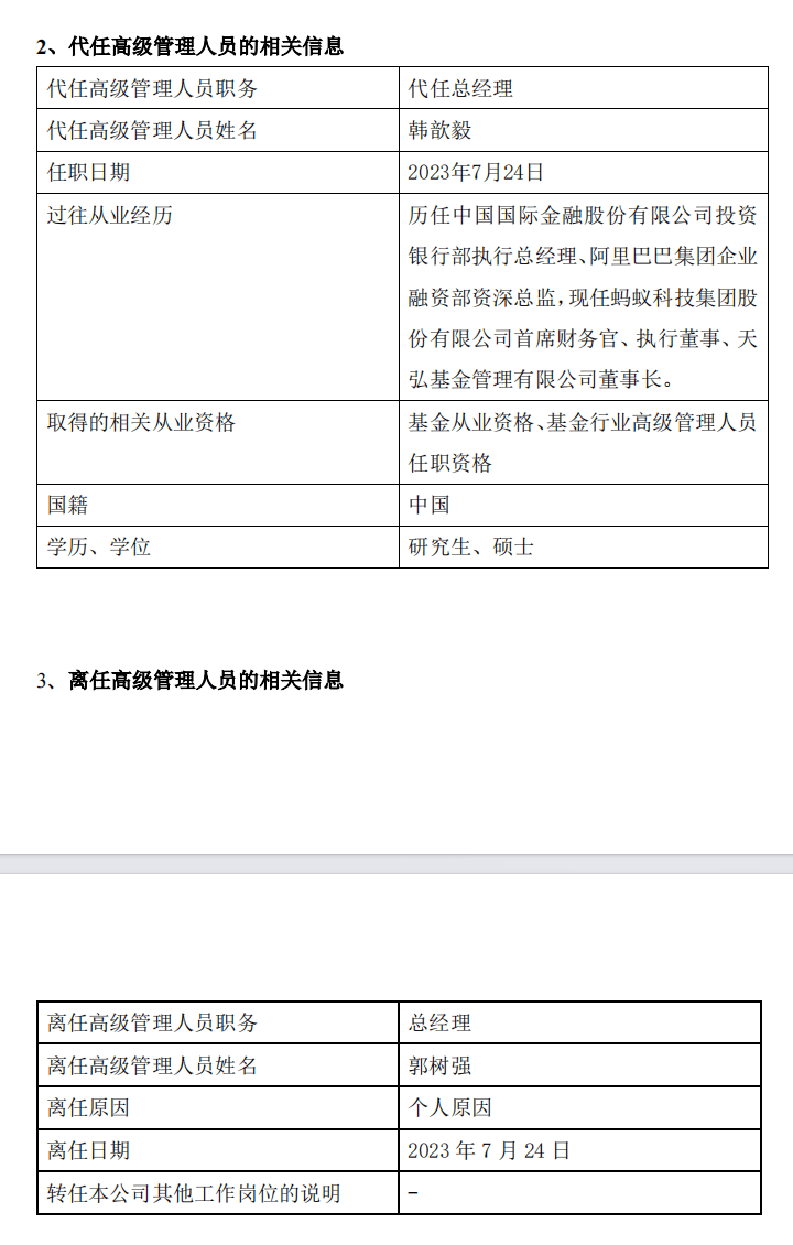
7月24日晚间,天弘基金发布公告称,担任该公司总经理近12年的郭树强因个人原因离任,一时间引发市场和投资者的广泛关注。公告还显示,该公司董事长韩歆毅将代任总经理职务,代任时间不超过六个月。
据悉,当晚天弘基金内部发布全员信表示,公司将继续稳步经营、平稳发展,董事会也将按照公司章程进一步遴选合适的总经理人选。韩歆毅也在内部邮件中表示,目前公司团队稳定,经过多年发展,整个公司的人才体系已经呈现出了立体式发展态势,这是未来公司稳健高质量发展的最重要保障。
根据Wind数据,天弘基金的最新管理规模达到1.07万亿元,在全市场154家公募持牌机构中排在第五位,其中非货币公募规模3074.75亿元。
出任总经理近12年,郭树强辞职
7月24日晚间,一则天弘基金总经理郭树强离任的公告引起了市场和投资者的关注。

根据公告,该公司原总经理郭树强因个人原因,在7月24日离任,并将由该公司董事长韩歆毅将代任总经理职务,代任时间不超过六个月。
公开资料显示,郭树强是研究生、经济学硕士,1998年7月~2011年5月在华夏基金任职,历任交易主管、基金经理、研究总监、机构投资总监、投资决策委员会委员、机构投资决策委员会主任、公司管委会委员、公司总经理助理等。其间,郭树强曾担任和的基金经理,离职前掌舵机构部,主要负责、企业年金等机构投资业务。
2011年,他离开华夏基金,并在同年8月31日正式出任天弘基金总经理,到今年已有近12年时间。在他的带领和推动下,2013年6月余额宝横空出世,打破了公募基金圈的旧秩序,彼时还非常“幼小”的天弘基金也由此驶入了发展快车道。
在今年初对投资者的新春寄语中,郭树强指出,也许经历波动是每一名成熟投资者的必修课,但真正践行长期投资,除了合理匹配风险承受度、投资期限这些前提,还要对未来抱有信心,这或许是当下投资者最需要的。而他3月也在一场银行基金公司合作年度峰会上公开表示,基金公司作为一个组织,在投研品质的把控上可以发挥更大的作用,一定要通过管理的能力实现团队的合力,形成集体智慧,打造科学的投研体系。“如果仅凭少数基金经理的观点,他的规划决策链条特别短,一个人不管他多么聪明,多么有才华,面对复杂世界的可靠性太低了;而从不同的视角,不同维度反复的论证、碰撞、质疑,最终判断的准确率一定会大幅上升。”
董事长韩歆毅将代任总经理
根据公告,郭树强离任后,将由该公司董事长韩歆毅代任总经理一职。根据天弘基金7月24日晚内部发布的全员信,该公司将继续稳步经营、平稳发展,董事会也将按照公司章程进一步遴选合适的总经理人选。
2021年5月底,天弘基金原董事长胡晓明离任,彼时正是由郭树强代任董事长一职。此后韩歆毅兼任天弘基金董事长。
公开资料显示,韩歆毅毕业于清华大学经济管理学院,分别获经济学学士学位和经济学硕士学位。从过往履历看,他于2001年至2011年,任职中国国际金融有限公司投资银行部,并担任投资银行部执行总经理;2011年,他加入阿里巴巴集团,任阿里巴巴集团企业融资部资深总监;现任蚂蚁科技集团股份有限公司首席财务官、执行董事。
韩歆毅在内部邮件中表示,目前公司团队稳定,经过多年发展,整个公司的人才体系已经呈现出了立体式发展态势,这是未来公司稳健高质量发展的最重要保障。
根据Wind数据,天弘基金的最新管理规模达到1.07万亿元,在全市场154家公募持牌机构中排在第五位,其中非货币公募规模3074.75亿元。该公司一共有47位基金经理,管理着184只基金产品。
公开数据也显示,2023上半年,在市场行情震荡的环境下,天弘基金保持了较好的经营态势。截至2023年6月末,天弘基金非货基金规模保持净流入213亿元,增速列中大型公司第四位。其中权益指数产品、固收产品增量明显。
值得注意的是,从高管变动的情况来看,今年以来已有219位基金高管发生变更、涉及136家基金公司,略高于去年同期数据。
在这其中,董事长变动人数为47人,7月以来变动人数就达到6人、涉及3家公司,包括7月7日乔发栋出任英大基金董事长、7月8日路博迈基金发布公告称原总经理刘颂新任董事长一职等;总经理变动人数则达到54人,7月以来变动人数也达到6人、涉及4家公司。
