
作者 | 高远山
来源 | 独角金融
万亿巨头天弘基金管理有限公司(下称“天弘基金”)高层出现变动,为其效力12年的总经理郭树强离任。
郭树强任职期间,天弘基金从“无名小卒”跃升为行业巨头,和蚂蚁集团联手打造的“余额宝”更是成为现象级国民理财产品。
随着天弘基金迈入后“余额宝”时代,天弘基金也面临了诸多挑战,比如指数型产品规模增长不足,基金经理“一拖多”、业绩表现不尽人意等。
万亿基金巨头总经理辞职后,谁来接棒?余额宝收益率距离2%时代越走越远,未来天弘基金又能在哪类产品上修成果实?

来源:天弘基金公告
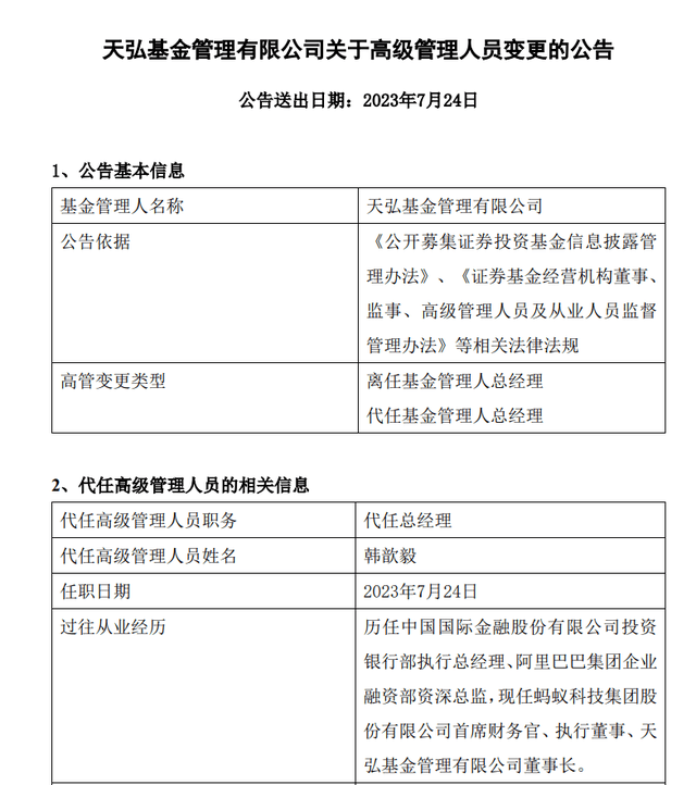
7月24日晚,天弘基金公告称,总经理郭树强因个人原因离任,由董事长韩歆毅代任总经理之位,代任时间不超过六个月。
韩歆毅来自“阿里系”,历任中国国际金融股份有限公司投资银行部执行总经理、阿里巴巴(9988.HK)企业融资部资深总监,现任蚂蚁科技集团股份有限公司首席财务官、执行董事、天弘基金管理有限公司董事长。
据《中国证券报》报道,同日晚,天弘基金内部发布全员信表示,公司将继续稳步经营、平稳发展,董事会也将按照公司章程进一步遴选合适的总经理人选。
梳理郭树强个人履历,自2011年加入天弘基金,至今长达12年。此前,其曾在华夏基金管理有限公司任研究总监、机构投资总监,在兴和证券投资基金任基金经理、副总经理等职,有着丰富的金融从业经验。
担任天弘基金总经理后,郭树强先后经历了天弘基金四任董事长,即李琦、井贤栋、胡晓明、韩歆毅时期。2021年5月31日,原董事长胡晓明离任后,曾短暂代任董事长2个月,直到同年8月2日韩歆毅上任。
任职多年,郭树强的重要性不可言喻,其一路见证天弘基金从“无名小卒”跃升为行业巨头,和蚂蚁集团联手打造的“余额宝”更是成为现象级国民理财产品。
天弘基金成立于2004年,其控股股东为蚂蚁集团,持股51%;此外天津信托、君正集团、芜湖高新投资以及员工持股平台分别持股16.8%、15.6%、5.6%、11%。
背靠蚂蚁集团,天弘基金被业内认为是最具互联网精神的公募基金公司之一,其中,最为知名的便是2013年天弘基金与阿里联手在互联网平台推出的余额宝,产品一经问世后收益率一路攀升,打造出了一款现象级国民理财产品。

来源:罐头图库
截至2015年底,天弘基金资产管理业务总规模(含专项专户)已经高达1.07万亿元,其中包括余额宝在内的公募产品规模为6739亿元,仅余额宝的持有人数就超过2.6亿人。
2017年4月,成立四年的余额宝成为全球最大的货币基金。2018年是余额宝发展的鼎盛时期,其规模达1.69万亿元。
随着利率下行和资管新规打破刚兑,货币基金的收益率和规模双降。截至2023年7月24日,天弘余额宝总规模为6746亿元,只有高峰期时的零头。
收益方面,天弘余额宝货币在连续6年收益率超2%后,在2020年以1.85%的收益率结束“2”时代。截至2023年7月24日,天弘余额宝货币近一年来收益率为1.65%,低于市场货币基金1.79%的收益率。
靠余额宝打天下已成为过去,天弘基金不得不寻找新的发展路径,开始迈入“后余额宝时代”。
2015年起,天弘基金开始战略布局指数基金业务,并在2019年进军ETF领域,提出“国民ETF”概念,希望能够复制余额宝的辉煌。
截至2023年二季度末,天弘基金在管基金数量180只(同类基金合并计算),同比增加28只。其中债券型基金54只,同比增加13只;股票型基金68只,同比增长9只。在管基金净资产规模1.07万亿元,其中货币型基金规模达7627亿元,占总规模的比例超过71%;权益指数型基金总规模超过1024亿元,占比约9%。
数据可以明显看出,天弘基金布局指数基金7年,发行数量最多,但规模占比偏低,仍然是公司的短板。
此外,基金经理“一拖多”、业绩表现不尽人意等也是天弘基金面临的问题之一。
截至2023年7月25日,天弘基金47名经理中,其中6名在管产品数量均超过10只,还有基金经理管理17只产品。
分别来看,6名“一拖多”的基金经理分别是:陈瑶、林心龙、刘笑明、刘洋,沙川、杨超,管理的基金资产规模分别为392亿元、286亿元、183亿元、292亿元、239亿元、96亿元,在管基金数量分别为16只、17只、10只、12只、15只、11只。其中,刘洋、林心龙、沙川、陈瑶是天弘基金一手培养起来的基金经理。
从6名基金经理管理的产品类型看,其中刘笑明、杨超、林心龙、沙川、陈瑶主要管理偏股型指数基金,刘洋擅长管理偏债型指数基金。
业绩是否优异,与基金经理管理的产品类型有直接关系。从近3个月、6个月、1年的业绩看,管理偏债型指数基金的刘洋,10只产品平均收益率为正,对比中证综合债收益率,产品业绩还是跑输了基准指数。

图源:wind
其余5名“一拖多”基金经理平均收益率均为负。跌幅最高的是,刘笑明管理的10只产品,近3个月、6个月、1年的收益率跌幅分别为-13.5%、-4.55%、-20.27%。
在管基金数量最多的基金经理林心龙,审视其近年业绩表现,截至7月24日收盘,林心龙管理的17只产品中,近3个月、6个月、1年期收益率分别为-7.43%、-11.84%、-14.84%。
分析基金经理“一拖多”背后的原因,离不开基金数量迅速扩容,而新发行的产品,往往因公司人才紧缺要依赖明星基金经理的光环效率扩大规模,却忽视了各家基金公司在你追我赶之时,投研团队的实力和业绩,才是基金公司安身立命的根本。
近一年来,天弘基金离任基金经理4人,高于行业平均的1.95人;新聘基金经理9人,高于行业平均的4.32人。截至目前,47名基金经理人均管理产品3.91只,高于行业平均的2.73只。
新聘的基金经理包括唐博、张戈、潘昱杉、田瑶、程仕湘、程明、陈敏。而8位新聘基金经理并不能单独管理产品,多是与公司明星基金经理共同管理。例如,“天弘安益债券”起初由百亿基金经理赵鼎龙管理,2023年2月,与刚升任为基金经理的程仕湘共同管理。

图源:wind
老将带新人,在天弘基金并不少见。以“天弘中证新能源指数增强”为例,2022年7月成立该产品时,最初由杨超单独管理,不到半个月的时间,新增聘了基金经理林心龙共同管理。
而林心龙此时刚加入公司刚两年,之前一直担任天弘基金高级研究员,2020年末升任为基金经理,在指数基金产品数量大幅增长之时,原有的投研团队已经无法满足需求,老将带新人,已然成为公司培养新人的一大模式。
除了“天弘中证新能源指数增强”,二人共同管理的产品还有“天弘中证高端装备制造增强”,产品业绩表现同样低于同类平均,截至7月24日,该产品近1年收益率为-15.18%,低于同类平均的-8.86%。
对于头部基金公司而言,加强人才队伍的建设可以避免基金经理跳槽的担忧,明星经理带新人,一方面可以在培养人才队伍上提高效率,也给新人留出更多的发展空间,能否培养成功,最终还是要用业绩说话。但同时也需要注意到,两人或两人以上管理产品沟通成本较高,可能会错过较多市场行情。
综合来看,无论“老带新”,还是基金经理“一拖多”,都离不开基金人才的培养,在建立优秀团队基础上,给投资者带来更高的收益,继而投资者“反哺”基金公司,带动规模的增长。这也是天弘基金继任者要面临的问题。
你看好天弘基金后续的发展吗?是否买过他家的产品?留言聊聊吧。