安徽金种子酒业股份有限公司(以下简称“金种子酒”)近期发布2023年半年报预告,预计上半年净利润亏损3200万元至4800万元。这是华润入驻金种子酒一年后交出的成绩单,亏损依然存在。不过,这份业绩预告也透出两个积极信息,一是与去年同期相比亏损收窄;另一个是二季度净利润为亏损700万元至盈利900万元之间,意味着单季度有转正的可能性。
自华润入驻金种子酒以来,业界对其关注度持续提升,何时扭亏更是投资者十分关心的问题。对于这份仍旧亏损的半年报预告,白酒分析师蔡学飞认为,金种子酒存在着大量的历史包袱,不是华润短期内可以改变的。在华润大刀阔斧的改革下能够取得这样的成绩,应该说实属不易。
金种子酒深知,“中高端新品仍在培育中,低端产品销售占比较大,利润率较低”,这是其眼下仍未实现业绩翻身的原因之一。“中高端能否畅销将决定金种子酒能否持续盈利”,在酒水行业研究者欧阳千里看来,在根据地市场,金种子馥合香正在扎根实现良好发展,但根据地市场之外依旧承压。
华润入驻一年仍亏损
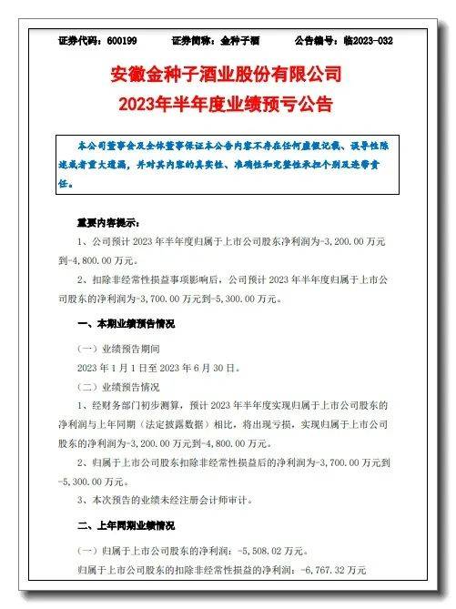
金种子酒7月14日发布2023年半年度业绩预告,预计上半年净利润亏损3200万元至4800万元。扣除非经常性损益事项影响后,公司预计2023年半年度归属于上市公司股东的净利润亏损3700万元到5300万元。

企业官网截图
华润系2022年7月正式入驻金种子酒。业绩预告的发布意味着,在华润系入驻一年后,金种子酒亏损状态依旧持续。不过,相比去年同期,金种子酒今年上半年亏损有所收窄。数据显示,金种子酒2022年上半年净利润亏损5508.02万元,扣非净利润亏损6767.32万元。
此外,金种子酒今年二季度的净利润或有改观,今年一季度,金种子酒实现营收4.32亿元,同比增长25.48%;归属于上市公司股东的净利润亏损4116.15万元;扣除非经常性损益的净利润亏损4269.5万元。按上半年业绩预告数据测算,金种子酒二季度净利润为亏损700万元至盈利900万元之间,有扭亏可能。
华润系入驻的一年中,金种子酒管理层“大换血”,实施了组织重塑、品牌重塑、渠道改造等举措,尤其是华润方面希望通过“啤白渠道赋能”的方法,支撑金种子酒渠道网络的完整性和市场竞争能力。在一系列改革下,为何业绩仍然亏损?
白酒分析师、知趣咨询总经理蔡学飞对新京报记者分析称,作为老酒企,金种子酒在企业经营、地方关系与资本债务方面存在着大量的历史包袱,这不是华润短期内可以改变的,在华润大刀阔斧的改革下能够取得这样的成绩,应该说实属不易。“特别是华润‘啤+白’模式下力推馥合香、头号种子等新品,有助于重新激活金种子酒的品牌与渠道,为金种子酒下一阶段的复苏奠定基础。”
有研究机构认为,华润入驻后已经从前期的梳理改革逐渐步入正轨阶段。华安证券也提到,“单二季度或将实现利润转正,华润赋能下的边际改善逻辑有望得到验证”。
今年能否扭亏也是投资者关心的问题。近期的金种子酒2022年业绩说明会上,金种子酒董事长谢金明对此回应称,“自与华润合作以来,管理团队的专业化、职业化能力有很大提升,公司目前战略定位清晰,各项业务推进顺利,对公司未来发展充满信心。”
欲靠中高端产品翻身?
近几年金种子酒的业绩都难逃亏损。数据显示,除了2020年盈利0.69亿元外,2019年、2021年与2022年该公司净利润分别亏损2.045亿元,1.67亿元、1.87亿元。
对于亏损原因,金种子酒在年报中多次提到与产品结构等有关。如2021年年报提及,亏损是因涉及“公司生产销售的酒类中低端产品占比很大”“公司中高端产品尚处于推广培育期,市场基础仍较薄弱,尚未能大规模的占领市场,老产品毛利率较低,综合毛利率提升较慢”“销售费用发生额较大”等。
2023年上半年业绩预告中,金种子酒方面对亏损解释为,“公司的中高端新产品尚在推广培育中,低端产品销售占比较大,利润率较低。”
数据显示,2020年至2022年金种子酒酒业部分的毛利率分别为42.02%、42.05%、38.81%。对比其他酒企,白酒上市公司前五的“茅五洋汾泸”毛利率均在70%以上;而徽酒其他3家上市酒企古井贡酒、口子窖、迎驾贡酒2022年毛利率分别为77.17%、74.16%、68.02%,金种子酒有明显差距。
“如何改变金种子酒毛利率在白酒行业垫底的局面?”面对投资者关心的问题,在上述金种子酒2022业绩说明会中,金种子酒总经理何秀侠表示,馥合香系列产品是公司最重要品牌战略,馥合香培养成功,公司的产品结构就会实现根本性的改变。
何秀侠提到的馥合香系列产品,是金种子酒近期品牌换新、布局中高端战略的主角。升级后,该系列产品简称由“馫”改为“馥”,升级后的馥7/9/15/20覆盖单瓶188元至888元价格带。
在白酒行业,中高端市场是各大酒企的盈利核心。“伴随着人均饮酒频次降低、人均饮酒量下滑,白酒消费模型呈现哑铃型。对金种子酒而言,中高端产品能否畅销将决定金种子酒能否持续盈利。”酒水行业研究者欧阳千里对新京报记者分析,目前来看,在根据地市场,金种子馥合香正在扎根实现良好发展,但是根据地市场之外依旧承压,这意味着金种子想要成为“金字招牌”,还有很长的路要走。
蔡学飞也认为,中国酒类消费结构升级是大势所趋,金种子酒在安徽有一定的消费基础与市场口碑,在华润的赋能下重点发力中高端市场是顺势而为。不同于其他快消品,在白酒市场,品牌和产品消费需要经历长时间的培育。这也意味着,尽管有金种子的品牌加持,但馥合香升级之后能否在短期内占领更多市场份额,实现局面的扭转并非一朝一夕。
面临双重挤压
金种子酒是“徽酒四杰”(古井贡酒、迎驾贡酒、口子窖、金种子酒)之一,具有品牌基因和深厚的历史文化。2008年至2012年,金种子酒凭借柔和种子酒、祥和种子酒等产品积攒了安徽省内口粮酒的口碑和地位,覆盖当时安徽省内大众消费的主流价位带,2012年金种子酒白酒业务取得营业收入22.94亿元,同年口子窖和迎驾贡酒白酒业务收入分别为25.1亿元与30.3亿元,业绩接近。

企业官网截图
华西证券发布的一份研报中提到,2013年后,由于白酒行业深度调整及金种子布局“保健酒”赛道、提高市场费用但缺乏渠道和价盘维护等战略误判,金种子酒白酒业务规模收缩。据2022年“徽酒四杰”发布的年报看,领头的古井贡酒2022年营收达到167.1亿元,迎驾贡酒营收为55.05亿元,口子窖营收51.35亿元,金种子酒营收11.86亿元,差距不小且是唯一一家亏损的徽酒上市企业。
除了徽酒,金种子酒还面临全国性白酒的双重挤压。中国酒业协会发布的2023中国白酒市场中期研究报告提到,白酒行业一方面呈现库存高企、动销缓慢、价格倒挂的问题,另一方面呈现以名酒品牌带动下的结构性繁荣和强者恒强的马太效应。
对金种子酒而言,除了寄希望于中高端产品,还有一场队伍建设的硬仗要打。何秀侠此前也提到,金种子酒当下面临的最大的困难一是组织能力的快速提升,二是人才队伍建设速度。
队伍建设对白酒市场培育、啤白融合都能起到重要的作用。白酒分析师肖竹青认为,在金种子酒的发展过程中,最大的短板是缺乏优秀的营销人才和管理人才。华润集团可以提供优秀人才和梯队型人才,有助于弥补金种子酒人才短缺。
事实上,华润集团也在为金种子酒的管理层注入力量,包括在入驻之初来自华润系的何秀侠、何武勇以及被正式任命为总经理、副总经理以及财务总监的金昊。今年3月和7月,金种子酒还先后聘任了杨云、刘辅弼两位在华润有着20多年经验的“老员工”任职副总。
不过,华润这一系列看似全方位的发力何时才能明显奏效,能否助力金种子酒开新篇,还有待市场检验。
新京报记者 / 秦胜南
编辑 / 祝凤岚 张明璇
校对 / 赵琳
股东内斗频频升级,厨邦调味品业务待破局
视频·食探丨高价茉酸奶话题不断,现制酸奶市场走热
含232种配料酵素气泡水已线上停售,宣称助眠被罚
奈雪的茶宣布开放加盟,依然坚持“大店”策略
藤椒油幺麻子恢复上市审核,小众调味料走出川渝有多难?
中炬高新变更多位高管,3名拟聘任者均有宝能系背景
现制酸奶走红背后:高价或是扩张障碍,上市还很遥远
本文为绿松鼠(ID:xjbxinshipin)原创内容,
未经新京报书面授权,不得转载和使用。