来源:固收彬法
摘 要
延续去年,地产仍然是今年债市交易主线。
上半年特别是二季度地产走弱是债市走强的基本面前提。市场交易中重点关注指标:地产销售、居民中长贷和地产新开工。
下半年地产指标会如何?政策是关键,时间很重要。
政策端总体继续保持战略定力,1+1会大于1,但可能会小于2,传导时间可能会进一步拉长。因为我们认为历史上不存在自发修复,每一轮周期底部或都有赖于政策持续托举。当然,政策如果进一步提升组合运用,加大力度和节奏,不排除有改善的可能。剩下的就是时间问题。
当下,首先关注的是地产政策是否进一步调整?
存量房贷置换如何推进?一线城市限购限贷是否会放松?
其次,去年下半年以来的有关政策是否会恢复运用或者加码?
保交楼金融支持工具是否加量?PSL能否恢复?市场可能会认为这些工具作用有限,但不可低估数量扩张的作用,去年以来的关键是有进有退,力度温和。
最后还是关注政策作用下,地产有关指标的变化。

宏观数据存在温差,对于下半年,地产修复进展将继续主导债市交易方向。地产能否筑底?未来怎么看?
1.地产销售和投资表现如何?
按照统计局新口径计算,6月商品房销售、新开工和地产投资增速均继续下行。
2023年6月,商品房销售面积累计同比-5.3%,较1-2月下降1.7个百分点、较5月下降4.4个百分点;当月同比-18.2%,较1-2月下降14.6个百分点、较5月下降15.2个百分点。
2023年6月,商品房新开工面积累计同比-24.3%,较1-2月下降14.9个百分点、较5月下降1.7个百分点;当月同比-30.3%,较1-2月下降20.9个百分点、较5月下降3.0个百分点。
2023年6月,地产投资完成额累计同比-7.9%,较1-2月下降2.2个百分点、较5月下降0.7个百分点;当月同比-10.3%,较1-2月下降4.6个百分点,较5月上升0.2个百分点。

1.1.商品房销售继续承压
总体上二季度以来,地产销售压力再度上升,观察结构,低能级城市压力更大;观察环比,一线压力在上升。
从商品房销售量来看,4月以来三线城市商品房销售面积显著回落,当前已显著弱于季节性。

从商品房销售价格来看,近期一线城市的价格环比同样开始显著回落。

分区域数据,东部地区整体商品房销售表现略优于中部和西部地区。按销售面积计,2023年6月东部地区地产销售累计同比1.4%,中部、西部地区则继续收缩,累计同比分别为-11.3%和-10.9%。

1.2.拿地弱、竣工高,地产投资后继乏力
一方面,地产企业拿地意愿不强,土地市场景气度始终维持在偏低水平,直接影响新开工面积。今年以来土地出让延续偏弱态势,百大城市成交土地建筑规划面积和成交土地溢价率与季节性相比较弱,对新开工面积构成拖累。
另一方面,“保交楼”诉求下,竣工增速维持高位。自2022年7月政治局会议提到“保交楼、稳民生”后,竣工面积累计同比扭转下行趋势并持续回升。2023年6月竣工面积累计同比19.0%,远好于新开工面积(累计同比-24.3%)和施工面积(累计同比-6.6%)。
两方面因素共振,施工面积增速延续下探。施工面积相当于蓄水池,当期施工面积=上期施工面积-上期竣工面积+当期新开工面积-当期净停工面积,假设净停工面积保持不变,则当期新开工面积减少、上期竣工面积扩张,会导致施工面积继续压缩。

与地产投资分项数据交叉验证,重点观察建筑工程和其它费用。地产投资包含建筑工程、安装工程、设备工器具购置和其他费用四个部分,其中建筑工程和其它费用占主导,以最新可得的累计值数据计算,2023年两者在地产投资中的权重分别为55.5%和40.3%。

首先,去年初和今年初土地购置费集中缴纳,托底地产投资,但随地产景气度回落、房企拿地意愿不高,土地购置费后继乏力、对地产投资的支撑作用也逐渐弱化。
其他费用与土地购置费显著正相关。根据统计局口径,其他费用指在固定资产建造和购置过程中发生的,除建筑安装工程和设备、工器具购置投资完成额以外的应当分摊计入固定资产投资的费用,不指经营中财务上的其他费用。观察占比来看,土地购置费占其他费用的比例逐年上升,今年前五个月已经达到约88%。
土地购置费则按实际发生额填报,分期付款的应分期计入。根据财综〔2009〕74号、国土资发〔2010〕34号的规定,土地出让成交后须在10个工作日内签订合同,合同签订后1个月内缴纳出让价款50%的首付款,余款1年内缴纳完毕。
从数据角度,2022年2月、2022年12月和2023年2月,其他费用和土地购置费当月增速均有显著跃升,随后明显回落。

其次,随施工面积走弱,建安投资也在下滑。建筑工程和安装工程发生于实际建造活动中,与施工面积关系较密切。伴随施工面积增速深度下探,建安投资增速亦下滑。2023年5月,建安投资累计同比下滑至-18.0%,当月同比下滑至-30.2%(以新口径计)。

2.地产景气度为什么继续走弱?
2.1.地产销售的核心问题在于居民购房能力和房价预期
第一,地产销售弱,起点是居民资产负债表承压,也即居民加杠杆的能力受损,以及对未来预期回暖较慢的情况下,对未来偿债能力亦有一定担忧。
疫情三年、地产低迷,居民资产负债表承压,意味着资产端增速下行的幅度比负债端更大,甚至出现资不抵债。债务压力下,居民从追求利润最大化转向追求负债最小化,购房能力和意愿均有受挫。根据央行在2019年的调查结果显示,疫情前我国就存在“部分低资产家庭资不抵债,违约风险高;中青年群体负债压力大,债务风险较高;刚需型房贷家庭的债务风险突出”等问题。

刚需缺“第一桶金”的困境尚未解决,加杠杆能力受限。虽然居民可支配收入增速中枢高于房价增速,但不能简单抛开体量看增速,住房所需资金与刚需人群的收入水平量级相差较大;且青年失业率高企,2023年6月,16-24岁人口调查失业率上行至21.3%,刚需人群的原始资本积累过程或更加漫长。
对于改善性需求,二套房首付比例、贷款利率相对偏高,亦制约加杠杆能力。改善性需求可能需要抛出已有房产进行置换,而二套房贷利率、首付比例更高,部分二手房交易周期长、房屋流通性差的特点,可能会对改善性需求构成一定制约。

、
第二,疫情以后居民可支配收入和预期修复相对缓慢,也会降低购房的能力和意愿。我们认为居民在购房时,要综合考虑还本付息压力,如果未来收入预期不稳定,也会限制居民购房行为。

第三,居民“买涨不买跌”,房价下跌,同时抑制购房需求或积极性。
一方面,2015年以来,适龄购房人口增速继续下探、且城镇化率增速在下滑,我们认为住房的投资金融属性愈发成为决定地产销售的关键。
另一方面,无论对于刚需还是投资需求而言,住房资产是我国居民持有的主要资产,我们认为房价下跌导致居民财富缩水,“持币观望”的情绪可能会更加浓厚。

此外,居民会在多种投资方式中做出权衡,其他投资渠道收益低,可能会导致居民尽可能减少负债、提前还贷。

2.2.销售回款慢,房企现金流依然紧张,企业投资能力和意愿可能不高
?
地产投资的前提是资金支持。当前地产投资景气度仍较弱,主要原因在于房地产开发资金来源不足,房企现金流压力较高、对未来预期不佳。
房企内外资金来源依然有待改善。我们把房企自有资金、销售回款等视作内源性资金,把银行贷款、非标融资、信用债、IPO和定增、资产证券化、各项应付款等视作外源性资金。2022年以来地产开发各项资金来源持续大幅收缩,带动地产投资增速下行。当前除其它资金一项外,其它分项同比仍处于深度负区间,其中自筹资金是主要拖累、各项应付款占比持续上升,房企现金流压力凸显。

内源资金方面,房企自有资金、销售回款主要涉及地产开发资金来源中的其它资金和自筹资金分项。这两大分项也是资金来源中的关键项目,以今年前5个月累计值计算,其它资金分项权重最大(41.3%)、自筹资金亦较为重要(20.7%)。
销售回款对地产开发资金来源起重要影响,并进而影响地产投资。销售回款关乎到房企现金流,左右其拿地和项目开发的能力和意愿,销售改善是地产投资内生性企稳的前提。但如今销售回款慢,房企现金流依然紧张,因此投资能力和意愿可能不高。

外源资金方面,房企外源融资压力仍有待进一步改善。
从房地产开发贷来看,2022年金融十六条等政策积极推动金融机构加大对房地产相关合理融资的支持力度,带动房地产开发贷触底反弹,但整体增速仍处于历史较低水平。
从信托融资来看,房企信托规模继续收缩,在非标融资渠道受限、信托业务监管趋严的背景下,资金信托投向房地产的占比持续下降。

从房企信用债融资情况来看,净融资规模表现不佳。结构上民营房企面临的融资压力更大。

房企由于外部融资渠道较难打开、销售弱回暖,其面临较大的兑付压力,仍面临债券展期或违约的压力。2023年境内债新增违约主体中,6家中有3家为地产相关企业,上述3家全部为民企;海外债新增违约主体中,5家全部为民营地产相关企业。

一些面临评级机构下调评级或者展望的情况,包括远洋、万达等较大的企业。

此外,保交楼对地产企业现金流亦有影响。
保交楼纾困资金应用条件较为严格。当前部分地区“保交楼”相关政策提到,专项借款资金扶持交付困难项目的前提条件可能是“原则上项目资产及销售回款能够偿还专项贷款本息”、“用于通过相关部门备案及评估认可的已售逾期难交付住宅项目的后续建设,不得用于偿还本项目旧债”。换言之,项目得到扶持的条件可能是剩下可供出售资产的价值应当高于施工成本。
假如一些项目已经提前将期房售出,就决定了项目可能不符合保交楼纾困资金的规定,而房企继续推进竣工交付将只有支出而没有收入,这就对房企现金流构成拖累。
此外,假如前期拖欠的施工费用尚未支付,导致施工方继续配合施工的意愿较低,再重启项目推进的难度就比较大。
百年建筑网5月对全国1100余个项目进行调研,其认为申请项目纾困资金流程耗时较长,部分地区只有几个项目得以纾困,开工时间尚不确定。1100余个保交楼交付比例不足四成,华东、华南两地保交楼交付情况相对较好,而华中、西南地区恢复不及预期,存量部分有待继续发力。

3.有哪些可能的增量政策?
结合上述讨论,当前房地产销售和投资内生企稳有难度,进一步增量政策是改善地产压力的必要前提。
3.1.历史上地产政策如何放松?
?
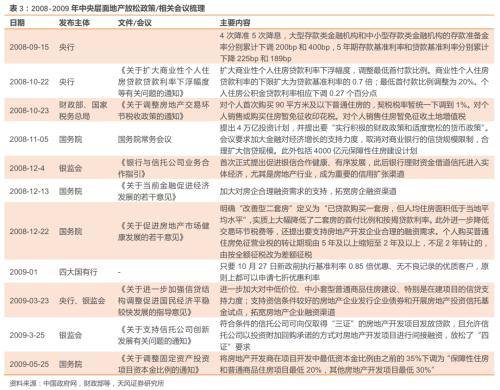
历史上亦曾经出现地产销售和投资低迷、库存上行,经济增长放缓,我们对2008年和2015年两轮地产政策放松周期进行回顾:
2008-2009年地产调控等一揽子政策持续加码。
2008年9月,央行开启货币宽松周期,共4次降准5次降息,大型存款类金融机构和中小型存款类金融机构的存款准备金率分别累计下调200bp和400bp,5年期存款基准利率和贷款基准利率分别累计下降225bp和189bp。
10月,房地产政策开始陆续出台,包括降低存量房贷利率。2008年10月22日,中国人民银行决定自10月27日起,扩大商业性个人住房贷款利率下浮幅度,调整最低首付款比例。商业性个人住房贷款利率的下限扩大为贷款基准利率的0.7倍;最低首付款比例调整为20%。个人住房公积金贷款利率相应下调0.27个百分点。同月,财政部、国家税务总局联合发布《关于调整房地产交易环节税收政策的通知》,将个人首次购买90㎡以内住房契税下调至1%,个人免征营业税。
11月,国常会提出了“四万亿”刺激计划。
12月,央行下发《关于当前金融促进经济发展的若干意见》,要求满足房企合理融资需求。次年5月,国务院下发《关于调整固定资产投资项目资本金比例的通知》,将房地产项目开发最低资本金比例要求由35%下调为保障性住房和普通商品房项目最低20%、其他房地产开发项目最低30%。

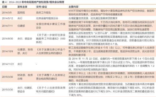
2014-2015年房地产供需失衡,地方政策先行出台,后中央政策持续发力。房地产调控进入以“去库存”为主导的新一轮放松周期,通过棚改货币化结合央行PSL工具支持解决对应“支点”问题。
1)各地松绑“四限”政策,集中发力需求端。2014年3月初,中央强调对不同城市房地产进行分类调控,随后各地因城施策,陆续出台放松购房限制、贷款额度、公积金额度、落户限制等措施。
2)930新政标志信贷政策全面松绑,基准利率持续下调。2014年9月30日,央行和银监会出台《关于进一步做好住房金融服务工作的通知》(930新政)“认贷不认房”,拥有1套住房并已结清相应购房贷款的家庭,再次申请贷款购房时,金融机构执行首套房贷款政策。2014年11月,央行降息,规定金融机构一年期贷款基准利率下调0.4个百分点至5.60%;一年期存款基准利率下调0.25个百分点至2.75%。
3)推进棚改货币化安置。2015年6月国务院印发《关于进一步做好城镇棚户区和城乡危房改造及配套基础设施建设有关工作的意见》,提出积极推进棚改货币化安置,央行为国开行提供PSL作为推行棚改货币化安置的重要资金来源。8月住建部、国开行发布《关于进一步推进棚改货币化安置的通知》,明确要求各地按照原则不低于50%的比例确定棚改货币化安置目标。


3.2.当前情形下会有哪些地产增量政策?
市场关注主要是两个方向:
其一,历史上出现过一线城市放松地产政策的情况。
2014-2016年期间,各一线城市亦相继出台地产放松政策,包括“认房不认贷”、调高公积金贷款额度,降低公积金贷款首付比例等,在贷款申请条件上亦有相应优化调整。

其二,存量房贷利率下降。
此前从居民资产负债表压力的角度,市场一直期待存量房贷利率调降的可能。上周五央行新闻发布会提及“我们支持和鼓励商业银行与借款人自主协商变更合同约定,或者是新发放贷款置换原来的存量贷款”,基本指向存量房贷利率调降。
参考2008-2009年,实施存量房贷利率下降,有助于降低居民负债端压力,推动居民资产负债表修复,我们估计,至少提前还贷现象或在一定程度减少。

对于已有的政策,我们认为也存在进一步加量的可能,逻辑上,保交楼专项借款或者保交楼再贷款,可以进一步提升额度,由此需要PSL的进一步运用。
结合7月14日央行发布会和结构性货币政策工具情况表,目前保交楼相关金融工具包括两批共3500亿元保交楼专项借款,2000亿元保交楼贷款支持计划,以及800亿元房企纾困专项再贷款。
其中专项借款和贷款支持计划两项工具并非分开独立使用,后者资金使用建立在前者的基础之上。根据金融十六条,政策性银行投放保交楼专项借款,央行鼓励商业银行进行配套融资支持,手段之一就是为其提供零成本的保交楼贷款支持计划资金。配套融资的承贷主体应与专项借款支持项目的实施主体保持一致。
目前来看,保交楼专项借款资金投放进度相对较快。2022年11月,银保监会相关部门负责人表示保交楼专项借款工作取得阶段性进展,资金已基本投放至项目。今年5月湖南省披露,全省240亿元的专项借款额度已使用81.57亿元。
而保交楼再贷款和房企纾困再贷款或有待进一步落地使用。截至一季度末,2000亿元额度保交楼贷款支持计划的余额为5亿元、800亿房企纾困专项再贷款余额尚为0,最新数据有待央行披露二季度数据后进一步观察。上述资金落地较缓,或在于银行配套融资意愿相对有限。据媒体不完全了解,多家大型股份制银行在全国落地的保交楼配套融资项目较少,前日住建部与相关大行举行会议,在肯定了银行在保交楼方面提供配套融资的积极态度和工作的基础上,希望其“进一步加大工作力度”。
展望后续,保交楼仍是房企、建设单位、金融机构以及央地政府的重要任务,央行发布会亦指出要引导金融机构继续对房企存量融资展期,加大保交楼金融支持。同时结合保交楼工作需要,将2000亿元保交楼贷款支持计划期限延长至2024年5月底。预计保交楼相关资金支持工作还会继续推进。
PSL支持保交楼的同时,参考2015年支持货币化,在现有城市旧改或者城市更新框架内,同样存在发挥作用的空间。
2015年6月国务院提出2015-2017三年棚改计划,随后住建部、国开行发布《关于进一步推进棚改货币化安置的通知》,要求各地区货币化安置的比例原则上不低于50%,对于商品住宅库存量大、消化周期长的地区,货币化安置比例进一步提高。与之配合,财政货币也有所行动。2015年底,商品房销售和房地产投资开始全面回暖。
这有助于解决地产困境关键问题,即提供居民加杠杆的支点。
在此过程中,居民所获得货币形式的相关费用,使购房的“第一桶金”得到有效补充。且其现金流和预期也有所稳定。

4.后续地产景气度怎么看?
参考历史,政策是关键,时间很重要。
政策端总体继续保持战略定力,1+1会大于1,但可能会小于2,传导时间可能会进一步拉长。因为我们认为历史上不存在自发修复,每一轮周期底部或都有赖于政策持续托举。当然,政策如果进一步提升组合运用,加大力度和节奏,仍有改善的可能。
剩下的就是需要时间。
2014年“930新政”后,商品房销售于2015年2月见底,房地产投资于2015年11月见底。即政策放松后,销售和投资在5个月、14个月后开始回升。需要注意的是,这个传导时间包含了地产政策本身不断加码的过程。

所以对比历史,按照目前已有举措,对于地产修复还需保持耐心。
由于目前地产开发各环节增速均有较明显收缩,短期内地产各项指标较明显改善的概率相对较小。因为房建项目开发周期通常在2-3年,当前房企拿地与新开工面积持续负增长,意味着未来存量房建项目减少,地产施工和竣工面积大概率回落,地产投资显著回暖也就仍需保持耐心。

当然从拿地角度来看,地产也有积极一面,表现为中小民营房企拿地情况改善。据中指研究院统计,虽然整体来看房企拿地意愿下降,上市民营房企中绝大部分停止拿地,但浙江、江苏和广东这些民营经济发达地区的中小民营房企正在积极拿地。
这些目前在积极拿地的民营房企,或会成为房地产行业未来的新势力,填补产能空间进而发展壮大。当然,就短期来看,可能还不能左右大势。

5.小结
延续去年,地产仍然是今年债市交易主线。
上半年特别是二季度地产走弱是债市走强的基本面前提。市场交易中重点关注指标:地产销售、居民中长贷和地产新开工。
下半年地产指标会如何?政策是关键,时间很重要。
政策端总体继续保持战略定力,1+1会大于1,但可能会小于2,传导时间可能会进一步拉长。因为我们认为历史上不存在自发修复,每一轮周期底部或都有赖于政策持续托举。当然,政策如果进一步提升组合运用,加大力度和节奏,不排除有改善的可能。剩下的就是时间问题。
当下,首先关注的是地产政策是否进一步调整?
存量房贷置换如何推进?一线城市限购限贷是否会放松?
其次,去年下半年以来的有关政策是否会恢复运用或者加码?
保交楼金融支持工具是否加量?PSL能否恢复?市场可能会认为这些工具作用有限,但不可低估数量扩张的作用,去年以来的关键是有进有退,力度温和。
最后还是关注政策作用下,地产有关指标的变化。

来源:券商研报精选
上一篇:主动“找骂”的CEO
下一篇:61只科创板股票跻身百元股阵营