数据是个宝
数据宝
炒股少烦恼
据网信中国,中央网信办指导网站平台开展重点排查整治,坚决打击造谣传谣行为,共处置违法违规账号373个。其中通报的典型案例中包括一则“股市小作文”谣言,假借权威、胡乱臆测,影响十分恶劣。
回到市场,上市券商中报扎堆披露。截至券商中国记者发稿,初步统计已经有19家券商发布中期预告或业绩快报,业绩绝大多数都是同比普遍上涨,不少券商借机同比实现扭亏。不过,不排除在行业分化之下,有极少数券商业绩下滑现象。
实际上,在券商中报多家预喜之下,券商板块也受到市场青睐,连续三周上涨,累计涨幅2.77%。业内人士认为,受到市场回暖带动影响,券商的投资业务收益率同比大幅上升,预计投资业务对券商收入的上升贡献最大。

网信办出手
网信中国官微7月15日消息,近期,一些网络账号杜撰、歪解公共政策信息,误导群众、从中牟利。中央网信办指导网站平台开展重点排查整治,坚决打击造谣传谣行为,共处置违法违规账号373个。
部分典型案例一:“股市小作文”谣言。一篇题为“财通政策路演纪要”的文章在网上传播,称某会议将讨论多项财政经济政策,引发股市较大反应。此类典型“股市小作文”谣言,假借权威、胡乱臆测,影响十分恶劣。已依法对微信平台“Li Xiafei”、微博平台“河马史诗CL”、雪球平台“研值plus”等造谣传谣账号作关闭处置。
具体来看,6月14日上午,一条标题为“财通政策路演纪要”的“股市小作文”在网上发酵,文中提及本周国务院常务会议将讨论多项经济刺激政策,包括巨额特别国债、消费券、地产、工业母机、新能源汽车等领域将迎来政策支持。
与以往不同的是,此次内容直接“碰瓷”国务院常务会议,直言这些政策将在“本周五国常会讨论”。
据不完全统计,该条消息在微博、雪球、微信公众号等多个平台快速发酵,被多个“大V”转发,其中不乏粉丝量超80万的大V。
据每日经济新闻报道,中央党校(国家行政学院)教授汪玉凯认为,只要是未出台的政策,就是涉密的。国常会即将讨论的涉密内容,不可能对外公布。
其他部分典型案例:
二.“国家补短板强弱项领导小组”谣言。一些自称为“国家补短板强弱项领导小组”的账号,无中生有,在网上发布“能够帮助每个市县获得10亿—100亿元政府补贴资金”等不实信息,干扰了推进以县城为重要载体的城镇化建设工作秩序。已依法对微博平台“乡村振兴示范试点先导成牧宫”等造谣传谣账号作关闭处置。
四.“河南花49万助农插秧2亩”谣言。有网络账号杜撰称“河南某县组织200名干部,耗时3天,花费49万插秧2亩”。经查,上述网络谣言引用的有关农耕活动及配图,出自2023年4月14日的湖南省宁乡市灰汤镇第二届农耕民俗文化节活动。中国互联网联合辟谣平台已对此专门辟谣。已依法对抖音平台首发账号“大边角料子之tt有料”作关闭处置,对哔哩哔哩平台“bibi区块链知识分享”、知乎平台“实话傅”等传谣账号作禁言处置。
五.“考取‘社工证’包分配,还能优先录取为公务员”谣言。有传言称“社工证”可以为求职者在职场上加分,甚至“包分配”“优先录取为公务员”,诱导公众付费参与培训和考证。实际上,根据人力资源社会保障部《国家职业资格目录(2021年版)》,“社工证”全称是“社会工作者职业资格”证书,属于水平评价类职业资格,是行业内对从业者工作水平的考核和认定,并非准入类职业资格,也不一定能成为从事社会工作职业的“敲门砖”。因此,所谓“包分配”“优先录取为公务员”等说法都是谣言。已依法对抖音平台首发账号“考证咨询~苏老师”作关闭处置,对微博平台“小行侠客6”等传谣账号作禁言处置。
七.“捡瓶子卖钱挣学费”等“视觉贫困”谣言。有短视频账号摆拍发布大凉山小女孩“每天放学后都捡废瓶子,卖钱交学费”短视频。经查,该小女孩系被利诱拍摄,实际上学校已免除该女孩学杂费、教科书费和作业本费,提供免费营养午餐并补助生活费。已依法严处相关账号,对抖音平台“农村~安明姐姐”、快手平台“山羊善爱行动”等恶劣账号作关闭处置。
中央网信办相关部门负责人表示,将持续坚决打击造谣传谣行为,从严查处发布谣言的账号主体,曝光典型案例,形成有力震慑。同时欢迎有关部门和网民积极参与举报,合力铲除网络谣言生存土壤,共同打造清朗网络空间。
券商中期业绩扎堆大增
继7月12日和13日8家上市券商披露券商业绩后,7月14日晚间更多券商加入了中报业绩预告的队伍。
7月14日晚,上半年净利润预增可能达到或超过100%的券商就有3家,包括东方证券、西南证券和华西证券,其中,东方证券业绩增幅最大,最高能达到209%。
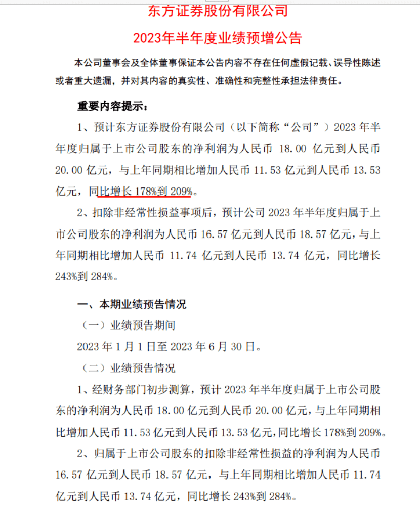
东方证券预计2023上半年归属于上市公司股东的净利润为18亿元到20亿元,与上年同期相比增加11.53亿元到13.53亿元,同比增长178%到209%。

东方证券表示,2023年上半年,资本市场整体表现平稳。紧密围绕年度经营目标,积极把握市场机遇,有序推进各项业务开展。上半年该公司证券销售及交易、境外业务、私募基金管理等业务板块收入同比增加,业绩同比增长。
西南证券预计,上半年归属于母公司所有者的净利润约4.48亿元到4.68亿元,与上年同期相比,将增加约2.53亿元到2.73亿元,同比增加约130%到140%。
西南证券表示,今年上半年,国内经济运行呈现回升向好态势,证券市场活跃度总体有所回暖,该公司大力实施业务体系优化升级,全力推进财富管理数字化转型,不断提升综合金融服务能力和水平。报告期内,投资收益与公允价值变动收益同比增幅较大,上半年整体经营业绩同比回升。

华西证券预计上半年盈利4.72亿元至5.83亿元,同比增长62%~100%。华西证券解释,2023 年上半年,国内经济运行企稳回升,资本市场保持平稳态势。该公司投资业务抓住市场机遇实现较大回升,零售业务开局良好呈稳健发展态势,投行业务持续稳定开展,实现经营业绩明显增长。
券商中国记者注意到,与华西证券类似,多家发布业绩预增公告的上市券商,业绩增长都普遍归因于投资业务以及资管业务的贡献。
例如,国金证券上半年预计净利润8.42亿元至8.96亿元,同比增长55%~65%,该公司解释,积极把握市场机遇,证券市场行情回暖,投资业务业绩同比上升。
财达证券也将营收和净利增长的原因解释为主要系证券投资业务以及资管业务收入上升所致。
国泰君安非银团队分析认为,预计2023年上半年上市券商业绩整体回暖,归母净利润同比上升22.36%。券商业绩同比回升,受市场回暖带动的投资业务增长是业绩上升的主要原因。
几家券商借机实现扭亏
券商中国记者注意到,除了中期业绩报告预增的券商,也有几家券商借着证券市场回暖,成功实现扭亏为盈。
以中原证券为例,该券商迎来了新更换董事长后首份业绩预告。
中原证券预计2023年半年度实现归属于母公司所有者的净利润1.67亿元,与上年同期相比,将实现扭亏为盈。
中原证券解释,2023年开年以来,经济发展呈现回升向好态势,该公司全面推进各项发展举措,把握市场机遇,主要业务发展势头良好。报告期内,财富管理、投资管理等各项业务稳健发展,受公司投资业务收入同比增加和信用减值同比减少等的共同影响,该公司经营业绩实现扭亏为盈。
据了解,在原董事长到龄退休后,中原证券在7月13日迎来了新董事长,原监事会主席鲁智礼正式履新担任新董事长,直至该公司第七届董事会任期届满为止。
无独有偶,去年上半年亏损0.78亿元的太平洋证券,今年上半年业绩也一扫亏损“阴霾”,预计上半年净利润1.8亿元至2.3亿元,同比实现扭亏为盈。
太平洋证券表示,由于上年同期质押股票股价持续走低等原因,该公司计提资产减值准备约3.15亿元,导致上年同期经营业绩亏损。2023年半年度公司各业务条线经营稳定,且未发生较大金额的资产减值准备,业绩扭亏为盈。
湘财证券所在的上市主体湘财股份披露,预计2023年半年度实现归属于母公司所有者的净利润 1.1亿元至1.4亿元,与上年同期亏损8260万元相比,将实现扭亏为盈。
湘财股份扭亏为盈主要原因之一就是该公司子公司湘财证券经纪业务、信用交易、资产管理等各项业务稳健发展,自营业务、投资银行及其子公司经营业绩较上年同期有较大增长。
此外,今年1月由网信证券更名的麦高证券,上半年亏损也有大幅度缩小,今年上半年亏损约2019万元,较去年上半年亏损额4593万元缩小损失超2000万元。财报显示,麦高证券今年上半年投资收益达到2059万元。
来源:券商中国
声明:数据宝所有资讯内容不构成投资建议,股市有风险,投资需谨慎。
责编:周莎
校对:廖胜超