北京日报客户端 | 实习记者 夏骅
7月中旬多家光伏公司频传捷报,受益于硅料价格下行和行业成本下降,叠加光伏行业市场需求旺盛,多家光伏公司营收实现大幅增长。
在全球碳中和背景下,全球光伏市场规模保持良好发展态势,新增装机量持续增加。多家光伏企业也纷纷加码开始扩产。随着成本降低,扩产潮来袭,行业也将迎来一轮更加激烈的竞争。

上半年多家光伏公司成绩亮眼
2022年全年光伏产业链各环节产量再创历史新高,全国多晶硅、硅片、电池、组件产量同比增长均超过55%,行业总产值突破1.4万亿元人民币。
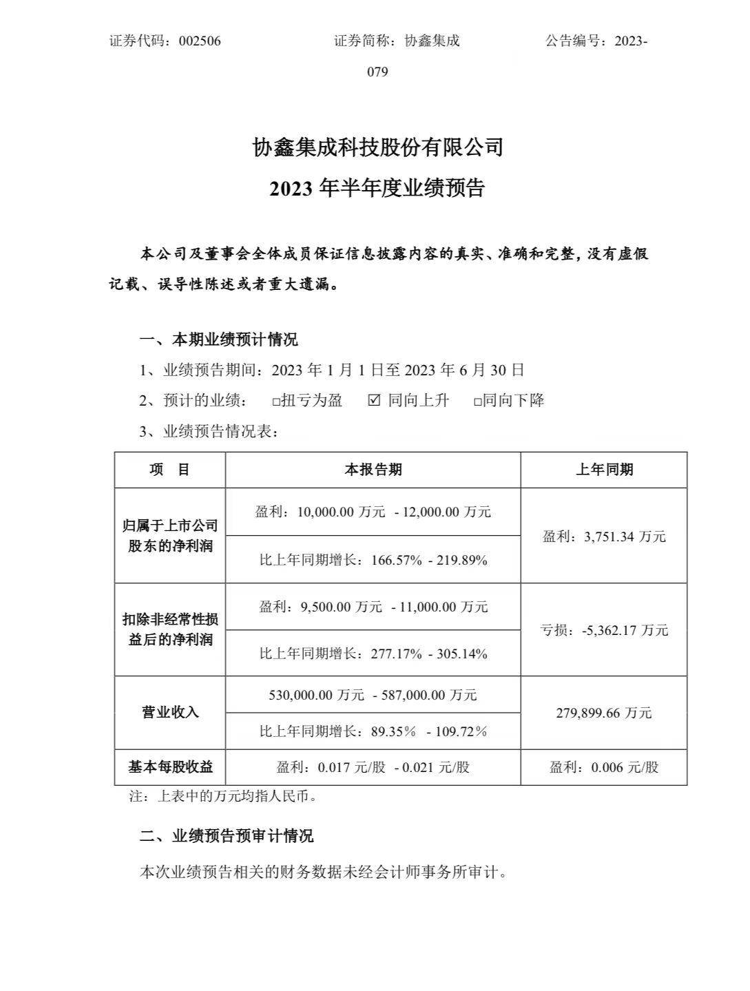
今年7月,协鑫集成发布公告称上半年净利润实现倍增,预计今年上半年营业收入为53亿元至58.7亿元,同比增长89.35%至109.72%;预计归母净利润为1亿元至1.2亿元,同比增长160.57%至219.89%;扣非后净利润预计同比增长277.17%至305.14%。

对于业绩大幅增长,协鑫集成表示公司连续中标入围国央企组件采购项目,订单充足,组件销售量和营业收入同步大幅提升,盈利能力有较大提升,对公司业绩产生积极作用。
紧跟着,钧达股份也披露2023年半年度业绩预告,预计实现归母净利润9亿元至11亿元,同比增长230%至300%;晶澳科技预计上半年归母净利润42亿元至49亿元,同比增长146.8%至187.95%,扣非净利润45.6亿元至52.6亿元,同比增长179.3%至222.2%。
其中,增长最快的还属亿晶光电,预计净利预增超10倍。亿晶光电表示,今年上半年归母净利润预计为2.8亿元到3.2亿元,同比增加1086%到1255%。“光伏一哥”隆基绿能,今年也实现“开门红”,一季度实现营收283.2亿元,同比增长52.35%,实现归母净利润36.37亿元,同比增长36.55%。
对于业绩大幅增长的原因,多家企业都表示上游硅料价格持续下行,推动行业成本下降,刺激光伏产业保持高增长,市场需求持续旺盛。
“产能过剩”?龙头企业纷纷扩产
在碳中和的大背景下,近年来光伏行业迅猛发展。中国光伏行业协会预测,2022年全年,我国光伏新增装机规模将达到8500万千瓦至1亿千瓦。
产能过剩也是行业绕不开的问题,不少行业大咖频频发出产能过剩的警告。隆基绿能创始人兼总裁李振国在SNEC第十六届全球光伏大会上表示,光伏行业已经出现了产能严重过剩的问题。中国光伏行业协会名誉理事长、天合光能董事长高纪凡也表示中国光伏产业面临产能过剩、技术迭代和国际环境三大挑战。
然而,一边是行业大咖发出的产能过剩的提醒,一边企业却纷纷加码扩产。据中国光伏行业协会不完全统计,2021年初至2022年11月,我国光伏规划扩产项目超480个。
2023年扩产潮依旧持续。年初隆基绿能连发两则公告,称公司与陕西省西咸新区开发建设管理委员会、陕西省西咸新区泾河新城管理委员会签订《投资合作协议》,预计项目总体投资金额452亿元,根据项目投资进度,年产100吉瓦单晶硅片项目及年产50吉瓦单晶电池项目预计均为2024年3季度首线投产,2025年底达产。
晶澳科技也将对公司一体化产能进行扩建,投资惠山年产500台单晶炉项目、年产100吨浆料项目,加码光伏全产业链;通威股份拟在乐山市总投资约60亿元建设年产12万吨高纯晶硅及配套项目,并且将在南通开发区投资建设25吉瓦高效光伏组件制造基地项目,并力争于2023年底前投产。
行业或将迎来新的淘汰赛
光伏行业属于技术密集型加资金密集型行业,其发电成本高度依赖于太阳能电池的光电转换效率。经过几轮技术迭代,太阳能电池转换效率提升,也使之成为成本下降最快的可再生能源。
巨头企业纷纷加码先进产能正是行业发展的表现,随着先进产能的不断迭代,也会慢慢淘汰落后产能,提高效率并且降低成本。
随着光伏发电在能源供应体系中占据越来越重要的地位,光伏相关产业也随之强大起来,形成一条完整产业链。其产业上游包括原料高纯度多晶硅材料的生产,单晶硅和多晶硅的制造和硅片的生产;行业中游包括光伏电池和光伏组件,中游企业需要及时跟进最新的电池制造技术以提升电池效率,因此电池制造技术革新和提升效率成为这一环节降本增效的重中之重;下游就是光伏发电相关应用领域。
天合光能董事长高纪凡在中国碳中和论坛上表示,光伏的发电成本在过去20年的时间下降到了原本的二十分之一,而在未来,这一成本仍有下降空间,有望降到一毛钱乃至五分钱一度电。
图片来源:视觉中国、协鑫集成
下一篇:花旗集团二季度营收194亿美元