7月11日9点30分,翠亨新区东片区(马鞍岛)148亩宅地成功摘牌!
该宗宅地最终由竞买号【0333】即万科和深业,联手以19.8亿拿下,成交楼面地价为10000元/㎡,底价成交。

与深业再联手
万科第四次布局马鞍岛
这也是继未来之门项目地块后,万科与深业再次联手布局翠亨新区马鞍岛,同时,这也是万科第四次布局中山马鞍岛了。
再此之前,万科在马鞍岛已开发有万科中天西湾汇、万科西海岸、万科深业·湾中新城。
本次,万科与深业拿下的是马鞍岛上的纯住宅地块,该地块距离在售的万科深业·湾中新城不远。

从位置上来看,本宗用地位于马鞍岛南部中准道东侧,紧邻天弓智慧城,地块两面环水,东侧为茅龙水道、南侧为横八涌,拥有不错的滨水资源。

地块现状图
项目附近已布局有雅居乐·湾际壹号、万科深业·湾中新城等大型综合体项目,还有保利天汇等项目,总体来看,位置比较优越,未来将享有马鞍岛南部片区丰富的生活配套,具有不错的开发价值。
地块体量比较大,将近150亩,容积率不超过2.0,且要求不配建商业配套,意味着将以纯住宅项目开发。
目前,岛上已出让的住宅或含住宅用途的综合性地块,大多都是被保利、雅居乐、万科、招商、粤海等头部房企拿下,大部分项目仍在售,个别已完工交付。
今年底或明年,岛上将迎来新一批住宅交付。此外,岛上的商业、公园、道路、学校等配套也逐步在兑现。
地块详情
一、土地开发建设要求
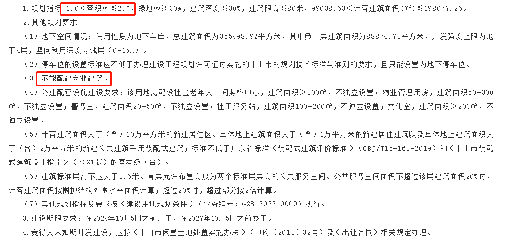
1.规划指标:1.0<容积率≤2.0,绿地率≥30%,建筑密度≤30%,建筑限高≤80米,99038.63<计容建筑面积(㎡)≤198077.26。

2.其他规划要求
(1)地下空间情况:使用性质为地下车库,总建筑面积为355498.92平方米,其中负一层建筑面积为88874.73平方米,开发强度上限为地下4层,竖向利用深度为浅层(0-15m)。
(2)停车位的设置标准应不低于办理建设工程规划许可证时实施的中山市的规划技术标准与准则的要求,且只能设置为地下停车位。
(3)不能配建商业建筑。
(4)建筑标准层高不应大于3.6米。首层允许布置高度为两个标准层层高的公共服务空间。公共服务空间面积不超过该层建筑面积20%时,计容建筑面积按围护结构外围水平面积计算;超过20%时,超过部分按2倍计算。
3.建设期限要求:在2024年10月5日之前开工,在2027年10月5日之前竣工。

二、其他公开交易条件
1.用地出让后实行成品住宅标准管理,成品住宅要求作为土地出让合同的有关内容。
2.受让人应当按照约定的土地用途、容积率利用土地,不得擅自改变。
三、出让价款支付方式
上网竞价成交后,竞得人将成交总出让价款分两期付清,第一期应于签订出让合同之日起30日内支付总成交出让价款的50%(含保证金结转出让价款);第二期应于签订出让合同之日起60日内将剩余出让价款支付完毕。

【购房资讯轻松享,快来关注乐居网】
文章来源:乐居买房