下面是笔者整理分享的关于基金投顾如何通过内容与用户建立持续信任关系一篇文章,主要有现状中持牌机构“顾”的内容运营、基金大V的内容运营怎么做?、如何实现行之有效的内容运营?等内容,想要了解的同学可以进来看看哦!
一、现状:持牌机构“顾”的内容运营基金投顾起步4年,三分投七分顾已经成为行业共识。在“顾”这一端,基金投顾机构做了许多尝试,提供了许多服务,但常常因为投资者对“顾”的体验感不强而被诟病与FOF并无差别。内容无疑是“顾”的重要抓手,主理人想要传达的观点、对用户的陪伴都需要通过内容来传达。本文我们来聊聊各机构目前都在做怎样的内容?如何通过内容与用户建立起持续的信任关系?
经过几年的运营,各机构已经搭建起投顾的内容运营体系,在多平台提供系列的内容服务。本节我们从内容发布渠道、内容分类来盘点投顾内容运营现状。
1. 渠道:不同渠道并未差异化运营
基金投顾机构近两年积极布局渠道,尤其是自己缺少直营网点的基金公司合作渠道非常多。根据可获取的数据,南方、中欧的合作渠道超过20个,易方达基金、招商基金、华夏基金、汇添富基金等机构合作渠道也超过10个。

渠道增多的同时,基金投顾机构在每个渠道均需要提供顾问服务。但代销平台的内容运营受到平台的功能限制,自由度比较低。目前大多数基金公司在不同渠道提供的内容基本上是一样的,差异化内容运营并不多。
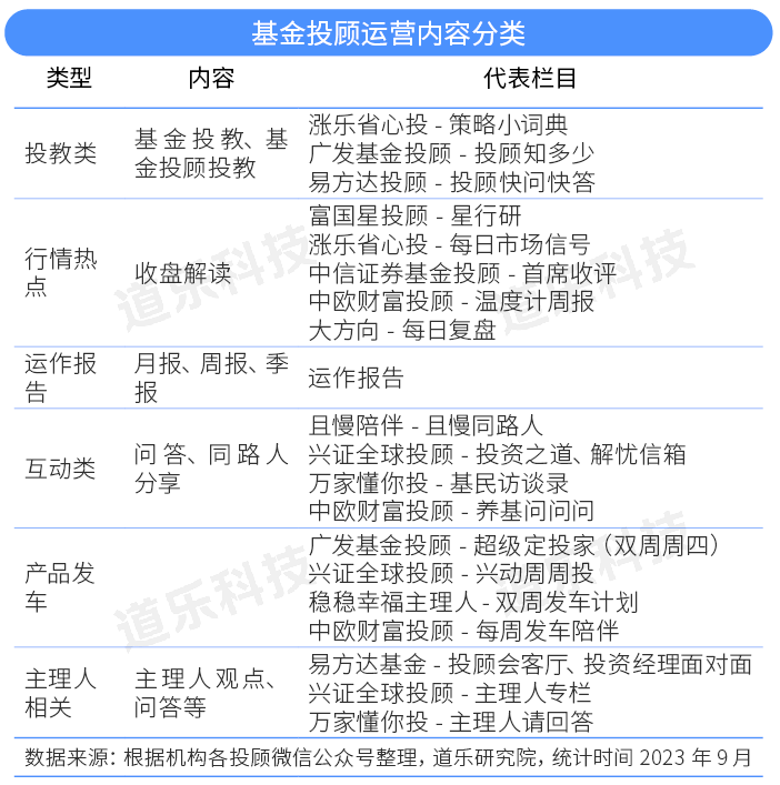
2. 内容:基金公司互动多,券商投研更专业
调研基金投顾机构的微信公众号运营内容,各机构发布的内容可大致分为投教内容、行情热点、运作报告、产品发车、互动及主理人相关六大类的内容。多数机构均设置了固定栏目,每周固定时间推专栏内容。如富国星投顾的账号每周一至周五分别推送星动1h、星图说、星行研、星书会、星陪伴栏目的内容。

同时,不同类型的机构推送内容也有差异。大方向、涨乐省心投、山西证券财富管家等券商的基金投顾推送的行研和市场解读栏目更多,基金公司的账号推送互动类、主理人相关内容更多。
相比基金公司运营的主账号,基金投顾的账号内容有一定差异化:

当然,基金投顾与基金公司的内容运营也存在一定相似性。投顾账号发布的基金投教内容、市场行情等内容模块的内容与基金公司发布的非常相似,差异不大。

多数基金投顾已经形成了完善的内容服务体系,并且不同机构有明显的特点和属性。总体而言,基金投顾的内容服务呈现以下特点:
(1)内容形式丰富多样,设计风格趋于精美
随着各机构基金投顾团队人员配置的增加,基金投顾的运营内容形式越来越丰富,发布内容的设计风格趋于精美。如广发基金投顾的内容做了可视化配图、长图等。
(2)与基金陪伴内容有差异,但不大
近年来基金陪伴也越来越卷,基金公司对普通投资者也提供了丰富的投资服务。虽然基金投顾账号的内容营销性质较少,定位为服务。但短期内用户比较难体会到基金投顾与普通基金投资内容服务的差异。
二、基金大V的内容运营怎么做?
在基金投顾新规之前,基金大V银行螺丝钉、ETF拯救世界、望京博格等理财大V通过实盘+内容运营的方式同时获客+陪伴用户,聚合了非常多且黏性高的粉丝。其内容运营模式与买方投顾有一定相似之处,这样的运营策略值得投顾机构借鉴学习。
今年5月,基金大V“ETF拯救世界”公众号发文列出华宝医疗ETF联接基金的场内和场外基金代码,导致大量投资者跟风买入,基金大涨9%。虽然是一场乌龙,但可见ETF拯救世界的影响力不俗。我们以ETF拯救世界为例,分析基金大V的内容运营策略(注:此博主在不同平台的账号名称不一样,为方便读者理解,本文统称ETF拯救世界)。
1. 运营内容分类
ETF拯救世界的内容主要分为三类:一是投教类,关于投资策略、理念等、读书分享;二是投资计划;第三类是日常陪伴与分享。其账号在不同的阶段发布的内容有所不同。
在其公众号长赢指数投资,将除了投资计划之外的精华内容归纳为:周二读书、记录投资、问答读图及E篇日记四个栏目。相对财商机构和持牌机构而言,其投教内容并不成系列,而是有比较明显的个人风格。

▲长赢指数基金菜单栏内容
此外,ETF拯救世界的内容话题并不局限投资理财,也会不定期分享一些个人的生活、读书感受等。这些内容让博主的形象更为鲜活和接地气,也有利于提升粉丝粘性。
2. 高更新频率+接地气的文风+重视互动
总结ETF拯救世界的运营策略,呈现以下三个特点:
这三个特点其实是早期基金大V的共性。比如同期的基金大V银行螺丝钉在接受采访时就表示7年更新2000期内容、每天处理上千条回复。强大的输出能力和强大的互动能力背后离不开大V的深厚的知识储备与勤奋的品质。
三、如何实现行之有效的内容运营?
从目前基金投顾的输出内容来看,基金投顾的内容运营人员其实已经非常努力了,尽可能覆盖更多渠道、保持日更内容。但并未改变外界对基金投顾“重投轻顾”的评价。为什么这么多的内容难以“打动”用户?这样的困境与目前国内财富管理市场的现状也有一定关联。
一是财富管理平台尚未转变观念,仍将基金投顾作为产品进行售卖。如蚂蚁平台的基金投顾,甚至没有基金投顾子账户,持仓页面与单只基金产品放在一起。不少银行、券商线下销售时,也仍沿用基金销售的工作模式在做基金投顾策略的销售。
其次,近年来基金公司投资陪伴内容趋于丰富,基金投顾并未与基金陪伴明显差异化。并且随着基金陪伴越来越卷,基金投顾的陪伴也就越难打出差异化。
在内容栏目规划上,陪伴内容不外乎就是市场行情、投资知识、运作报告这几大类,不少内容大同小异。甚至部分机构的内容行文、视觉设计风格都与基金公司运营内容相差无几。背后的原因可能是因为不少基金投顾做运营的人就是原本做基金电商的部门的人,因此在运营思维和工作模式并未转变。
此外,机构很难形成高频、及时的互动。
除了部分机构在内容通过话题互动活动引导用户留言,并进行回复外。大部分账号并未及时回复用户的留言,也未引导用户进行互动,无法形成非常灵活的互动模式和氛围。
针对以上问题,虽然机构很难改变行业各方,但从自身出发,优化自有内容运营体系,可以从以下几方面入手:
1. 先投教再投顾,转变获客方式
传统的基金获客方式是利用营销活动或是情绪焦虑引导投资者尝试或体验产品,然后再通过持续的投教和陪伴来持续引导用户多投。这样做的前提是投资者其实对基金已经有初步的认知且入门金额较小。
但基金投顾对投资者来说是完全的新事物,大众对这一产品的认知度并不高,打开小红书或是抖音搜索“基金投顾”,多数内容是在科普基金投顾是什么、吐槽基金投顾要收投顾费用等,甚至一些并不专业的KOL对基金投顾的理解并不正确。
将连基金投顾是什么都不知道的用户直接进行引导去买基金投顾是很难的,并且会给投后服务带来很大难度。因此,基金投顾的目标群体应该是已经经受过第一轮基金投教,认知到自己没有能力或精力做好投资的人群。
因此基金投顾在前置要做的是:在基金投教中帮助投资者认识到投资的风险,建立合理的投资预期,认知自己的投资需求。在投资者有过投资经验之后,再引导合适的投资者尝试投顾服务。
基金投顾作为买方投顾应该区别于传统基金获客的方式,走财富管理的模式:基于投资者的需求,去给投资者配置合理的资产。
2. 高频率、高质量、多互动仍是内容运营成功的不二法则
纵观多数基金大V的崛起之路,在IP打造、运营策略方面可能会略有差异,但是高频内容输出、持续的用户互动以及高质量的内容仍是内容运营成功的核心。
因为这些要点把握了用户的核心需求。高频的更新有利于建立用户的阅读习惯,也符合金融行业需要持续关注市场行情的特性。互动则是建立信任的有效方式,没有人不希望提出疑问就能够及时获得反馈,在这方面许多理财大V比银行理财经理、券商投顾都做得更好。高质量且匹配用户需求的内容是内容运营的核心。
3. 利用AI达成千人千面服务
早期从雪球、微信公众号做起来的理财大V往往进入抖音、小红书会水土不服。这与平台的生态有很大关系,早期只要有高质量的内容,自然会引起用户的分享,慢慢积累起粉丝。而现在以抖音、小红书为代表的平台,内容运营更多不仅要做给用户看,更要迎合算法来获得更多平台推流。
此外,不同类型用户顾问需求差异比较大,如千禧一代、银发群体等等。结合到每类用户的风险偏好、持仓情况,机构需要输出的内容就不是两三类,可能会达到数十类。
在此背景下,既要保质保量,又要跟用户互动,还要做千人千面的内容,难度不言而喻。毕竟勤奋、知识储备量大且懂投资者的人是稀缺且昂贵的资源。并且,基金投顾机构大多数是主理人和运营人分工合作,中间又多了许多沟通成本和投资观点传递中的损耗。
因此对于机构来说,需要搭建起内容运营体系。在人力资源配置上,将核心的人力用在核心内容创作上,利用AI根据不同场景的将内容进行差异化调整,利用工具提升内容分发、内容合规管理、内容反馈收集的工作效率。
为解决机构在内容运营中的难点,道乐科技研发了基于生成式AI的内容创作、分发、监管、效果反馈的内容平台,帮助机构提升内容运营效率和效果,目前平台已经有初步版本上线,并向金融机构开放试用。
财富管理的商业模式本就需要建立长期信任,“信任大殿”不是一日建成的,需要找到可以细水长流的模式来慢慢建成。
同时财富管理转型大势下,各方协同发展和转型,将有利于基金投顾的内容运营进一步打开局面,转变重投轻顾的现状,实现真正的买方投顾。
本文节选自《今金乐道》第11期,如需获取请联系我们。
免责声明:
以上数据均来自平台公开数据,受限于数据来源平台、三方数据源及编者的水平及时间,对数据完整性及准确性不做任何保证。文章中的信息或所表达的意见仅供参考。如数据有遗漏或有任何需求,请关注道乐科技微信公众号后台留言或发送邮件至research@szltech.com联系我们。
转载声明:
本文为道乐研究院原创文章,商业转载请联系作者获得授权,非商业转载或引用请注明出处,且不得对内容进行有悖于原意的删减和修改。
本文由 @道乐研究院 原创发布于人人都是产品经理,未经许可,禁止转载。
题图来自Unsplash ,基于 CC0 协议