
作者 | 佳慧
编辑 | 云鹏
科创南方10月31日报道,近日,白电巨头美的集团股份有限公司(以下简称“美的集团”)向港交所主板提交上市申请书,准备在港交所上市。
而在2013年9月18日,美的集团与美的电器合并在深交所主板上市。这意味着,倘若此次美的集团顺利在港交所上市,该公司将实现同时在H股和A股上市。

根据美的集团向港交所递交的IPO申报稿,去年其营收为3457亿元,年度利润为298.12亿元,研发投入超过120亿元。2023年上半年实现营业总收入1978亿元,同比增长7.69%。其中,第二季度总营收为1012亿元,首次突破千亿,创下美的集团单一季度营收历史新高。
本次美的集团在港股募资,具体金额没有在此次提交的招股书申报稿中明确提出。但所获得投资资金将用于产品创新和颠覆性科技研发,完善分销渠道和销售服务网络、丰富消费者体验,提升全球业务的数字化管理和海外市场的智能制造能力,以及拓展海外市场等方面。
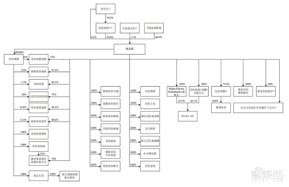
美的集团的创始人、控股股东、实际控制人是何享健,通过美的控股和直接持股合计控制该公司31.3%的股份。其法定代表人方洪波持股1.7%。

截至今日收盘,其A股市场最新股价为52.92元,总市值达3721亿元。

美的集团于1968年在广东佛山成立,经过55年时间成为白电行业巨头,提供智能家居解决方案,同时为企业客户提供商业及工业解决方案。例如,新能源及工业技术、智能建筑科技、机器人与自动化及创新业务。
到目前为止,美的集团已经连续八年进入《财富》世界500强企业,全球业务覆盖200多个国家和地区,拥有31个研发中心、40个主要制造基地。其智能家居业务的主要家电品牌包括:面向高端市场的COLMO、东芝,面向大众市场的美的、小天鹅、酷风,以及专为年轻消费者打造的Comfee、华凌。

一、从小作坊到世界500强,2+4+N铺开全球研发网络
美的集团的历史可以追溯到1968年。1941年,美的集团创始人何享健在广东顺德出生。1968年,何享健集资5000元,创办了“北街办塑料生产组”。
从小作坊起家,美的集团在1980年开始生产风扇,标志着美的集团开始进入家电制造领域。1年后,“Midea”商标注册,美的品牌诞生,美的集团进入空调行业。
而其资本化最早在1993年,美的电器在深交所上市。20年后,2013年,美的集团通过合并美的电器在深交所上市。
10年后的今天,美的集团向港交所递交招股说明书,拟主板挂牌上市。

▲美的集团发展历程重要时间节点
美的集团制定了“三个一代”研发模式和“2+4+N”全球研发网络。
“三个一代”研发模式是指: 专注于长期基础研究的“技术研究一代”、专注于产品平台层面创新以支持下一代产品开发的“平台储备一代”、专注于已证明有市场需求的产品开发项目的“产品开发一代”。
“2+4+N”全球研发网络是指:顺德和上海两大核心研发中心、美国、德国、日本和意大利四大海外研发中心、若干其他研发中心。
截至2023年9月30日,美的集团研发员工总数超过22000人,占非制造员工总数的一半以上。截至最后可行日期,美的集团在10个国家建立了31个研发中心,其中16个研发中心位于海外。
截至2020年、2021年和2022年12月31日止年度,美的集团研发费用分别为102亿元、120亿元、127亿元,分别占各年度收入的3.6%、3.5%、3.7%,呈逐年递增趋势。
在这样重视研发的情况下,根据弗若斯特沙利文报告,截至2022年12月31日,美的集团专利族总数量在全球排名第七,在中国企业和全球家电行业中排名第一。截至最后实际可行日期,美的集团拥有27000项发明专利。
二、年收入3457亿元,收入年均复合增长率达10%
全球家电市场规模庞大,2022年销售额为36594亿元,销售量为3065.7百万台。预计2027年销售额将达到46586亿元,销售量达到3391.7百万台。
其中,按销售额算,中国内地、北美及欧洲是全球家电三大市场,在2022年共占全球总销售额超过66%。
而2022年,美的集团在全球家电公司中收入排名第一。

2020年、2021年、2022年,美的集团收入分别为2857亿元、3434亿元、3457亿元,年均复合增长率为10.0%;年度利润分别为275.02亿元、290.31亿元、298.12亿元;同期经调整净利润(非国际财务报告准则计量)分别为252.04亿元、289.03亿元、310.93亿元。
按照2022年销量及收入计算,美的集团已经成为中国乃至全球最大的家电企业。
并且,美的集团2023 年上半年实现营业总收入1978亿元,同比增长7.69%。

按照业务类别来看,美的集团的智能家居解决方案业务收入占比最高,各期占主营业务收入的比重分别为73%、68.4%、67.3%。
值得注意的是,美的集团的商业及工业解决方案业务是该公司第二大业务板块,近年来营收占比持续提升。
2020年、2021年、2022年、2023上半年,该业务板块的收入分别为528亿元、734亿元、836亿元和503亿元,占总收入的比例逐年提升,由18.5%增长至25.4%。
并且2020年至2022年,该业务的收入复合年增长率约为25.9%,高于总收入的增速。

从产品和服务性质来看,收入占比最高的是暖通空调,并且收入占比还在小幅提升。2020年、2021年、2022年、2023年上半年的收入占比分别为48.2%、48.2%、48.3%、51.6%。
其次是消费电器,收入占比持续降低,从2020年的42.1%降至2023上半年的36.4%;机器人及qi自动化系统的收入占比,则是由2020年的7.6%增至2023上半年的8.3%。
而剩余的其它,2020年、2021年、2022年收入占比分别为2.1%、2.9%、3.8%,收入占比持续小幅增长。并且2023年上半年与2022年上半年相比,也从占比3.2%增至3.7%。

三、销售渠道多样,力求境外市场突破
美的集团的客户主要包括智能家居解决方案的分销商和零售商、ODM/OEM客户,以及工商业解决方案的企业客户。
自2020年到2022年以及2023年上半年,来自前五大客户的收入总额分别占美的集团同期总收入的13.8%、10.6%、11.4%、13.0%。
而在供应商方面,美的集团的供应商主要包括原材料及零部件供应商。
自2020年到2022年以及2023年上半年,美的集团向前五大供应商的采购总额分别占同期采购总额的5.2%、6.3%、6.4%、7.1%,占比呈逐年增长趋势。这或许与增长的产品销量有关。

基于广泛的产品系列和庞大的销量,美的集团的销售渠道和分销网络比较多样。简单来说可以分为线上分销商、线下分销商和直接销售。
其中收入占比最高的智能家居业务,采用线上和线下结合的综合销售网络。
在中国内地,美的集团通过电商平台、第三方线上平台和自由购物平台进行线上销售,线下渠道则通过大客户分销商、中小型零售商和向企业客户直接销售。
而对于海外市场,美的集团则主要面向ODM/OEM客户直销,剩余部分也向海外当地零售商及分销商出售。

目前来看,美的集团看好全球市场。
例如,2007年,美的集团在越南建立了第一家海外工厂;2015年,其在美国建立了第一个海外研发中心;2017年,美的集团收购库卡集团股份进入机器人与自动化市场;2022年,收购德国库卡集团(全球四大工业机器人企业之一)。
现在,美的集团在全球拥有200家子公司,16个海外研发中心和21个海外主要生产基地,海外员工超过30000人。同时该公司来自内地以外的国家及地区收入占总收入的比例持续稳定在在40%以上。
并且,美的集团的公告中也明确表示,在香港发行H股,是基于公司深化全球战略布局的需要。
四、控股股东、实控人82岁高龄,退居二线运筹帷幄
美的集团的控股股东、实际控制人是何享健。美的控股在所有股东中控股占比为30.9%,这一部分中何享健占股94.5%。同时,何享健又在美的集团中直接占股0.5%。
何享健合计控制了美的集团31.3%的股份。但2012年开始,何享健就退居二线很少出现在公众视野了。

目前,除了美的集团外,何享健还通过旗下的美的创新投资有限公司、美的智能科技产业投资基金管理中心等平台,持有或参股了多家企业。
例如,无晶圆厂半导体公司乐鑫科技,何享健持股1.13%;物联网通信公司有方科技,何享健持股2.18%;汽车行业的合康新能,何享健持股23.73%;电力设备公司科陆电子,何享健持股29.96%;工业机器人库卡公司,何享健间接控股94.55%等。

实际上可以发现,何享健投资的基本都是与美的集团主营业务相关、有协同效应的领域,或者具有高科技含量的、高增长潜力的、有利于美的集团转型升级的领域。
美的集团现有董事10名,其中执行董事5名,非执行董事2名,独立非执行董事4名。

美的集团的执行董事、董事长兼总裁是方洪波,持股1.7%。
方洪波今年56岁,在1987年从华东师范大学历史学本科毕业,2002年和2009年分别取得了新加坡国立大学工商管理硕士学位和南京大学企业管理博士学位。
现在负责美的集团的整体战略规划、业务发展及管理,并担任战略发展委员会主席。他于1992年11月加入美的集团,担任过很多职位。例如,美的空调事业部经理、美的制冷家电集团总裁、美的电器董事长兼总裁。
结语:家电行业竞争激烈,美的集团A+H增强国际化布局
在2022年全年,海尔实现了收入2435亿元,并且今年中期营业收入为1316.27亿元,与美的相差不远。同时,2022年格力电器营业总收入为1901.5亿元,2023上半年营收997.9亿元。
可见,家电行业的竞争者步步紧逼,各大企业都在不断地争夺市场份额和消费者的青睐。家电行业的竞争也涵盖了技术、品质、价格、营销等各个方面。
在如此竞争激烈的情况下,美的集团基于深化全球战略布局的需要,争取登陆港股,形成A+H双融资平台,这就有利于美的集团拓宽融资渠道、提高融资效率,同时进一步扩展海外市场,连接国际国内两个市场。
正如前海开源首席经济学家杨德龙所说,A股公司登陆香港资本市场,有利于扩大其在国际上的影响力,增强其国际化的布局。美的集团正是如此。
来源:美的集团招股书