
图源:摄图网
10月31日晚,贵州茅台发布公告,经研究决定,自2023年11月1日起上调本公司53%vol贵州茅台酒(飞天、五星)出厂价格,平均上调幅度约为20%。此次调整不涉及本公司产品的市场指导价格。此次价格调整将会对公司经营业绩产生一定影响,敬请投资者理性投资,注意风险。另外,茅台此次涨价从公告到实施,只隔了短短十分钟。根据公告来看,按20%涨幅来看,“飞天”茅台酒的出厂价格或将达到1162.8元左右。
此次提价是茅台将近6年来的首次提价。公开资料显示,茅台酒上次提价在2018年,53度500ml飞天茅台出厂价提高到969元/瓶,官方市场指导价为1499元/瓶。
根据东莞证券今年8月份的研报表示,白酒出厂价若增加,将直接贡献酒企业绩,提振市场情绪。与批价不同,白酒出厂价是从酒企出厂的价格,直接影响到白酒的业绩水平。
截止10月31日,贵州茅台收涨0.21%,报1684.58元/股,总市值21162亿元。
白酒作为世界主要蒸馏酒品种之一,也是中国特有的传统酒种。在中国五千年的历史中,白酒扮演着重要的角色,酿酒一直以来都是中国重要的行业之一。贵州茅台在我国白酒领域仍占有绝对优势,目前龙头地位稳固。
全球烈酒品牌价值高居榜首
Brand Finance的品牌榜估值方法采用的是“特许费节省法”(Royalty Relief)。这种方法涉及估计预期归属于品牌的销售额,并计算使用该品牌的特许费率,即品牌所有者必须支付的使用该品牌的费用——假设品牌所用者不再拥有该品牌。排行榜中的品牌价值数字是品牌作为资产转让的潜在价值。一家公司可能拥有多个品牌,企业价值是其所有各品牌相关资产和收入流价值的总和。
根据英国Brand Finance发布的《2021全球烈酒品牌价值50强》榜单,中国白酒品牌占据9个席位,其中茅台酒以453.33亿美元的品牌价值位居全球烈酒品牌第一名。

公司业务发展规划
“十四五”期间,公司将以高质量发展统揽全局,紧紧围绕集团公司“双翻番、双巩固、双打造”发展目标,坚定不移走好“五线发展道路”,坚守质量是生命之魂,筑牢生态和安全两条生命线,聚焦主业,深入践行“五合营销”,谋势而定,乘势而上,聚势而强,不断提升产品品质、品牌价值、营销能力、文化含量、管理效率,推动公司高质量发展、大踏步前进。

纪念酒上涨幅度较大
2021年3月14日,飞天茅台散瓶单价达2470元,较前一日上涨10元,除此之外,2017-2019年原箱就系列出现部分下跌,生肖纪念版系列出现不同程度上涨。

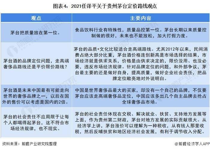
任泽平:建议国外售价是国内2倍!茅台要成世界奢侈品
针对上述茅台价格问题,一直是市场讨论的热点,任泽平认为,茅台适合奢侈品高端路线,具体贵州茅台酒定价问题,前瞻整理了2021年3月12日任泽平关于茅台定价路线观点,主要表现如下:

前瞻经济学人APP资讯组
更多本行业研究分析详见前瞻产业研究院《》
同时前瞻产业研究院还提供、、、、、、、、、咨询等解决方案。在招股说明书、公司年度报告等任何公开信息披露中引用本篇文章内容,需要获取前瞻产业研究院的正规授权。
更多深度行业分析尽在【前瞻经济学人APP】,还可以与500+经济学家/资深行业研究员交流互动。