
雷递网 雷建平 10月27日
极兔(股票代码为:“1519”)今日在港交所上市,发行价为12港元,募资净额35.3亿港元。
极兔此次上市的基石投资者包括腾讯、博裕、D1、红杉、淡马锡、Aspex等,一共认购总额约2亿美元。

其中,腾讯认购6200万美元,博裕认购2726万美元,D1认购4026.25万美元,Aspex Master Fund认购1000万美元,淡马锡旗下Dahlia认购1000万美元,高瓴旗下JNRY III HOLDINGS LIMITED认购1000万美元。
GLP旗下Hidden Hill SPV VIII、红杉旗下SC GGF III Holdco, Ltd.分别认购500万美元,顺丰控股旗下CELESTIAL OCEAN INVESTMENTS LIMITED认购3000万美元。
极兔开盘价为12港元,与发行价持平;以发行价计算,公司市值为1057亿港元。
上半年营收40亿美元
极兔由OPPO印尼业务创始人李杰2015年于印尼首都雅加达创办,当前,极兔已成东南亚最大快递公司。2022年,极兔还将业务扩展到沙特阿拉伯、阿联酋、墨西哥、巴西及埃及。

极兔在中国也在快速攻城掠地。2019年,极兔收购上海龙邦快递,在中国直接获得快递经营资质和快递网络。
2023年5月,极兔还以11.83亿元的价格从顺丰控股旗下买下丰网控股。
招股书显示,极兔2020年、2021年、2022年营收分别为15.35亿美元、48.52亿美元、72.67亿美元,期内利润分别为-6.64亿美元、-61.92亿美元、15.73亿美元;经调整亏损分别为4.76亿美元、9.1亿美元、8亿美元。

极兔2020年、2021年、2022年经调整EBITDA分别为-3.21亿美元、-5.28亿美元、-2.04亿美元。

极兔2023年上半年营收为40.3亿美元,较上年同期的34亿美元增长18.5%;经调整EBITDA为3917万美元。
极兔2023年上半年来自东南亚的收入为12.46亿美元,占比30.9%;来自中国的收入22亿美元,占比54.7%;来自其他地区收入为5.81亿美元,占比为14.4%。

极兔2023年上半年来自东南亚的经调整EBITDA为1.84亿美元,中国市场仍处于投入阶段。
快递行业后辈 却声势鹊起
极兔用很短的时间就打破了中国国内原有的三通一达,加顺丰和京东快递的快递格局。只用10个月时间,极兔日单量突破2000万。达到这一目标,中通用16年,圆通用18年,韵达用19年,申通用25年。
极兔这么快占领这么大市场份额,有几板斧:
1,依托OPPO、Vivo原有的网络体系快速崛起。
网上有传闻称,极兔早期能崛起的重要原因是,策反快递加盟商,谈钱不谈感情。过去几年,中国快递行业连年不断价格战,持续压低加盟商送快递的费用,加盟商们怨声载道。
这个时候,极兔横空出世,通过给予更高的派件费用,让“通达系”的加盟商为极兔所用。2020年,极兔一度遭同行集体“封杀”。2021年4月6日,义乌邮政管理局更曾对极兔下发警示函,直指其“低价倾销”行为。
熟悉极兔的人士对雷递网表示,极兔早期并没有对外做过招商,依然非常抢手。原因是,极兔依托OPPO、Vivo原有的网络体系,有一帮人愿意在极兔回国发展的时候,愿意拿出真金白银跟着干,认可极兔的商业和文化价值,觉得极兔一定能成,这是支撑极兔早期发展的最核心原因。
2,持续大手笔收购。尽管在中国市场初来乍到,但极兔出手并不手软。2021年10月,百世和极兔共同宣布达成战略合作意向,百世集团将其在国内的快递业务以约68亿元(合11亿美元)的价格转让给极兔。
百世卖掉国内快递业务也是出于无奈,在快递行业持续价格战背景下,百世在国内艰难求生,已经沦为了行业最差快递公司。百世快递在2019年-2021年第二季度单量分别为19.07亿、22.75亿、23.01亿,虽然在增长,但其市场份额分别为12.2%、10.7%、8.4%,一路下滑。
百世有一点的价值却为极兔所看重——百世是淘系的主要快递服务商。在当时,百世创始人周韶宁持有47,790,698股C类股,有46.4%的投票权;阿里持有48,900,357股A类股,及94,075,249股B类股,有46.7%的投票权。也就是说,阿里的话语权甚至比周韶宁还大。
极兔吞下百世在中国的业务,在中国就有了立足之地,加入电商快递大营。行业人士认为,“百世末端网点、高管、大客户资源让极兔坐上牌桌。”
2023年5月,顺丰控股又将旗下业务丰网控股转让给极兔,作价11.83亿元。如今,淘宝、快手、抖音、当当等30多家电商平台都与极兔达成了合作,且丰网覆盖的全国27个省市,1671个加盟网点,以后全归极兔。
累计募资超50亿美元
极兔快速扩展背后,离不开资本的支持。
招股书显示,2017年7月15日,极兔的全资附属公司Onwing Global Limited与Pre-A1轮投资者订立投资协议,据此向Pre-A1轮投资者发行74,666,665股Pre-A1轮优先股。每股Pre-A1轮优先股的价格约为1.3849美元,故总对价约为1.034亿美元。
2018年8月20日,极兔的全资附属公司Onwing Global Limited与Pre-A2轮投资者订立投资协议,据此向Pre-A2轮投资者发行54,266,667股Pre-A2轮优先股。每股Pre-A2轮优先股的价格约为1.4749美元,故总对价约为8004万美元。
2020年5月15日,极兔与A轮投资者订立投资协议,据此向A轮投资者发行269,921,165股A轮优先股。每股A轮优先股的价格约为4.3962美元,故总对价约11.9亿美元。
2020年12月10日,极兔与B轮投资者订立投资协议,据此向B轮投资者发行22,462,293股B轮优先股。每股B轮优先股的价格约为4.4519美元,故总对价约为1亿美元。
2021年2月5日,极兔与B+轮投资者订立投资协议,据此向B+轮投资者发行255,864,131股B+轮优先股。每股B+轮优先股的价格约为7.1225美元,故总对价约为18.2亿美元。
2021年10月19日至2022年2月25日期间,极兔与C1轮投资者订立初步投资协议,据此向C1轮投资者发行147,428,024股C1轮优先股。每股C1轮优先股的价格约为14.1美元,故总对价约为20.8亿美元。
2021年12月31日至2022年9月30日期间,极兔的多名股东与Yimeter Holding Limited及Tickking Holding Limited的若干股东(「相关壹米滴答股东」)订立一系列交易协议,以重组彼等各自的股权。
Yimeter Holding Limited及Tickking Holding Limited均为壹米滴答供应链集团有限公司(「壹米滴答」)若干股东的持股平台。
根据该等安排,极兔的股东所持有的55,528,307股股份由公司购回,而相关壹米滴答股东获发行55,528,307股C2轮优先股。
于2023年5月12日,极兔与D轮投资者订立一项投资协议,据此向D轮投资者发行26,143,791股D轮优先股。每股D轮优先股的价格约为7.65美元,故总对价约为2亿美元。
腾讯博裕高瓴红杉是股东
极兔执行董事分别为李杰,非执行董事分别为郑玉芬、廖清华、张源;独立非执行董事分别为杨昭烜、刘二飞、沈鹏。
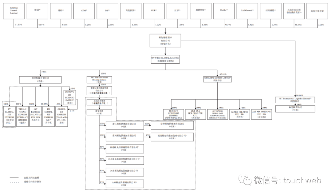
IPO前,李杰透过Jumping Summit Limited持有公司已发行及流通股份总数的约11.54%,并有权行使公司已发行股份的总投票权的72.29%。

腾讯持股为6.32%,博裕资本持股为6.1%,ATM持股为5.49%,D1持股为3.1%,高瓴投资持股为2%,GLP持股为1.99%;

红杉持股为1.62%,顺丰控股持股为1.54%,淡马锡旗下Dahlia持股为0.77%,SAI Growth持股为0.54%,招银国际持股为0.39%。
ATM Capital创始人屈田此前对雷递网表示,其2017年来到东南亚,创办ATM基金,把基金总部设在印尼雅加达,开始研究市场。ATM基金访谈了当时所有东南亚头部快递公司和电商平台,认为未来shopee在电商平台市场份额最大,发现shopee最大快递服务商是极兔。
屈田说,“极兔团队很低调,我费了很大周折才认识创始人,一见如故。经过长时间接触极兔团队,我认为极兔在所有东南亚快递公司里,团队和业务最强,未来会成为东南亚最大的快递公司,所以投资了他们。”

IPO后,李杰透过Jumping Summit Limited持股为11.11%,腾讯持股为6.07%,博裕资本持股为5.88%,ATM持股为5.29%,D1持股为2.99%,高瓴投资持股为1.93%,GLP持股为1.92%;
红杉持股为1.56%,顺丰控股持股为1.48%,淡马锡旗下Dahlia持股为0.74%,SAI Growth持股为0.52%,招银国际持股为0.37%。
幕后大佬段永平和他的中国门徒
极兔创始人李杰是OPPO掌舵人陈明永多年的老部下,也是一位天生的销售人才。
资料显示,李杰1975年出生于四川,毕业于北京科技大学,毕业后在步步高的代理商体系下从事销售工作。因业绩突出,被步步高挖角。
网上有传闻称,是段永平非常欣赏李杰,将李杰带到了步步高。实际情况是陈明永非常欣赏他,对李杰委以重任。此后,步步高孵化出了OPPO、Vivo和小天才,陈明永掌舵了OPPO,也把李杰带到OPPO。
李杰在OPPO销售业务非常突出。此后,OPPO要到印尼拓展业务,李杰在连英语和印尼语都不会的情况下,主动请缨去了印尼,开拓市场,到2020年OPPO在印尼的市场份额达到27.4%,超过三星。
由于陈明永是段永平的门徒,可以说,李杰与段永平是有很深渊源的,也是依托步步高文化理念、营销与战略能力冒出的杰出创业者。
一直在极兔回国创业的早期,李杰与段永平并无太多的交集。但极兔的上市,无疑是段永平和步步高故事的延续。
资料显示,段永平1982年的时候毕业于浙江大学无线电系,毕业后进入国企工作,但厌倦了日复一日生活的段永平随后又选择去人大读经济学硕士。这之后,段永平南下到一家小型电子工厂工作,不到一年时间就成为厂长。段永平在这个过程中发现了很大商机,小霸王游戏机由此诞生。
段永平不仅将小霸王从一个年度亏损达200万元的烂摊子,变成了家喻户晓的游戏主机品牌。小霸王还聘请武打巨星成龙担任代言人,“望子成龙小霸王”广告语在当时家喻户晓。
不过,段永平的股份制改造建议遭遇大股东拒绝,此后,段永平出走,创办了步步高,并创造了一个商业奇迹。在事业取得高峰的时候,段永平爱上了他的师妹刘昕,在段永平不断追求下,刘昕动摇了。
刘昕对段永平提出,只要段永平敢放弃在国内的一切,跟着自己在美国生活就愿意和他携手一生。事业和爱情面前,段永平在不爱江山爱美人。段永平在决定把国内的产业都交给他的朋友们,跟随刘昕远赴美国生活。
此后,段永平将步步高拆为三家公司。其中两家便是陈明永负责的OPPO和沈炜负责的vivo,金志江则在后来接任了步步高,并成为“小天才”之父。他们三位加上拼多多创始人黄峥,被称为段永平的“四大门徒”。
当年,段永平指点黄峥加盟当时未上市的谷歌工作,而非如日中天的微软。段永平当时说,“Google看起来是一家挺牛的公司,值得去看看。对你未来创业也是有好处的。去的话至少呆三年,因为一两年没法真正进入重要的岗位,真正了解这个公司。”
段永平在2006年以62万美元的价格拍下“股神”巴菲特的午餐,为第一位这样做的华人,带过去的人中就有黄峥。

黄峥在谷歌工作了3年,跟随谷歌上市,很快拥有百万美元身家。2007年,黄峥在谷歌满三年,决定回国创业。段永平还是步步高的董事长,便将其中一块电商业务交予他。不久,黄峥主导的欧酷网上线,由步步高控股。此后,黄铮创业各个阶段,段永平或多或少给予黄峥以指导或帮助。
黄峥曾说,“老段对我的影响非常大,陈明永是大徒弟,沈炜是二徒弟,金志江是三徒弟,我算是下一代的四徒弟。”黄峥上面提到的3位“师兄”陈永明、沈炜和金志江,分别是OPPO创始人、Vivo创始人和步步高的CEO。黄峥回国创业的第一家公司的投资也是来自段永平。
段永平曾表示:我和黄峥10 多年的朋友了,我了解他、相信他。黄峥是我知道的少见的很有悟性的人,他关注事物本质。
在拼多多的发展中,段永平也给予了支持,段永平也是拼多多的天使投资人。而投资拼多多,也使得段永平获得了巨额的回报。
近期,OPPO不做芯片设计,决定终止ZEKU业务。这个决定背后,也有段永平的影子。
段永平就在网上点评说,这些年所有主动停止的业务里,唯一感到生存危机的是步步高卖出第一批VCD。当时产品用的三洋机芯出了问题,步步高随后把卖出的20万台机器全部召回了,“那一次确实难受”。
段永平指出,“改正错误越早越好,不管多大的代价都是最小的代价!这不是我们关掉的第一个业务,也绝不会是最后一个。谁再问我们为什么关掉这些业务,我就只好直接拉黑了哈。”

如今,虽然段永平不在国内,网传刘昕也与段永平离了婚,但江湖一直流传着段永平的故事。
———————————————
雷递由媒体人雷建平创办,若转载请写明来源。