四川华体照明科技股份有限公司2023第三季度报告
证券时报
2023-10-25 07:57:19
0

原标题:四川华体照明科技股份有限公司2023第三季度报告

本公司董事会及全体董事保证本公告内容不存在任何虚假记载、误导性陈述或者重大遗漏,并对其内容的真实性、准确性和完整性承担法律责任。

重要内容提示:

公司董事会、监事会及董事、监事、高级管理人员保证季度报告内容的真实、准确、完整,不存在虚假记载、误导性陈述或重大遗漏,并承担个别和连带的法律责任。

公司负责人、主管会计工作负责人及会计机构负责人(会计主管人员)保证季度报告中财务信息的真实、准确、完整。

第三季度财务报表是否经审计

□是 √否

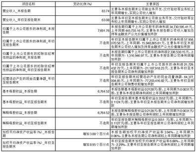
一、 主要财务数据

(一)主要会计数据和财务指标

单位:元 币种:人民币

注:“本报告期”指本季度初至本季度末3个月期间,下同。

(二)非经常性损益项目和金额

单位:元 币种:人民币

将《公开发行证券的公司信息披露解释性公告第1号一一非经常性损益》中列举的非经常性损益项目界定为经常性损益项目的情况说明

□适用 √不适用

(三)主要会计数据、财务指标发生变动的情况、原因

√适用 □不适用

二、 股东信息

(一)普通股股东总数和表决权恢复的优先股股东数量及前十名股东持股情况表

单位:股

三、 其他提醒事项

需提醒投资者关注的关于公司报告期经营情况的其他重要信息

□适用 √不适用

四、 季度财务报表

(一)审计意见类型

□适用 √不适用

(二)财务报表

合并资产负债表

2023年9月30日

编制单位:四川华体照明科技股份有限公司

单位:元 币种:人民币 审计类型:未经审计

公司负责人:梁熹 主管会计工作负责人:蓝振中 会计机构负责人:刘年

合并利润表

2023年1一9月

编制单位:四川华体照明科技股份有限公司

单位:元 币种:人民币 审计类型:未经审计

本期发生同一控制下企业合并的,被合并方在合并前实现的净利润为:0.00元, 上期被合并方实现的净利润为: 0.00 元。

公司负责人:梁熹 主管会计工作负责人:蓝振中 会计机构负责人:刘年

合并现金流量表

2023年1一9月

编制单位:四川华体照明科技股份有限公司

单位:元 币种:人民币 审计类型:未经审计

公司负责人:梁熹 主管会计工作负责人:蓝振中 会计机构负责人:刘年

母公司资产负债表

2023年9月30日

编制单位:四川华体照明科技股份有限公司

单位:元 币种:人民币 审计类型:未经审计

公司负责人:梁熹 主管会计工作负责人:蓝振中 会计机构负责人:刘年

母公司利润表

2023年1一9月

编制单位:四川华体照明科技股份有限公司

单位:元 币种:人民币 审计类型:未经审计

公司负责人:梁熹 主管会计工作负责人:蓝振中 会计机构负责人:刘年

母公司现金流量表

2023年1一9月

编制单位:四川华体照明科技股份有限公司

单位:元 币种:人民币 审计类型:未经审计

公司负责人:梁熹 主管会计工作负责人:蓝振中 会计机构负责人:刘年

2023年起首次执行新会计准则或准则解释等涉及调整首次执行当年年初的财务报表

□适用 √不适用

特此公告。

四川华体照明科技股份有限公司董事会

2023年10月24日

证券代码:603679 证券简称:华体科技 公告编号:2023-064

债券代码:113574 债券简称:华体转债

四川华体照明科技股份有限公司

第四届董事会第二十八次会议决议公告

本公司董事会及全体董事保证本公告内容不存在任何虚假记载、误导性陈述或者重大遗漏,并对其内容的真实性、准确性和完整性承担个别及连带责任。

一、董事会会议召开情况

四川华体照明科技股份有限公司(以下简称“公司”)第四届董事会第二十八次会议通知于2023年10月20日发出,本次董事会于2023年10月24日在成都市双流西航港经开区双华路三段580号公司二楼会议室以现场及通讯表决方式召开。本次会议由梁熹先生召集和主持,会议应到董事9名,实际出席董事9名,公司监事高管列席了本次会议。本次会议的召集和召开符合《中华人民共和国公司法》等有关法律、行政法规、部门规章、规范性文件和《公司章程》的相关规定,会议形成的决议合法、有效。

二、董事会会议审议情况

(一)审议通过《关于2023年第三季度报告的议案》;

董事会全体成员全面了解并认真审核了公司《2023年第三季度报告》,认为报告所载资料不存在虚假记载、误导性陈述或者重大遗漏,客观、真实地反映了公司2023年第三季度的股东持股情况、资产负债情况、经营成果和现金流量。

表决结果:同意9票;反对0票;弃权0票。

(二)审议通过《关于暂时使用闲置募集资金进行现金管理的议案》

同意公司及非公开发行股票募投项目实施主体全资子公司德阳华智精密科技有限公司在确保不影响募集资金安全和募集资金投资计划正常进行的前提下,使用不超过人民币13,000万元的非公开发行股票闲置募集资金购买安全性高、流动性好、有保本约定的、单项产品期限最长不超过1年的短期理财产品或定期存款、结构性存款等,在上述额度内,资金可以滚动使用,该决议自董事会审议通过之日起十二个月内有效。

独立董事、保荐机构对此发表了同意意见。

表决结果:同意9票;反对0票;弃权0票。

(三)审议通过《关于计提资产减值准备和信用减值准备的议案》;

公司2023年第三季度计提各项减值准备共计17,754,868.87元。

独立董事对此发表了同意意见。

表决结果:同意9票;反对0票;弃权0票。

特此公告。

四川华体照明科技股份有限公司董事会

2023年10月25日

证券代码:603679 证券简称:华体科技 公告编号:2023-065

债券代码:113574 债券简称:华体转债

四川华体照明科技股份有限公司

第四届监事会第十六次会议决议公告

本公司监事会及全体监事保证本公告内容不存在任何虚假记载、误导性陈述或者重大遗漏,并对其内容的真实性、准确性和完整性承担个别及连带责任。

四川华体照明科技股份有限公司(以下简称“公司”)监事会于2023年10月20日发出的《四川华体照明科技股份有限公司第四届监事会第十六次会议通知》(以下简称“《通知》”),公司第四届监事会第十六次会议于2023年10月24日在公司会议室召开。应出席会议监事为3名,实际出席会议监事3名,出席会议的监事人数符合法律和《公司章程》的规定。会议由公司监事会主席吴国强先生主持。与会监事对《通知》所列之议案进行了充分讨论。经全体监事投票表决,会议通过如下决议:

一、审议通过《关于2023年第三季度报告的议案》

监事会全体成员全面了解并认真审核了公司《2023年第三季度报告》,认为报告所载资料不存在虚假记载、误导性陈述或者重大遗漏,客观、真实地反映了公司2023年第三季度的股东持股情况、资产负债情况、经营成果和现金流量。

表决结果:同意:3票;反对0票;弃权0票。

二、审议通过《关于暂时使用闲置募集资金进行现金管理的议案》

同意公司及非公开发行股票募投项目实施主体全资子公司德阳华智精密科技有限公司在确保不影响募集资金安全和募集资金投资计划正常进行的前提下,使用不超过人民币13,000万元的非公开发行股票闲置募集资金购买安全性高、流动性好、有保本约定的、单项产品期限最长不超过1年的短期理财产品或定期存款、结构性存款等,在上述额度内,资金可以滚动使用,该决议自董事会审议通过之日起十二个月内有效。

表决结果:同意3票;反对0票;弃权0票。

三、审议通过《关于计提资产减值准备和信用减值准备的议案》

公司2023年第三季度计提各项减值准备共计17,754,868.87元。

表决结果:同意:3票;反对0票;弃权0票。

特此公告。

四川华体照明科技股份有限公司监事会

2023年10月25日

证券代码:603679 证券简称:华体科技 公告编号:2023-066

债券代码:113574 债券简称:华体转债

四川华体照明科技股份有限公司

关于暂时使用闲置募集资金进行现金

管理的公告

本公司董事会及全体董事保证本公告内容不存在任何虚假记载、误导性陈述或者重大遗漏,并对其内容的真实性、准确性和完整性承担个别及连带责任。

四川华体照明科技股份有限公司(以下简称“公司”)于2023年10月24日召开第四届董事会第二十八次会议、第四届监事会第十六次会议审议《关于暂时使用闲置募集资金进行现金管理的议案》,董事会全体董事同意公司及非公开发行股票募投项目实施主体全资子公司德阳华智精密科技有限公司(以下简称“德阳华智”)在确保不影响募集资金安全和募集资金投资计划正常进行的前提下,使用不超过人民币13,000万元的非公开发行股票闲置募集资金购买安全性高、流动性好、有保本约定的、单项产品期限最长不超过1年的短期理财产品或定期存款、结构性存款等,在上述额度内,资金可以滚动使用,该决议自董事会审议通过之日起十二个月内有效。具体情况如下:

一、募集资金基本情况

经中国证券监督管理委员会(以下简称“中国证监会”)《关于核准四川华体照明科技股份有限公司非公开发行股票的批复》(证监许可[2022]537号核准,公司本次非公开发行人民币普通股股票21,604,938股,每股面值1.00元/股,发行价格为人民币9.72元/股,募集资金总额为人民币209,999,997.36元,扣除各项不含税发行费用合计人民币10,009,433.96元(不含增值税),实际募集资金净额为人民币199,990,563.40元。上述募集资金已于2022年11月2日转入公司募集资金专户,信永中和会计师事务所(特殊普通合伙)对募集资金到账情况进行审验,并出具了《验资报告》(XYZH/2022CDAA5B0006)。

公司及德阳华智对募集资金采取了专户存储管理。

本次非公开发行股票募集资金扣除发行费用后将用于以下项目,具体如下:

单位:元

二、本次拟使用的闲置募集资金进行现金管理的基本情况

(一)投资目的

为提高公司非公开发行股票募集资金使用效率,合理利用部分闲置募集资金,在确保不影响募集资金项目建设和使用、募集资金安全的情况下,增加公司的收益,为公司及股东获取更多回报。

(二)投资产品品种

公司及德阳华智将按照相关规定严格控制风险,拟使用闲置募集资金投资安全性高、流动性好、有保本约定的、单项产品期限最长不超过1年的短期理财产品或定期存款、结构性存款等,不用于以证券投资为目的的投资行为。

(三)决议有效期

自董事会审议通过之日起十二个月内有效。

(四)投资额度及期限

公司及德阳华智拟使用不超过人民币13,000万元的闲置募集资金进行现金管理,并在该额度范围内该等资金可滚动使用。

(五)信息披露

公司及德阳华智将依据上海证券交易所的相关规定,及时履行信息披露义务;不会变相改变募集资金用途。

(六)具体实施方式

公司董事会审议通过该议案后授权董事长行使该项投资决策权并签署相关合同文件,由财务负责人组织实施。

公司及德阳华智进行现金管理的产品不得用于质押,产品专用结算账户不得存放非募集资金或用作其他用途,开立或注销产品专用结算账户的,公司将及时报上海证券交易所备案并公告。

(七)本次使用非公开部分闲置募集资金购买理财产品不存在变相改变募集资金用途的行为,不影响募集资金投资计划正常进行。

三、投资风险及风险控制措施

(一)投资风险

尽管公司选择低风险投资品种的现金管理产品,但金融市场受宏观经济的影响较大,公司将根据经济形势以及金融市场的变化适时适量地介入,但不排除该项投资受到市场波动的影响。

(二)风险控制措施

1、公司董事会授权董事长行使该项投资决策权并签署相关合同文件,包括(但不限于)选择合格专业理财机构作为受托方、明确委托理财金额、期间、选择委托理财产品品种、签署合同及协议等。公司财务总监负责组织实施,公司财务部具体操作,及时分析和跟踪银行理财产品投向、项目进展情况,一旦发现或判断有不利因素,必须及时采取相应的保全措施,控制投资风险。

2、公司内控审计部负责审查理财业务的审批情况、实际操作情况、资金使用情况及盈亏情况等,督促财务部及时进行账务处理,并对账务处理情况进行核实,再在每个季度末对所有银行理财产品投资项目进行全面检查,并根据谨慎性原则,合理的预计各项投资可能发生的收益和损失,并向审计委员会报告。

3、独立董事、监事会有权对资金使用情况进行监督与检查,必要时可以聘请专业机构进行审计。

4、公司必须严格按照《上市公司监管指引第2号一一上市公司募集资金管理和使用的监管要求(2022年修订)》、《上海证券交易所上市公司自律监管指引第1号一一规范运作》、以及公司《募集资金管理制度》等有关规定办理相关现金管理业务。

四、对公司日常经营的影响

公司及德阳华智本次拟暂时使用非公开发行股票闲置募集资金进行现金管理是在确保公司募投项目所需资金和保证募集资金安全的前提下进行的,不会影响公司日常资金正常周转需要和募集资金项目的正常运转,亦不会影响公司主营业务的正常发展。与此同时,通过进行适度的低风险短期理财,对暂时闲置的募集资金适时进行现金管理,能获得一定的投资收益,有利于进一步提升公司整体业绩水平,为公司和股东谋取较好的投资回报。

五、审议程序以及专项意见

公司第四届董事会第二十八次会议审议通过了《关于暂时使用闲置募集资金进行现金管理的议案》,本次拟使用不超过人民币13,000万元的非公开发行股票闲置募集资金进行现金管理,购买安全性高、流动性好、有保本约定的、单项产品期限最长不超过1年的短期理财产品或定期存款、结构性存款等。

公司第四届监事会第十六次会议审议通过了《关于暂时使用闲置募集资金进行现金管理的议案》,同意公司及德阳华智在确保不影响正常经营、公司募集资金投资计划正常进行和募集资金安全的前提下,本次对最高额度不超过人民币13,000万元的闲置募集资金进行现金管理。

公司独立董事出具了《独立董事关于第四届董事会第二十八次会议相关事项的独立意见》,同意公司及德阳华智本次对最高额度不超过人民币13,000万元的闲置募集资金进行现金管理。

六、保荐机构核查意见

经核查,公司保荐机构东吴证券股份有限公司认为:

1、本次公司及其全资子公司德阳华智暂时使用非公开发行股票闲置募集资金进行现金管理事项已经公司第四届董事会第二十八次会议审议通过;独立董事、监事会均发表明确同意的意见,符合《上海证券交易所股票上市规则》、《上市公司监管指引第2号一一上市公司募集资金管理和使用的监管要求(2022年修订)》和《上海证券交易所上市公司自律监管指引第1号一一规范运作》等相关规定要求。

2、公司及其全资子公司德阳华智本次暂时使用闲置募集资金进行现金管理事项,未违反募集资金投资项目的相关承诺,不影响募集资金投资项目的正常进行,不存在变相改变募集资金投资项目和损害股东利益的情形。

3、在保障公司正常经营运作和资金需求,且不影响募集资金投资计划正常进行的前提下,公司及其全资子公司德阳华智暂时使用闲置募集资金进行现金管理,可以提高资金使用效率,获得一定的收益,符合公司和全体股东的利益。

综上,保荐机构对公司及其全资子公司德阳华智本次暂时使用闲置募集资金进行现金管理事项无异议。

特此公告。

四川华体照明科技股份有限公司董事会

2023年10月25日

证券代码:603679 证券简称:华体科技 公告编号:2023-067

债券代码:113574 债券简称:华体转债

四川华体照明科技股份有限公司

关于计提资产减值准备和信用减值

准备的公告

本公司董事会及全体董事保证本公告内容不存在任何虚假记载、误导性陈述或者重大遗漏,并对其内容的真实性、准确性和完整性承担个别及连带责任。

四川华体照明科技股份有限公司(以下简称“公司”)于2023年10月24日召开第四届董事会第二十八次会议、第四届监事会第十六次会议,审议通过了《关于计提资产减值准备和信用减值准备的议案》,现将具体情况公告如下:

一、本次计提资产减值准备和信用减值准备情况概述

根据《企业会计准则》和公司相关会计政策,公司对截至2023年9月30日的相关资产进行减值测试,根据测试结果,公司部分资产存在减值的情形,基于谨慎性原则,公司对可能存在减值迹象的资产计提减值准备。公司2023年第三季度计提各项减值准备共计17,754,868.87元,具体情况如下:

单位:元 币种:人民币

注:表中损失以“-”列示。

二、本次计提资产减值准备和信用减值准备情况说明

(一)计提应收款项坏账准备的情况

本公司对于《企业会计准则第14号-收入准则》规范的交易形成且不含重大融资成分的应收账款,始终按照相当于整个存续期内预期信用损失的金额计量其损失准备。截止2023年9月30日,各类应收款项共计提减值准备9,568,610.62元,其中:其他应收款计提坏账准备-10,817.04元,因丧失子公司控制权减少坏账准备4,529.85元;应收票据计提坏账准备0.00元;应收账款期末余额594,850,470.49元,期初坏账准备金额192,978,332.57元,计提坏账准备15,846,875.51,因丧失子公司控制权减少坏账准备578,451.87元,期末坏账准备金额208,246,756.21元;长期应收款计提坏账准备-7,280,782.52元;一年内到期非流动资产(一年内到期的长期应收款)计提坏账准备1,013,334.67元。

(二)合同资产减值情况

合同资产期末余额62,169,753.92元,期初合同资产减值准备金额11,664,336.49元,计提合同资产减值准备7,339,770.91元,因丧失子公司控制权减少坏账准备800,789.46元,期末合同资产减值准备金额18,203,317.94元。

(三)计提存货跌价损失的情况

存货期末余额132,498,854.93元,期初存货跌价准备金额6,865,002.76元,计提存货跌价准备846,487.34元,因存货对外销售或领用转回存货跌价准备1,656,885.62元,期末存货跌价准备金额6,054,604.48元。

(四)计提固定资产减值准备的情况

固定资产期末原值165,006,897.40元,累计折旧75,864,858.48元,期初固定资产减值准备金额4,912,230.16元,本期计提减值准备0.00元,期末固定资产减值准备金额4,912,230.16元,期末固定资产账面价值84,229,808.76元。

(五)计提无形资产减值准备的情况

无形资产期末原值92,601,235.01元,累计摊销17,828,624.97元,期初无形资产减值准备金额19,288,309.59元,本期计提减值准备0.00元,期末账面价值55,484,300.45元。

公司2023年第三季度计提各项减值准备共计17,754,868.87元。

三、本次计提资产减值准备和信用减值准备对公司的影响

本次计提资产减值准备和信用减值准备17,754,868.87元,相应减少了公司合并报表利润总额17,754,868.87元,占2023年第三季度未经审计归属于上市公司股东净利润的30.63%。

四、董事会审计委员会意见

本次计提资产减值准备和信用减值准备符合《企业会计准则》和公司会计政策的相关规定。基于谨慎性原则,公司依据实际情况计提资产减值准备和信用减值准备的依据充分,公允地反映了公司的资产状况和财务状况,同意本次计提资产减值准备和信用减值准备,并将本议案提交公司董事会审议。

五、独立董事意见

本次计提资产减值准备和信用减值准备是基于谨慎性原则,符合《企业会计准则》等相关规定和公司资产的实际情况,没有损害公司及全体股东、特别是中小股东的利益。计提减值准备后,能够更加公允地反映公司的财务状况,为投资者提供更加真实可靠的会计信息。因此,我们一致同意本次计提资产减值准备和信用减值准备。

六、监事会意见

公司按照《企业会计准则》进行计提资产减值准备和信用减值准备,符合公司实际情况,董事会审核程序合法、依据充分,同意公司本次计提资产减值准备和信用减值准备。

特此公告。

四川华体照明科技股份有限公司董事会

2023年10月25日

本版导读

  • 四川华体照明科技股份有限公司2023第三季度报告 2023-10-25

相关内容

热门资讯

工商银行取得建筑项目进度监控方... 国家知识产权局信息显示,中国工商银行股份有限公司取得一项名为“建筑项目进度的监控方法、装置、设备及存...
原创 特... 只能说,特朗普实在是黔驴技穷了。 2月11日,美国商务部下属的国际贸易管理局表示,从我们中国进口的...
今天不想动,是身体在替情绪喊停 早上按掉第三个闹钟,明明睡够了,就是不想起。 不是懒。是心里那根弦,绷太久了。 我们这代人,特别擅长...
42.1%!日本油气自给率升至... 王爷说财经讯:你敢信吗?曾经能源几乎全靠进口的日本,突然炸出了重磅新闻! 2月17日最新官方消息,日...
书香学堂让孩子学会“我的压岁钱... 2月14日,碑林区张家村街道军工社区邀请首创证券专业讲师走进寒假书香学堂托管班,开展《我的压岁钱我做...
苏州市基金业联合会:策马扬鞭启... 律回春渐,新元肇启。值此新春佳节之际,苏州市基金业联合会携全体会员单位,向证券时报·全国创投协会联盟...
25分14板4封盖!韩旭带队2... 北京时间2月17日消息,在今天进行的澳大利亚WNBL季后赛半决赛G2的比赛中,珀斯山猫客场81-75...
原创 中... 一年前,特朗普挥舞着关税大棒,满怀信心地准备重返白宫,全球不少人都替中国捏了一把汗。结果呢?一年过去...
原创 港... 今天是大年初一,萌生在这里先给大家拜年了,祝您新的一年身体健康,多多发财,一切顺利! 先来说说港股的...
原创 被... 2026年1月29日,柏林联邦议院内,空气仿佛都凝固了。德国总理弗里德里希·默茨站在演讲台上,脸色阴...
原创 5... 0关税准入,这泼天的富贵,非洲可要接住了!2月14日,中央电视台报道,中方将于今年5月1日起,对53...
原创 我... 话说回来,2016年那场选举结果一出来,好多人就觉得天翻地覆。特朗普在11月8日那天拿下胜局,成了第...
黄金、白银,突然大跳水! 当地时间17日,全球多个主要市场因传统节日休市,贵金属市场交投清淡。在美联储降息预期有所降温的背景下...
大年初一送祝福 苹果CEO库克... 2026年2月17日春节当天,苹果CEO库克在社交平台发布拜年视频,并配文:马年快乐!Happy Y...
直击“中国黄金第一卖场”:10... 来源:时代周报-时代在线 2026年2月16日,农历丙午马年除夕。当绝大多数人正在家中准备年夜饭时,...
东亚前海证券总经理孙冬青:八方... 大家新春好! 值此辞旧迎新、万家团圆的美好时刻,我谨代表东亚前海证券有限责任公司,并应中国基金报之邀...
金银价格大跳水 当地时间17日,全球多个主要市场因传统节日休市,贵金属市场交投清淡。 在美联储降息预期有所降温的背景...
原创 连... Hello,大家好呀!欢迎来到老闫侃时事。最近,海关总署发布的一份重要数据,引起了国际舆论的广泛关注...
现货黄金价格下挫,伦敦金最低下... 截至北京时间2月17日上午10时,伦敦金现货价格最低下探至4922.45美元/盎司。近2个交易日,国...
原创 泽... 前言 2026年2月,第62届慕尼黑安全会议,本该是西方主导的外交秀场,却被一次握手抢了风头。 乌...