金融界10月18日消息 在苏大维格碰瓷“光刻机”被重罚后,又有头铁的上市公司挑战监管红线。
近日随着礼来和诺和诺德减肥药的爆火,A股上市公司蠢蠢欲动,纷纷绞尽脑汁搭上热点。而博瑞医药董事长、总经理袁建栋就整了个“花活”,一时间火爆出圈,公司股价也一飞冲天,袁建栋夫妇身家一日之内就暴增了7亿元。
董事长“以身试药”
10月12日下午,博瑞医药董事长、总经理袁建栋在召开的“大咖解读GLP-1全产业链系列交流会”电话会议上发布了试用公司在研产品BGM0504注射液相关情况。

博瑞医药指出,BGM0504注射液是其自主研发的GLP-1和GIP受体双重激动剂,已完成 Ia期临床试验。BGM0504注射液安全性和耐受性良好,在2.5-15mg剂量递增范围内所有不良反应均为1~2级,未观察到3级及以上不良反应。此外,药效学相关指标还观察到剂量相关性的体重降低,2.5-15mg剂量下给药期末随访(第 8/15天)平均体重较基线期下降3.24%~8.30%。
博瑞医药还指出,在药物分子设计方面,其发现(礼来制药的)替尔泊肽对于GLP-1及GIP双靶点分子侧链结构和连接位点存在改良空间,认为可通过优化侧链结构,调整侧链修饰位点,尝试提供药物活性并改善药代动力学特征。
值得注意的是,在会议中袁建栋“剑走偏锋”,自称自己亲身试验博瑞医药的BGM0504注射液近两个月后,体重从91公斤降到76公斤,甚至称“有时候也会给别人试试”。一时间博瑞医药引得市场侧目,妥妥占据减肥药概念股C位,甚有投资者喊出了中国小“礼来”的口号。

博瑞医药股价暴涨
或受此影响,博瑞医药股价10月13日开盘仅8分钟便强势涨停,涨幅20%,市值一日暴增26亿元。而董事长袁建栋持有公司26.87%股份,据此计算,其个人财富一天就增长7亿元。
对此,博瑞医药工作人员在13日公开回应称,个体情况不能代表临床试验数据。
复旦大学附属华山医院内分泌科吴晞副教授表示,从目前其公布的一期临床来看,其对标的就是礼来制药的替尔泊肽。不过,不管是高仿还是改良药物,一旦分子改变,哪怕是药物的一些赋形剂、辅料的更改都需要按照规定来进行一、二、三期临床试验。在药物研发过程中,任何的改变,哪怕是生产流程、工艺过程等的改变都有可能会导致意想不到的后果或者毒副作用。
但是投资者的热情并没有被浇灭。在博瑞医药董事长“以身试药”叠加诺和诺德上调利润预测的利好消息催化下,博瑞医药股价继续狂飙。
10月16日,博瑞医药高开15个%,最终收涨9.14%,另有多个减肥药概念股在其刺激上演“空中加油”行情,常山药业、金凯生科、昊帆生物等均涨超10%。10月17日,博瑞医药再次上涨5.77%。
从9月8日至10月17日短短一个多月的时间内,博瑞医药股价累计上涨近140%。

交易所出手
这种看似无心,其实有意的炒作行为也引起了交易所的注意。

对于股价暴涨,10月16日博瑞医药在公告中表示,公司控股股东、实际控制人,本人不存在涉及贵公司的应披露而未披露的重大信息,包括但不限于正在筹划并购重组、股份发行、债务重组、业务重组、资产剥离和资产注入等重大事项。
但是对于公司董事长的言论,博瑞医药并没有在公告中给予回应。
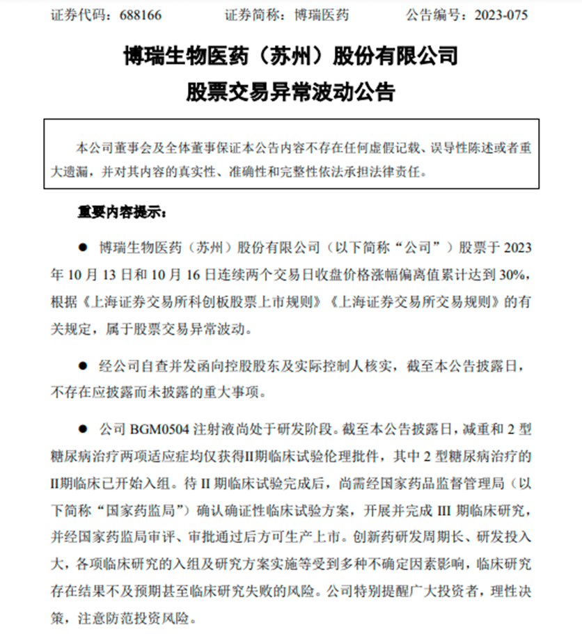
10月17日晚间,博瑞医药公告,因董事长袁建栋在电话会议上关于公司在研产品BGM0504注射液药效的相关言论具有误导性,江苏证监局决定对其采取出具警示函的行政监管措施。
蹭热点和博流量的“老手”
值得注意的是,博瑞医药是蹭热点和博流量的“老手”。
博瑞医药在2019年上市时就曾闹出幺蛾子,袁建栋因为花3228.5万元养锦鲤而被上交所问询,
2020年初,博瑞医药曾因在一则报告中,将公司药品研发中小试、中试等批次的试验性生产,描述为“批量生产”,并未作出专门说明,违反了《信披办法》相关规定,公司及董事会秘书王征野被江苏证监局采取出具警示函的行政监管措施,并记入证券期货市场诚信档案。
博瑞医药官网显示,袁建栋,博士研究生学历。1992年北京大学化学系本科毕业。1998年美国纽约州立大学博士毕业。1998年至2001年任美国EnzoBiochemInc.公司高级研究员。2001年至今任博瑞医药董事长兼总经理和药物研究院院长。
来源:金融界