
一直以来,公募基金被称为资管业“皇冠上的明珠”,专户投资更是被誉为“公募皇冠上的明珠”。但如今,专户投资这颗“明珠中的明珠”已变得黯淡无光——产品数量虽有8000多只,但管理规模已缩水至不足5万亿元,和2019年时的4万亿出头相差无几。相比之下,公募基金历经近年大爆发后,截至今年7月规模已突破28万亿元。
从代表性案例来看,基金公司专户曾在2015年前后有过一轮大爆发,当时有公司专户规模在三年间从不足200亿元猛增至4400亿元。不过,规模快速扩张也给投资管理带来巨大压力,叠加业绩恶化和2018年资管新规后银行资管产品退出,财富客户、高净值客户和企业客户理财转向公募基金,使得专户业务面临窘境。在这一趋势下,不少投资经理转为公募基金经理,专户业务也逐渐沦为公募业务的重要补充。
专户投资规模大幅下降原因主要有两方面。首先,受到监管政策的影响,专户投资受到了限制,包括限制投资范围、限制投资比例等。这导致了投资者对专户投资的兴趣减弱,资金规模也相应下降。其次,市场不确定性增加,投资者对于风险的忧虑上升。
——国家政策引导行业发展
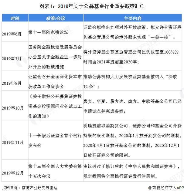
近年来,我国为加快金融市场对外开放的步伐,深化改革创新金融市场,多次出台政策引导市场发展。公募基金作为金融市场的重要参与者,行业迎来了开放期与创新期。2019年7月,国务院金融稳定发展委员会办公室关于金融业进一步对外开放的政策措施中将外资持股公募基金管理公司比例放宽至100%的时间由2021年提前至2020年。2019年10月,证监会发布《关于做好公开募集证券投资基金投资顾问业务试点工作的通知》,嘉实、华夏、易方达、南方、中欧等基金公司已经申请试点并完成备案。2019年12月,第十三届全国人大常委会第十五次会议审议通过了修订后的《中华人民共和国证券法》,规定我国将全面推行证券发行注册制,这使得公募基金可投标更为多元化。

——中国公募基金管理规模分析
在政策利好的推动下,2019年我国公募基金管理规模再创新高,高达14.8万亿元,同比增长14%。其中,货币市场型公募基金和债券型公募基金仍占据主导,占比分别为47.85%和26.08%。但是,货币市场型公募基金市场份额较上年大幅下降,约下降48%,而指数及指数增强型公募基金市场份额增长最多,约上涨26%。

——中国公募基金利润总额分析
在盈利方面,2019年我国公募基金实现1.17万亿元利润总额,超过2007年当年1.1万亿元的利润总额,创下历史新高。其中,混合型公募基金利润总额最高,实现5224.14亿元的利润总额,约占整个公募基金利润总额的半壁江山;其次是股票型公募基金和货币市场型公募基金,分别实现利润总额2996.43亿元和1967.39亿元,分别占行业利润总额的26%和17%。

百嘉基金董事、副总经理王群航预判,今年超越30万亿元,非常有可能!公募基金在中国资产管理行业各细分领域里的标杆地位,尤其是近三年来全面贯彻落实了《资管新规》,全面实行净值化之后,公募基金的优势更加得以凸显。当前的股市行情所在位置。“活跃资本市场,提振投资者信心”,最朴素的效果就是指数上升、成交额增加、投资者获得感的提高、财富效应显现等等。随着资本市场活跃度的提升,基金净值提升、增量资金持续入市等良性循环起来,都将是共筑30万亿大业的基石之一。
注:本文仅作内容传播,不构成任何投资建议!
更多本行业研究分析详见前瞻产业研究院《》。
同时前瞻产业研究院还提供、、、、、、、、、咨询等解决方案。在招股说明书、公司年度报告等任何公开信息披露中引用本篇文章内容,需要获取前瞻产业研究院的正规授权。
更多深度行业分析尽在【前瞻经济学人APP】,还可以与500+经济学家/资深行业研究员交流互动。