中国基金报记者 卢鸰
在北交所迎来超预期政策利好之际,2000亿光伏龙头隆基绿能董事长钟宝申,于9月1日溢价15.53%,举牌北交所上市公司奥迪威(832491),其持股比例从之前的1.419%,增加至6.063%。
北交所资深专家、力量资本总经理朱为绎指出,这是北交所历史上首例个人举牌。

北交所首例个人举牌
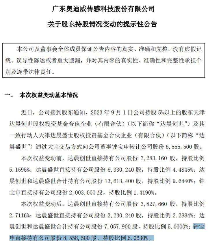
9月4日晚间,北交所上市公司奥迪威公告称,近日,公司接到股东通知,2023年9月1日,公司持股5%以上的股东天津达晨创世股权投资基金合伙企业(以下简称“达晨创世”)及其一致行动人天津达晨盛世股权投资基金合伙企业(以下简称“达晨盛世”),通过大宗交易方式向公司董事钟宝申转让公司股份655.55万股。
本次权益变动前,达晨创世直接持有奥迪威728.316万股,持股比例5.1595%;达晨盛世直接持有奥迪威633.024万股,持股比例4.4845%;达晨创世和达晨盛世合计持有1361.34万股,持股比例9.6440%;钟宝申直接持有公司股份200.3万股,持股比例1.419%。
本次权益变动后,达晨创世直接持有奥迪威382.766万股,持股比例2.7116%;达晨盛世直接持有奥迪威323.024万股,持股比例2.2884%;达晨创世和达晨盛世合计持有公司股份705.79股,持股比例5%;钟宝申直接持有公司股份855.85万股,持股比例6.063%。
钟宝申在公告中表示,本次权益变动,系其基于对公司未来发展信心及对公司投资价值的充分肯定;未来12个月内,将根据市场情况和个人资金规划,决定是否继续增持上市公司股份。
对此,北交所资深专家、力量资本总经理朱为绎对中国基金报记者表示,这是北交所历史上首例个人举牌。
东方财富Choice数据显示,9月1日,奥迪威发生了2笔大宗交易,总成交655.55万股,成交金额7997.71万元,成交均价12.2元。当日收盘价10.56元,涨幅3.02%,成交金额8980.36万元;大宗交易成交金额占当日成交金额89.06%,溢价15.53%。
钟宝申为隆基绿能董事长
公开资料显示,作为奥迪威董事的钟宝申,既是A股光伏龙头隆基绿能的董事长,也是目前北交所市值第三的上市公司连城数控的实际控制人之一。连城数控曾是北交所大牛股,尽管近两年股价大跌,但目前市值也有100亿。

此前,钟宝申曾在2015年参与奥迪威的定增,当时增发价为14元。
奥迪威是国内超声波传感器的龙头企业,A股上市公司德赛西威也是其股东。
开源证券研报指出,2022年,奥迪威实现营业收入3.78亿元、归母净利润5297万元,有所承压;2023上半年,公司营收和净利润分别增长16%、50%,整体业绩回升;同时,2019-2023上半年,公司毛利率自24%持续上升至39%,盈利持续优化。
9月4日,奥迪威股价开盘高开逾8%,最终以大涨9.85%收盘,目前市值为16.37亿。

编辑:乔伊
审核:木鱼
版权声明
《中国基金报》对本平台所刊载的原创内容享有著作权,未经授权禁止转载,否则将追究法律责任。
授权转载合作联系人:于先生(电话:0755-82468670)