在父子“内斗”形势明朗,父亲胡德霖去世,胡醇及其母成为公司实际控制人之后,电科院发布公告,董事长、总经理、财务总监等4人辞职。
董事长、总经理、财务总监等集体辞职
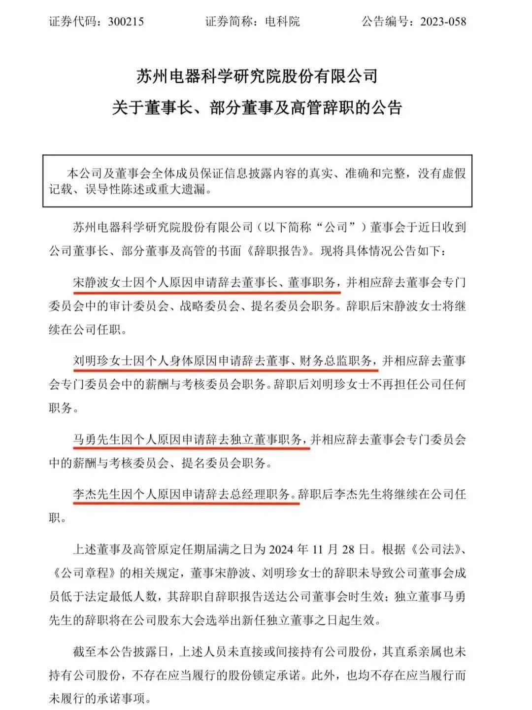
9月1日晚,苏州电器科学研究院股份有限公司发布公告称,近日收到董事长宋静波、部分董事及高管的书面《辞职报告》。

除宋静波外,辞职的还有董事、财务总监刘明珍,独立董事马勇和总经理李杰。辞职理由多为个人原因,刘明珍则因个人身体原因辞职。上述董事及高管原定任期届满之日为2024年11月28日。辞去相应职务后,宋静波、李杰二人将继续在电科院任职。
此前,因胡醇自2022年11月将公司经营所需的公章、法人章、合同章带离公司后一直未归还,今年2月电科院将胡醇告上法庭。9月1日晚间,电科院公布了一审判决结果,法院判决胡醇归还上市公司公章、法定代表人签名章(胡醇)、合同专用章。
截至周五收盘,电科院股价跌0.40%,收报5元/股,市值38亿。

此前电科院陷入“父子”内斗,胡醇两度出任电科院董事长、总经理,但今年1月12日,电科院召开第五届第十一次董事会,三分之二以上董事表决免去胡醇董事长及总经理职务,选任宋静波为董事长,聘任李杰为总经理。董事会表决结束后,电科院即要求胡醇返还公司公章,但胡醇一直未予以回应,后续胡醇方面对外称,本次事件起因为自己与其父胡德霖产生经营理念不合,董事会罢免程序等明显存在违规。
随后因公章纷争双方诉至公堂。9月1日,电科院收到《民事判决书》,根据苏州市吴中区人民法院一审判决结果,被告胡醇被判决在判决生效之日起十日内,向原告返还上市公司公章、法定代表人签名章(胡醇)、合同专用章。
胡醇及其母成实控人
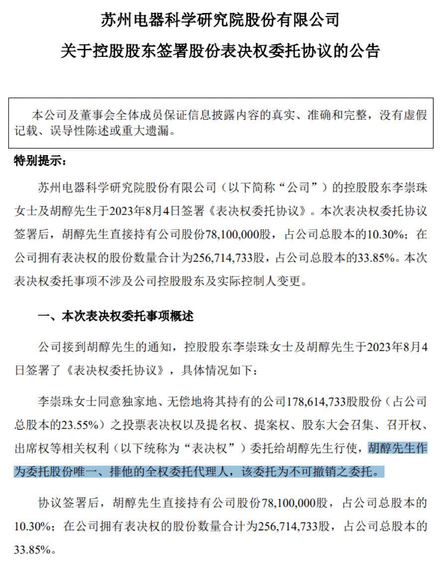
2023年5月,电科院创始人胡德霖逝世后,上市公司实控人于7月发生变更,由胡德霖、胡醇父子俩,变更为李崇珠、胡醇母子俩。
其中,李崇珠通过继承的方式、夫妻共同财产分割的方式获得上市公司股份,占公司总股本的23.55%;胡醇持有电科院总股本的10.3%。
8月7日,电科院公告,李崇珠同意独家地、无偿地将其持有的公司23.55%股份的投票表决权以及提名权、提案权、股东大会召集、召开权、出席权等相关权利(以下统称为“表决权”)委托给胡醇行使,胡醇作为委托股份唯一、排他的全权委托代理人,该委托为不可撤销之委托。由此,胡醇在公司拥有表决权的股份占公司总股本的33.85%。

因此,之前胡德霖、胡醇父子俩的矛盾,就因为其父亲的去世,以胡醇获得实控人身份而告终。
此前,胡醇就对上述部分高管的任命十分不满,认为宋静波根本不具备担任董事长的能力,其被选举为董事长是胡醇父亲胡德霖的安排,是胡德霖随便选的一个人;对于财务总监刘明珍,胡醇也表示其曾帮助胡德霖夺取控制权,视上市公司稳定治理于不顾。
因此,在胡醇及其母获得公司实际控制权之后,上述包括董事长、总经理在内4人的辞职,就不是件奇怪的事情了。
公司内斗也让电科院业绩进一步遭受重创。8月27日晚,电科院披露半年报,2023年上半年,公司营收同比下降14.37%,净利润更是由盈转亏,同比跌135.88%。
公开资料显示,电科院主要从事发电设备、输变电设备、机电设备、高低压电器元件、电器测试仪器等领域的认证、检测和校准服务。经营模式为独立第三方的检测机构模式,专注于技术检测服务。
来源:公司公告、第一财经、中国基金报
本期编辑:孙琪
浏览更多精彩内容
欢迎关注华夏时报视频号
推荐阅读
央行、证监会、金融监管总局、外汇局集体发声北京“认房不认贷”后,有新盘连夜涨价外汇存款准备金率迎年内首降